Samuel
Uploaded by
55 SLIDES
866 VUES
570LIKES

Object Oriented Testing

DESCRIPTION

Object Oriented Testing. Ali Kamandi (kamandi@ce.sharif.edu) Sharif University of Technology. Object Oriented Testing . Find the greatest possible number of errors with a manageable amount of effort applied over a realistic time span.

1 / 55

Télécharger la présentation

Object Oriented Testing

An Image/Link below is provided (as is) to download presentation Download Policy: Content on the Website is provided to you AS IS for your information and personal use and may not be sold / licensed / shared on other websites without getting consent from its author. Content is provided to you AS IS for your information and personal use only. Download presentation by click this link. While downloading, if for some reason you are not able to download a presentation, the publisher may have deleted the file from their server. During download, if you can't get a presentation, the file might be deleted by the publisher.

E N D

Presentation Transcript


  1. Object Oriented Testing Ali Kamandi (kamandi@ce.sharif.edu) Sharif University of Technology

  2. Object Oriented Testing • Find the greatest possible number of errors with a manageable amount of effort applied over a realistic time span. • The nature of OO programs changes both testing strategy and testing tactics. • Do we need less efforts for testing because of greater reuse of design patterns? • Answer is no! Binder argues that more testing is needed to obtain high reliability in OO systems, since each reuse is a new context of usage.

  3. Testing Object-Oriented Applications:Why is it Different? • No sequential procedural executions • No functional decomposition • No structure charts to design integration testing • Iterative O-O development and its impact on testing and integration strategies

  4. Objectives • To cover the strategies and tools associated with object oriented testing • Analysis and Design Testing • Unit/Class Tests • Integration Tests • Validation Tests • System Tests • To discuss test plans and execution for projects

  5. Object-Oriented Testing • When should testing begin? • Analysis and Design: • Testing begins by evaluating the OOA and OOD models • How do we test OOA models (requirements and use cases)? • How do we test OOD models (class and sequence diagrams)? • Structured walk-throughs, prototypes • Formal reviews of correctness, completeness and consistency • Programming: • How does OO make testing different from procedural programming? • Concept of a ‘unit’ broadens due to class encapsulation • Integration focuses on classes and their execution across a ‘thread’or in the context of a use case scenario • Validation may still use conventional black box methods

  6. Criteria for Completion of Testing • When are we done testing? (Are we there yet?) • How to answer this question is still a research question • One view: testing is never done… the burden simply shifts from the developer to the customer • Or: testing is done when you run out of time or money • Or use a statistical model: • Assume that errors decay logarithmically with testing time • Measure the number of errors in a unit period • Fit these measurements to a logarithmic curve • Can then say: “with our experimentally valid statistical model we have done sufficient testing to say that with 95% confidence the probability of 1000 CPU hours of failure free operation is at least 0.995”

  7. Strategic Issues • Issues to address for a successful software testing strategy: • Specify product requirements long before testing commences For example: portability, maintainability, usabilityDo so in a manner that is unambiguous and quantifiable • Understand the users of the software, with use cases • Develop a testing plan that emphasizes “rapid cycle testing” Get quick feedback from a series of small incremental tests • Build robust software that is designed to test itself Use assertions, exception handling and automated testing tools (Junit). • Conduct formal technical reviews to assess test strategy & test cases “Who watches the watchers?”

  8. Testing OOA and OOD Models (1) • The review of OO analysis and design models is especially useful because the same semantic constructs (e.g., classes, attributes, operations, messages) appear at the analysis, design, and code level. • Therefore, a problem in the definition of class attributes that is uncovered during analysis will circumvent side effects that might occur if the problem were not discovered until design or code (or even the next iteration of analysis). • By fixing the number of attributes of a class during the first iteration of OOA, the following problems may be avoided: • Creation of unnecessary subclasses. • Incorrect class relationships. • Improper behavior of the system or its classes. • If the error is not uncovered during analysis and propagated further more efforts needed during design or coding stages.

  9. Testing OOA and OOD Models (2) • Analysis and design models cannot be tested in the conventional sense, because they cannot be executed. • Formal technical review can be used to examine the correctness and consistency of both analysis and design models. • Correctness: • Syntax: Each model is reviewed to ensure that proper modeling conventions have been maintained. • Semantic: Must be judged based on the model’s conformance to the real world problem domain by domain experts. • Consistency: • May be judged by considering the relationship among entities in the model. • Each class and its connections to other classes should be examined. • The Class-responsibility-collaboration model and object-relationship diagram can be used.

  10. Testing Models • Criteria • Correctness • Completeness • Consistency • Early informal models are tested informally • The criteria should be interpretive in the context of iterative incremental approach

  11. Model Testing Approaches • Testing by comparison • compares each model to its predecessor or to previous forms of the model • Testing by inspection • uses checklists to make sure that the model meets certain criteria • Testing by verification • follows certain steps to assure completeness and consistency of one part of the model with another

  12. Examples of Analysis and Design Models to be Tested • CRC cards • Class specifications • Use cases • State-Transition Models • State transition diagrams for classes, clusters, and subsystems • Object network • Message sequence between methods in classes • Transaction-Flow Models

  13. Testing the Class Model • Revisit the Use Cases, CRC cards and UML class model. Check that all collaborations are properly represented. Inspect the description of each CRC index card to determine if a delegated responsibility is part of the collaborator’s definition • Example: in a point of sale system. • A read credit card responsibility of a credit sale class is accomplished if satisfied by a credit card collaborator • Invert connections to ensure that each collaborator asked for a service is receiving requests from a reasonable source • Example: a credit card being asked for a purchase amount • Have you tested your analysis and design? • If not, who will do it? 3. These steps are applied iteratively to each class and through each evolution of the OOA model.

  14. Testing OO Code Class/Unit tests Integration tests System tests Validation tests

  15. Requirement Definition Systems Testing Preliminary Design Integration Testing Detailed Design Unit Testing Coding The Structured Testing Pyramid

  16. The OO Testing Pyramid Use Case Analysis Use Case Testing Test OOA Cluster (Integration) Testing Class Hierarchy Design Class Testing Test OOD Method Design Method Testing Test OOD Method Coding

  17. Unit Test • What is a unit? • A single, cohesive function? • A function whose code fits on one page? • The amount of code that can be written in 4 to 40 hours? • Code that is assigned to one person? • We can no longer test a single operation in isolation but rather as part of a class. • In object-oriented programs, a unit is a method within a class. • Smallest testable unit is the encapsulated class

  18. Class Testing Process How to test? class to be tested results software engineer test cases Why a loop?

  19. Methods for Generating Test CasesFor Unit Testing • Statement coverage • Graph based • Branch coverage • Condition coverage • Path coverage • All unit testing methods are also applicable to testing methods within a class.

  20. Class Test Case Design Berard [BER93,94] proposes the following approach: • Identify each test case uniquely - Associate test case explicitly with the class and/or method to be tested • State the purpose of the test • Each test case should contain: a. list of specified states for the object that is to be tested • b. A list of messages and operations that will be exercised as a consequence of the test • c. A list of exceptions that may occur as the object is tested • d. A list of external conditions for setup (i.e., changes in the environment external to the software that must exist in order to properly conduct the test) • e. Supplementary information that will aid in understanding or implementing the test • Automated unit testing tools facilitate these requirements

  21. Challenges of Class Testing • OO class is the target for test case design. • Encapsulation: • Difficult to obtain a snapshot of a class without building extra methods which display the classes’ state • Inheritance and polymorphism: • Each new context of use (subclass) requires re-testing because a method may be implemented differently (polymorphism). • Other unaltered methods within the subclass may use the redefined method and need to be tested • How is class testing different from conventional testing? • - Conventional testing focuses on input-process-output, whereas class testing focuses on each method, then designing sequences of methods to exercise states of a class • White box tests: • Basis path, condition, data flow and loop tests can all apply to individual methods, but don’t test interactions between methods

  22. Notes on OO Testing 1. • Applicability of conventional test case design: • Although white-box testing is useful, the efforts might be redirected to tests at a class level. • Use cases can provide useful input in the design of black-box and state-based tests. • Fault-based testing: (Tests have high likelihood of uncovering faults) • Its planning begins with the analysis model. • If real faults in an OO system are perceived to be implausible then this approach is really no better than any random testing technique. • If the analysis and design models can provide insight into what is likely to go wrong, then fault-based testing can find significant numbers of errors with relatively low efforts.

  23. Notes on OO Testing 2. • Impact of OO programming on Testing: • When an operation is invoked, it may be hard to tell exactly what code gets exercised. • It can be hard to determine the exact type or class of a parameter. • OO operations are smaller, more time needed for integration. So integration faults become more plausible. • In 3 large scale studies: 50% of methods are less than 2 C++ statements or 4 Smalltalk statements (Law of Demeter connection) • Scenario-based test design: • Concentrates on what the user does, not what the product does. • Capturing the tasks via use-cases that the user has to perform. • Testing surface structure and deep structure • Surface structure: externally observable structure (end-user). • Deep structure: internal technical details of an OO program.

  24. OOT Methods: Class Level 1 • Random testing • identify operations applicable to a class • define constraints on their use • identify a minimum test sequence • an operation sequence that defines the minimum life history of the class (object) • generate a variety of random (but valid) test sequences • exercise other (more complex) class instance life histories • Example: • Class: Account • Operations: open, setup, deposit, withdraw, balance, summarize, creditlimit, close. • Open – setup – deposit – withdraw – close • Open – setup – deposit –[deposit | withdraw | balance | summarize] * – withdraw – close. Generate random test sequences using this template

  25. OOT Methods: Class Level 2 • Partition Testing • reduces the number of test cases required to test a class in much the same way as equivalence partitioning for conventional software • state-based partitioning • categorize and test operations based on their ability to change the state of a class (e.g.: deposit, withdraw) • attribute-based partitioning • categorize and test operations based on the attributes that they use ( e.g.: creditlimit attribute) • category-based partitioning • categorize and test operations based on the generic function each performs. (e.g.: (Init OP: open , setup) (Comp. OP: deposit, withdraw) (queries: balance, summarize, creditlimit) (Termination OP: close))

  26. What Methods to Test Within Classes • New methods: defined in the class under test and not inherited or overloaded by methods in a superclass: Complete testing • Inherited methods: defined in a superclass of the class under test: Retest only if the methods interacts with new or redefined method. • Redefined methods: defined in a superclass of but redefined in the class under test : complete Retest reusing tests from the superclass.

  27. Class Testing Techniques In addition to testing methods within a class (either glass box or black box), the following three techniques can be used to perform functional testing for the class: • State-Transition testing • Transaction-Flow testing • Exception testing

  28. State-Transition Testing • A state-transition model describes the different states and transitions of a class in the context of its position in the inheritance hierarchy. (OMT dynamic model) • The state of an object is the combination of all the attribute values and objects that the object contains. • An object may transition from a state to state as a result of an event, which may yield an action.

  29. Example Receive application Prospect Member Establish-membership 5-years anniversary Receive cancellation Life-member Retired-member Receive cancellation

  30. State-Transition Testing • Create test cases corresponding to each transition path that represent a full object life cycle • Make sure each transition is exercised at least once.

  31. [2] Integration Testing • OO does not have a hierarchical control structure so conventional top-down and bottom-up integration tests have little meaning • Integrating operations one at a time into a class is often impossible because of the direct and indirect interactions of the components that make up the class. • Integration applied three different incremental strategies: • Thread-based testing: integrates classes required to respond to one input or event • Use-based testing: integrates classes required by one use case • Cluster testing: integrates classes required to demonstrate one collaboration - What integration testing strategies will you use?

  32. Cluster (Integration) Testing:Why is it Different? • Event-Driven execution • No functional decomposition • The sequence of execution is not known • Integration testing must be driven by how object will behave dynamically • Object composition introduces a new dimension of integration testing

  33. Random Integration Testing • Multiple Class Random Testing • For each client class, use the list of class methods to generate a series of random test sequences. Methods will send messages to other server classes. • For each message that is generated, determine the collaborating class and the corresponding method in the server object. • For each method in the server object (that has been invoked by messages sent from the client object), determine the messages that it transmits • For each of the messages, determine the next level of methods that are invoked and incorporate these into the test sequence

  34. Cluster (Integration) Testing • A cluster is a collection of classes (possibly from different systems) cooperating with each other via messaging. • A cluster specification should include methods from each class that will be accessed • Cluster testing focuses on the interaction among the instances of the classes in the cluster • It assumes that each class has been tested individually • Cluster testing is considered a second level of integration testing

  35. Methods for Forming Clusters • Function-based clustering • Based on requirements and use cases • Difficult to perform if requirements were not available during the design phase • Subject-based clustering • Based on subject areas that need to test separately • Project Schedule-based clustering • Contract-based clustering

  36. Types of Errors Found During Integration Testing • Messaging errors: • Failure to meet a requirement, i.e., no method to send or receive a message • Incompatible method and message in sender and receiver • Incorrect event timing between object actions • Incorrect instantiation or destruction of objects

  37. Types of Errors Found During Integration Testing (cont.) • User interface errors: • A given sequence of user actions does not have the expected effect on the component. • The timing of events received from the user results in incorrect functioning of the component

  38. Techniques for Object-Oriented Integration Testing • Message Quiescence • Event Quiescence

  39. Message Quiescence • A Method/Message path (MM-Path) is a sequence of method executions linked by messages. • An MM-Path starts with a method and ends when it reaches a method that does not issue a message of its own, i.e., reaches a message Quiescence.

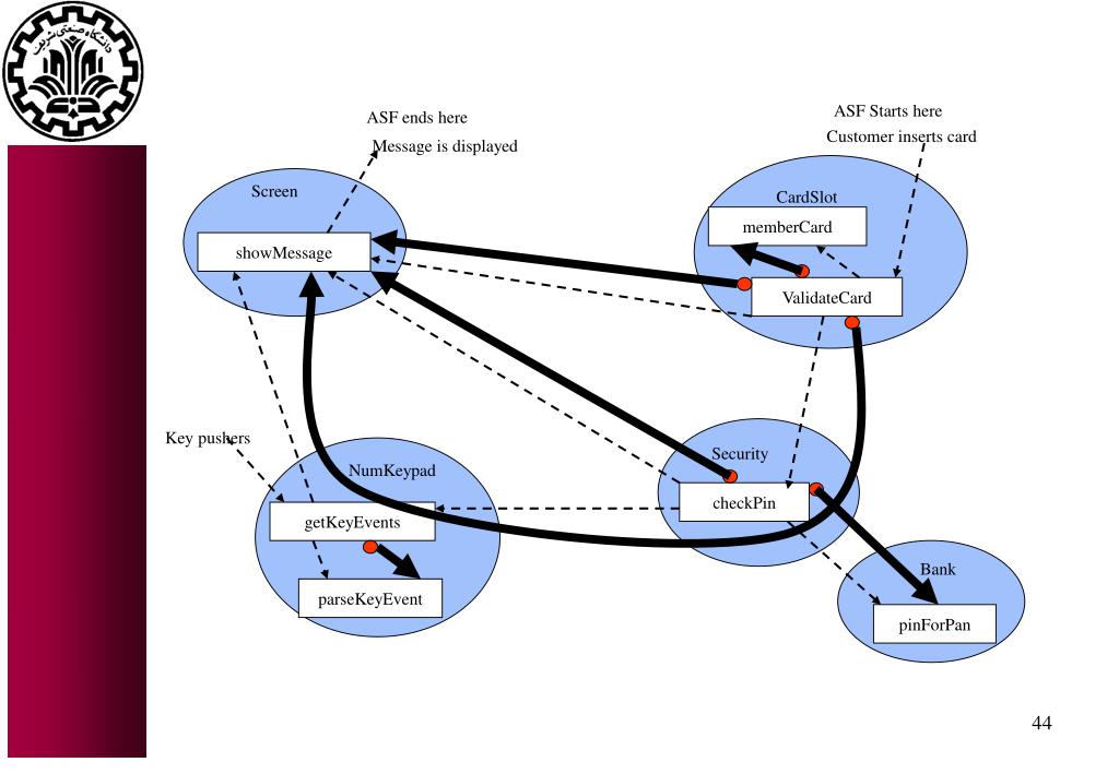
  40. Event Quiescence • An input port event followed by a set of MM-Paths, and terminated by an output event is called Atomic System Function (ASF).

  41. INPUT PORT EVENT A OUTPUT PORT EVENT Class 3 Class 1 A meth2 meth1 1 meth1 meth2 meth3 B B ASF INPUT PORT EVENT ASF OUTPUT PORT EVENT Class 2 2 meth1 meth3 3 MM-Path meth2 Message

  42. ATM PIN Entry • Customer enters card (event) • Screen requesting PIN entry is displayed • An interleaved sequence of digit key toughs with audible and visual feedback • Possibility of cancellation by customer • System disposition (valid PIN or card retained)

  43. CARDSLOT BANK SCREEN SECURITY SpecialKeypad Keypad NumKeypad

  44. ASF Starts here ASF ends here Customer inserts card Message is displayed Screen CardSlot memberCard showMessage ValidateCard Key pushers Security NumKeypad checkPin getKeyEvents Bank parseKeyEvent pinForPan

  45. [3] Validation Testing • Are we building the right product? • Validation succeeds when software functions in a manner that can be reasonably expected by the customer. • Focus on user-visible actions and user-recognizable outputs • Details of class connections disappear at this level • Apply: • Use-case scenarios from the software requirements spec • Black-box testing to create a deficiency list • Acceptance tests through alpha (at developer’s site) and beta (at customer’s site) testing with actual customers • How will you validate your software product?

  46. [4] System Testing • Software may be part of a larger system. This often leads to “finger pointing” by other system dev teams • Finger pointing defence: • Design error-handling paths that test external information • Conduct a series of tests that simulate bad data • Record the results of tests to use as evidence • Types of System Testing: • Recovery testing: how well and quickly does the system recover from faults • Security testing: verify that protection mechanisms built into the system will protect from unauthorized access (hackers, disgruntled employees, fraudsters) • Stress testing: place abnormal load on the system • Performance testing: investigate the run-time performance within the context of an integrated system

  47. System Testing • All rules and methods of traditional systems testing are also applicable applicable to object-oriented. • A thread can be “re-defined” as a sequence of method executions linked by messages in the object network. • Use cases provide a more precise mechanism for writing test cases.

  48. Example Use Case # 1 of the Telephone Banking System: Task: Making a balance transfer User Class: Current customer Frequency: one per week per customer

  49. Automated Testing • Junit at Junit.org • CPPUnit on SourceForge.net, • NUnit for .Net • Rational Robot

  50. OO Testing Methodology • Jorgensen and Erickson propose 5 levels:

More Related