1 / 20

RACH in 5G-NR | TechLTE World

Understand RACH in 5G-NR with this detailed PDF guide from TechLTE World. The document explains random access procedure, PRACH preambles, timing advance, and UE-gNB interaction, helping telecom engineers and learners strengthen their 5G NR fundamentals. To know more https://techlteworld.com/rach-random-access-control-channel-in-lte-2/

Techlte
Télécharger la présentation

RACH in 5G-NR | TechLTE World

An Image/Link below is provided (as is) to download presentation Download Policy: Content on the Website is provided to you AS IS for your information and personal use and may not be sold / licensed / shared on other websites without getting consent from its author. Content is provided to you AS IS for your information and personal use only. Download presentation by click this link. While downloading, if for some reason you are not able to download a presentation, the publisher may have deleted the file from their server. During download, if you can't get a presentation, the file might be deleted by the publisher.

E N D

Presentation Transcript


  1. RACH in 5G-NR The RACH procedure in 5G networks is crucial for enabling a User Equipment (UE) to synchronize with the gNodeB for initial uplink access or when re-synchronization is needed. This process allows UEs to initiate communication with the network and establish timing alignment for uplink transmission. RACH operates on the PRACH, where UEs send a RACH preamble to request resources and initiate synchronization. Why is RACH Necessary? Why is RACH Necessary? RACH is essential in 5G NR for multiple purposes: ➢Initial Access Initial Access: When a UE powers on, it uses RACH to establish a connection with the gNB. Without RACH, the UE cannot connect to the network. ➢Uplink Synchronization Uplink Synchronization: RACH aligns the UE’s timing with the network, enabling smooth uplink communication. ➢Mobility Support Mobility Support: During handovers or beam failures, RACH allows the UE to resynchronize with a new gNB or beam. ➢Efficient Resource Allocation Efficient Resource Allocation: By enabling the UE to signal its presence and request resources, RACH helps the gNB allocate resources effectively, minimizing interference. When is RACH Triggered? When is RACH Triggered? RACH can be triggered in various scenarios within 5G NR networks: ➢Initial Access from RRC_IDLE Initial Access from RRC_IDLE: When a UE initially joins the network or re-establishes a connection. ➢RRC Connection Re RRC Connection Re- -establishment link. establishment: If the UE loses connection and needs to restore its ➢Handover Handover: During mobility events, the UE may need to switch to a new cell or beam, requiring re-synchronization. ➢Out Out- -of of- -Sync in RRC_CONNECTED Sync in RRC_CONNECTED: If uplink or downlink synchronization is lost while connected, RACH is triggered to re-sync. ➢Beam Failure Recovery Beam Failure Recovery: If the current beam weakens due to signal loss or blockage, RACH enables the UE to connect to a new beam on the gNB. ➢Transition from RRC_INACTIVE Transition from RRC_INACTIVE: When the UE moves from an inactive state to an active connection, it requires re-synchronization with the gNB. www.techlteworld.com For Protocol Testing Course Contact us: +919140348108/+918660602855

  2. ➢Time Alignment for SCell Addition Time Alignment for SCell Addition: For carrier aggregation, RACH establishes timing alignment when adding a Secondary Cell (SCell). ➢Request for Other System Information (SI) Request for Other System Information (SI): When the UE requires additional system information beyond the initial connection setup. Types of RACH Procedures in 5G Networks Types of RACH Procedures in 5G Networks In 5G, the Random-Access Channel (RACH) procedure is essential for establishing communication between a User Equipment (UE) and the network, primarily for initial synchronization and network access. There are two main types of RACH procedures in 5G: Contention Contention- -Based Random Access (CBRA) Based Random Access (CBRA) In the Contention-Based Random Access (CBRA) procedure, multiple UEs may randomly select the same preamble, which can lead to contention, necessitating a resolution process. Here’s how CBRA works in detail: How Contention How Contention- -Based RACH Works Based RACH Works When a UE wants to access the network, it transmits a unique signal called a PRACH Preamble, essentially acting as a “signature” to request access. Each cell provides 64 unique preamble signatures that UEs pick from randomly. Because multiple UEs can select the same preamble simultaneously, there’s a risk of collision or contention. When this happens, the network performs additional steps to resolve which UE gains access. Steps in the Contention Steps in the Contention- -Based RACH Procedure Based RACH Procedure The CBRA procedure generally involves four steps: ➢Step 1: RACH Preamble Transmission (Msg1) Step 1: RACH Preamble Transmission (Msg1) ▪The UE selects a random preamble and transmits it to the network on the PRACH. The network receives this request without immediately knowing if multiple UEs used the same preamble. ▪Synchronization: Synchronization: During this step, the UE finds an appropriate beam and initiates access by sending a preamble identified by a Random-Access Preamble ID (RAPID) with a Zadoff-Chu sequence. ▪RA RA- -RNTI Calculation: RNTI Calculation: The UE calculates an RA-RNTI using the OFDM symbol, slot, and frequency indices for Msg1 transmission, essential for addressing the UE on the Physical Downlink Control Channel (PDCCH). www.techlteworld.com For Protocol Testing Course Contact us: +919140348108/+918660602855

  3. ▪s_id s_id: Represents the index of the first OFDM symbol in the PRACH, ranging from 0 to 13. ▪t_id t_id: Represents the index of the first slot in the PRACH within a system frame, ranging from 0 to 79. ▪f_id f_id: Indicates the PRACH index in the frequency domain, ranging from 0 to 7. ▪ul_carrier_id ul_carrier_id: Specifies the uplink carrier for Msg1 transmission, where 0 is for NUL (Normal Uplink), and 1 is for SUL (Supplementary Uplink). ➢Step 2: Network Response with Random Access Response (RAR) (Msg2) Step 2: Network Response with Random Access Response (RAR) (Msg2) ▪The network responds with a Random-Access Response (RAR), including: ▪Timing Advance: Timing Advance: Adjusts UE transmission timing. ▪Temporary C Temporary C- -RNTI: steps. RNTI: A temporary identifier to distinguish UEs in further ▪Uplink Grant: Uplink Grant: Allocates resources for the UE’s next message. ▪If multiple UEs picked the same preamble, they all receive this RAR and proceed to the next step using the same resources. ▪RAR Window Monitoring: RAR Window Monitoring: The UE monitors for an acknowledgment within a specific window configured by the network. The UE looks for a DCI format 1_0 message with CRC scrambled by RA-RNTI or C-RNTI. ➢Step 3: UE Transmission of L2/L3 Message (Msg3) Step 3: UE Transmission of L2/L3 Message (Msg3) ▪Each UE sends a Layer 2 or Layer 3 message (L2/L3) on allocated resources, possibly including connection requests or registration details. ▪Contention Resolution Aid: Contention Resolution Aid: The UE includes its identity to aid the network in resolving contention if multiple UEs use the same resources. ▪Msg3 Content Variations: Msg3 Content Variations: ▪For UEs in RRC_CONNECTED, Msg3 might include details like Buffer Status Reports (BSRs) or specific messages based on RA initiation types (e.g., beam recovery). www.techlteworld.com For Protocol Testing Course Contact us: +919140348108/+918660602855

  4. ➢Step 4: Network Contention Resolution (Msg4) Step 4: Network Contention Resolution (Msg4) ▪The network decodes the received messages. If it successfully identifies only one UE, it confirms access for that UE. Acknowledgment is sent through a HARQ ACK (Hybrid Automatic Repeat Request Acknowledgement). ▪Resolution Scenarios: Resolution Scenarios: ▪If the UE has a C-RNTI, contention is resolved by addressing the C-RNTI. The UE discards Temporary C-RNTI if successful. ▪If the UE lacks a C-RNTI, the gNB sends Msg4 with a “UE Contention Resolution Identity,” and the UE verifies this against its identity for successful contention resolution. Contention Contention- -Free Random Access (CFRA) Free Random Access (CFRA) In the Contention-Free Random Access (CFRA) procedure, specific preambles are assigned to individual UEs by the network, minimizing the chance of collision and eliminating the need for contention resolution. This type of RACH procedure is commonly used during handovers or high-priority events where the network requires deterministic access. How Contention How Contention- -Free RACH Works Free RACH Works ➢UE Preparation: UE Preparation: The network assigns a unique preamble to the UE, ensuring no other UE will use it, thus eliminating any risk of collision. ➢RACH Preamble Transmission: RACH Preamble Transmission: The UE transmits this pre-determined preamble on the PRACH. ➢Network Response with RAR Message: Network Response with RAR Message: The network replies with a Random-Access Response (RAR), providing: ▪Timing Advance Timing Advance for synchronization. ▪C C- -RNTI RNTI for unique UE identification. ▪Uplink Grant Uplink Grant for allocated resources in the next step. www.techlteworld.com For Protocol Testing Course Contact us: +919140348108/+918660602855

  5. In CFRA, no contention resolution is needed, as each UE has a unique preamble, streamlining access and reducing delays. CFRA is frequently used in situations requiring high priority and reliability, such as during handovers. These two types of RACH procedures, CBRA and CFRA, ensure that 5G networks can efficiently manage network access for multiple UEs under various scenarios, whether in initial connection, re-synchronization, or handover events. What is a Preamble in 5G NR? What is a Preamble in 5G NR? In 5G New Radio (NR), a preamble is a unique sequence used by the User Equipment (UE) to initiate communication with the network by signalling a request to access the gNodeB. This preamble serves as an identifier, helping the gNB recognize and allocate resources to the specific UE attempting to connect. In 5G NR, preambles are transmitted over the PRACH and are generated using specific sequence designs to ensure clarity and reliability in access requests. Structure of a 5G NR Preamble Structure of a 5G NR Preamble A 5G NR preamble is composed of two main components: ▪Cyclic Prefix (CP): Cyclic Prefix (CP): A guard interval positioned at the beginning of the preamble to mitigate inter-symbol interference. ▪Preamble Sequence: Preamble Sequence: A distinct sequence derived from a Zadoff–Chu (ZC) design, tailored for high detection accuracy and reduced interference. www.techlteworld.com For Protocol Testing Course Contact us: +919140348108/+918660602855

  6. The lengths of the cyclic prefix, sequence, guard period, and the number of repetitions vary according to the preamble format, which is chosen based on factors such as cell radius, UE speed, and environmental conditions. Preamble Formats in 5G NR Preamble Formats in 5G NR To support different network conditions and cell sizes, 5G NR preambles are divided into two main types: ▪Long Sequence Preambles Long Sequence Preambles ▪Short Sequence Preambles Short Sequence Preambles These formats differ in sequence length, bandwidth, subcarrier spacing, and intended application, enabling 5G networks to adapt to a range of cell sizes and conditions, from small to large cells. Long Sequence Preambles Long Sequence Preambles Long Sequence Preambles are generally used in larger cells where extensive coverage is essential. These preambles are generated from a root sequence of 839 symbols. The primary formats within long sequence preambles include: •Format 0 Format 0 •Format 1 Format 1 •Format 2 Format 2 •Format 3 Format 3 Each format is optimized for specific network needs, allowing the gNB to effectively manage access requests in diverse cell environments. www.techlteworld.com For Protocol Testing Course Contact us: +919140348108/+918660602855

  7. Format 0 and Format 1: Format 0 and Format 1: ▪Subcarrier Spacing: Subcarrier Spacing: Both formats utilize a subcarrier spacing of 1.25 kHz. ▪Bandwidth: Bandwidth: The occupied bandwidth for these formats is 1.08 MHz. ▪Applications: Applications: Designed for low-speed UEs and cells with extensive coverage areas. Notably, Format 1 can support larger cells due to its sequence duration of 3 ms. Format 3: Format 3: ▪Subcarrier Spacing: Subcarrier Spacing: This format uses a wider subcarrier spacing of 5 kHz. ▪Bandwidth: Bandwidth: The occupied bandwidth for Format 3 is expanded to 4.32 MHz. ▪Applications: Applications: Ideal for high-speed UEs, as the increased subcarrier spacing enables a shorter transmission time, effectively reducing delay in fast-moving scenarios. All formats also support restricted sets (Type A and Type B), configurations specifically designed to mitigate Doppler shift effects, which is especially useful in high-mobility environments. www.techlteworld.com For Protocol Testing Course Contact us: +919140348108/+918660602855

  8. Short Sequence Preambles Short Sequence Preambles Short Sequence Preambles are generated from a root sequence of 139 symbols, making them ideal for small cell environments and high-density deployments. These preambles come in formats A1, A2, A3, B1, B2, B3, B4, C0, and C2, each tailored with specific properties to meet the demands of small cell scenarios and facilitate efficient beam management. Subcarrier Spacing Subcarrier Spacing: Short sequence preambles support higher subcarrier spacing options, including 15 kHz, 30 kHz, 60 kHz, and 120 kHz. www.techlteworld.com For Protocol Testing Course Contact us: +919140348108/+918660602855

  9. PRACH Configuration Index in 5G NR PRACH Configuration Index in 5G NR In 5G NR, the PRACH Configuration Index plays a vital role in setting up when and how PRACH sequences are transmitted over the time domain. This parameter defines essential characteristics such as timing, duration, and frequency for PRACH transmission occasions. The PRACH Configuration Index essentially informs the UE on the timing for sending a random- access preamble, ensuring alignment and synchronization with the gNB. Key Steps in PRACH Sequence Generation: Key Steps in PRACH Sequence Generation: ➢Generating Frequency Generating Frequency- -Domain Data the frequency domain based on the selected subcarrier spacing and preamble format. Domain Data: The process begins by generating a sequence in ➢Transforming to Time Domain with IFFT Transforming to Time Domain with IFFT: This frequency-domain sequence is then transformed into the time domain using an IFFT (Inverse Fast Fourier Transform), preparing it for over-the-air transmission. ➢Complexity of the Mathematical Equation Complexity of the Mathematical Equation: The mathematical equation for this sequence, as detailed in 3GPP TS 38.211, Section 5.3.2, is complex. While it contains numerous terms, practical usage often requires only a subset. ➢Influential Parameters Influential Parameters: Core factors like preamble format, cyclic prefix length, and guard time impact the PRACH’s transmission structure, while smaller parameters are generally omitted in simplified descriptions. Random Access Configuration Parameters for FR1 and Paired/Supplementary Uplink Random Access Configuration Parameters for FR1 and Paired/Supplementary Uplink Several configurations control the timing and structure of PRACH transmissions: ▪PRACH Configuration Index PRACH Configuration Index: Specifies the setup for time and frequency allocations for PRACH. ▪Preamble Format Preamble Format: Sets the structure and timing of the PRACH preamble; Format 0 is used as an example here. ▪nSFN mod x = y Condition nSFN mod x = y Condition: Defines that PRACH occurs when the System Frame Number (SFN) modulo x = 16 equals y = 1. ▪Subframe Number Subframe Number: Identifies the subframe within which the PRACH transmission is scheduled. ▪Starting Symbol Starting Symbol: Indicates the starting OFDM symbol, where PRACH in this example begins at symbol 0 in each subframe. ▪PRACH Slots per Subframe PRACH Slots per Subframe: Shows the number of PRACH slots within a subframe, with a dash (–) indicating non-applicability. www.techlteworld.com For Protocol Testing Course Contact us: +919140348108/+918660602855

  10. ▪Time Time- -Domain PRACH Occasions per Slot Domain PRACH Occasions per Slot: Specifies PRACH occasions within a slot; a dash (–) signifies that no occasions are configured for certain setups. ▪PRACH Duration PRACH Duration: Outlines the PRACH transmission duration in OFDM symbols, with 0 meaning no additional duration is specified. This structured approach in PRACH Configuration Index settings allows precise control over PRACH transmission timing and format, ensuring efficient random-access procedures within 5G networks. Given Information for PRACH Config Index 94 Given Information for PRACH Config Index 94 From the table: •Preamble Format Preamble Format: A1 •Starting Symbol Starting Symbol: 1 •Subframe Numbers Subframe Numbers: 4 and 9 •Number of PRACH Slots per Subframe Number of PRACH Slots per Subframe: 1 •Number of Time Number of Time- -Domain PRACH Occasions per Slot Domain PRACH Occasions per Slot: 6 •Frequency Domain Parameter Frequency Domain Parameter: 2 www.techlteworld.com For Protocol Testing Course Contact us: +919140348108/+918660602855

  11. Calculation of PRACH Occasions per Frame Calculation of PRACH Occasions per Frame To calculate the total PRACH occasions per frame, we use the values as follows: TotalPRACHOccasionsperFrame= (PRACHSlotsperSubframe) × (PRACHOccasionsperSlot) × (NumberofSubframes) Substitute the values: PRACHOccasionsperFrame=1×6×2=12 Result Result Therefore, there are 12 PRACH occasions per frame 12 PRACH occasions per frame for PRACH Configuration Index 94 on the values in the table. PRACH Configuration Index 94 based zeroCorrelationZoneConfig and Ncs zeroCorrelationZoneConfig and Ncs zeroCorrelationZoneConfig: zeroCorrelationZoneConfig: ▪This parameter is defined by the network in an RRC (Radio Resource Control) message. It sets the minimum correlation spacing between preamble sequences. ▪It essentially specifies the cyclic shift length (Ncs), which helps reduce interference among UEs by determining how much each UE’s preamble sequence is shifted to stay unique. www.techlteworld.com For Protocol Testing Course Contact us: +919140348108/+918660602855

  12. Ncs (Cyclic Shift Length): Ncs (Cyclic Shift Length): ▪Ncs is the cyclic shift applied to the base preamble sequence, derived from the value of zeroCorrelationZoneConfig. ▪By varying Ncs, the network ensures that each UE has a unique PRACH preamble sequence, minimizing the chance of collisions during access. Relationship between zeroCorrelationZoneConfig and Ncs: Relationship between zeroCorrelationZoneConfig and Ncs: ▪Ncs is obtained by referencing zeroCorrelationZoneConfig in specified mapping tables, such as Table 6.3.3.1-5 and Table 6.3.3.1-6 for Long Sequence RACH Preambles. www.techlteworld.com For Protocol Testing Course Contact us: +919140348108/+918660602855

  13. ▪For instance, a higher zeroCorrelationZoneConfig implies a larger Ncs value, which increases the separation between sequences, lowering interference and allowing reliable preamble detection. Example Example: Suppose two UEs, UE A and UE B, need to access the network. With a high zeroCorrelationZoneConfig, their preamble sequences have a larger separation, making it easier for the network to detect them independently, even if both attempt access simultaneously. Root Sequence Index Root Sequence Index The Root Sequence Index is a crucial parameter used to generate PRACH preambles. This index identifies the base sequence from which UEs (User Equipment) derive their unique preamble sequences using cyclic shifts. •In both LTE and NR (New Radio), the Root Sequence Index is responsible for selecting a specific base sequence for PRACH preamble generation. •NR employs distinct numbering schemes for this index at the RRC (Radio Resource Control) layer and the Physical layer. •The RRC layer assigns the PRACHRootSequenceIndex to each UE, which must then be converted into a sequence number (u) at the Physical layer. •For NR preamble formats with a sequence length LRA=839 (long sequence length), the mapping between PRACHRootSequenceIndex (i) and sequence number (u) is defined in 3GPP 38.211, Table 6.3.3.1-3. •When LRA=1151, a different mapping table (Table 6.3.3.1-4 in 3GPP 38.211) is used to convert PRACHRootSequenceIndex (i) from the RRC layer to sequence number (u) for the Physical layer. •This mapping process ensures consistency between the logical (RRC) and physical layers in generating PRACH preambles, enabling the network to accurately interpret and decode each UE’s preamble. •While the mechanisms for both LRA=839 and LRA=1151 are similar, each uses distinct tables for mapping, as outlined in 3GPP 38.211. •Additionally, L_RA values of 139 and 571 follow similar methods, with corresponding mapping tables defined in the standard. www.techlteworld.com For Protocol Testing Course Contact us: +919140348108/+918660602855

  14. www.techlteworld.com For Protocol Testing Course Contact us: +919140348108/+918660602855

  15. PRACH Sequence Types in NR: Long vs. Short Sequences and the Role of PRACH Sequence Types in NR: Long vs. Short Sequences and the Role of zeroCorrelationZoneConfig and Cyclic Shift (Ncs) zeroCorrelationZoneConfig and Cyclic Shift (Ncs) In NR, unlike LTE, two types of PRACH sequences—Long and Short—are utilized, each suited for specific deployment scenarios. Key parameters, such as zeroCorrelationZoneConfig and Cyclic Shift (Ncs), influence these sequences to ensure efficient access and minimal interference. Key Differences Key Differences Long Sequence Long Sequence ▪Purpose: Designed for large cell deployments, typically in rural or expansive outdoor areas. ▪Details: Sequence length of 839 (L_RA = 839) with four available preamble formats, adapted from LTE preamble formats. ▪Deployment Region: Restricted to FR1, supporting subcarrier spacings of 1.25 kHz and 5 kHz. ▪Function of zeroCorrelationZoneConfig and Ncs: These parameters manage restricted sets and cyclic shifts, ensuring distinct PRACH access for each UE, reducing collision, and enhancing signal detection. www.techlteworld.com For Protocol Testing Course Contact us: +919140348108/+918660602855

  16. Short Sequence Short Sequence ▪Purpose: Tailored for small cells or indoor scenarios, focusing on environments where cell coverage is limited and dense. ▪Characteristics: Shorter sequence length for quick access and efficient signal detection in high-density areas. Role of zeroCorrelationZoneConfig and Cyclic Shift (Ncs) Role of zeroCorrelationZoneConfig and Cyclic Shift (Ncs) The zeroCorrelationZoneConfig and Ncs parameters define the cyclic shifts and restrict the PRACH sets. This configuration minimizes potential PRACH collisions and optimizes unique cyclic shifts for each UE, enhancing access reliability and detection across diverse scenarios. By offering both long and short sequences with configurable parameters, NR accommodates varied deployment needs, from vast outdoor regions to compact indoor spaces. www.techlteworld.com For Protocol Testing Course Contact us: +919140348108/+918660602855

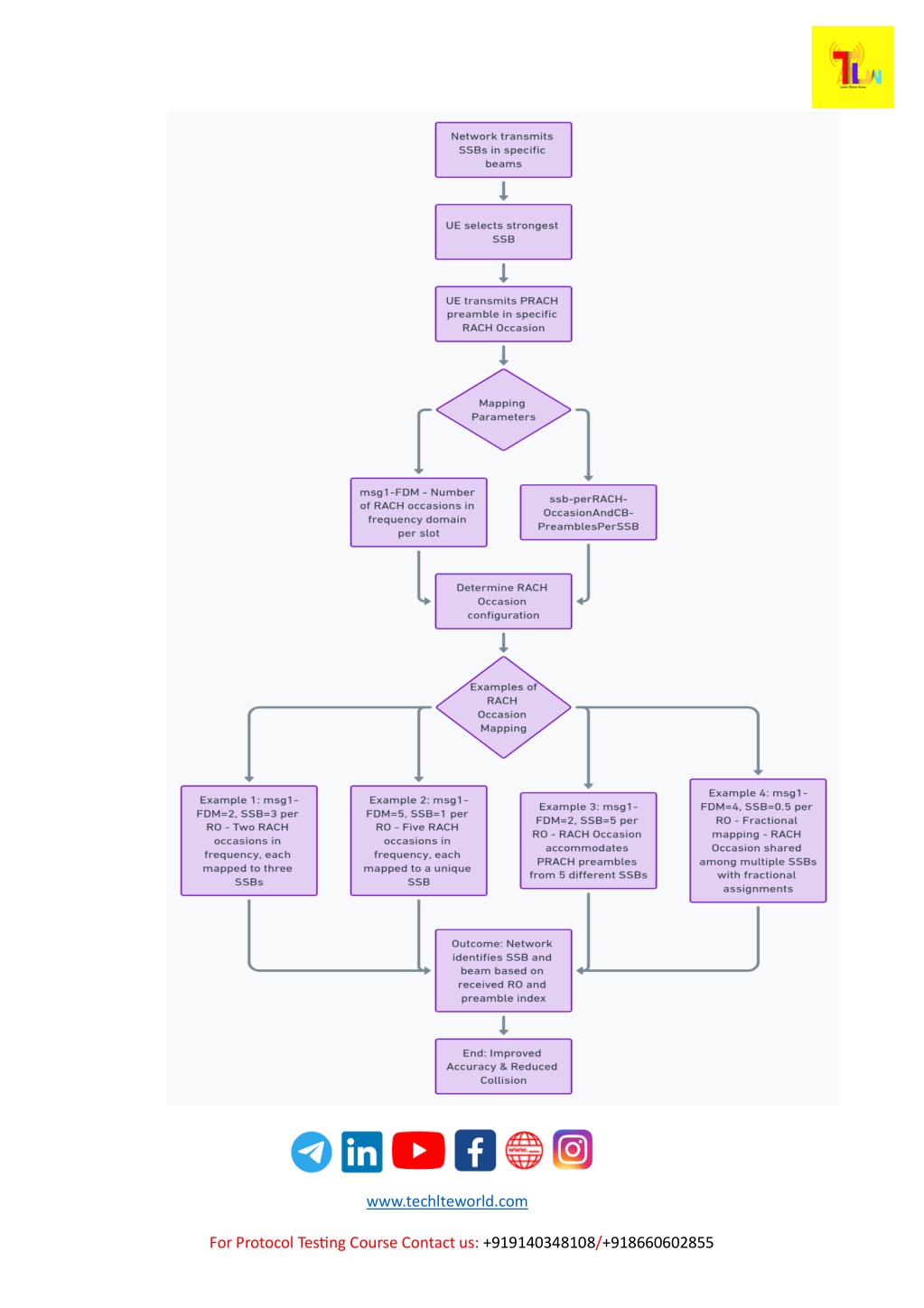
  17. Understanding RACH Occasion in 5G NR Understanding RACH Occasion in 5G NR In 5G NR, a RACH Occasion (RO) is a designated time-frequency resource block where the network listens for PRACH preambles transmitted by UEs. Unlike in LTE, the concept of RACH Occasion in NR is more intricate due to the use of multiple beams and the specific mapping of Synchronization Signal Blocks (SSBs) to RACH occasions. •Time Time- -Frequency Area for PRACH Preambles: Frequency Area for PRACH Preambles: RACH occasions are specific areas within the time and frequency domains where the network monitors for PRACH preambles from UEs. www.techlteworld.com For Protocol Testing Course Contact us: +919140348108/+918660602855

  18. ▪Multiple RACH Occasions for Beam Alignment: Multiple RACH Occasions for Beam Alignment: In NR, there can be multiple RACH occasions, each associated with different beams, to support beam-based communication. ▪SSB Transmission and Beam Selection: SSB Transmission and Beam Selection: The gNB transmits SSBs with designated beams, enabling UEs to select the strongest beam available. Once a UE selects an SSB, it sends its PRACH preamble in a specific RACH Occasion mapped to that SSB, aiding the network in determining the UE's chosen beam. ▪msg1 msg1- -FDM (Frequency Domain Multiplexing): FDM (Frequency Domain Multiplexing): Defines the number of RACH occasions within the frequency domain that are available in a single time slot. ▪ssb ssb- -perRACH perRACH- -OccasionAndCB OccasionAndCB- -PreamblesPerSSB: each RACH Occasion and specifies the number of unique preamble indices assigned per SSB. PreamblesPerSSB: Sets the number of SSBs mapped to Mapping Logic for RACH Preambles Mapping Logic for RACH Preambles RACH preambles follow an ordered organization, as described in 3GPP 38.213, Section 8.1: ▪Preamble Indexing: Preamble Indexing: Begins with the lowest preamble index for each RACH occasion. ▪Frequency Resource Allocation: Frequency Resource Allocation: If multiple RACH occasions exist in the frequency domain, the frequency index increases. ▪Time Resource Allocation: Time Resource Allocation: For RACH occasions within the same slot, the time index is incremented. ▪PRACH Slot Allocation: PRACH Slot Allocation: When multiple PRACH slots are available, the slot index is increased. This structured mapping ensures that UEs can access RACH occasions efficiently and that the network can accurately interpret each preamble's timing, frequency, and beam association. www.techlteworld.com For Protocol Testing Course Contact us: +919140348108/+918660602855

  19. www.techlteworld.com For Protocol Testing Course Contact us: +919140348108/+918660602855

  20. www.techlteworld.com For Protocol Testing Course Contact us: +919140348108/+918660602855

More Related