abdul-conrad
Uploaded by
9 SLIDES
220 VUES
90LIKES

峽江盛世 長江三峽精華 4/5 日

DESCRIPTION

峽江盛世 長江三峽精華 4/5 日. 宜昌包機 + 長江台北號. 地理位置. 三峽大壩. 武漢. 奉節. 茅坪. 車程 4 小時. 重慶. 長江三峽最精華. 宜昌. 奉節 – 重慶 四百公里丘陵景觀. 車程 40 分鐘. 一般路線. 三峽大壩. 武漢. 奉節. 茅坪. 車程 4 小時. 重慶. 長江三峽最精華. 宜昌. 奉節 – 重慶 四百公里無謂趕船. 車程 40 分鐘. 峽江盛世 4 天路線. 白天過大壩一次. 三峽大壩. 武漢. 奉節. 茅坪. 車程 4 小時. 重慶. 長江三峽最精華. 宜昌.

1 / 9

Télécharger la présentation

峽江盛世 長江三峽精華 4/5 日

An Image/Link below is provided (as is) to download presentation Download Policy: Content on the Website is provided to you AS IS for your information and personal use and may not be sold / licensed / shared on other websites without getting consent from its author. Content is provided to you AS IS for your information and personal use only. Download presentation by click this link. While downloading, if for some reason you are not able to download a presentation, the publisher may have deleted the file from their server. During download, if you can't get a presentation, the file might be deleted by the publisher.

E N D

Presentation Transcript


  1. 峽江盛世長江三峽精華4/5日 宜昌包機+長江台北號

  2. 地理位置 三峽大壩 武漢 奉節 茅坪 車程4小時 重慶 長江三峽最精華 宜昌 奉節 –重慶 四百公里丘陵景觀 車程40分鐘

  3. 一般路線 三峽大壩 武漢 奉節 茅坪 車程4小時 重慶 長江三峽最精華 宜昌 奉節 –重慶 四百公里無謂趕船 車程40分鐘

  4. 峽江盛世4天路線 白天過大壩一次 三峽大壩 武漢 奉節 茅坪 車程4小時 重慶 長江三峽最精華 宜昌 奉節 –重慶 四百公里無謂趕船 車程40分鐘 省 省

  5. 峽江盛世5天路線 夜間過大壩一次,回程白天一次 三峽大壩 武漢 奉節 茅坪 車程4小時 重慶 長江三峽最精華 宜昌 奉節 –重慶 四百公里無謂趕船 車程40分鐘 省 省

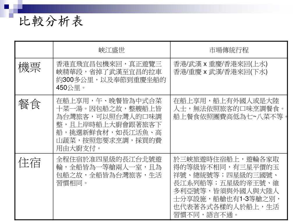
  6. 比較分析表

  7. 比較分析表

  8. 比較分析表

  9. Q&A • Q&A請閱WORD 檔案。 • 若還有其他問題,請電 • 任繼芬 Pauline 02-8178-3000 #8201 • 江嘉軒 Gavin 02-8178-3000 #8849

More Related