airpark1027
Uploaded by
19 SLIDES
216 VUES
190LIKES

揚聲器簡介

DESCRIPTION

簡介揚聲器的口述參考簡報

1 / 19

Télécharger la présentation

揚聲器簡介

An Image/Link below is provided (as is) to download presentation Download Policy: Content on the Website is provided to you AS IS for your information and personal use and may not be sold / licensed / shared on other websites without getting consent from its author. Content is provided to you AS IS for your information and personal use only. Download presentation by click this link. While downloading, if for some reason you are not able to download a presentation, the publisher may have deleted the file from their server. During download, if you can't get a presentation, the file might be deleted by the publisher.

E N D

Presentation Transcript


  1. 揚聲器簡介 By-寡民

  2. 關於揚聲器 • 揚聲器俗稱喇叭 • 由磁鐵、線圈、喇叭振膜所組成的元件 • 由電能轉磁能,帶動機械能再轉為音波 • 種類繁多,工作模式及推動方式多元 • 不同設計有不同音頻表現 • 系統設計包括:喇叭單體、音箱、網路

  3. 原理圖解 當電流通過音圈產生磁場 磁鐵互斥帶動振膜振動 引用來源:https://www.pinterest.com/pin/382735668307825158

  4. 引用來源:https://sites.google.com/a/pgscience.co.uk/physics/courses/s3-physics/12-how-is-sound-made引用來源:https://sites.google.com/a/pgscience.co.uk/physics/courses/s3-physics/12-how-is-sound-made

  5. The Power of PowerPoint | thepopp.com

  6. 專有名詞 • 如何看規格書?

  7. 常見指標

  8. 這張圖代表了什麼? 首先要知道…

  9. 關於效能 • 功率:包括最大功率、額定功率、平均功率等,功率越大聲音越大 • 頻率:發聲頻率,通常為20-20000赫茲範圍 • 阻抗:推動阻抗,如2歐姆、8歐姆、32歐姆等 • 失真:包括互調失真、諧波失真等參數 • 靈敏度(分貝/瓦):靈敏度越高,細節表現力越強

  10. 關於品質 • Fo最低共振:最低頻率所對應的效率最大值 • dbSPL音壓效率:整體音壓效率 • DCR直流阻抗:所能承受的阻抗範圍 • Qm單體機械品質:數值越大,振膜機械耗損越小 • Qe單體品質因數:數值越小,反應越好 • Qt單體總品質因數:數值大,系統消耗能量速度慢; 數值小,系統消耗能量速度快(阻尼越大)

  11. 關於種類 工作方式: • 電動式(動力系統與振動系統) • 壓電式(壓電效應) • 電極式(電容性) • 電漿體式(電弧) 形狀區分: • 錐形 • 平板 • 球頂 • 號角

  12. 關於種類 如何挑選合適的喇叭? 市面上琳瑯滿目的喇叭,如何挑選也是一門很深的學問,有時候並不全然是喇叭品質不好,而是根本用錯時機,或是需靠其他系統的設計,前提是你必須要 「知道自己需求、參考規格書圖表」決定選用喇叭的種類與材質挑選

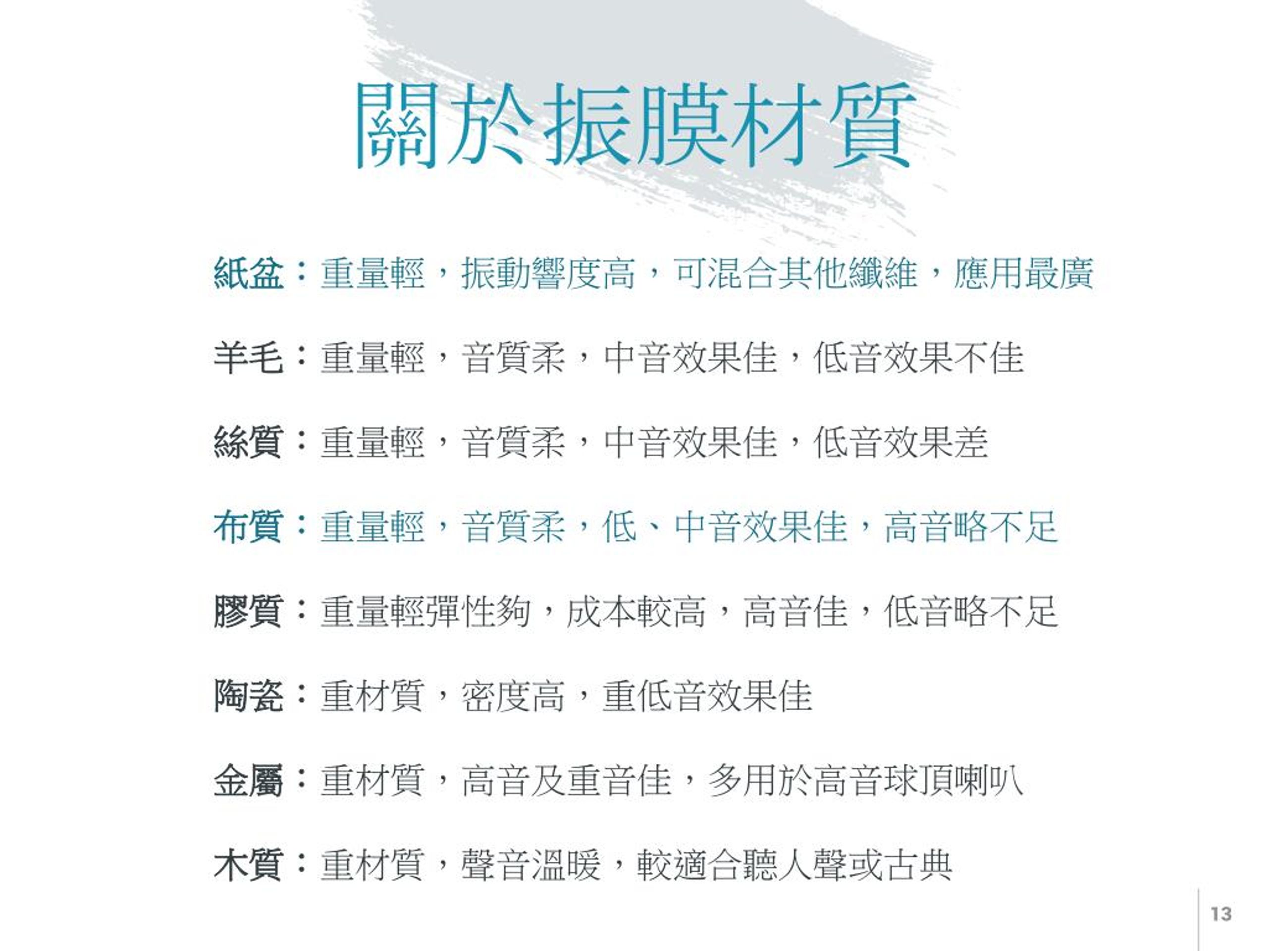
  13. 關於振膜材質 紙盆:重量輕,振動響度高,可混合其他纖維,應用最廣 羊毛:重量輕,音質柔,中音效果佳,低音效果不佳 絲質:重量輕,音質柔,中音效果佳,低音效果差 布質:重量輕,音質柔,低、中音效果佳,高音略不足 膠質:重量輕彈性夠,成本較高,高音佳,低音略不足 陶瓷:重材質,密度高,重低音效果佳 金屬:重材質,高音及重音佳,多用於高音球頂喇叭 木質:重材質,聲音溫暖,較適合聽人聲或古典

  14. 從頻域看喇叭種類

  15. 數據圖表 高頻 中頻 搖滾 低頻 抒情、音樂、人聲 重音、低音

  16. 數據圖表

  17. 數據圖表

  18. 數據圖表

  19. THANK YOU!

More Related