1 / 43

汽车用传感器

汽车用传感器. …. 历史时代:. 手工化. 机械化. 自动化. 信息化. 人与简单工具. 动力机与机械. 自动测量控制. 智能机械装置. …. 生产方式:. 获取. 传输. 处理. 控制. 信息流. …. 第一章 传感器概述. §1.0 传感器与检测技术的作用. §1.1 传感器的定义. 国家标准( GB7665-87 )中传感器( Transducer/Sensor )的定义:. ① 传感器是测量装置,能完成检测任务; ②输入量是某一被测量,可能是物理量,也可能是化学量、生物量等;

Télécharger la présentation

汽车用传感器

An Image/Link below is provided (as is) to download presentation Download Policy: Content on the Website is provided to you AS IS for your information and personal use and may not be sold / licensed / shared on other websites without getting consent from its author. Content is provided to you AS IS for your information and personal use only. Download presentation by click this link. While downloading, if for some reason you are not able to download a presentation, the publisher may have deleted the file from their server. During download, if you can't get a presentation, the file might be deleted by the publisher.

E N D

Presentation Transcript


  1. 汽车用传感器

  2. 历史时代: 手工化 机械化 自动化 信息化 人与简单工具 动力机与机械 自动测量控制 智能机械装置 … 生产方式: 获取 传输 处理 控制 信息流 … 第一章 传感器概述 §1.0传感器与检测技术的作用

  3. §1.1传感器的定义 国家标准(GB7665-87)中传感器(Transducer/Sensor)的定义: ①传感器是测量装置,能完成检测任务; ②输入量是某一被测量,可能是物理量,也可能是化学量、生物量等; ③输出量是某种物理量,便于传输、转换、处理、显示等,可以是气、光、电物理量,主要是电物理量; ④输出输入有对应关系,且应有一定的精确程度。 能够感受规定的被测量并按照一定规律转换成可用输出信号的器件或装置。 (是一种以一定的精确度把被测量转换为与之有确定对应关系的、便于应用的某种物理量的测量装置。) 传感器功用:一感二传,即感受被测信息,并传送出去。

  4. 被测量 电量 敏感元件 转换元件 基本转换电路 辅助电源 §1.2传感器的组成 敏感元件是直接感受被测量,并输出与被测量成确定关系的某一物理量的元件。 转换元件:敏感元件的输出就是它的输入,它把输入量转换成电路参数量。 基本转换电路:上述电路参数接入基本转换电路(简称转换电路),便可转换成电量输出。

  5. §1.3 传感器的分类

  6. §1.4 传感器的特性 传感器特性主要是指输出与输入之间的关系。 当输入量为常量,或变化极慢时,这一关系称为静态特性; 当输入量随时间较快地变化时,这一关系称为动态特性。 传感器的输出与输入具有确定的对应关系最好呈线性关系。但一般情况下,输出输入不会符合所要求的线性关系,同时由于存在迟滞、蠕变、摩擦、间隙和松动等各种因素以及外界条件的影响,使输出输入对应关系的唯一确定性也不能实现。考虑了这些情况之后,传感器的输出输入作用图大致如图所示。

  7. 外界影响 冲击与振动 温度 电磁场 供电 输出 输入 传感器 线性 各种干扰稳定性 滞后 温漂 稳定性(零漂) 重复性 灵敏度 分辨力 误差因素 传感器输入输出作用图 取决于传感器本身,可通过传感器本身的改善来加以抑制,有时也可以对外界条件加以限制。 衡量传感器特性的主要技术指标

  8. 一、静态特性技术指标 1.线性度 传感器的输出—输入校准曲线与理论拟合直线之间的最大偏差与传感器满量程输出之比, 称为该传感器的“非线性误差”或称“线性度”, 也称“非线性度”。 通常用相对误差表示其大小:

  9. y yFS ⊿Hmax 0 x 迟滞特性 传感器在正(输入量增大)反(输入量减小)行程中输出输入曲线不重合称为迟滞。 2.迟滞 迟滞特性如图所示,它一般是由实验方法测得。迟滞误差一般以满量程输出的百分数表示,即

  10. y ⊿Rmax2 ⊿Rmax1 0 重复性是指传感器在输入按同一方向连续多次变动时所得特性曲线不一致的程度。 3.重复性 重复性误差可用正反行程的最大偏差表示,即 x △Rmax1正行程的最大重复性偏差, △Rmax2反行程的最大重复性偏差。

  11. 4.灵敏度与灵敏度误差 传感器输出的变化量 y与引起该变化量的输入变化量 x之比即为其静态灵敏度,其表达式为 K=Δy/Δx 可见,传感器输出曲线的斜率就是其灵敏度。对线性特性的传感器,其特性曲线的斜率处处相同,灵敏度k是一常数,与输入量大小无关。 由于某种原因,会引起灵敏度变化,产生灵敏度误差。灵敏度误差用相对误差表示,即 γs=(Δk/k)×100%

  12. y △xmin △ymin 0 x △ 5.分辨力与阈值 分辨力是指传感器能检测到的最小的输入增量。有些传感器,当输入量连续变化时,输出量只作阶梯变化,则分辨力就是输出量的每个“阶梯”所代表的输入量的大小。在传感器输入零点附近的分辨力称为阈值。

  13. 6.稳定性 稳定性是指传感器在长时间工作的情况下输出量发生的变化,有时称为长时间工作稳定性或零点漂移。 有两个指标: 稳定度:传感器测量输出值在一段时间中的变化; 影响量:传感器外部环境和工作条件变化引起输出值的不稳定。

  14. 7.静态误差 静态误差是指传感器在其全量程内任一点的输出值与其理论值的偏离程度。 静态误差的求取方法如下:把全部输出数据与拟合直线上对应值的残差,看成是随机分布,求出其标准偏差,即 yi—各测试点的残差; n一测试点数。 取2 σ和3 σ值即为传感器的静态误差。静态误差也可用相对误差来表示,即

  15. 8、精确度 与精确度有关指标:精密度、准确度和精确度(精度) 精密度:说明测量传感器输出值的分散性,即对某一稳定的被测量,由同一个测量者,用同一个传感器,在相当短的时间内连续重复测量多次,其测量结果的分散程度。例如,某测温传感器的精密度为0.5℃。精密度是随即误差大小的标志,精密度高,意味着随机误差小。注意:精密度高不一定准确度高。 准确度:说明传感器输出值与真值的偏离程度。如,某流量传感器的准确度为0.3m3/s,表示该传感器的输出值与真值偏离0.3m3/s。准确度是系统误差大小的标志,准确度高意味着系统误差小。同样,准确度高不一定精密度高。

  16. 精确度:是精密度与准确度两者的总和,精确度高表示精密度和准确度都比较高。在最简单的情况下,可取两者的代数和。精确度:是精密度与准确度两者的总和,精确度高表示精密度和准确度都比较高。在最简单的情况下,可取两者的代数和。 (a)准确度高而精密度低 (b)准确度低而精密度高 (c)精确度高

  17. 二、传感器的动态特性 动态特性指传感器对随时间变化的输入量的响应特性。 被测量随时间变化的形式可能是各种各样的,只要输入量是时间的函数,则其输出量也将是时间的函数。通常研究动态特性是根据标准输入特性来考虑传感器的响应特性。 标准输入有三种: • 正弦变化的输入 • 阶跃变化的输入 • 线性输入

  18. 作业: 1、简述什么是传感器及传感器的作用和组成。 2、传感器的性能指标有哪些?

  19. §1.5 传感器的发展趋势 传感技术的发展分为两个方面: ●提高与改善传感器的技术性能; ●寻找新原理、新材料、新工艺及新功能等。 一、改善传感器的性能的技术途径 1.差动技术 差动技术是传感器中普遍采用的技术。它的应用可显著地减小温度变化、电源波动、外界干扰等对传感器精度的影响,抵消了共模误差,减小非线性误差等。不少传感器由于采用了差动技术,还可使灵敏度增大。

  20. 2.平均技术 在传感器中普遍采用平均技术可产生平均效应,其原理是利用若干个传感单元同时感受被测量,其输出则是这些单元输出的平均值,若将每个单元可能带来的误差均可看作随机误差且服从正态分布,根据误差理论,总的误差将减小为 δΣ=±δ/√n 式中 n—传感单元数。 可见,在传感器中利用平均技术不仅可使传感器误差减小,且可增大信号量,即增大传感器灵敏度。

  21. 3.补偿与修正技术 补偿与修正技术的运用大致针对两种情况: ★ 针对传感器本身特性 ★ 针对传感器的工作条件或外界环境 对于传感器特性,找出误差的变化规律,或者测出其大小和方向,采用适当的方法加以补偿或修正。 针对传感器工作条件或外界环境进行误差补偿,也是提高传感器精度的有力技术措施。不少传感器对温度敏感,由于温度变化引起的误差十分可观。为了解决这个问题,必要时可以控制温度,搞恒温装置,但往往费用太高,或使用现场不允许。而在传感器内引入温度误差补偿又常常是可行的。这时应找出温度对测量值影响的规律,然后引入温度补偿措施。

  22. 4.屏蔽、隔离与干扰抑制 传感器大都要在现场工作,现场的条件往往是难以充分预料的,有时是极其恶劣的。各种外界因素要影响传感器的精度与各有关性能。为了减小测量误差,保证其原有性能,就应设法削弱或消除外界因素对传感器的影响。其方法有: • 减小传感器对影响因素的灵敏度 • 降低外界因素对传感器实际作用的程度 对于电磁干扰,可以采用屏蔽、隔离措施,也可用滤波等方法抑制。对于如温度、湿度、机械振动、气压、声压、辐射、甚至气流等,可采用相应的隔离措施,如隔热、密封、隔振等,或者在变换成为电量后对干扰信号进行分离或抑制,减小其影响。

  23. 5.稳定性处理 造成传感器性能不稳定的原因是:随着时间的推移和环境条件的变化,构成传感器的各种材料与元器件性能将发生变化。 提高传感器性能的稳定性措施:对材料、元器件或传感器整体进行必要的稳定性处理。如永磁材料的时间老化、温度老化、机械老化及交流稳磁处理、电气元件的老化筛选等。 在使用传感器时,若测量要求较高,必要时也应对附加的调整元件、后续电路的关键元器件进行老化处理。

  24. 二、传感器的发展动向 • 开发新型传感器 • 开发新材料 • 新工艺的采用 • 集成化、多功能化 • 智能化

  25. 1.开发新型传感器 新型传感器包括:①采用新原理;②填补传感器空白;③仿生传感器等方面。它们之间是互相联系的。 传感器的工作机理是基于各种效应和定律,由此启发人们进一步探索具有新效应的敏感功能材料,并以此研制出具有新原理的新型物性型传感器件,这是发展高性能、多功能、低成本和小型化传感器的重要途径。结构型传感器发展得较早,目前日趋成熟。结构型传感器,一般说它的结构复杂,体积偏大,价格偏高。物性型传感器大致与之相反,具有不少诱人的优点,加之过去发展也不够。世界各国都在物性型传感器方面投入大量人力、物力加强研究,从而使它成为一个值得注意的发展动向。

  26. 2.开发新材料 (1)半导体敏感材料 (2)陶瓷材料 (3)磁性材料 (4)智能材料 如,半导体氧化物可以制造各种气体传感器,而陶瓷传感器工作温度远高于半导体,光导纤维的应用是传感器材料的重大突破,用它研制的传感器与传统的相比有突出的特点。有机材料作为传感器材料的研究,引起国内外学者的极大兴趣。

  27. 3.新工艺的采用 在发展新型传感器中,离不开新工艺的采用。新工艺的含义范围很广,这里主要指与发展新型传感器联系特别密切的微细加工技术。该技术又称微机械加工技术,是近年来随着集成电路工艺发展起来的,它是离子束、电子束、分子束、激光束和化学刻蚀等用于微电子加工的技术,目前已越来越多地用于传感器领域。 例如利用半导体技术制造出压阻式传感器,利用薄膜工艺制造出快速响应的气敏、湿敏传感器,日本横河公司利用各向异性腐蚀技术进行高精度三维加工,在硅片上构成孔、沟棱锥、半球等各种开头,制作出全硅谐振式压力传感器。

  28. 4.集成化、多功能化 为同时测量几种不同被测参数,可将几种不同的传感器元件复合在一起,作成集成块。例如一种温、气、湿三功能陶瓷传感器已经研制成功。 把多个功能不同的传感元件集成在一起,除可同时进行多种参数的测量外,还可对这些参数的测量结果进行综合处理和评价,可反映出被测系统的整体状态。 多功能一体化,即将传感器与放大、运算以及温度补偿等环节一体化,组装成一个器件。

  29. 5.智能化 对外界信息具有检测、数据处理、逻辑判断、自诊断和自适应能力的集成一体化多功能传感器,这种传感器具有与主机互相对话的功能,可以自行选择最佳方案,能将已获得的大量数据进行分割处理,实现远距离、高速度、高精度传输等。 智能传感器是传感器技术与大规模集成电路技术相结合的产物,它的实现取决于传感技术与半导体集成化工艺水平的提高与发展。这类传感器具有多功能、高性能、体积小、适宜大批量生产和使用方便等优点,是传感器重要的发展方向之一。

  30. §1.6 汽车传感器概述 • 一、汽车传感器的应用状况 • 1、传感器在发动机控制系统中的应用 发动机控制系统用传感器主要有温度传感器、压力传感器、位置和转速传感器、流量传感器、气体浓度传感器和爆震传感器等。这些传感器向发动机的电子控制单元(ECU)提供发动机的工作状况信息,以提高发动机的动力性、降低油耗、减少废气排放和进行故障检测。

  31. 2、传感器在底盘上的应用 变速器控制系统应用的传感器有车速传感器、加速踏板位置传感器、加速度传感器、节气门位置传感器、发动机转速传感器、水温传感器、油温传感器等; 悬架控制系统应用的传感器有车速传感器、节气门位置传感器、加速度传感器、车身高度传感器、方向盘转角传感器等; 动力转向系统应用的传感器主要有车速传感器、发动机转速传感器、转矩传感器、油压传感器等。

  32. 3、车身控制用传感器 车身控制用传感器主要用于提高汽车的安全性、可靠性和舒适性等。 主要有用于自动空调系统的温度传感器、湿度传感器、风量传感器、日照传感器等;用于安全气囊系统中的加速度传感器;用于门锁控制中的车速传感器;用于亮度自动控制中的光传感器;用于倒车控制中的超声波传感器或激光传感器;用于保持车距的距离传感器;用于消除驾驶员盲区的图像传感器等。

  33. 4、导航系统用传感器 随着基于GPS/GIS(全球定位系统和地理信息系统)的导航系统在汽车上的应用,导航用传感器这几年得到迅速发展。导航系统用传感器主要有:确定汽车行驶方向的罗盘传感器、陀螺仪和车速传感器、方向盘转角传感器等。 

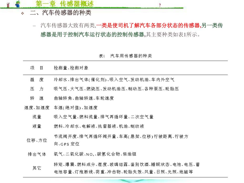
  34. 二、汽车传感器的种类 • 汽车传感器大致有两类,一类是使司机了解汽车各部分状态的传感器,另一类传感器是用于控制汽车运行状态的控制传感器,其主要种类如表1所示。

  35. 三、汽车传感器的特点 • 1、环境适应性 • 2、批量生产性 • 3、可靠稳定性 • 4、尽可能小型、重量轻,便于安装。 • 5、符合有关法规的要求。

  36. 四、汽车传感器的现状及发展趋势 • 1、汽车传感器的现状 • (1)汽车传感器市场规模大 • (2)汽车传感器举足轻重 • (3)国内汽车传感器生产水平低

  37. 2、汽车传感器的发展趋势 • 微型化、多功能化、集成化和智能化 微型传感器利用微机械加工技术,将微米级的敏感元件、信号处理器、数据处理装置封装在一块芯片上,由于具有体积小、价格便宜、便于集成等特点,可以明显提高系统测试精度。当前,该技术逐步成熟,可以制作检测力学量、磁学量、热学量等各种微型传感器。 多功能化是指一个传感器能检测两个或两个以上的特征参数或者化学参数,从而减少汽车传感器的数量,提高系统的可靠性。

  38. 智能传感器是一种带微型计算机兼有检测、判断、信息处理等功能的传感器。智能传感器是一种带微型计算机兼有检测、判断、信息处理等功能的传感器。 与传统传感器相比,他具有很多特点。例如,他可以确定传感器工作状态,对测量资料进行修正,以便减少环境因素如温度引起的误差;用软件解决硬件难以解决的问题;完成资料计算与处理工作等等。而且智能式传感器精度高、量程覆盖范围大、输出信号大、信噪比高、抗干扰性能好,有的还带有自检功能。

  39. 作 业 • 简述汽车用传感器的应用状况

More Related