art
Uploaded by
7 SLIDES
267 VUES
70LIKES

Макрокинетика

DESCRIPTION

Макрокинетика. Лекция 6. Протекание экзотермической реакции I порядка во внутренней диффузионной области Влияние внутридиффузионных факторов на скорость химического процесса. Температурная зависимость. Температурный режим. Размеры гранул катализатора. Скорость реакции.

1 / 7

Télécharger la présentation

Макрокинетика

An Image/Link below is provided (as is) to download presentation Download Policy: Content on the Website is provided to you AS IS for your information and personal use and may not be sold / licensed / shared on other websites without getting consent from its author. Content is provided to you AS IS for your information and personal use only. Download presentation by click this link. While downloading, if for some reason you are not able to download a presentation, the publisher may have deleted the file from their server. During download, if you can't get a presentation, the file might be deleted by the publisher.

E N D

Presentation Transcript

Playing audio...

  1. Макрокинетика Лекция 6

  2. Протекание экзотермической реакции I порядка во внутренней диффузионной областиВлияние внутридиффузионных факторов на скорость химического процесса • Температурная зависимость. • Температурный режим. • Размеры гранул катализатора. • Скорость реакции. • Пористость структуры.

  3. Температурная зависимость. Во внутренней диффузионной области более слабая температурная зависимость, чем во внешней диффузионной области. Eвнутр. д. о. • Температурный режим. Перегревы катализатора незначительны. Неизотермичность гранул особенно при больших значениях φ будут приводить к компенсации торможения скорости химической реакции. Фактор эффективности может превышать 1. Повышение температуры способствует переходу процесса во внутридиффузионную область вследствие более слабой температурной зависимости скорости диффузии.

  4. Размеры гранул катализатора. При протекании процесса во внутренней диффузионной области участвует лишь некоторая часть внутренней поверхности катализатора. Уменьшение размеров гранул приводит к возрастанию доли работающей поверхности. • Скорость реакции. При переходе во внутреннюю диффузионную область Wнабл. снижается из-за участия лишь доли внутренней поверхности катализатора и подстраивания скорости химической реакции к скорости переноса вещества в порах. При увеличении порядка реакции, степень влияния внутридиффузионных осложнений возрастает. • Пористость структуры. При более развитой пористой структуре будет возрастать Wнабл.. Для устранения внутридиффузионных осложнений в настоящее время применяются катализаторы нестандартной формы.

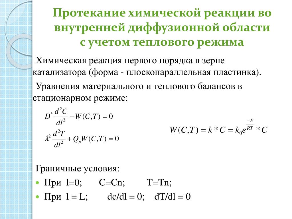
  5. Протекание химической реакции во внутренней диффузионной области с учетом теплового режима Химическая реакция первого порядка в зерне катализатора (форма - плоскопараллельная пластинка). Уравнения материального и теплового балансов в стационарном режиме: Граничные условия: • При l=0; C=Cn; T=Tn; • При l = L; dc/dl = 0; dT/dl = 0

  6. С = Cn (1-x) Безразмерные переменные: b=RTn/E где

  7. - максимальный адиабатический разогрев, где  - коэффициент теплопроводности Исходную систему материального и теплового балансов можно преобразовать к виду:

More Related