blaze
Uploaded by
21 SLIDES
379 VUES
210LIKES

《 推荐表 》 、 《 协议书 》 注册、打印操作说明

DESCRIPTION

《 推荐表 》 、 《 协议书 》 注册、打印操作说明. 201 3 年 10 月. 目录 1. 基本流程 2 . 学生注册 3 . 审核生成 4 . 下载打印 5 . 常见问题 6. 就业办盖章时间. 学校上报生源数据,进行就业资格审核. 1. 基本流程. 学生登录就业网络联盟,进行实名注册. 院系进行审核,调整补充数据,生成相关电子文档. 院系打印相关电子文档集中到就业办盖章,下发学生. 学生在东南大学就业信息网录入单位信息 , 并将 第二联复印件 和 高校毕业生接收函 交到院系学办.

1 / 21

Télécharger la présentation

《 推荐表 》 、 《 协议书 》 注册、打印操作说明

An Image/Link below is provided (as is) to download presentation Download Policy: Content on the Website is provided to you AS IS for your information and personal use and may not be sold / licensed / shared on other websites without getting consent from its author. Content is provided to you AS IS for your information and personal use only. Download presentation by click this link. While downloading, if for some reason you are not able to download a presentation, the publisher may have deleted the file from their server. During download, if you can't get a presentation, the file might be deleted by the publisher.

E N D

Presentation Transcript


  1. 《推荐表》、《协议书》注册、打印操作说明 2013年10月

  2. 目录 1.基本流程 2.学生注册 3.审核生成 4.下载打印 5.常见问题 6.就业办盖章时间

  3. 学校上报生源数据,进行就业资格审核 1.基本流程 学生登录就业网络联盟,进行实名注册 院系进行审核,调整补充数据,生成相关电子文档 院系打印相关电子文档集中到就业办盖章,下发学生 学生在东南大学就业信息网录入单位信息, 并将第二联复印件和高校毕业生接收函交到院系学办 学校通过就业管理信息系统网络版,将就业单位信息转入派遣系统,办理报到证

  4. 3.学生注册 登录方式:登录江苏省高校毕业生就业网络联盟(http://www.91job.gov.cn),点击“注册推荐表”链接;或直接输入网址http://tjb.91job.gov.cn 也可通过http://url7.me/dac91下载91job就业网络联盟手机客户端。

  5. 3.学生注册 注意事项: 1.用户名是用来登陆就业网络联盟的帐户名, 可以使用字母、字符、数字等。用户名应由注册学生自主选择。

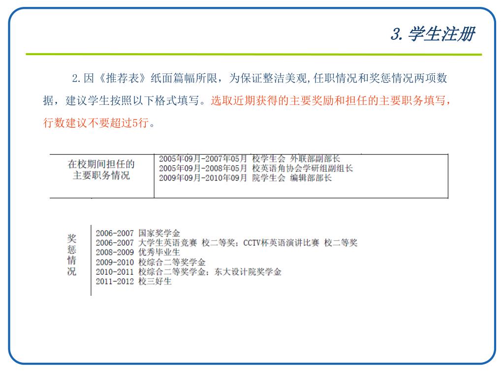
  6. 2.因《推荐表》纸面篇幅所限,为保证整洁美观,任职情况和奖惩情况两项数据,建议学生按照以下格式填写。选取近期获得的主要奖励和担任的主要职务填写,行数建议不要超过5行。2.因《推荐表》纸面篇幅所限,为保证整洁美观,任职情况和奖惩情况两项数据,建议学生按照以下格式填写。选取近期获得的主要奖励和担任的主要职务填写,行数建议不要超过5行。 3.学生注册

  7. 3.学生注册 3.显示以下页面,表示注册已完成。

  8. 至此,学生注册《推荐表》、《协议书》部分已完成!至此,学生注册《推荐表》、《协议书》部分已完成! 下面进入院系审核生成部分……

  9. 5.审核生成 使用院系(二级)账号登陆江苏省高校毕业生就业网络联盟后台管理

  10. 5.审核生成 学校(院系)账号登录方式:登录江苏省高校毕业生就业网络联盟(http://www.91job.gov.cn),点击页面最下方“学校用户”链接;或直接输入网址http://yx.91job.gov.cn

  11. 5.审核生成 • 专业主要课程录入

  12. 5.审核生成 • 审核生成推荐表协议书

  13. 5.审核生成 点击进行审核按钮,在弹出窗口中修改完善相关的学生资料,点击页面下方的审核通过按钮

  14. 5.审核生成 勾上相应的选项,将生成本专业相应的电子文档,为保证速度,请在需要时选中,一般审核,不需选中。

  15. 至此,院系审核、生成部分工作已完成! 下面进入下载打印部分……

  16. 6.下载打印 按照不同权限,校级和院系账户均可进行推荐表与协议书的打印。

  17. 6.下载打印 电子文档为PDF格式,推荐使用Adobe Reader等PDF阅读器打开。《推荐表》、《协议书》均使用A4白纸打印,东南大学的推荐表上没有照片。

  18. 就业办盖章时间 推荐表和协议书打印好后由院系老师统一到就业办盖章 盖章时间: 四牌楼 周一、周二、周五 九龙湖 周三、周四 同学们签好协议后须登录学校就业信息网录入单位信息;将协议书第二联(乙方留存)复印件和第二联下方(高校毕业生接收函)原件交到所在院系学办,由院系统一交到就业办办理报到证。

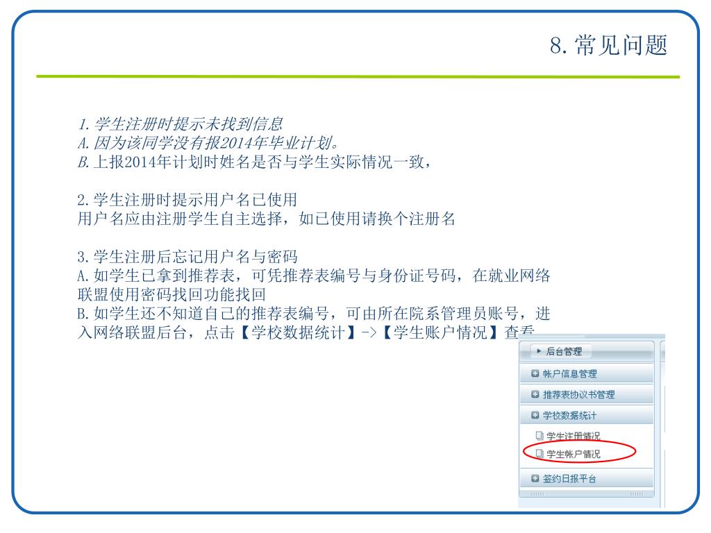
  19. 8.常见问题 1.学生注册时提示未找到信息 A.因为该同学没有报2014年毕业计划。 B.上报2014年计划时姓名是否与学生实际情况一致, 2.学生注册时提示用户名已使用 用户名应由注册学生自主选择,如已使用请换个注册名 3.学生注册后忘记用户名与密码 A.如学生已拿到推荐表,可凭推荐表编号与身份证号码,在就业网络联盟使用密码找回功能找回 B.如学生还不知道自己的推荐表编号,可由所在院系管理员账号,进入网络联盟后台,点击【学校数据统计】->【学生账户情况】查看

  20. 8.常见问题 4.学生可以注册,但院系审核时该生不在学生列表中 请联系就业办,查找具体原因 5.注册高峰期一般在什么时间 每年的注册高峰期一般从10月25日开始,至11月5日左右达到最高峰。 具体注册截止时间按院系规定 6.推荐表上照片 我校学生推荐表上没有照片,如单位需要,请同学们自行张贴。

  21. Thank You 谢谢大家

More Related