brandi
Uploaded by
22 SLIDES
371 VUES
220LIKES

Йордан Караджов

DESCRIPTION

Симулиране на квазиеластично разсейване на неутрина върху електрони в близкия детектор на Неутринна фабрика и Резултати от теста на системата за измерване на времето на прелитане на експеримента MICE. Йордан Караджов. Начални условия на симулацията :

1 / 22

Télécharger la présentation

Йордан Караджов

An Image/Link below is provided (as is) to download presentation Download Policy: Content on the Website is provided to you AS IS for your information and personal use and may not be sold / licensed / shared on other websites without getting consent from its author. Content is provided to you AS IS for your information and personal use only. Download presentation by click this link. While downloading, if for some reason you are not able to download a presentation, the publisher may have deleted the file from their server. During download, if you can't get a presentation, the file might be deleted by the publisher.

E N D

Presentation Transcript


  1. Симулиране на квазиеластично разсейване на неутрина върху електрони в близкия детектор на Неутринна фабрикаи Резултати от теста на системата за измерване на времето на прелитане на експеримента MICE Йордан Караджов

  2. Начални условия на симулацията : • Дължина на правия учасрък на мюонния натрупващ пръстен – 400 и 500 m. • Мюонните разпади са равномерно разпределени по цялата дължина на правия участък. • Разстояние от края на правия участък до детектора – между 50 и 500 m.

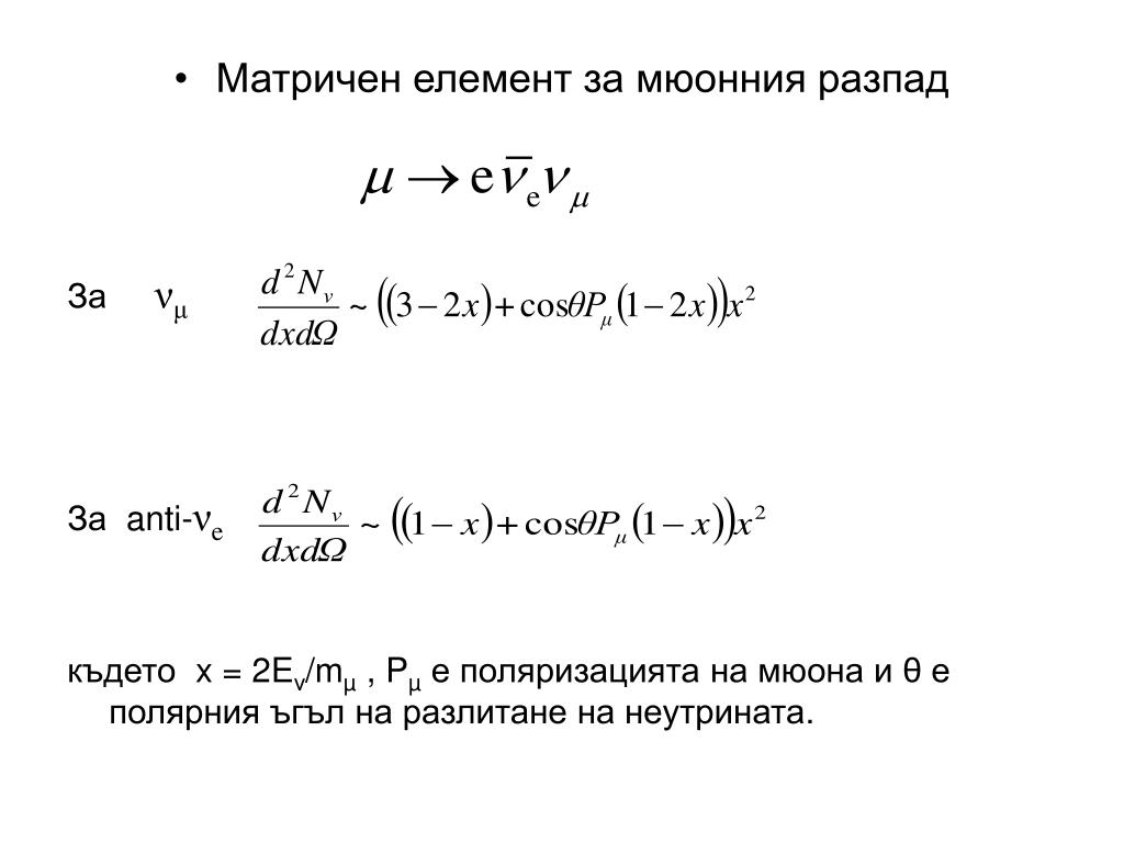
  3. Матричен елемент за мюонния разпад За νμ За anti-νe където x = 2Eν/mµ , Pµе поляризацията на мюона иθ е полярния ъгъл на разлитане на неутрината.

  4. Неутринен снопЕнергия на мюоните - 40GeV Разпределение на точките където νμи anti-νе пресичат равнина перпендикулярна на снопа и разположена на 500м. от края на правия участък за спиралност на мюона +1. Разпределение на точките където νμ и anti-νе пресичат равнина перпендикулярна на снопа и разположена на 500м. от края на правия участък за спиралност на мюона -1.

  5. Квазиеластично разсейване на неутрината върху електрони в близкия детектор

  6. Енергетичен спектър на νμ (зелено) и anti-νe (синьо). Енергия на разпадащите се мюони 40 GeV. Само за неутрината преминали през цилиндър с радиус на основата 1м. и дебелина 30см. и разположен на 500м. от края на правия участък. За целия телесен ъгъл

  7. Енергетичен спектър на мюоните от реакциите (зелено)и(синьо), преминали през цилиндъра. Muon energy 40 GeV.

  8. Енергия на мюоните от реакциите и като функция на полярния ъгъл Енергия на мюоните в пръстена 20 GeV.

  9. Общия брой на мюоните за една година (1021 мюонни разпада в натрупващия пръстен) получени в цилиндричен детектор с радиус 1 m, дебелина 30 cm и плътност 1.032 g/cm3(общо тегло на сцинтилатора ~1 тон), отдалечен на 500 m от края на правия участък. • Третата колонка показва броя на мюоните за година получени от инклузивната CC реакция(σ = k.Eν,). • E = 40GeV , P = 1 6.87x105 5.81x105 1.92x109 • E = 40GeV , P = -1 1.67x106 6.97x104 2.81x109 • E = 30GeV , P = 1 2.02x105 1.97x105 1.32x109 • E = 30GeV , P = -1 5.89x105 1.60x104 1.91x109 • E = 20GeV , P = 1 1.83x104 1.14x104 8.07x108 • E = 20GeV , P = -1 7.83x104 7.76x102 1.14x109

  10. Общ брой на мюоните от симулираните реакции на разсейване върху електрони, като функция на разстоянието между края на правия участък и детектора с радиус 1м ~ 1 тон маса на сцинтилатора.

  11. Предстои да бъде направено: • Симулиране на енергетичния спектър на мюоните получени от фоновата реакция • Конкретизиране на конструкцията на близкия детектор • Детайлна симулация на отклика на детектора при взаимодействие на неутрината в него, с цел определяне на съотношението “сигнал / фон” Резултатите са докладвани на INTERNATIONAL NEUTRINO FACTORY AND SUPERBEAM SCOPING STUDY,Detector working group workshopCERN- 2-5 July 2006 http://dpnc.unige.ch/users/blondel/detectors/detector-workshop-ISS-july2006.htm

  12. Тестове на елементи от детекторната система за измерване на време на прелитане (TOF) на експеримента MICE Фраскати Италия

  13. Схематичен план на експеримента MICE

  14. Схема на тестовата системата за измерване на време на прелитане (TOF) PMT left scintillator PMT right TOF bar electron beam finger 1 Bar 1 Bar 2 DAQ system Bar 3 finger 2

  15. Измерване на разделителната способност по време Timebar2Timebar1 Съотношението (Tleft – Tright )/2 има същата дисперсия като (Tleft + Tright )/2и може да бъде използвано за определяне на разделителната способност по време.

  16. Run 124 – 133 350 MeV Run 141 – 149 300 MeV TDC V1290 Bicron BC420 - 4cm thick impact point at 10cm from Center Discr CAEN N417 σ = 63.91 ps Bicron BC420 - 4cm thick impact point at center Discr PLS 711 σ = 66.18 ps Bicron BC408 - 6cm thick impact point at center Discr PLS 711 σ = 109.7 ps TDC V1290 Discr CAEN N417 Bicron BC420 - 4cm thick impact point at 15 cm from center (5cm from edge) σ = 72.73 ps Bicron BC420 - 4cm thick impact point at center σ = 64.91 ps Bicron BC408 - 6cm thick impact point at center σ = 107.2 ps Run 215 – 217200 MeV Run 215 – 217200 MeV TDC V1290 Bicron BC420 - 4cm thick impact at center Discr CAEN N417 σ = 44.22 ps Bicron BC420 - 4cm thick impact point at center Discr PLS 711 σ = 97.16 ps Bicron BC404 - 6cm thick impact point at center Discr PLS 711 σ = 49.21 ps TDC V775 Bicron BC420 - 4cm thick impact point at center Discr PLS 711 σ = 94.16 ps Bicron BC404 - 6cm thick impact point at center Discr PLS 711 σ = 41.61 ps

  17. Run 250 – 251 350 MeV Run 255 – 259 350 MeV TDC V1290 Bicron BC420 - 4cm thick impact at center Discr PLS 711 σ = 47.24 ps Bicron BC420 - 4cm thick impact point at center Discr PLS 711 σ = 115.4 ps Bicron BC404 - 6cm thick impact point at center Discr PLS 711 σ = 71.63 ps TDC V775 Discr Bicron BC420 - 4cm thick impact at center CAEN N417 σ = 90.76 ps Bicron BC420 - 4cm thick impact point at center CAEN N417 σ = 83.47 ps Bicron BC404 - 6cm thick impact point at center CAEN N417 σ = 105.4 ps Run 250 – 251 350 MeV TDC V775 Bicron BC420 - 4cm thick impact at center Discr PLS 711 σ = 49.95 ps Bicron BC420 - 4cm thick impact point at center Discr PLS 711 σ = 101.4 ps Bicron BC404 - 6cm thick impact point at center Discr PLS 711 σ = 66.67 ps

  18. Време на прелитане и “time-walk” ефект • Поради използването на дискриминатори с фиксиран праг за измерване на времето ще се появи зависимост между количеството заряд и измереното време (“time-walk” ефект). • “Time-walk” ефектът ще повлияе на стойността на измереното време на прелитане, особено в случaите, когато имаме голяма разлика в големината на импулсите от фотоумножителите на двете пръчки.

  19. Без ограничение σ = 134.7 p R<0.25 σ = 123.5 ps R<0.10 σ = 91.27 ps

  20. Време-зарядова корекция Време на прелитане преди и след корекцията Зависимост на измереното време от количеството заряд

  21. Заключение • Проведените тестове са необходими за оптимизиране на избора на компонентите на детекторната система и електронния тракт. • Получените резултати са докладвани на колаборационна среща http://mice.iit.edu/cm/cm16/cm16_agenda.html • Получените резултати ще бъдат публикувани в “Nuclear instruments and methods A”

  22. Благодаря за вниманието ви

More Related