carson-battle
Uploaded by
69 SLIDES
909 VUES
700LIKES

Институциональный анализ банковской деятельности

DESCRIPTION

Институциональный анализ банковской деятельности. Лекции 3-4. Многопериодное кредитование. Пусть есть «хорошие» и «плохие» фирмы Асимметрия информации 1 период: банки – в равных условиях 2 период – банки обладают конкурентным преимуществом. Информационная рента. Банк А и банк B

1 / 69

Télécharger la présentation

Институциональный анализ банковской деятельности

An Image/Link below is provided (as is) to download presentation Download Policy: Content on the Website is provided to you AS IS for your information and personal use and may not be sold / licensed / shared on other websites without getting consent from its author. Content is provided to you AS IS for your information and personal use only. Download presentation by click this link. While downloading, if for some reason you are not able to download a presentation, the publisher may have deleted the file from their server. During download, if you can't get a presentation, the file might be deleted by the publisher.

E N D

Presentation Transcript


  1. Институциональный анализ банковской деятельности Лекции 3-4

  2. Многопериодное кредитование • Пусть есть «хорошие» и «плохие» фирмы • Асимметрия информации • 1 период: банки – в равных условиях • 2 период – банки обладают конкурентным преимуществом

  3. Информационная рента • Банк А и банк B • После 1 периода банк А знает тип своих клиентов • Банк B может предложить клиентам банка А единую, среднюю ставку • Банк А может извлечь информационную ренту • Как - ?

  4. Информационная рента (2) • «Good firms are “informationally captured”» • Как решить проблему? • Мультибанкинг • Репутация • Информационный обмен

  5. Репутация На основе Sharpe S.A. (1990) Asymmetric Information, Bank Lending and Implicit Contracts:A Stylized Model of Customer Relationships, Journal of Finance, 45(4), 1069-1087 • Угроза потери репутации снижает информационную ренту банков

  6. Модель Шарпа • 2 периода, 3 «контрольные точки», t=0,1,2 • Континуум фирм, нормированный к M • Инвестиционные проекты (фирма выбирает I) • Q - тип фирмы, Q={H,L} • pH>pL • θ – доля фирма типа H,θM • θ – common knowledge, фирмы не знают свой тип

  7. Модель Шарпа (2) • Mбанков (с/к) • Заемщики выбирают банк с минимальной ставкой • 1 период – случайным образом • 2 период – «свой» банк • Стоимость привлечения средств – r, • t=1 – банк узнает о дефолтах своих заемщиков • Остальные получают «зашумленный» сигнал

  8. Модель Шарпа (3) • Стратегия заключения контрактов в каждом из периодов • Состоит из двух стандартных кредитных контрактов • Второй контракт содержит процентную ставку, зависящую от результатов фирмы в первом периоде

  9. Модель Шарпа (4) Задача максимизации для фирмы:

  10. Модель Шарпа (5) Банк назначает ставку в зависимости от информации, которой он обладает (+с/к)

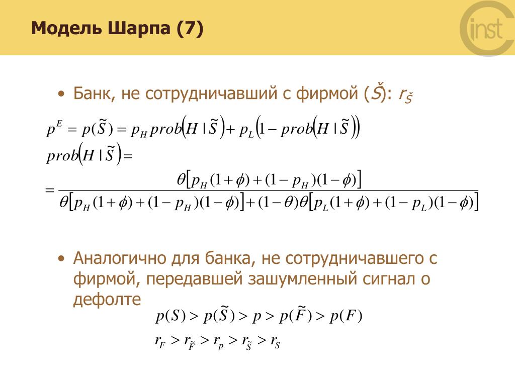
  11. Модель Шарпа (6) • 2й период: справедливая цена кредита • Банк, сотрудничавший с фирмой (S):rS • Банк, сотрудничавший с фирмой (F):rF

  12. Модель Шарпа (7) • Банк, не сотрудничавший с фирмой (Š):rŠ • Аналогично для банка, не сотрудничавшего с фирмой, передавшей зашумленный сигнал о дефолте

  13. Модель Шарпа (8) • Возможности для получения сверхприбыли в периоде 2: а-ля конкуренция по Бертрану • Банки видят сигналы вовне • Контракт для «своих»: • «Чужие» - либо максимальная ставка (Шарп, 1990), либо не предлагать кредит (последователи)

  14. Модель Шарпа (9) • Прибыль банка во втором периоде: • В первом периоде банк несет убыток • Ставка первого периода ниже

  15. Модель Шарпа (10) • В двухпериодной модели нет стимулов НЕ извлекать ренту • Эффект репутации • Модель с перекрывающимися поколениями фирм • Банки различают новые и старые фирмы • Банк обещает во втором периоде назначать справедливую цену • Если банк не сдержал слово, все последующие поколения фирм отказываются от сотрудничества • Банк выбирает между контрактами на 1 и 2 периода • δ – норма дисконта,(1+d)-1

  16. Модель Шарпа (11) В каждый период (r1,r2S,r2F) Контракт на два периода (credible implicit contract): Задача максимизации для фирмы:

  17. Модель Шарпа (12) • Решение задачи

  18. Модель Шарпа (13) • При высокой норме дисконтирования: • Для банка ценно будущее • Ставки близки к справедливым • Механизм репутации работает, если есть возможность передать информацию

  19. Relationship lending • Эффекты Boot A.W.A (2000) “Relationship banking: what do we know?” Journal of Financial Intermediation, 9, 7-25 • Рост стоимости фирмы • Кредит становится доступнее • Условия становятся лучше • процентная ставка ниже • требования к залогу менее строгие • «сглаживание» условий кредитования во времени • нет опасений ликвидации проектов

  20. Бельгия На основе Degryse H., Cayseele P.V. (1999) “Relationship Lending within a Bank-Based System: Evidencefrom European Small Business Data”, Journal of Financial Intermediation, 9, 90–109 Каков эффект долгосрочных отношений для ценовых и неценовых параметров долговых контрактов в Бельгии?

  21. Бельгия (2) • В Европе распространены малые предприятия • 70% рабочей силы – на предприятиях <500 • В США – 50% • Долгосрочные отношения как решение проблемы ограничения кредитования • 1 крупный бельгийский банк • 17776 долговых контрактов с малыми предприятиями (13104 фирм) • 10.08.1997 (с 1995 года)

  22. Бельгия (3) • Как банк может узнать больше: • Внутренняя кредитная история • Другие продукты • Параметры отношений: • Длительность (срок) • «Масштаб»

  23. Характеристики контракта • Процентная ставка • Залог • Срок • Тип кредита • «Бизнес-ипотека» • Кредит под текущую ликвидность • Кредит для предоплаты налогов • Инвестиционный кредит • Потребительский кредит • Размер (в тыс. BEF)

  24. Характеристики • Банк-фирма • Статус банка («основной банк»: оборот (100 тыс./мес) + 2 продукта) • Срок взаимодействия с фирмой • Стоимость средств • % по гос. облигациям с тем же сроком погашения • Дох-ть 5летних гос. облигаций – дох-ть 3хмесячных казначейских векселей (премия за время) • Фирма • Размер • Возраст • Форма • Сфера деятельности

  25. Процентная ставка • Стоимость средств: • Базовая +0,7п.п. • Премия за время +0,3п.п. • Залог: -0,5п.п. • Размер кредита: +0,35п.п. • Срок: +0,16п.п. • Эффект больше для «более крупных» фирм • -0,009 п.п. – возраст фирмы • Меньше для бизнес-кредитов • «Масштаб»: -0,4п.п.

  26. Залог (logit) • Размер фирмы: +1,4 п.п. • Возраст: - 0,11п.п. • Размер кредита:+0,3п.п. • Срок кредита: +0,7п.п. • Тип кредита: >0 для всех, кроме кредита под текущую ликвидность • Масштаб: +0,7п.п. • Такой же результат – для Германии • Срок: -0,1п.п.

  27. Чили На основе Repetto А., Rodriguez S., Valdes R.O (2002) “Bank Lending and Relationship Banking:Evidence From Chilean Firms”, mimeo Как длительность взаимодействия и концентрация влияет на процентную ставку и размеры кредита?

  28. Чили (2) • Данные: 21000 наблюдений, 1990-1998 • Агентство по надзору и регулированию банков и финансовых институтов • Опрос фирм (гос.служба статистики) • Характеристики взаимодействия • Длительность взаимодействия (с 1989) • Количество банков-кредиторов • «Концентрация долгов» (firm-level HHI)

  29. Переменные • Зависимые • Стоимость кредита • Отношение банковских кредитов к активам • Контрольные • Размер фирмы (продажи, численность работников) • Прибыльность • Дамми для • Периодов • Сфер деятельности • Регионов (13)

  30. Результаты • Отношение кредитов к активам (13132 набл.) • Срок: +0,017п.п. • HHI: -0,455 п.п. • Количество кредиторов: +0,119п.п. • Размер (пр.): -0,0007 п.п. • Размер (ч.): -0,0003 п.п. • Прибыльность: +0,001 п.п. • Процентная ставка (21000 набл.) • Срок: -0,651п.п. • Количество кредиторов: -0,471п.п. • Размер (ч.): -0,005 п.п. • Прибыльность: -0,070 п.п.

  31. Роль информационного посредничества • Кредитная история заемщика доступна всем потенциальным кредиторам • Проблема неблагоприятного отбора решена • Качество портфеля увеличивается • Стимулирование конкуренции за счет снижения информационной ренты • Дисциплинарный эффект кредитной истории • “It’s important to understand that credit represent a loan, not a gift” Federal Reserve Bank of Philadelphia • Общий объем выданных кредитов может • снизиться из-за отказов ненадежным заемщикам • увеличиться из-за роста числа надежных заемщиков

  32. Эффект информационного обмена На основе Pagano M., Jappelli T. (1993), “Information Sharing in Credit Markets", The Journal of Finance, Vol. XLVIII, No.5, pp. 1693-1718 Информационный обмен на рынке потребительских кредитов: влияние на процентные ставки и объем кредитования

  33. Предпосылки • Mгородов, в каждом – 1 банк • В каждом – континуум домохозяйств • pдомохозяйств возвращают кредит с qs • 1-pдомохозяйств возвращают кредит с qr qs >qr • Ценность кредита для домохозяйств: Ui=V(1-i) • Ui=[0;V], i=[0;1] • i - доля тех, кто ценит больше Ui • Банк знает все о своих заемщиках • Заемщики мобильны (m) • Занимать во внешних банках запретительно дорого • Стоимость средств для банка: R, R<V

  34. Модель без ИО • «Предельные заемщики»: • Прибыль банка:

  35. Модель без ИО (2) • Случай А – средняя ставка иммигрантам • Случай В – высокая ставка иммигрантам

  36. Модель без ИО (3) • Когда более высокая ставка выгоднее? • Если иммигранты очень гетерогенны с т.з. риска • Доля надежных заемщиков высока • Разница между ценностью кредита и стоимостью средств низка

  37. Информационный обмен • Пусть стоимость информационного обмена – K • Пусть банки платят за него поровну

  38. Информационный обмен (2) • Информационный обмен тем выгоднее, • Чем выше ценность кредитов • Чем ниже издержки • Чем больше количество банков • Чем выше мобильность населения • Чем выше гетерогенность иммигрантов (случай А)

  39. Информационный обмен (3) • Общий объем кредитования: • Увеличивается в случае B Ставка для надежных заемщиков ниже – больше возьмут кредит • Уменьшается в случае A Ценовая дискриминация банка-монополиста, но рост числа надежных заемщиков не полностью компенсирует снижение числа ненадежных

  40. Рассеивание информационной ренты На основе: Padilla A.J, Pagano M. (1997), "Endogenous Communication Among Lenders and Entrepreneurial Incentives", The Review of Financial Studies, Spring, Vol. 10, No.1, pp. 205-236 Информационный обмен гарантирует рассеивание ренты тогда, когда механизм репутации не работает

  41. Предпосылки • Два периода • М городов, в каждом 1 банк • Проекты: требуют инвестиций, равных 1, реализуются в течение 1 года, затем закрываются. • Предприниматели (фирмы) • выбирают уровень усилий, от которого зависит вероятность успеха проекта p(i) • вынуждены обратиться за кредитом • ограниченная ответственность • Два типа: • H (доля ): с вероятностью р их проекты приносят R* • L (доля 1-): их проекты не приносят прибыли

  42. Предпосылки (2) • Банк • привлекает средства под R , • назначает процентные ставки по кредитам в зависимости от объема информации о заемщике, • информационный монополист в первом периоде (знает типы) • Предприниматель максимизирует функцию полезности: UH(p(i)) = p(i)[(R* - R1) +  (R* - E(R2))] – V(p(i)) • R1- процент по кредитув первом периоде. • E(R2) - ожидаемый процент по кредиту во втором периоде. •  (0;1) – дисконт-фактор. • V(p(i)) – уменьшение полезности, связанное с усилиями по достижению p(i)

  43. Timing 1 период: • банк объявляет, собирается ли он раскрывать информацию о заемщиках в конце периода • природа определяет типы заемщиков, и местный банк их узнает • предприниматели выбирают уровень усилий • банки назначают процентные ставки по кредитам • определяются выигрыши первого периода 2 период • банки обмениваются информацией, если приняли решение об этом • банки назначают процентные ставки по кредитам для второго периода • определяются выигрыши второго периода

  44. Прибыль банка • Справедливая цена кредита заемщику H:рR=R • Минимальная вероятность успеха: р=R/R* • Прибыль банка: П = П1+ П2 • Нет информационного обмена: R=R* Пns= (1 + )γ (pR* - R) • Информационный обмен во втором периоде • справедливая цена кредита Пis= γ (pR* - R)

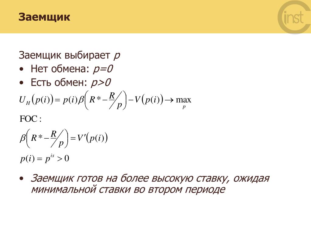
  45. Заемщик Заемщик выбирает p • Нет обмена: p=0 • Есть обмен:p>0 • Заемщик готов на более высокую ставку, ожидая минимальной ставки во втором периоде

  46. Оппортунизм банка • Банку выгодно: • объявить об обмене информацией и не сделать этого • Заемщику выгодно: • не доверять банку и выбрать нулевые усилия • Игра с перекрывающимися поколениями

  47. Репутация • Децентрализованная коммуникация • После обмана банк уходит с рынка • Дополнительная прибыль в случае обмана: • Поp = γ(pisR*-R) + βγ(pisR*-R) • Дополнительная прибыль в случае раскрытия информации: • Пn/op = γ(pisR*-R)/(1- β) • Когда «честным быть выгодно»? • Пn/op> Пop • β-(1- β 2) ≤ 0, β ≥ 0,62 NB!+нулевые издержки коммуникации

  48. Информационный обмен • Издержки информационного обмена:с – каждый период • Поp = γ(pisR*-R) + βγ(pisR*-R) • Пn/op = γ(pisR*-R)/(1- β) - с/(1-β) • χ (β,с) = (γ(pisR*-R)(β -(1- β 2))-с ≥ 0 • Найдем с* такое, что χ(1, с*)=0 с*= γ(pisR*-R) • Для любого с из диапазона 0≤с≤с* существует β(с) такой, что χ(β(с),с) = 0, а для всех β>β(с) значение функции будет положительным

  49. Как убить двух зайцев? Информационная рента банка: • Данные кредитной истории заемщика – конкурентное преимущество банка. Дисциплинирующий эффект информационного обмена: • При обмене негативной информацией заемщик прилагает больше усилий для того, чтобы вернуть кредит, если знает, что он может повлиять на процентную ставку по будущим кредитам. Может ли банк сохранить возможность извлекать информационную ренту, вступив в систему информационного обмена и получая выгоду от дисциплинирующего эффекта?

  50. Оппортунизм: ложные сведения • Базовая предпосылка – информация достоверна • США: 25% отчетов содержат серьезные ошибки Cassady, Mierzwinski, 2004 • Россия: причины отказа в передаче информации кредитному бюро – опасения в искажении информации и передача информации третьим лицам – равны по важности Исследование Метробанка Есть ли стимулы искажать информацию? На основе: Semenova M. Information Sharing in Credit Markets: Incentives for Incorrect Information Reporting. // Comparative Economic Studies, 2008. Vol. 50. № 3. pp. 381–415.

More Related
SlideServe
Audio
Live Player
Audio Wave
Play slide audio to activate visualizer