daxia
Uploaded by
6 SLIDES
316 VUES
60LIKES

ZEP

DESCRIPTION

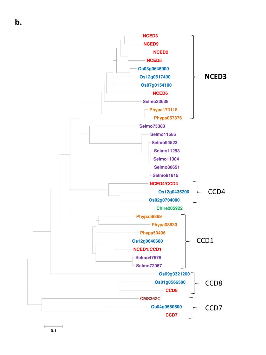
a. ZEP. Os04g0448900. ZEP. Selmo234460. Phypa186228. Chlre053522. CTF2B. CMN131C. 0.1. Supplemental Figure 1 Phylogenetic tree of enzymes for ABA biosynthesis via carotenoid pathway and ABA signaling components .

1 / 6

Télécharger la présentation

ZEP

An Image/Link below is provided (as is) to download presentation Download Policy: Content on the Website is provided to you AS IS for your information and personal use and may not be sold / licensed / shared on other websites without getting consent from its author. Content is provided to you AS IS for your information and personal use only. Download presentation by click this link. While downloading, if for some reason you are not able to download a presentation, the publisher may have deleted the file from their server. During download, if you can't get a presentation, the file might be deleted by the publisher.

E N D

Presentation Transcript


  1. a. ZEP Os04g0448900 ZEP Selmo234460 Phypa186228 Chlre053522 CTF2B CMN131C 0.1 Supplemental Figure 1 Phylogenetic tree of enzymes for ABA biosynthesis via carotenoid pathway and ABA signaling components. A BLAST search was performed using Arabidopsis ZEP, NCED3, CHLH, GTG1, ABI3, and ABI5 sequences as queries against the genome database for Arabidopsis thaliana (red), Oryza sativa (blue), Selaginellamoellendorffii(purple), Physcomitrella patens (orange), Chlamydomonasreinhardtii(green), and Cyanidioschyzonmerolae(dark red), and the highly similar sequences were selected. Sequences of XP002319243 (Populustrichocarpa), LOC100272676 (Zea mays), HGPR89 (Homo sapiens), and VP1 (Zea mays) were used as reference sequence. Phylogenetic tree of ZEP (a), NCED3 (b), CHLH (c), GTG1 (d), ABI3 (e), and ABI5 (f) were generated by neighbor-joining method with the MEGA 4.0 program using aligned full-length amino acid sequences, respectively.

  2. b. NCED3 NCED9 NCED2 NCED5 Os03g0645900 NCED3 Os12g0617400 Os07g0154100 NCED6 Selmo33638 Phypa173118 Phypa057876 Selmo75383 Selmo11585 Selmo94523 Selmo11293 Selmo11304 Selmo80651 Selmo91815 NCED4/CCD4 CCD4 Os12g0435200 Os02g0704000 Chlre205922 Phypa58869 Phypa08830 Phypa59406 CCD1 Os12g0640600 NCED1/CCD1 Selmo47678 Selmo72067 Os09g0321200 CCD8 Os01g0566500 CCD8 CMS362C CCD7 Os04g0550600 CCD7 0.1

  3. c. Phypa226175 Phypa098257 Selmo233092 CHLH type ABA receptor CHLH/GUN5 Os03g20700 Os07g0656500 (truncated) Chlre195524 CMO212C CMB093C 0.1

  4. GTG1 GTG2 • XP 002319243 (Populustrichocarpa) Os04g0600800 • LOC100272676(Zea mays) Selmo235594 • HGPR89 (Homo sapiens) Chlre407435 0.1 d. GTG

  5. e. VP1 Os01g0911700 ABI3 Selmo39364 ABI3 Selmo39405 Selmo39428 PpABI3C PpABI3A PpABI3B Phypa112999 Phypa29466 Phypa39100 Os01g0713600 FUS3 Phypa39104 Phypa150354 Os04g0676600 LEC2 Phypa39201 Chlre8922 0.1

  6. f. Os08g0472000 Os09g0456200 Os02g0766700 Os06g0211200 AREB2/ABF4 Selmo266892 ABF1 ABF3/DPBF5 Selmo034825 ABI5 Phypa038931 ABI5 Selmo094516 DPBF2 Phypa235299 Os01g0859300 AREB1/ABF2 AT5G42910 Selmo444199 AREB3/DPBF3 Os05g0489700 Os01g0813100 DPBF4 Os03g0322700 Os07g0686100 0.1

More Related