delta
Uploaded by
15 SLIDES
388 VUES
150LIKES

内容标签和关系标签相结合的汉语篇章标注

DESCRIPTION

内容标签和关系标签相结合的汉语篇章标注. 李素建,王荀 ,王宇昕 北京大学计算语言学研究所 北京 100871 {lisujian,xunwang,wangyuxin}@pku.edu.cn. 本文的框架. 篇章标注及相关工作 内容标签和结构标签相结合的标注规范 标注样例和工具 总结. 篇章关系. 篇章关系是指文本的组成部分之间的语义关联。 一般只标注相邻部分之间的关系 最小单位是句子、小句,也有使用短语的。 树状结构或者图模型来描述标注结果. 篇章关系理论和语料库. 基于RST理论的RST-Discoures Treebank(Carlson等,2001)

1 / 15

Télécharger la présentation

内容标签和关系标签相结合的汉语篇章标注

An Image/Link below is provided (as is) to download presentation Download Policy: Content on the Website is provided to you AS IS for your information and personal use and may not be sold / licensed / shared on other websites without getting consent from its author. Content is provided to you AS IS for your information and personal use only. Download presentation by click this link. While downloading, if for some reason you are not able to download a presentation, the publisher may have deleted the file from their server. During download, if you can't get a presentation, the file might be deleted by the publisher.

E N D

Presentation Transcript

Playing audio...

  1. 内容标签和关系标签相结合的汉语篇章标注 李素建,王荀 ,王宇昕 北京大学计算语言学研究所 北京 100871 {lisujian,xunwang,wangyuxin}@pku.edu.cn

  2. 本文的框架 • 篇章标注及相关工作 • 内容标签和结构标签相结合的标注规范 • 标注样例和工具 • 总结

  3. 篇章关系 • 篇章关系是指文本的组成部分之间的语义关联。 • 一般只标注相邻部分之间的关系 • 最小单位是句子、小句,也有使用短语的。 • 树状结构或者图模型来描述标注结果

  4. 篇章关系理论和语料库 • 基于RST理论的RST-Discoures Treebank(Carlson等,2001) • 385篇Wall Street Journal文章 • PDTB-v2(Prasad等,2008) • 语义关系分为三层 • 一百万字规模的Wall Street Journal文章 • FrameNet • Graphbank • 中文语料库:乐明/娄开阳/李毅

  5. 篇章关系理论和语料库 • RST-DT和GraphBank是将整个文本作为一个整体进行理解和标注 • PDTB和FrameNet主要用来描述文本片段。 • 篇章关系标注的目的: • 不同层次的文本标注统一到一个框架 • 更好地服务于自然语言处理任务的需要

  6. 内容标签和关系标签相结合的篇章标注体系 • 标注的基本原则 • 分层的原则 • 句-段-篇-章 • 简单的原则 • 关系标签 • 内容标签 • 异质的原则 • 不同的层面使用不同的标签

  7. 分层的原则 • 篇:由关系比较单调和松散的章组成 • 章:由一个或者几个意义段组成 • 意义段:由意义段或者自然段组成 • 自然段:由句子组成 • 句子:由句内基本单位组成 • 每一层的单元彼此之间以及相邻的层次之间存在着关系,从而构成了整个篇章。

  8. 简单的原则 • 关系标签:两个相邻的成分之间的关系。 • 内容标签:单个的成分本身的内容所具有的意义特征。 • 内容标签的设计比较灵活,而关系标签的数目和种类则是比较固定。这样可以兼顾标签体系灵活性和稳定性的需要。 • 关系标签是必须的,内容标签是可选的,内容标签可以是对关系标签的一个补充。

  9. 异质的原则(关系标签)

  10. 内容标签 • 以医学文本为例

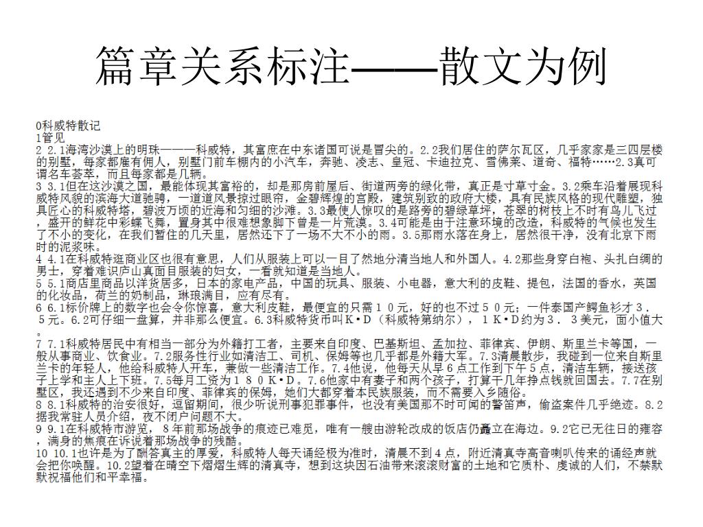
  11. 篇章关系标注——散文为例

  12. 关系标签标注结果

  13. 标注辅助工具

  14. 总结 • 在新闻语料和医学文本上进行了标注 • 同时标注篇章的语义关系和重要内容 • 内容和语义关系分开 • 保证了标注体系的理论上完备性 • 保证了重要信息可以被标识出来 • 对文本整体和片段都有较强的描述能力。 • 之后我们将对更多的文本进行标注,并在实际中不断完善这套体系。

  15. 多谢!

More Related