1 / 5

サルブタモール硫酸塩(Salbutamol Sulphate)の価格:業界概要、コストベンチマーク、調達に関する洞察

u30b5u30ebu30d6u30bfu30e2u30fcu30ebu786bu9178u5869 (Salbutamol Sulphate)uff08 u7c73u56fdu3067u306f u786bu9178u30a2u30ebu30d6u30c6u30edu30fcu30eb u3068u3057u3066u3082u77e5u3089u308cu308b uff09u306fu3001u5598u606fu304au3088u3073COPDu6cbbu7642 u306bu304au3044u3066u5e83u304fu4f7fu7528u3055u308cu3066u3044u308b u6c17u7ba1u652fu62e1u5f35u85acu306eu6709u52b9u6210u5206uff08APIuff09u3067u3042u308au3001u7279u306bu5438u5165u5668u3001u30b7u30edu30c3u30d7u3001u9320u5264u306bu4f7fu7528u3055u308cu3066u3044u307eu3059u3002

Télécharger la présentation

サルブタモール硫酸塩(Salbutamol Sulphate)の価格:業界概要、コストベンチマーク、調達に関する洞察

An Image/Link below is provided (as is) to download presentation Download Policy: Content on the Website is provided to you AS IS for your information and personal use and may not be sold / licensed / shared on other websites without getting consent from its author. Content is provided to you AS IS for your information and personal use only. Download presentation by click this link. While downloading, if for some reason you are not able to download a presentation, the publisher may have deleted the file from their server. During download, if you can't get a presentation, the file might be deleted by the publisher.

E N D

Presentation Transcript


  1. 硫酸塩(Salbutamol Sulphate)の サルブタモール サルブタモール硫酸塩 格:業界概要、 格:業界概要、コストベンチマーク、 コストベンチマーク、調達 洞察 の価 に関 関す 価 す 調達に る る洞察 硫酸塩 (Salbutamol Sulphate)(米国では硫酸アルブテロールとして 、喘息 喘息および およびCOPD治療 治療において広く使用されている気管支拡張薬 )であり、特に吸入器、シロップ、錠剤に使用されています。規制 サルブタモール サルブタモール硫酸塩 も知られる)は、 の の有効成分( 有効成分(API) 対象の医薬品APIであり、価格は医薬品製造工程に必要なグレード( ド)、 ド)、純度、容量、 純度、容量、および および認証 認証を反映しています。 気管支拡張薬 グレード(医薬品 医薬品グレー グレー 1. インド インドの の公式 公式API価格上限 価格上限 インドでは、政府が特定のバルク医薬品の価格を規制しており、サルブタモール 酸塩 酸塩APIに には、国家医薬品価格設定局(NPPA)によって定められた最高販売価格 あります。 サルブタモール硫 最高販売価格が 硫 •1 キログラム キログラムあたり 硫酸塩 API の政府指定の上限価格です。 あたり ₹3,633(物品税および地方税を除く) は、サルブタモール

  2. この上限により、バルク API の価格が、特に必須の呼吸器系薬剤に関して、公衆衛 生政策に沿ったものになることが保証されます。 2. 商業 商業および 価格 およびサプライヤー サプライヤーの のリスト リスト価格 硫酸塩 API は、 実際 実際の および MOQ 要件 の市場 市場リスト リストでは、 要件に応じてさまざまな価格で提供されています。 では、サルブタモール サルブタモール硫酸塩 は、サプライヤー、グレード、 サプライヤー、グレード、 および 工業用 工業用/バルク バルクAPIソース ソース からの 99.99% 超 の API 供給 は1kgあたり ₹3,500 – •スラト スラトにある ₹4,000 で、競争力のあるバルク医薬品グレードの価格設定を示しています。 にある輸出業者 輸出業者からの 超の 供給は •既知の API サプライヤーからの医薬品グレードの API パウダーは約 kg (GST 前 前) で、これは で、これは TradeIndia における 。 。 約 ₹5,200 / を示 示しています しています における標準的 標準的な な機関価格 機関価格を •別のサプライヤーは、パッケージ化された工業用供給品について、API を1kg あたり あたり約 約 6,136 ルピー ルピー(GST を含む) で提示しています。 •より広範な業界リストでは、大手メーカーの BP/USP 認定 API の価格 あたり あたり ₹8,000 ~ ~ ₹9,000 の の範囲 範囲であると であると記載 は 1kg 価格は 記載されています。 されています。 レベル(BP/USP API など) 梱包/取 取り り扱 扱い など)、最小注文数量( 最小注文数量(MOQ) いコスト コストによって異なります。 これらの これらの商用価格 、および輸出または国内配送の梱包 商用価格は、 は、証明書 証明書レベル( ) 3. 小型 小型パック の価格設定 価格設定 パックと とラボ ラボ規模 規模の 小ロットまたは研究室の参照材料の場合(生産 API 調達では一般的ではありません が、研究開発には関連します): •Sigma-Aldrich サルブタモール 薬価格 薬価格(小パック)₹6,754.80 で販売されています は、大手化学薬品供給業者の研究 研究/試 サルブタモール半硫酸塩 半硫酸塩は 試 は₹13,330.22 前後で販売されています。これは化 •サルブタモールヘミ サルブタモールヘミ硫酸塩 学薬品販売業者による別の小パック/アイテムの価格設定です。 硫酸塩は これらの価格は、小 ジングと品質保証の諸経費により 1kg あたりのコストが高く、産業規模の API 価格 を代表するものではありません。 小ロット ロットおよび および研究 研究グレード グレードの の購入 購入を反映したもので、パッケー ChemAnalyst Japanサルブタモール ス スに に登録 登録する する:https://www.analystjapan.com/Pricing-data/salbutamol-sulphate- 6625 硫酸塩 (Salbutamol Sulphate)価格設定 サルブタモール硫酸塩 価格設定サービ サービ 4. 調達段階別 調達段階別の な価格帯 価格帯 の典型的 典型的な

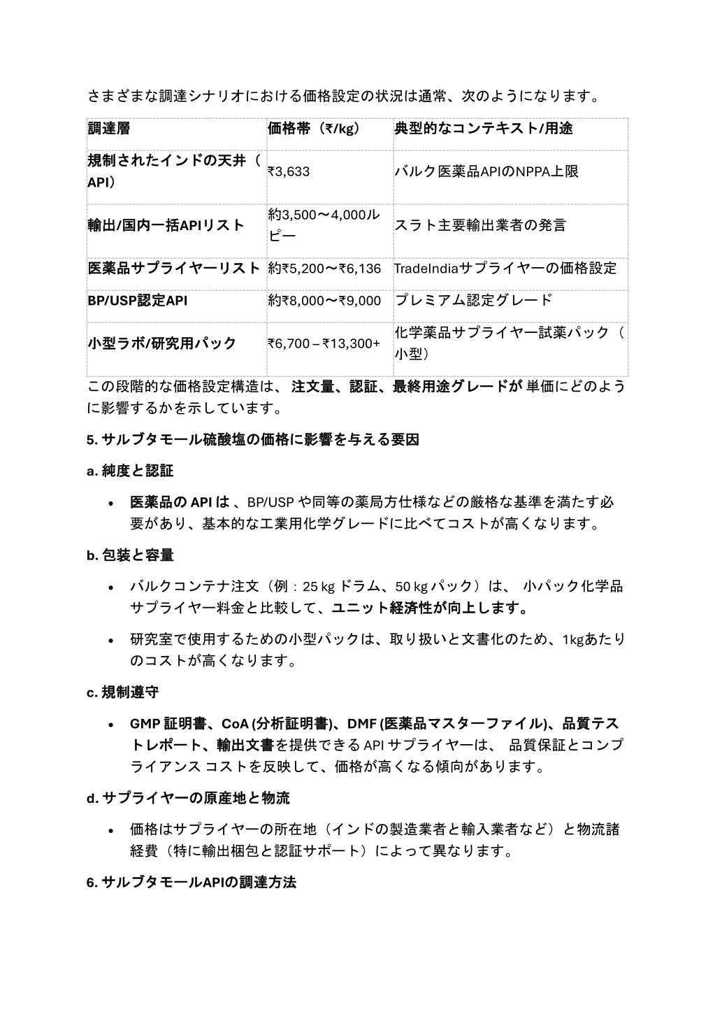
  3. さまざまな調達シナリオにおける価格設定の状況は通常、次のようになります。さまざまな調達シナリオにおける価格設定の状況は通常、次のようになります。 調達層 調達層 価格帯( 価格帯(₹/kg) ) なコンテキスト コンテキスト/用途 用途 典型的 典型的な 規制 規制された されたインド API) ) インドの の天井( 天井( ₹3,633 バルク医薬品APIのNPPA上限 約3,500~4,000ル ピー 輸出 輸出/国内一括 国内一括APIリスト リスト スラト主要輸出業者の発言 医薬品 医薬品サプライヤーリスト サプライヤーリスト約₹5,200~₹6,136TradeIndiaサプライヤーの価格設定 BP/USP認定 認定API 約₹8,000~₹9,000プレミアム認定グレード 化学薬品サプライヤー試薬パック( 小型) ₹6,700 – ₹13,300+ 小型 小型ラボ ラボ/研究用 パック 研究用パック この段階的な価格設定構造は、注文量、認証、最終用途 に影響するかを示しています。 が単価にどのよう 注文量、認証、最終用途グレード グレードが 5. サルブタモール サルブタモール硫酸塩 要因 硫酸塩の の価格 価格に に影響 影響を を与 与える える要因 a. 純度 純度と と認証 認証 の API は は、BP/USP や同等の薬局方仕様などの厳格な基準を満たす必 •医薬品 医薬品の 要があり、基本的な工業用化学グレードに比べてコストが高くなります。 b. 包装 包装と と容量 容量 •バルクコンテナ注文(例:25 kg ドラム、50 kg パック)は、小パック化学品 サプライヤー料金と比較して、ユニット ユニット経済性 が向上 向上します。 します。 経済性が •研究室で使用するための小型パックは、取り扱いと文書化のため、1kgあたり のコストが高くなります。 c. 規制遵守 規制遵守 •GMP 証明書、 証明書、CoA (分析証明書 トレポート、 トレポート、輸出文書 輸出文書を提供できる API サプライヤーは、品質保証とコンプ ライアンスコストを反映して、価格が高くなる傾向があります。 分析証明書)、 、DMF (医薬品 医薬品マスターファイル マスターファイル)、品質 、品質テス テス d. サプライヤー サプライヤーの と物流 物流 の原産地 原産地と •価格はサプライヤーの所在地(インドの製造業者と輸入業者など)と物流諸 経費(特に輸出梱包と認証サポート)によって異なります。 6. サルブタモール サルブタモールAPIの の調達方法 調達方法

  4. サルブタモール硫酸塩 API を調達する場合、業界のバイヤーは通常次の手順に従い ます。 1.必要 必要な 業グレードが必要かを指定します。 の明確化 明確化:BP/USP 準拠 の医薬品 医薬品 API が が必要か、標準的な産 なグレード グレードの 準拠の 2.段階的 段階的な 500 kg) の見積りを取得し、規模に応じた価格の低下を把握します。 りのリクエスト リクエスト:複数のボリュームレベル (例: 25 kg、100 kg、 な見積 見積りの 3.ドキュメント ドキュメントの GMP/DMF ドキュメント の検証 検証:規制監査証跡に不可欠な、有効なCoA、 ドキュメントを要求します。 、MSDS、 、 4.大量 大量 MOQ 交渉 安く確保できます。 交渉:MOQ が大きいほど、通常、メーカーから ₹/kg の価格をより 5.NPPA 上限 スを確保するために、公式のNPPA 上限価格 対する するベンチマーク ベンチマーク (インド インド):インドの場合は、コンプライアン 上限価格に対して価格を検証します。 上限に に対 7. 市場価格 市場価格と な文脈) 文脈) と輸入価格 輸入価格の のベンチマーク( ベンチマーク(世界的 世界的な 世界的な価格ガイドによれば、バルク ード ードの の卸売注文 卸売注文では では1kg あたりおよそ ようですが、この範囲は純度と注文量によって変動します。 硫酸塩 API は、 バルクの のサルブタモール サルブタモール硫酸塩 ~ 150 ドル ドルの範囲で取引されることが多い は、医薬品 医薬品グレ グレ あたりおよそ 50 ~ 8. 要約 要約と なポイント ポイント と重要 重要な 硫酸塩 API の サルブタモール サルブタモール硫酸塩 、注文量によって大きく異なります。 の価格 価格は、 は、グレード、 グレード、認証、 認証、パッケージ、サプライヤー パッケージ、サプライヤー 、注文量 •インドでは政府規制 とが多いです。 の API に に上限価格(約 上限価格(約 ₹3,633/kg) 政府規制の )が設定されているこ 商用 API の 応じて じて₹3,500 ~ ~ •バルク バルク商用 ₹6,100/kgの範囲です。 のリスト リストは は通常 通常、サプライヤー 、サプライヤーに に応 された BP/USP API には にはプレミアム価格(約 ₹8,000~₹9,000/kg)がかか •認定 認定された ります。 は、1kg 当たりのコストが大幅に高 •化学薬品販売業者 化学薬品販売業者からの くなります (₹6,700 – ₹13,300 以上)。 からの小型 小型ラボパック ラボパックは、 調達担当者にとって、医薬品の製造や製剤化のためのコスト効率が高く、規制に準 拠したサルブタモール硫酸塩 API を確保するには、ボリューム ライヤー ライヤーの の評判 評判に重点を置くことが重要です。 ボリューム層、品質文書、 層、品質文書、サプ サプ ANALYST JAPAN

  5. Call+1 (332) 258- 6602 1-2-3 Manpukuji, Asao-ku, Kawasaki 215-0004 Japan Website:https://www.analystjapan.com Email:sales@analystjapan.com

More Related