elroy
Uploaded by
6 SLIDES
259 VUES
60LIKES

《 推荐表 》 、 《 协议书 》 注册、打印操作说明

DESCRIPTION

《 推荐表 》 、 《 协议书 》 注册、打印操作说明. 201 3 年 10 月. 学校上报生源数据,进行就业资格审核. 基本流程. 学生登录就业网络联盟,进行实名注册. 院系进行审核,调整补充数据,生成相关电子文档. 院系打印相关电子文档集中到就业办盖章,下发学生. 学生在东南大学就业信息网录入单位信息 , 并 将第二联复印件 和 高校毕业生接收函 交到院系学办. 学校通过就业管理信息系统网络版,将就业单位信息转入派遣系统,办理报到证. 学生注册.

1 / 6

Télécharger la présentation

《 推荐表 》 、 《 协议书 》 注册、打印操作说明

An Image/Link below is provided (as is) to download presentation Download Policy: Content on the Website is provided to you AS IS for your information and personal use and may not be sold / licensed / shared on other websites without getting consent from its author. Content is provided to you AS IS for your information and personal use only. Download presentation by click this link. While downloading, if for some reason you are not able to download a presentation, the publisher may have deleted the file from their server. During download, if you can't get a presentation, the file might be deleted by the publisher.

E N D

Presentation Transcript


  1. 《推荐表》、《协议书》注册、打印操作说明 2013年10月

  2. 学校上报生源数据,进行就业资格审核 基本流程 学生登录就业网络联盟,进行实名注册 院系进行审核,调整补充数据,生成相关电子文档 院系打印相关电子文档集中到就业办盖章,下发学生 学生在东南大学就业信息网录入单位信息, 并将第二联复印件和高校毕业生接收函交到院系学办 学校通过就业管理信息系统网络版,将就业单位信息转入派遣系统,办理报到证

  3. 学生注册 登录方式:登录江苏省高校毕业生就业网络联盟(http://www.91job.gov.cn),点击“注册推荐表”链接;或直接输入网址http://tjb.91job.gov.cn 也可通过http://url7.me/dac91下载91job就业网络联盟手机客户端。

  4. 学生注册 注意事项: 1.用户名是用来登陆就业网络联盟的帐户名, 可以使用字母、字符、数字等。用户名应由注册学生自主选择。

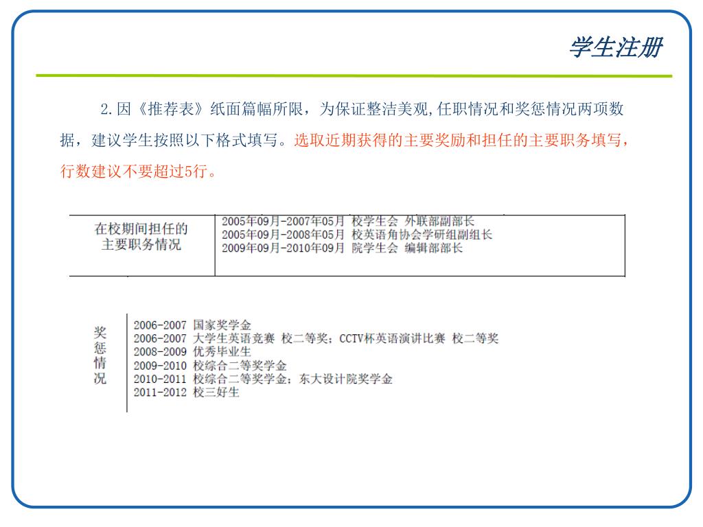
  5. 2.因《推荐表》纸面篇幅所限,为保证整洁美观,任职情况和奖惩情况两项数据,建议学生按照以下格式填写。选取近期获得的主要奖励和担任的主要职务填写,行数建议不要超过5行。2.因《推荐表》纸面篇幅所限,为保证整洁美观,任职情况和奖惩情况两项数据,建议学生按照以下格式填写。选取近期获得的主要奖励和担任的主要职务填写,行数建议不要超过5行。 学生注册

  6. 学生注册 3.显示以下页面,表示注册已完成。

More Related