fedella-jerome
Uploaded by
27 SLIDES
469 VUES
270LIKES

第 四 章

DESCRIPTION

第 四 章. 錯誤與舞弊和審計人員的責任 及 財務報表不實表達之關係. 查核人員應依一般公審計準則執行查核 工作,以合理確信財務報表整體並無因 舞弊或錯誤所導致之重大的不實表達。. 為何查核人員依一般公審計準則執行查核工作 ,仍無法絕對確信必發現財務報表之重大不實表達?. (1) 查核工作需要依賴專業判斷。 (2) 查核工作係以抽查方式實施。 (3) 受查者內部控制受先天限制。 (4) 查核人員所取得之大部分查核證據,其性質 通常僅具說服力,而不具結論性。. 財務報表之不實表達. 動機. 錯誤. 舞弊. ?. 管理舞弊. 員工舞弊. 侵占.

1 / 27

Télécharger la présentation

第 四 章

An Image/Link below is provided (as is) to download presentation Download Policy: Content on the Website is provided to you AS IS for your information and personal use and may not be sold / licensed / shared on other websites without getting consent from its author. Content is provided to you AS IS for your information and personal use only. Download presentation by click this link. While downloading, if for some reason you are not able to download a presentation, the publisher may have deleted the file from their server. During download, if you can't get a presentation, the file might be deleted by the publisher.

E N D

Presentation Transcript

Playing audio...

  1. 第 四 章 錯誤與舞弊和審計人員的責任 及 財務報表不實表達之關係

  2. 查核人員應依一般公審計準則執行查核 工作,以合理確信財務報表整體並無因 舞弊或錯誤所導致之重大的不實表達。

  3. 為何查核人員依一般公審計準則執行查核工作,仍無法絕對確信必發現財務報表之重大不實表達?為何查核人員依一般公審計準則執行查核工作,仍無法絕對確信必發現財務報表之重大不實表達? (1)查核工作需要依賴專業判斷。 (2)查核工作係以抽查方式實施。 (3)受查者內部控制受先天限制。 (4)查核人員所取得之大部分查核證據,其性質 通常僅具說服力,而不具結論性。

  4. 財務報表之不實表達 動機 錯誤 舞弊 ? 管理舞弊 員工舞弊 侵占 無心的謬誤 N 故意 Y 背信 無意間重複交易 詐欺 誤引原則 偽造文書 非屬有意的過失 其他使用欺騙方式之行為

  5. 錯誤: 如: *搜集或處理會計數據錯誤 *計算不正確 *遺漏或筆誤 *忽略或誤解事實 *金額、分類、表達或揭露方式上引用不 合宜的會計原則

  6. 舞弊 : 管理階層、治理單位或員工中之一人或一人 以上,故意使用欺騙等方式以獲取不當或非 法利益之行為,即使用詐欺手段來達到損人 利己的目的。

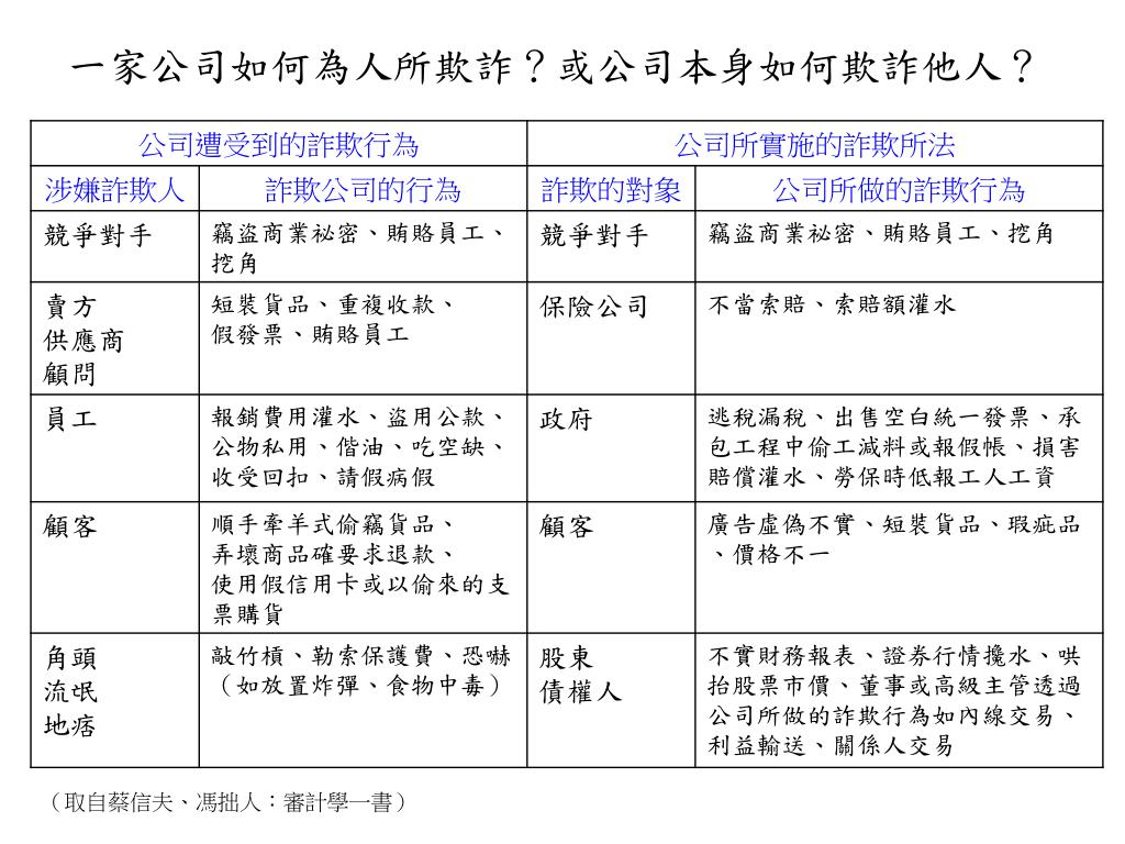
  7. 一家公司如何為人所欺詐?或公司本身如何欺詐他人?一家公司如何為人所欺詐?或公司本身如何欺詐他人? (取自蔡信夫、馮拙人:審計學一書)

  8. 舞弊發生的因素 員工舞弊:收入無法滿足生活上之奢求 管理舞弊:管理階層無法達成預計盈餘目標 偏差之 態度 人格特質 道德觀 使其做出舞弊並將其行為合理化 受信任或知悉內控所存在之缺失,認為可踰越控制時

  9. 【例子】:彰化四信(84) 理事主席指揮重要幹部(皆其派系親信) 挪用合作社資金以供私人投資炒作股票及 違規放款之用,由於股市衰退而發生巨額 虧損,無法歸還挪用款項,因而引起存款 人恐慌擠兌,並因而查出許多不良放款皆 有超貸問題。

  10. 【例子】:2006/10/12經濟日報 A11版 企業要聞 記者詹惠珠/台北報導 明基集團的達方電子昨(11)日公告, 公司財務處出納人員薛貽瑄趁財務經理 外出之際,竊取授權密碼及金鑰,透過 電子網路銀行轉帳方式陸續匯出至多個 人頭帳戶,金額累計達新台幣5,633萬餘 元。

  11. 【例子】:理律事件 一般人對犯罪的看法都屬負面,不想沾惹 ,但劉偉杰喜歡挑戰制度,對犯罪行為的 負面認知,恐不如一般人強烈。再加上目 睹其父雖犯罪但能可逍遙法外,這種經驗 更能讓他合理化自己的侵占行為。

  12. 舞弊的種類 財務報導舞弊 (又稱管理舞弊) 挪用資產 (又稱員工舞弊) 1 偽 造 或 竄 改 會 計 紀 錄 或 相 關 文 件 2 故 意 作不 實 之聲 明 或故 意 漏列 交 易 、 事 件或 其 他重 大 資訊 3 故 意 誤用 與 評價 、 分類 、 表達 或 揭露 有 關之 會 計原 則 1 侵 佔 收到 之 款項 2 偷 竊 實體 資 產或 智 慧財 產 3 使 企 業就 未 取得 之 商品 或 服務 支 付款 項 4 未 經 適當 核 准將 企 業資 產 作為 個 人使 用

  13. 財務報導舞弊之不實表達風險因子 誘因或壓力: 1.受查者財務穩定性或獲利能力受經濟、產業或其營運狀況之 重大影響。(p5-p6) 2.管理階層為滿足第三人之要求或預期,而存有過度之壓力。 (p6) 3.受查者管理階層或治浬單位之個人財務狀況受受查者財務績 效之重大影響。(p6) 4.管理階層或一般員工為達受查者訂定之財務目標。(p6)

  14. 財務報導舞弊之不實表達風險因子(續) 機會 : 1.產業之性質或受查者之營運狀情況,較易提供受查者財務報導舞弊之機會。(p7) 2.因為某些因素存在而導致對管理階層之監督無效。(p7) 3.組織結構複雜或不穩定。(p8) 4.內部控制組成要素有缺失。(p8)

  15. 財務報導舞弊之不實表達風險因子(續) 態度或行為合理化 : 1.管理階層對受查者價值觀或道德標準之支持、溝通、施行或考核成效不佳 ,或傳遞不當價值觀或道德標準。 2.非經管財務之管理階層過度參與,或過度關注會計政策之選擇或重大估計 之決定。 3.受查者其高階主管或高階主管曾違反證券法規或其他法令規章,或被指控 舞弊或違反法令規章。 4.管理階層對股價或獲利趨勢之維持或提高過度關心。 5.管理階層對證券分析師、債權人或其他第三人承諾能達成過度樂觀或不切 實際之預測。 6.管理階層未即時改進已知之重大內部控制。 7.管理階層為稅賦之考量,而以不當方式降低盈餘。 8.高階主管士氣普遍低落,不願積極任事。 9.所有權與經營權未分離之企業,其管理階層公私不分。 10.股權集中於少數人之企業,其主要股東間存有爭執。 11.管理階層屢次利用重大性之判斷,試圖為不適當之會計處理作解釋。 12.管理階層與現任或前任會計師間之關係緊張。 (p9)

  16. 財務報導舞弊查核之對策

  17. 財務報導舞弊查核之對策

  18. 財務報導舞弊查核之對策

  19. 挪用資產(員工舞弊)之不實表達風險因子 誘因或壓力: 1.經管現金或其他易被挪用資產之管理階層或員工,可能因 個人債務壓力而挪用該等資產。 2.經管現金或其他易被挪用資產之管理階層或員工,如與受 查者間存有對立關係,可能使其有動機挪用資產。

  20. 挪用資產(員工舞弊)之不實表達風險因子(續)挪用資產(員工舞弊)之不實表達風險因子(續) 機會: 1.持有或經管某些資產,可能易造成資產被挪用之機會。 (p12) 2.對資產之內部控制不足,可能造成資產易被挪用之機會。 (p12-p13)

  21. 挪用資產(員工舞弊)之不實表達風險因子(續)挪用資產(員工舞弊)之不實表達風險因子(續) 態度或行為合理化: 1.忽視監督或降低挪用資產風險之必要性。 2.忽視有關防止挪用資產之內部控制。 3.員工之行為顯示其對受查者不滿。 4.員工行為或生活方式改變,顯示資產可能已被挪用。 5.容忍挪用小額公款。

  22. 挪用資產舞弊查核之對策

  23. 挪用資產舞弊查核之對策(續)

  24. 依第43號公報所述,會計師在規劃並執行查 核工作時,什麼時候?或對什麼人、事、物 ?要保持專業上應有的懷疑態度呢? 一、在整個查核過程裡。 二、對查核證據的合理性和可靠性。 三、對治理單位、管理階層的誠實與正直。 四、評估管理階層對會計師查詢的回答,是 否誠實、正直時。

  25. 所謂專業上之懷疑態度係指,因受受查者事 業經營環境可能存有導致財報表重大不實表 達之情事、且環境可能隨時變遷等因素,查 核人員仍應質疑所取得之資訊及查核證據是 否可能因存有舞弊而導致財報表重大不實表 達之情況,而須取得足夠的證據來支持查核 證據,並作成查核結論。

  26. 會計師偵出舞弊之責任 一個人一旦根據一般公認審計準則執行查核 ,其態度即須保持專業上之懷疑,須考量管 理階層踰越控制之可能性。當會計師對財務 報表之整體是否有重大不實而提出高度擔保 時,所擔保者,為財務報表沒有因重大的舞 弊或故意的錯誤而不實,會計師即因此而擔 負查出舞弊之責任。

  27. 【舞弊醜聞實例】 見附錄(p19-p23)

More Related