310 likes | 708 Vues
单轨吊辅助运输系统. 调研报告. 中煤科工集团重庆设计研究院 2012 年 12 月. 汇 报 大 纲. 一、我国煤矿辅助运输系统发展概况 ( 一)辅助运输现代化的必要性与可行性 (二)我国煤矿新型辅助运输设备开发利用现状 (三) 煤矿新型辅助运输设备优缺点及其适用条件 二、单轨吊机车工作原理及发展趋势 三、国内外单轨吊设备现状 (一)柴油机车 (二)蓄电池机车 (三)配套设备 四、单轨吊辅助运输系统在西南地区煤矿应用的可行性 五、结论及建议. 一、我国煤矿辅助运输系统发展概况. 二、单轨吊辅助运输系统的特点及发展趋势.
 
                
                E N D
单轨吊辅助运输系统 调研报告 中煤科工集团重庆设计研究院 2012年12月
汇 报 大 纲 一、我国煤矿辅助运输系统发展概况 (一)辅助运输现代化的必要性与可行性 (二)我国煤矿新型辅助运输设备开发利用现状 (三)煤矿新型辅助运输设备优缺点及其适用条件 二、单轨吊机车工作原理及发展趋势 三、国内外单轨吊设备现状 (一)柴油机车 (二)蓄电池机车 (三)配套设备四、单轨吊辅助运输系统在西南地区煤矿应用的可行性 五、结论及建议
二、单轨吊辅助运输系统的特点及发展趋势 1、单轨吊辅助运输系统的发展趋势 国外使用情况:德国自上世纪50~60年代开始对单轨吊辅助运输系统进行研发,经过半个多世纪,到80、90年代单轨吊运输已发展成为欧洲国家煤矿井下辅助运输的主要装备。现在单轨吊车已普遍应用于德国、英国、法国、捷克、斯洛代克和俄罗斯、乌克兰等国家,已成为这些国家煤矿辅助运输的主要设备之一,在德国鲁尔矿区的煤矿辅助运输设备中单轨吊车占95%,捷克则几乎全部采用单轨吊车。 国内使用情况:我国自上世纪八十年代开始从国外引进并研制柴油机车单轨吊运输系统。近几年来,随着国外新型单轨吊机车制造技术引进与推广应用,单轨吊辅助运输系统在我国煤矿中得到迅速推广,据不完全统计目前已经使用单轨吊柴油机车的煤矿有潞安矿业集团漳村矿、常村矿和屯留矿等40多个;使用单轨吊蓄电池牵引机车的煤矿计有霍州煤电集团公司辛置矿、李雅庄矿和团柏矿等20多个;我院于1987年曾经在汾西矿务局水峪矿井设计中采用了柴油机车牵引单轨吊辅助运输系统。
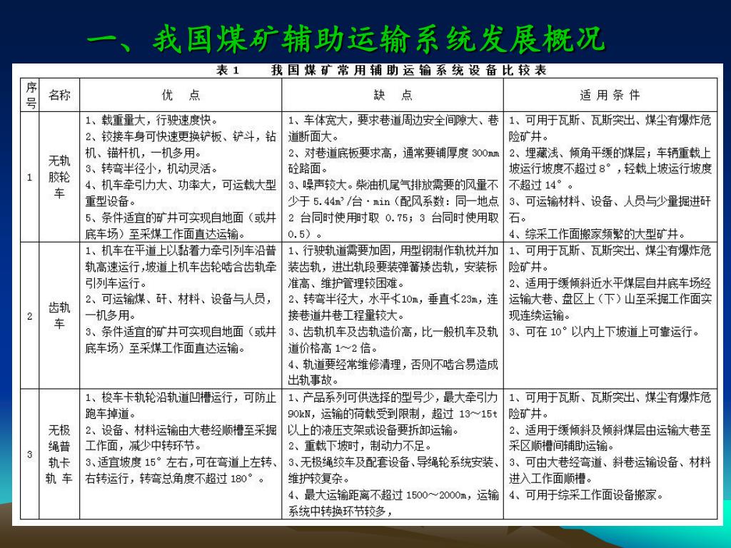
2、单轨吊辅助运输系统与传统的矿车辅助运输系统比较的优点2、单轨吊辅助运输系统与传统的矿车辅助运输系统比较的优点 ①避免了绞车提升运输过程的断绳跑车事故,运行过程中不掉道,安全可靠; ②爬坡能力强,能在煤层起伏坡度较大和弯道道岔较多情况下运行,实现远距离连续运输; ③牵引力大,能实现重型设备和物料运输,如重型液压支架的整体搬运; ④减少矿车运输系统中上下山绞车提升及摘挂钩中转环节,减少井下辅助运输环节所占用的人员,提高了运输效率; ⑤简化辅助运输系统,减少采区绞车硐室及上下车场节约井巷工程量; ⑥运输车辆在巷道上方运输作业,起吊装卸物料方便,可跨越巷道底鼓及少量障碍,运行速度快; ⑦单轨吊轨道采用锚杆或钢扣卡将轨道固定在顶板或巷道支架上,安装、维护简单; ⑧单轨吊运输系统设备、车辆配套完整,液压系统操作简便,轨道、道岔转撤及信集闭系统安全可靠; ⑨实现了辅助运输环节装、卸作业机械化,可直达运送材料、设备和下井人员到工作地点,用人少效率高。
3、单轨吊辅助运输系统使用中存在的问题 ①使用防爆柴油机单轨吊车的巷道,需要加强通风,其通风量应能将空气中的有害气体稀释到《煤矿安全规程》第一百条规定的最高允许浓度范围之内。矿用防爆柴油机单轨吊机车需要的风量应按照《矿井通风能力核算标准》第5.1.6条规定的公式进行验算。使用蓄电池机车单轨吊车,蓄电池充电硐室需要独立通风,其要求与普通矿车轨道运输系统蓄电池充电要求相同。 ②对巷道支护要求较高,使用单轨吊车的巷道一般采用U形钢拱形支架,T形棚或锚喷。 ③单轨吊车运行的轨道140E型工字钢系采用德国标准St52.3钢材制作。目前,140E型工字钢轨道及道岔均可由国内厂家配套制作,应根据需要订货。
三、国内外单轨吊设备现状 1、单轨吊防爆柴油机车设备构成 单轨吊防爆柴油机车主要由主机、驱动器、司机室和液压传动系统组成。 主机由防爆柴油机及其附属装置(启动装置、冷却系统、进气系统和排气净化系统)、液压系统和电气监控系统组成。
2、与国外合作开发的单轨吊车生产企业 新泰立业—沙尔夫公司(新泰立业机械有限公司—德国沙尔夫公司组建) DZ 2000型单轨吊防爆柴油机车图
泰安芬瑞特机械有限公司(山东煤机装备集团和捷克芬瑞特有限公司组建)泰安芬瑞特机械有限公司(山东煤机装备集团和捷克芬瑞特有限公司组建) DLZ110F型防爆柴油单轨吊机车图
安徽淮北矿业机电装备公司—捷克斯达蒂夫公司安徽淮北矿业机电装备公司—捷克斯达蒂夫公司 IMM120 TD型单轨吊防爆柴油机车图
3、国外、国内主要厂家生产的防爆柴油机和蓄电池单轨吊机车3、国外、国内主要厂家生产的防爆柴油机和蓄电池单轨吊机车
4、单轨吊辅助运输系统配套设备 单轨吊辅助运输系统配套设备:单轨运输车、起吊梁(起吊承载机构)、人车、集装箱(货箱)、轨道系统、道岔、拉杆、电动调度车等。 单轨运输承载小车是一种廉价的运载工具没有起吊功能,需要配合手动葫芦等辅助起吊装置使用,用于轻型物料和设备运输。通常运输车组可以由2个或者4个(甚至更多)承载小车通过拉杆、连接销连接并悬吊在I140E轨道上,使得承载小车和轨道均匀受力,保证每个承载车承受的牵引力不大于120kN。
起吊梁(起吊承载机构)——可以用在I140E或I140V型单轨吊轨道上行驶,作为单轨吊机车、运输车辆、重型设备及液压支架整体运输的起吊设备。起吊梁由起吊葫芦、承载梁、承载车组成,它利用液压缸或液压马达通过链条提升或下放载重物,选用时应根据不同的运输任务需要配置不同的起吊梁。根据已收集的资料液压起吊梁承载重量计有4t、6t、8t、12t、16t、18t、24t、28t、32t多种,最大承载重量可达36t 泰安-芬瑞特TZH8/16型中型起吊梁图
8座、10座人车及急救人车规格表 人车——是单轨吊车专用于人员运输的车辆。单轨吊人员运输的车辆中,由于乘坐人员的车辆荷载较轻,各厂家生产的人车尺寸大小、乘坐方式与乘坐人数也不尽相同。根据国内主要厂家提供的资料主要有6座、8座、10座和20座人车。 8座人车图
集装箱(货箱)与翻斗箱:集装箱(货箱)与起吊梁配套,用来运输小型设备、电缆、链条及零部件等。翻斗箱与承载小车配套,具有翻转卸载功能,可用来运输便于装卸的砂、石、水泥等散装货物。集装箱与翻斗箱规格可根据用户需要来制作,每个集装箱与翻斗箱装载重量不超过6t。 DVK1.8-P型货箱图 连接拉杆:单轨吊柴油机车通过连接拉杆,将需要运输的设备与荷载,通过不同型号的悬吊梁及各种装满荷载的车辆组成运输列车。 DVK1.8-P型货箱图
5、单轨吊柴油机车列车编组形式 柴油机单轨吊车运输材料车(3辆)列车编组图 柴油单轨吊机车吊运装载矸石的1t矿车列车编组图
柴油单轨吊机车运输液压支架时列车编组图 柴油单轨吊机车运输人车(4辆)时列车编组图
四、单轨吊辅助运输系统在西南地区矿井应用的可行性四、单轨吊辅助运输系统在西南地区矿井应用的可行性 1、应用条件适宜 针对西南地区煤矿井型不大,多采用斜井开拓,因此对单轨吊柴油机车运输液压支架的有效载荷20t,最大坡度按满足副斜井倾角≤25°条件进行验算;单轨吊蓄电池机车运输有效载荷按12t并满足采区上山倾角≤15°条件进行验算。验算结果表明:采用单轨吊柴油机车完全可以实现自地面经副斜井~大巷~采区~工作面直通化、连续化运输;单轨吊蓄电池机车运输可以实现大巷~采区~工作面直通化运输。从而优化矿井设计,减少提升系统及绞车房设计,简化井底车场及巷道布置,达到降低矿井建设投资的目的。
2、单轨吊辅助运输系统生产运输效率高,经营成本低2、单轨吊辅助运输系统生产运输效率高,经营成本低 我国西南地区煤矿地质构造较为复杂,开采煤层普遍为薄及中厚煤层,矿井规模以中小型居多,条件最好的大型矿井规模仅为300万t/a左右,辅助运输系统有环节多、用人多、安全隐患多和运输成本高等特点。 本次调研通过对翟镇煤矿和新驿煤矿综采工作面搬家时对选用的采区运输方案比较,选择单轨吊运输系统用工数仅为小绞车轨道运输用工数的10~19﹪,为卡轨车运输用工数的22﹪,运输效率大幅度提高。 虽然单轨吊运输系统初期建设投入的资金较高,但生产中使用费用少,从长期来看,其生产效益是十分可观。因此,今后应优先在条件适宜的矿井中推广使用。
3、单轨吊辅助运输系统应用技术成熟 上世纪八十年代开始从国外引进并研制柴油机车单轨吊运输系统时,单轨吊运输已发展成为欧洲国家煤矿井下辅助运输的主要装备。近几年来,随着国外新型单轨吊机车制造技术引进与推广应用,单轨吊辅助运输系统在我国北方地区煤矿中得到迅速推广,西南地区矿井鲜有使用。 国内外,单轨吊辅助运输系统应用中有大量可学习和借鉴的实际经验。应用技术成熟可靠。
五、结论与建议 结论: 1、从目前国内煤矿使用经验来看,这些单轨吊机车及配套设备的使用是成功的,它不仅直接推动了煤矿辅助运输直通化、连续化发展,使这些煤矿获得了良好的技术经济效益,而且还进一步促进了这些煤矿采掘机械化向更高水平发展。 2、因地制宜地按照需要选用柴油机车或蓄电池机车,不仅降低了辅助运输系统改造或建设的投资,而且使这些设备投入运行后,可有效地减少能耗、降低生产费用,不跑车、不掉道,运行安全可靠。 3、通过对本次调研收集到的各厂家不同的单轨吊机车选型,并结合牵引力计算结果进行分析可知:单轨吊柴油机车牵引力与功率较大,可以实现重载、大坡度连续运行。能够迅速改变目前综采工作面搬家时需要耗用大量人力、物力和时间,有利于保持矿井的持续稳产的局面。 4、通过本次调研,编写出“单轨吊辅助运输系统及设备选型”、“单轨吊轨道悬吊方式及受力计算”、“单轨吊运输巷道断面尺寸确定”以及“单轨吊柴油机车应用的典型案例”等四篇文件,现汇总编辑成册。已经较为系统地解决了在单轨吊运输系统设计时遇到的各种问题。
建议: 1、由于目前各厂制造的机车采用的柴油发动机、液压泵等均采用国际名牌产品。设备制作标准不同、涉及采用的技术专利也不相同,使以上配套设备的通用性、互换性、兼容性在不同程度上存在一些问题。为了实现煤矿辅助运输现代化,加快单轨吊辅助运输发展,建议上级有关部门尽快组织对上述设备的技术标准的制定工作,同时也希望各设备制造厂应尽快开展同行业间的标准协调工作。 2、单轨吊柴油机车牵引力与功率较大,可以实现重载、大坡度连续运行。有利于实现矿井辅助运输系统连续化、直通化。在条件适宜的矿井中,可以减少提升系统及绞车房设计,简化井底车场及巷道布置,达到优化设计降低矿井建设投资的目的。单轨吊机车在煤矿生产中的成功使用经验,同时也促进了在北方地区新矿井建设中的发展,目前,已经有少数设计单位已经开始在新矿井设计中使用,如:北京华宇公司设计的陕西象山煤矿,邯郸公司设计的南岔煤矿,晋中煤炭规划院设计的寿阳友众煤矿等。建议我院在针对西南地区新建矿井的设计中,将单轨吊辅助运输系统也作为一个重要的辅助运输方式,加以推广应用。