hea
Uploaded by
59 SLIDES
985 VUES
610LIKES

З Д Р А В С Т В У Й Т Е!

DESCRIPTION

З Д Р А В С Т В У Й Т Е!. ( 19. 4.1 ). Р ис.19. 8. ( 19. 4.2 ). ( 19. 4.3 ). Сегодня: среда, 2 апреля 2014 г. Лекция 20. Содержание лекции:. 20.1. Явление самоиндукции ; 20. 2 . Влияние самоиндукции на ток при замыкании и размыкании цепи, содержащей индуктивность ;

1 / 59

Télécharger la présentation

З Д Р А В С Т В У Й Т Е!

An Image/Link below is provided (as is) to download presentation Download Policy: Content on the Website is provided to you AS IS for your information and personal use and may not be sold / licensed / shared on other websites without getting consent from its author. Content is provided to you AS IS for your information and personal use only. Download presentation by click this link. While downloading, if for some reason you are not able to download a presentation, the publisher may have deleted the file from their server. During download, if you can't get a presentation, the file might be deleted by the publisher.

E N D

Presentation Transcript


  1. З Д Р А В С Т В У Й Т Е!

  2. (19.4.1) Рис.19.8

  3. (19.4.2) (19.4.3)

  4. Сегодня: среда, 2 апреля 2014 г. Лекция20 Содержание лекции: 20.1. Явление самоиндукции; 20.2.Влияние самоиндукции на ток при замыкании и размыкании цепи, содержащей индуктивность; 20.3. Взаимная индукция; 20.4.Индуктивность трансформатора; 20.5. Энергия магнитного поля. Тема: ЯВЛЕНИЕ САМОИНДУКЦИИ И ВЗАИМНОЙ ИНДУКЦИИ

  5. 20.1.Явление самоиндукции До сих пор мы рассматривали изменяющиеся магнитные поля не обращая внимание на то, что является их источником. На практике, чаще всего магнитные поля создаются с помощью различного рода соленоидов, т.е. многовитковых контуров с током. Здесь возможны два случая: при изменение тока в контуре изменяется магнитный поток, пронизывающий: а) этот же контур, б) соседний контур. ЭДС индукции, возникающая в самом же контуре называется ЭДС самоиндукции, а само явление – самоиндукция. Если же ЭДС индукции возникает в соседнем контуре, то говорят о явлении взаимной индукции. Ясно, что природа явления одна и та же, а разные названия – чтобы подчеркнуть место возникновения ЭДС индукции.

  6. (20.1.1) (20.1.2) (20.1.3)

  7. (20.1.4) . (20.1.5)

  8. Рис. 20.1

  9. (20.2.1) (20.2.2)

  10. Рис. 20.2

  11. (20.2.3)

  12. Рис. 20.3 Происходит этот скачек вследствие большой величины скорости изменения тока , Ei резко возрастает по сравнению с E0 и даже может быть в несколько раз больше E0. (Нельзя сразу размыкать цепь, состоящую из трансформатора и других индуктивностей).

  13. Рис. 20.4 (20.3.1) (20.3.2)

  14. (20.3.3) (20.3.4)

  15. Рис. 20.5

  16. (20.4.1) (20.4.2)

  17. (20.4.3) (20.4.4) (20.4.5) E1I1E2I2 (20.4.6)

  18. (20.4.7) Рис. 20.6 (20.5.1)

  19. (20.5.2) (20.5.3) (20.5.4)

  20. H=In; отсюда Подставим эти значения в формулу (20.5.3): Обозначим w –плотность энергии, или энергия в объемеV, тогда но т.к. B = μμ0H, то или Энергия однородного магнитного поля в длинном соленоиде может быть рассчитана по формуле а плотность энергии (20.5.5) (20.5.6) (20.5.7) (20.5.8)

  21. (20.5.9)

  22. Сегодня: среда, 2 апреля 2014 г. Лекция 15 Содержание лекции: 15.1. Магнитные моменты электронов и атомов; 15.2.Атом в магнитном поле; 15.3. Диамагнетики и парамагнетики в магнитном поле; 15.4.Магнитное поле в веществе; 15.5. Ферромагнетики. Тема: МАГНИТНЫЕ СВОЙСТВА ВЕЩЕСТВА

  23. (15.1.1) (15.1.2)

  24. (15.1.3) Рис. 15.1 (15.1.4) · 10-34

  25. (15.1.5) (15.1.6) (15.1.7)

  26. (15.1.8) (15.1.9)

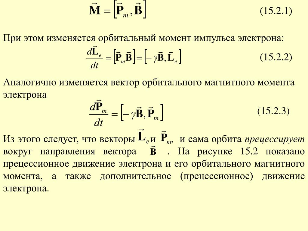
  27. (15.2.1) (15.2.2) (15.2.3)

  28. Эта прецессия называется Ларморовской прецессией. Угловая скорость этой прецессии ωL зависит только от индукции магнитного поля и совпадает с ней по направлению. Теорема Лармора: единственным результатом влияния магнитного поля на орбиту электрона в атоме является прецессия орбиты и вектора орбитального магнитного момента электрона с угловой скоростью ωL вокруг оси, проходящей через ядро атома параллельно вектору индукции магнитного поля.Прецессия орбиты электрона в атоме приводит к появлению дополнительного орбитального тока (15.2.4) Рис. 15.2

  29. (15.2.5) (15.2.6) (15.2.7)

  30. (15.3.1)

  31. (15.3.2) (15.3.3)

  32. У диамагнетиков |χ'|~ 10–6 10–5, поэтому χ ≈ χ'. Парамагнетиками называются вещества, атомы которых имеют в отсутствии внешнего магнитного поля, отличный от нуля магнитный момент. Эти вещества намагничиваются в направлении вектора . К парамагнетикам относятся многие щелочные металлы, кислород О2, оксид азота NO, хлорное железо FeCI2 и др. В отсутствии внешнего магнитного поля намагниченность парамагнетика J = 0, т.к. векторы разных атомов ориентированы беспорядочно. При внесении парамагнетика во внешнее магнитное поле, происходит преимущественная ориентация собственных магнитных моментов атомов по направлению поля, так что парамагнетик намагничивается. Значения χ' для парамагнетиков положительны и находятся в пределах ~10-5 ÷ 10-3 . Поэтому магнитная восприимчивость χ ≈ χ' как и у диамагнетиков.

  33. 13.4. Магнитное поле в веществе (15.4.1)

  34. (15.4.2) (15.4.4) Рис15.3 (15.4.5)

  35. (15.4.6) (15.4.7) (15.4.8) (15.4.9)

  36. 13.5. Ферромагнетики Ферромагнетики это вещества, обладающие самопроизвольной намагниченностью, которая сильно изменяется под влиянием внешних воздействий – магнитного поля, деформации, температуры. Ферромагнетики, в отличии от слабо магнитных диа- и парамагнетиков, являются сильно магнитными веществами: внутреннее магнитное поле в них может в сотни раз превосходить внешнее поле. Ферромагнетизм наблюдается у кристаллов переходных металлов – железа, кобальта, никеля, у некоторых редкоземельных металлов и сплавов. Основные отличия магнитных свойств ферромагнетиков. 1)Нелинейная зависимость намагниченности от напряженности магнитного поля Н (рис. 15.4) Как видно из (рис. 15.4), при Н > HS наблюдается магнитное насыщение.

  37. Рис.15.4 Рис.15.5 Рис.15.6

  38. 4)У каждого ферромагнетика имеется такая температура называемая точкой Кюри, выше которой это вещество теряет свои особые магнитные свойства. 5)Существование магнитного гистерезиса. На (рис. 15.7) показана петля гистерезиса – график зависимости намагниченности вещества от напряженности магнитного поля Н. Намагниченность JS при Н = НS называется намагниченность насыщения. Намагниченность JR при Н=0 называется остаточной намагниченностью (что служит для создания постоянных магнитов) Напряженность Нс магнитного поля, полностью размагниченного ферромаг- нетика, называетсякоэрцитивной силой.Она характеризует способностьферромагнетикасохранятьнамагниченное состояние. Рис.15.7

  39. Большой коэрцитивной силой (широкой петлей гистерезиса) обладают магнито-твердыематериалы, используемые для изготовления постоянных магнитов. Малую коэрцитивную силу имеют магнито-мягкие материалы, используемые для изготовления сердечников трансформаторов. Измерение гиромагнитного отношения для ферромагнетиков показали, что элементарными носителями магнетизма в них являются спиновые магнитные моменты электронов.

More Related