honorato-horne
Uploaded by
33 SLIDES
692 VUES
360LIKES

全球暖化危機

DESCRIPTION

全球暖化危機. 四資三 B 吳明璟 第十一組. 地球為什麼會變熱,全球暖化是什麼 ?. 全球暖化 指的是在一段時間中, 地球 的 大氣 和 海洋 溫度 上升的現象。 全球暖化是二氧化碳及其他溫室氣體排放到地球大氣層所造成的。由於 過量的溫室氣體排放 。這些氣體就像厚厚的毯子,把日光的熱能困住,造成地球的溫度上升。溫室氣體愈多,地球的溫度就會愈高。. 工業革命以來,工業化與人們大規模從事農業、畜牧業的結果,造成溫室氣體大量排放與大氣層的溫度不斷升高。 目前大家所關注的「全球暖化」問題。這些溫室氣體來自汽車的化石燃料、發電廠以及森林及農地的流失。

1 / 33

Télécharger la présentation

全球暖化危機

An Image/Link below is provided (as is) to download presentation Download Policy: Content on the Website is provided to you AS IS for your information and personal use and may not be sold / licensed / shared on other websites without getting consent from its author. Content is provided to you AS IS for your information and personal use only. Download presentation by click this link. While downloading, if for some reason you are not able to download a presentation, the publisher may have deleted the file from their server. During download, if you can't get a presentation, the file might be deleted by the publisher.

E N D

Presentation Transcript


  1. 全球暖化危機 四資三B 吳明璟 第十一組

  2. 地球為什麼會變熱,全球暖化是什麼? • 全球暖化 指的是在一段時間中, 地球的 大氣和 海洋溫度上升的現象。 全球暖化是二氧化碳及其他溫室氣體排放到地球大氣層所造成的。由於過量的溫室氣體排放。這些氣體就像厚厚的毯子,把日光的熱能困住,造成地球的溫度上升。溫室氣體愈多,地球的溫度就會愈高。

  3. 工業革命以來,工業化與人們大規模從事農業、畜牧業的結果,造成溫室氣體大量排放與大氣層的溫度不斷升高。工業革命以來,工業化與人們大規模從事農業、畜牧業的結果,造成溫室氣體大量排放與大氣層的溫度不斷升高。 目前大家所關注的「全球暖化」問題。這些溫室氣體來自汽車的化石燃料、發電廠以及森林及農地的流失。 • 像是 汽車 和 以燃煤發電的發電廠 是美國最大的二氧化碳排放源。 過渡砍伐與焚燒森林也是造成全世界二氧化碳大量排放的來源。

  4. 台灣第三名? • 依據聯合國統計資料,全球二氧化碳10大元兇依序為美國、中國、俄羅斯、印度、日本、德國、加拿大、英國、南韓、義大利。以排放總量排名,台灣居第 22位,但以人均排放量計,台灣則高居全球第3名( 11.9公噸),僅次於美國( 19.9公噸)和澳洲(19.4公噸)。這不是台灣驕傲,而是全球危機。

  5. 造成全球暖化的主要溫室氣體有哪些? • 「二氧化碳」是地球上最主要的溫室氣體。它來自石油、煤、天然氣等的燃燒。此外,燃燒森林也會產生二氧化碳,同時它會減少能吸收二氧化碳的植物。 • 「甲烷」是與農業有關的溫室氣體。在稻田裡有機物分解時會產生甲烷,在牛的消化過程中也會。汽車所排放的氣體「氧化亞氮」與冷媒裡的「氟氯碳化物」等,都是溫室氣體。

  6. 全球暖化會有什麼影響? • 全球暖化所帶來的氣候變遷,之所以會對人類文明造成問題是因為它會導致威力強大的 暴風雨 和 旱災 、 冰河融化 、 海平線上升 、陸地減少 、 氣候模式驟變 以及 傳染病散播 、 、 、等危機。 也因為許多生物賴以生存的環境改變了,許多生物將從此滅亡。暖化也會使農作物減產、及蔓延並且天災不斷。

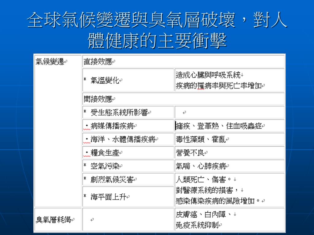
  7. 全球氣候變遷與臭氧層破壞,對人體健康的主要衝擊全球氣候變遷與臭氧層破壞,對人體健康的主要衝擊

  8. 無法想像的嚴重性!! • 除非我們減低導致全球暖化的溫室氣體的排放量,否則全球的平均氣溫在本世紀末將上升三到九度。 • 在氣候變遷下的未來,預測世界現存的22,000隻北極熊會在 45年後絕種,2050年左右,阿爾卑斯山上的滑雪聖地有70﹪不再有雪可滑,世界最大的珊瑚族群大堡礁,可能在 2100年之前消失,同時間台灣包括台北盆地內的台北車站、國父紀念館,甚至101大樓4樓將完全淹沒,而中國北京將被沙塵暴掩埋。

  9. 溫室效應已經上演!! • 南極冰河的研究數據顯示,目前的二氧化碳含量比過去65萬年都來得高。 • 過去50年來,全球平均氣溫以有史以來最快的速度持續上升。 • 2003年,熱浪在歐洲造成3萬人喪生,並在印度造成1千5百人喪命。 • 1978至今,北極冰圈以每十年約百分之九的速度縮小。 • 海鷗於2000年首度出現在北極圈。 • 非洲第一高峰吉力馬札羅山的雪,以目前融化的速度,很可能在2020年完全融化。

  10. 氣溫上升預期的效應 • 全球暖化將加強颶風的強度。過去數十年來,全球四和五級颶風的數量幾乎加倍。由於海洋的溫度增高,熱帶暴風雨將吸收更多能量,威力也會變得更強。 • 超級暴風雨在某些地區造成嚴重水災,其它地區的旱災和林火則會增加。 • 珊瑚礁及高山草原等生態棲息地將遭到嚴重破壞,使得許多動植物面臨絕種的危機。

  11. 溫室效應引發傳染病擴散? • 而過去在低溫下難以存活的病毒隨着冬季温度上升,有全年活動的可能,最近一段時間的監控發現,過去已經得到控制的疾病如结核病等有再度爆發的可能。 • 森林、農田和城市將受到全新害蟲及蚊子傳染疾病。

  12. 如果海平面上升? • 由於海平線上升,低窪的島嶼將無法居住。 • 全世界有3/4的人口居住在離海岸線不到500公里的地方,陸地面積縮小會極大的影響到人類居住環境,嚴重的話甚至可能導致戰爭。 • 全球暖化衝擊下 數億人將被迫改變生活型態。

  13. 2007年世界環境日的關注焦點是「冰川消融:後果堪憂?」 • 「上至政府議會、下至個人家庭,都應給予正視關注。」 • 據估計,全世界有15億人口的用水來自受雪水匯流影響的河川,其中有約3億人必須仰賴融雪以度過乾季。 在中亞、秘魯與智利則有廣大地區完全依靠覆雪或冰川融化提供水源。報告提出警訊,僅是亞洲的高山冰河或覆雪融化便足以對全世界40%的人口造成衝擊。

  14. 受全球暖化影響,瑞士阿爾卑斯山的阿萊奇冰山正在不斷後退受全球暖化影響,瑞士阿爾卑斯山的阿萊奇冰山正在不斷後退

  15. 如果地球持續暖化,會發生什麼事情? • 升溫1度 北極圈全年將有半年處於無冰狀態,無冰海域吸收更多的熱氣,加速全球暖化;地球三分之ㄧ表面的水資源流失;低海岸地區遭海水淹沒。 • 升溫2度 冰河逐漸消融,北極熊掙扎求生,格陵蘭島的冰河開始融化,珊瑚礁也逐漸絕跡,全球海平面上升七公尺。處於逆境的植物開始釋出碳、不再具備吸碳功能;有1/3的物種瀕臨滅種。

  16. 升溫3度 亞馬遜熱帶雨林蕩然無存,超級颶風襲擊沿海城市;非洲鬧饑荒。強烈的聖嬰氣候現象變成常態。 • 升溫4度 永凍土無止境的溶解,造成全球暖化效應一發不可收拾;海平面上升,淹沒沿海城市;冰河消失,造成許多地區嚴重缺水;部分南極洲崩解,更加速海平面的上升。 科學家相信,至少會有五千噸億噸的碳,會由北極冰原釋放出來。

  17. 升溫5度 不適合居住的地區不斷擴大,供應大城市用水的積雪和地下蓄水層出現乾涸現象,人民淪為氣候難民;人類文明因劇烈的氣候變遷而開始瓦解。兩極已沒有冰雪存在,海洋中大量的物種滅絕,大規模的海嘯摧毀沿海地區。甲烷從海床竄出,加速全球暖化效應;人類需逐食物而居,但徒勞無功,形同野生動物在這片土地上苟延殘喘。 • 升溫6度 高達百分之95的物種滅絕。殘存的生物飽受頻繁而致命的暴風雨和洪水所苦;硫化氫與甲烷不時影發大火,就像隨時會爆發的原子彈一般;除了細菌之外,沒有任何生物能存活,【世界末日】情節正式上演。

  18. 2003年所觀察到的冰面分佈 1979年所觀察到的冰面分布

  19. 全球暖化,北極冰雪全不見生態系統恐瓦解 • CNN記者貝琪安德森:「氣候變遷對北極的影響舉目可見,像這樣的北極冰帽或冰河正在消融,因為極地暖化速度是地球平均的兩倍。」 • 暖化亂極圈 北極熊餓到相殘殺 。 「北極熊依靠海上的冰來打獵,」生物學家解 「因為海上的冰比三十年前提早三個 星期融化,或者海岸線遠遠向後退, 北極熊必須游的更遠去打獵。」 雖然北極熊有能力一次游 三十公里 , 氣候改變使浮冰漸漸減少,迫使它們 必須游的更遠以至筋疲力竭,甚至 因此溺斃。

  20. 為什麼南北極冰層如此重要?

  21. 蔬食抗暖化比脫西裝更有效? • 畜牧業及肉食習慣已為地球帶來的長遠的不良影響,聯合國糧農組織指出:「畜牧業是造成嚴重環境危機三大主要元兇之ㄧ!」畜牧業目前佔用了地球30%的土地,不僅造成全球暖化與生態危機,更造成全球糧食危機與糧價高漲。 • 「強調肉食是當前地球暖化急速惡化的最大主因之一」的蔬食抗暖化宣言推出, 在短短不到一個半月的時間,到目前已有118萬人響應, 願意為地球, 改變自己的習慣。 2008年世界環境日的訴求是「踢掉舊習慣」

  22. 歐洲議會的瑞典議員楊斯‧荷姆擔任主席,他表示︰「你個人能做出最具影響力的事,就是減少或完全停止吃肉,省下的穀物可以用來餵飽目前正在挨餓的人……歐洲議會的瑞典議員楊斯‧荷姆擔任主席,他表示︰「你個人能做出最具影響力的事,就是減少或完全停止吃肉,省下的穀物可以用來餵飽目前正在挨餓的人……

  23. 你能相信 素食者 開悍馬休旅車 竟然比 肉食者 騎單車 還要環保嗎? 這是事實!!

  24. 我 們 能 做 什 麼 ?減碳 ! 救地球 ! ! • 光是種樹是不夠的,還要加上節能減碳。 • 多吃蔬菜少吃肉(省水和省碳好處最多,,最簡單的方法)。 • 多走路走樓梯或騎腳踏車和撘乘大眾運輸系統 。 • 少吹電風扇.冷氣。 • 隨手關電腦,隨手關燈,隨手拔插頭。 • 煮東西加鍋蓋 。 • 回收紙類做環保。 • 自備環保餐具與購物袋,還要拒用保麗龍。 • 舊衣新穿,多用二手家俱 。

  25. 小創意 宣導環保 當人們準備拿起水杯時,看到了杯底呈現出地球淹沒於水中的意象,造成瞬間提醒教導的效果。 杯墊後也印製了防治全球暖化應該注意的事項、說明著抗暖不是呼口號、更應該從生活中的小事著手!

  26. 參考文獻 • http://tw.myblog.yahoo.com/powergum-1005/article?mid=1273&prev=1282&next=1273 • http://goveg.loveocean.org/global_warming/ • http://zh.wikipedia.org/wiki/%E5%85%A8%E7%90%83%E5%8F%98%E6%9A%96#.E6.AD.B7.E5.8F.B2.E4.B8.8A.E7.9A.84.E5.85.A8.E7.90.83.E8.AE.8A.E6.9A.96 • http://magazine.godsdirectcontact.net/chinese-t/202/ • http://tw.myblog.yahoo.com/jw!dk1hKm6EGRQ1ayPeIDzZvaYIxw--/article?mid=2239(以上資料摘自1013期商業周刊) • http://zh.wikipedia.org/w/index.php?title=%E4%B8%80%E4%BA%BA%E4%B8%80%E6%97%A5%E4%B8%80%E5%85%AC%E6%96%A4&variant=zh-tw • http://www.suprememastertelevision.com/tw/bbs/board.php?bo_table=sos_main_tw本文引用至無上師電視台 • http://tw.knowledge.yahoo.com/question/question?qid=1206052410560 • http://magazine.godsdirectcontact.net/chinese-t/202/ • http://study.nmmba.gov.tw/upload/Resource/conserv1003.htm • http://tw.knowledge.yahoo.com/question/question?qid=1008013002808 • http://tw.news.yahoo.com/article/url/d/a/070505/17/dv4s.html • http://blog.sina.com.tw/handmadesoap01/article.php?pbgid=39392&entryid=578278

  27. 參考文獻 • http://blog.sina.com.tw/handmadesoap01/article.php?pbgid=39392&entryid=591896 • 影片連結http://www.suprememastertv.com/bbs/board.php?bo_table=featured&wr_id=222 • http://goveg.loveocean.org/modules/wfdownloads/

  28. 報告結束謝謝大家

More Related
SlideServe
Audio
Live Player
Audio Wave
Play slide audio to activate visualizer