1 / 14

Lambert I (950-1015) Count of Louvain

Flavius Afranius Syagrius (345-382) Consul of Rome. Saint Anulf ( 582-640) Bishop of Metz. Charlemagne (742–814) Holy Roman Emperor. Lothair I (795–855) Holy Roman Emperor. Lambert I (950-1015) Count of Louvain. Godfrey Bouillon (1060-110) King of Jerusalem.

ilori
Télécharger la présentation

Lambert I (950-1015) Count of Louvain

An Image/Link below is provided (as is) to download presentation Download Policy: Content on the Website is provided to you AS IS for your information and personal use and may not be sold / licensed / shared on other websites without getting consent from its author. Content is provided to you AS IS for your information and personal use only. Download presentation by click this link. While downloading, if for some reason you are not able to download a presentation, the publisher may have deleted the file from their server. During download, if you can't get a presentation, the file might be deleted by the publisher.

E N D

Presentation Transcript


  1. Flavius AfraniusSyagrius (345-382) Consul of Rome Saint Anulf (582-640) Bishop of Metz Charlemagne (742–814) Holy Roman Emperor Lothair I (795–855) Holy Roman Emperor Lambert I (950-1015) Count of Louvain Godfrey Bouillon (1060-110) King of Jerusalem Henry I (1068-1135) King of England Henry II (1133-1189) King of England

  2. Daughter Flavius AfraniusSyagrius Roman Consul TonantiusFerreolus praetorian prefect of Gaul Papianilla TonantiusFerreolus of Nimes Industria of Narbo Ferreolus Senator of Narbonne Saint Dode Abbess of Saint Pierre de Reims Ansbertus Gallo-Roman Senator Blithilde Arnoald Bishop of Metz Saint Arnulf Bishop of Metz

  3. Saint Arnulf Bishop of Metz Doda Ansegisel Begga Martin of Herstal Clotilda of Herstal Pepin II of Herstal Duke of the Franks Plectrude Alpaida Drogo Grimoald Charles Martel de facto ruler of Francia Rotrude Swanhild Ruodhaid Hiltrud Landrade Pepin King of the Franks Bernard Remigius archbishop of Rouen Carloman Aldana Grifo Hieronymus

  4. Pepin King of the Franks Leutberga (5 children) Bertrada of Laon Charlemagne Holy Roman Emperor Carolman Pepin Died Young Chrothais Died Young A Daughter Gisela Pepin Died Young Adelais Died Young A Daughter Ingeram Count of Hesbaye Louis the Pious Holy Roman Emperor Ermengarde of Hesbaye Judith of Bavaria Lothair I Holy Roman Emperor Adelaide Hildegard/Matilda Gisela Pepin I King of Aquitaine Rotrude Louis II Holy Roman Emperor Charles King of West Francia

  5. Charlemagne Holy Roman Emperor Himiltrude Desiderata Hildegard of Vinzgouw Fastrada Luitgard Pippin the Hunchback Theodrada abbess of Argenteuil Hiltrude Pippin King of Italy Rotrude Lothair Twin of Louis Died Young Gisela Charles King of the Franks Adalhaid Louis the Pious Holy Roman Emperor Berhta Hildegarde Gersuinda Madelgarda Regina Ethelind Adaltrude Ruodhaid Drogo Bishop of Metz abbot of Luxeuil Hugh Arch-Chancellor Richbod Abbott of Saint-Riquier Theodoric

  6. Lothair I Holy Roman Emperor Gilbert Count of Massgau Ermengarde Reginar I Duke Of Lorraine Hersinda Albert Gilbert Duke of Lorraine Balderic Bishop of Utrecht Frederick Archbishop of Mainz Daughter Countess of Namur Reginar II Count of Hainaut Adelaid of Burgundy Richard Duke of Burgundy Adelaide of Auxerre Reginar III Count of Hainaut Ida of Namur Celementia of Burgundy Reginar IV Count of Mons Lambert I Count of Louvain

  7. Lambert I Count of Louvain Gerberge of Lorraine Charles Duke of Lower Lorraine Louis IV King of West Francia Henry I Count of Louvain Mathide of Louvain Robert de Bruges Eustache de Fiennes Otto Adelheid Kunigunde Adela Lambert II Count of Louvain Oda of Verdun Gothelo I Duke of Lower Lorraine Henry II Count of Louvain Adela of Orthen Everard Count of Orthen Henry III Count of Louvain Albero Bishop of Liege Ida of Louvain Elizabeth of Brabant Adelheid Gertrude Godfrey I Count of Louvain Ida of Namur Celementia of Burgundy Adeliza of Louvain Godfrey II Count of Louvain Clarissa Henry Ida Jocelin of Louvain

  8. Lambert I Count of Leven Gerberge of Louvain Charles Duke of Lower Lorraine Louis IV King of West Francia Henry I Count of Leven Lambert II Count of Leven Robert de Bruges Eustache de Fiennes Otto Adelheid Kunigunde Adela Eustace I Count of Boulogne Mathide of Louvain Godfrey Bishop of Paris Lambert II Count of Lens Gerberga Eustace II Count of Boulogne Goda daughter of King Æthelred Ida Godfrey III Duke of Lower Lorraine Eustace III Count of Boulogne Godfrey Bouillon King of Jerusalem Baldwin I King of Jerusalem

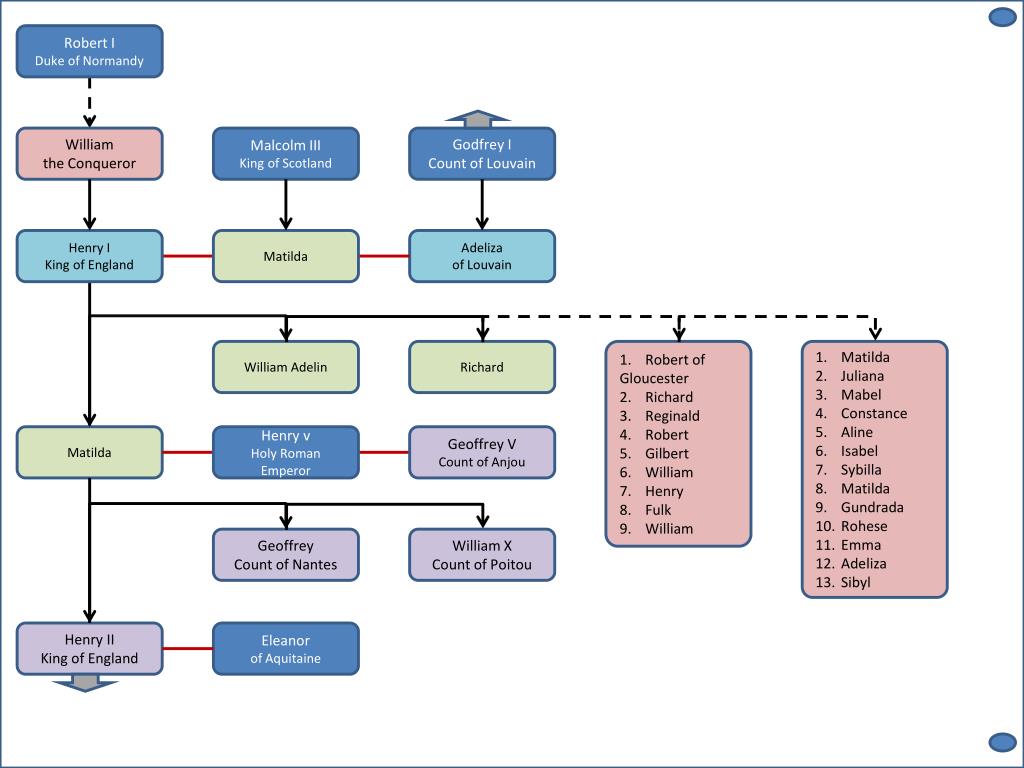
  9. Robert I Duke of Normandy William the Conqueror Malcolm III King of Scotland Godfrey I Count of Louvain Henry I King of England Matilda Adeliza of Louvain William Adelin Richard Robert of Gloucester Richard Reginald Robert Gilbert William Henry Fulk William Matilda Juliana Mabel Constance Aline Isabel Sybilla Matilda Gundrada Rohese Emma Adeliza Sibyl Matilda Henry v Holy Roman Emperor Geoffrey V Count of Anjou Geoffrey Count of Nantes William X Count of Poitou Henry II King of England Eleanor of Aquitaine

  10. Henry II King of England Eleanor of Aquitaine Geoffrey Archbishop of York William IX Count of Poitiers Henry the Young King Matilda Duchess of Saxony Richard I King of England Geoffrey II Duke of Brittany Eleanor Queen of Castile Joan Queen of Sicily John King of England William Earl of Salisbury

  11. Joscelin of Louvain Agnes de Percy William II de Percy Baron of Topcliffe Henry de Percy Richard de Percy Joscelin Radulph Eleanor Maud Lucy

  12. Robert - Castellan de Bruges Emma of Brittany Allan Earl of Brittany Adelm de Brus Robert de Brusse

  13. The End

More Related