irisa
Uploaded by
37 SLIDES
784 VUES
390LIKES

Αξιολόγηση & Ανάλυση Επενδυτικών Αποφάσεων Διδάσκων: Καθηγητής Π.Ε. Πετράκης

DESCRIPTION

Αξιολόγηση & Ανάλυση Επενδυτικών Αποφάσεων Διδάσκων: Καθηγητής Π.Ε. Πετράκης. Κεφάλαιο 1 : Χρονική Αξία Χρήματος και Τεχνικές Αξιολόγησης Επενδύσεων. Θεωρητικό Υπόβαθρο μεταξύ επένδυσης και κατανάλωσης.

1 / 37

Télécharger la présentation

Αξιολόγηση & Ανάλυση Επενδυτικών Αποφάσεων Διδάσκων: Καθηγητής Π.Ε. Πετράκης

An Image/Link below is provided (as is) to download presentation Download Policy: Content on the Website is provided to you AS IS for your information and personal use and may not be sold / licensed / shared on other websites without getting consent from its author. Content is provided to you AS IS for your information and personal use only. Download presentation by click this link. While downloading, if for some reason you are not able to download a presentation, the publisher may have deleted the file from their server. During download, if you can't get a presentation, the file might be deleted by the publisher.

E N D

Presentation Transcript

Playing audio...

  1. Αξιολόγηση & Ανάλυση Επενδυτικών Αποφάσεων Διδάσκων: Καθηγητής Π.Ε. Πετράκης

  2. Κεφάλαιο 1:Χρονική Αξία Χρήματος και Τεχνικές Αξιολόγησης Επενδύσεων

  3. Θεωρητικό Υπόβαθρο μεταξύ επένδυσης και κατανάλωσης • Για την κατανόηση της διαδικασίας λήψης αποφάσεων απαιτείται να ισχύουν οι παρακάτω υποθέσεις: • Οι αποφάσεις αφορούν μια περίοδο. • Όλα είναι γνωστά με βεβαιότητα (χωρίς κίνδυνο). • Κατ’ αρχήν δεν υπάρχει αγορά κεφαλαίου, υπάρχουν μόνο φυσικές επενδύσεις. • Οι επενδύσεις είναι απόλυτα διακριτές και βεβαίως υπακούν στο νόμο των μειουμένων αποδόσεων κλίμακας. • Ισχύει ο νόμος της μειούμενης οριακής ωφελιμότητας. • Οι επενδυτικές ευκαιρίες είναι ανεξάρτητες μεταξύ τους. • Η μελλοντική κατανάλωση πρέπει να έχει μεγαλύτερη αξία από αυτήν που στερούμαστε σήμερα. • Υπάρχει λογική. Πάντοτε προτιμούμε περισσότερη ωφέλεια από λιγότερη ωφέλεια.

  4. Παρόν vs. Μέλλον • Αναζητούμε ένα κριτήριο που θα ορίζει μία σχέση ανταλλαγής μεταξύ της παρούσας και της μελλοντικής μονάδας κατανάλωσης. Παράδειγμα • Έστω λοιπόν ότι για να στερηθούμε μια μονάδα κατανάλωσης σήμερα θα πρέπει να ωφεληθούμε 1,20 μονάδες κατανάλωσης στο μέλλον. • (1,20 / 1,00) - 1 = 0,20 ή 20% • Έτσι, είμαστε διατεθειμένοι να αναλάβουμε όλες τις επενδύσεις που παράγουν απόδοση ≥ 20%

  5. Γραμμή χρηματοδοτικών επενδυτικών ευκαιριών S2 Καμπύλη φυσικών επενδυτικών ευκαιριών ED E Α Αυξάνουσα ευημερία C Κατανάλωση την επόμενη περίοδο = 0C Β D Κατανάλωση σήμερα = 0Β S1 Επένδυση σήμερα = BD

  6. Σενάρια μεταξύ παρούσας (S1) και μελλοντικής (S2) κατανάλωσης • Κατανάλωση 0D σήμερα = μηδενική κατανάλωση αύριο • Κατανάλωση 0Β και επένδυση ΒD σήμερα = 0C αύριο • Όσο λιγότερη κατανάλωση σήμερα και περισσότερη επένδυση σήμερα τόσο μεγαλύτερη κατανάλωση αύριο

  7. Οι καμπύλες αδιαφορίας του κατόχου των πόρων είναι κυρτές ως προς την αρχή των αξόνων, εκφράζοντας ότι υπάρχει μειούμενη οριακή χρησιμότητα από την αύξηση της κατανάλωσης. Το σημείο, όπου ο κάτοχος των πόρων απεικονίζεται με την υψηλότερη χρησιμότητα, και το σημείο, όπου δεν αξίζει να κινηθεί άλλο για να αντικαταστήσει σημερινή κατανάλωση με αυριανή κατανάλωση, του δίνουν την ιδανική σχέση χρονικής αξίας χρήματος. Το σημείο δε που εφάπτεται η καμπύλη αδιαφορίας και η καμπύλη επενδυτικών ευκαιριών είναι το σημείο ισορροπίας του κατόχου των πόρων (σημείο Α).

  8. Στο σημείο Α: Οριακή απόδοση επένδυσης = χρονική αξία χρήματος • Δεδομένης της τεχνολογίας (που ορίζεται από την καμπύλη ΕD) και των προτιμήσεων του (που εκφράζεται από τις καμπύλες αδιαφορίας), ο επενδυτής/καταναλωτής μεγιστοποιεί την χρησιμότητά του στο σημείο Α

  9. Εάν στην καμπύλη φυσικών επενδυτικών ευκαιριών η οποία κατασκευάζεται με βάση το νόμο των φθινουσών αποδόσεων (υπόθεση 4η) προσεγγίσουμε την καμπύλη αδιαφορίας με βάση τον νόμο της μειούμενης οριακής ωφελιμότητας (υπόθεση 5η), μπορούμε να εντοπίσουμε το σημείο που καθορίζει το κριτήριο λήψης επενδυτικών αποφάσεων, δηλαδή τη χρονική αξία του χρήματος που πρέπει να χρησιμοποιηθεί για να λαμβάνονται αποφάσεις.

  10. Εάν υπάρχει αγορά κεφαλαίου η κλίση της γραμμής χρηματοδοτικών ευκαιριών είναι –(1+r), όπου r το επιτόκιο της ιδανικής αγοράς κεφαλαίου • Ιδανική αγορά κεφαλαίου: υπάρχει ένα και μόνο (ιδανικό) επιτόκιο με το οποίο ο καταναλωτής /επενδυτής δανείζει και δανείζεται

  11. Το σημείο ισορροπίας στην αγορά κεφαλαίου θα είναι εκείνο στο οποίο η οριακή χρονική αξία του χρήματος του κατόχου των πόρων = επιτόκιο της ιδανικής αγοράς κεφαλαίου • Η επιχείρηση θα δανείζει και θα δανείζεται ωσότου οριακή απόδοση φυσικής επένδυσης = επιτόκιο ιδανικής αγοράς κεφαλαίου

  12. Σημείο Ισορροπίας • Οριακή Χρονική Αξία Χρήματος = Οριακή Επενδυτική Απόδοση Φυσικών Επενδύσεων = Επιτόκιο Ιδανικής Αγοράς Κεφαλαίου • Ανάληψη όλων των επενδύσεων όπου οριακή επενδυτική απόδοση > οριακής χρονικής αξίας χρήματος και των επιτοκίων της ιδανικής αγοράς κεφαλαίου

  13. Χρονική Αξία του χρήματος • Ο τύπος της παρούσας αξίας μας δίνει την σημερινή αξία μιας μελλοντικής χρηματοροής σε Ν χρόνια. • Ο τύπος της μελλοντικής αξίας μας δίνει την αξία μιας χρηματοροής σε Ν χρόνια. • Απαραίτητο μέγεθος για τον υπολογισμό της παρούσας και της μελλοντικής αξίας είναι το προεξοφλητικό επιτόκιο. • Το προεξοφλητικό επιτόκιο είναι ο παράγοντας, με τον οποίο εξισώνουμε την αξία των ροών όλων των περιόδων σε διάστημα μιας περιόδου

  14. Χρονική Αξία του χρήματος • Παρούσα Αξία X : αξία ποσού σε μελλοντική στιγμή t r : προεξοφλητικό επιτόκιο • Μελλοντική Αξία PV : αξία ποσού στην τρέχουσα χρονική στιγμή r : προεξοφλητικό επιτόκιο

  15. Χρονική Αξία σε n μελλοντικές περιόδους • Παρούσα Αξία C : αξία χρηματοροής σε n χρόνο r : προεξοφλητικό επιτόκιο • Μελλοντική Αξία C : αξία χρηματοροής στην τρέχουσα χρονική στιγμή r : προεξοφλητικό επιτόκιο

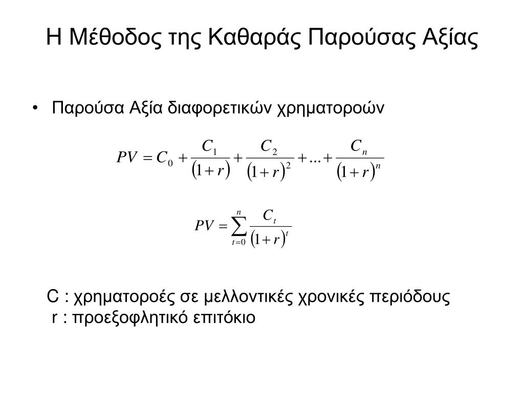
  16. Η Μέθοδος της Καθαράς Παρούσας Αξίας • Παρούσα Αξία διαφορετικών χρηματοροών C : χρηματοροές σε μελλοντικές χρονικές περιόδους r : προεξοφλητικό επιτόκιο

  17. Καθαρά Παρούσα Αξία • Η καθαρά παρούσα αξία ορίζεται ως η διαφορά της παρούσας αξίας των μελλοντικών χρηματοροών (εισροές-εκροές) με το κόστος που απαιτείται για την επένδυση. Η μαθηματική σχέση που μας δίνει την καθαρά παρούσα αξία είναι:

  18. Χρονική Αξία του χρήματος • Τοονομάζεται συντελεστής παραγοντοποίησης και είναι αντίστροφος από το συντελεστή προεξόφλησης. • Στην διαδικασία ανατοκισμού για n χρόνια, ο παράγοντας ονομάζεται απλός τόκος και ο σύνθετος τόκος. • Ένας επενδυτήςαναλαμβάνει όλεςεκείνες τις επενδύσειςτων οποίων η οριακήεπενδυτικήαπόδοση είναι μεγαλύτερηαπό την οριακή χρονική αξία του χρήματος και των επιτοκίων της ιδανικής αγοράς κεφαλαίων

  19. Ανατοκισμός • Η μελλοντική αξία ενός ποσού που ανατοκίζεται m φορές το χρόνο με προεξοφλητικό επιτόκιο r δίνεται από τον παρακάτω τύπο: • Η μελλοντική αξία ενός ποσού που ανατοκίζεται m φορές το χρόνο και για Τ χρόνια με προεξοφλητικό επιτόκιο r δίνεται από τον παρακάτω τύπο:

  20. Συνεχής Ανατοκισμός • Η μελλοντική αξία ενός ποσού με συνεχή ανατοκισμό και προεεξοφλητικό επιτόκιο r μετά από Τ χρόνια δίνεται από την παρακάτω σχέση: • Η μελλοντική αξία ενός ποσού που ανατοκίζεται περισσότερες από μια φορές το χρόνο είναι μεγαλύτερη από τη μελλοντική αξία ποσού με ετήσιο ανατοκισμό, ακόμα και αν το επιτόκιο είναι ίδιο.

  21. Χρηματοοικονομικές Ράντες • Διηνεκής Ράντα • Βρετανικό χρεόγραφο • Αυξανόμενη Διηνεκής Ράντα • Ράντα • Αυξανόμενη Ράντα

  22. Διηνεκής Ράντα Μια σειρά από μελλοντικές χρηματοροές χωρίς κάποιο χρονικό περιορισμό, δηλαδή αποπληρώνει το τοκομερίδιο στο διηνεκές. Η σχέση που μας δίνει την παρούσα αξία αυτής είναι:

  23. Βρετανικά Ομόλογα • Βρετανικά ομόλογα ονομαστά ως Consols: • δεν έχουν λήξη και δεν εξαγοράζονται. Η παρούσα αξία του Βρετανικού χρεογράφου δίνεται από τον τύπο:

  24. Αυξανόμενη Διηνεκής Ράντα Μια σειρά από μελλοντικές χρηματοροές που αυξάνονται χρονικά με ρυθμό g χωρίς κάποιο χρονικό περιορισμό, δηλαδή αποπληρώνει αυξανόμενο τοκομερίδιο στο διηνεκές. Η σχέση που μας δίνει την παρούσα αξία αυτής είναι:

  25. Ράντα • Η ράντα είναι μια σειρά από σταθερές μελλοντικές χρηματοροές C που αποδίδονται σε πεπερασμένο χρονικό διάστημα Τ. Η παρούσα αξία μιας ράντας με προεξοφλητικό επιτόκιο r δίνεται από τον παρακάτω τύπο:

  26. Αυξανόμενη Ράντα • Η αυξανόμενη ράντα είναι μια σειρά από σταθερές μελλοντικές χρηματοροές C που αυξάνονται με σταθερό ρυθμό g και αποδίδονται σε πεπερασμένο χρονικό διάστημα Τ. Η παρούσα αξία μιας αυξανόμενης ράντας με προεξοφλητικό επιτόκιο r δίνεται από τον παρακάτω τύπο:

  27. Ομολογίες • Ομόλογο είναι ένας επενδυτικός τίτλος, ο οποίος χρησιμεύει στον εκδότη του για τη συγκέντρωση δανειακών πόρων από το επενδυτικό κοινό. • Ομολογίες μηδενικού τοκομεριδίου • Ομολογίες που αποδίδουν συγκεκριμένο τοκομεριδίο

  28. Μετοχές • Μετοχή είναι μερίδιο ιδιοκτησίας στο μετοχικό κεφάλαιο μιας επιχείρησης. • Η τιμή μιας μετοχής εξαρτάται από το μέρισμα και το προεξοφλήτικο παράγοντα • Η τιμής μιας μετοχής είναι ίση με την παρούσα αξία των μελλοντικών μερισμάτων της μετοχής με προεξοφλητικό επιτόκιο r, και δίνεται από τον τύπο:

  29. Μετοχές • Η παρούσα αξία μετοχής που αποδίδει μεταβλητό μέρισμα με ρυθμό μεταβλητότητας gκαι προεξοφλητικό επιτόκιο r

  30. Κανόνες για τη λήψη αποφάσεων • Περίοδος Επανάκτησης Κεφαλαίου • Μέθοδος προεξοφλημένης περιόδου επανάκτησης κεφαλαίου • Μέση Λογιστική Απόδοση • Εσωτερικός Συντελεστής Απόδοσης • Δείκτης Κερδοφορίας

  31. Περίοδος Επανάκτησης Κεφαλαίου • Η περίοδος επανάκτησης κεφαλάιου υπολογίζει το χρονικό διάστημα, στο οποίο ο επενδυτής θα αποκτήσει τα κεφάλαια που κατέβαλε για την επένδυση • Έστω το επενδυτικό σχέδιο: • Περίοδος επανάκτησης κεφαλαίου = 2 έτη.

  32. Περίοδος Επανάκτησης Κεφαλαίου • Μειονεκτήματα • Η ανάλυση περιορίζεται στην περίοδο που πραγματοποιείται η επιστροφή κεφαλαίου αγνοώντας τι συμβαίνει στις μελλοντικές χρηματοροές • Η μέθοδος αγνοεί την χρονική αξία του χρήματος. • Πλεονεκτήματα • Απλή στον υπολογισμό • Χρήσιμη για επιχειρήσεις με πρόβλημα ρευστότητας

  33. Προεξοφλημένη περίοδος επανάκτησης κεφαλαίου • Η περίοδος προεξοφλημένης επανάκτησης κεφαλαίου υπολογίζει το χρονικό διάστημα, στο οποίο ο επενδυτής θα αποκτήσει τα κεφάλαια που κατέβαλε για την επένδυση, προεξοφλώντας τις μελλοντικές χρηματικές ροές της επένδυσης • Μειονέκτημα • Η ανάλυση περιορίζεται στην περίοδο που πραγματοποιείται η επιστροφή κεφαλαίου αγνοώντας τι συμβαίνει στις μελλοντικές χρηματοροές • Πλεονέκτημα: • Η μέθοδος λαμβάνει υπόψη την χρονική αξία του χρήματος.

  34. Μέση Λογιστική Απόδοση • Η μέση λογιστική απόδοση αφορά στα κέρδη της επένδυσης (μετά από φόρους) και την απόσβεση, διαιρεμένα με την μέση λογιστική αξία της επένδυσης κατά τη διάρκειά της • Μέση λογιστική αξία = (αξία του παγίου - ετήσιες αποσβέσεις) / (αριθμός περιόδων της επένδυσης) • Αν η μέση λογιστική αξία της επένδυσης είναι 250.000€, η μέση λογιστική απόδοση είναι 50.000€ / 250.000€ = 20%

  35. Μέση Λογιστική Απόδοση • Δεν λαμβάνονται υπόψη χρηματοροές, αλλά λογιστικές αξίες • Δεν λαμβάνεται υπόψη η χρονική αξία τους χρήματος • Εύκολη στον υπολογισμό

  36. Εσωτερικός Συντελεστής Απόδοσης • Ο εσωτερικός βαθμός απόδοσης είναι το προεξοφλητικό επιτόκιο που μηδενίζει την ΚΠΑ της επένδυσης

  37. Δείκτης Κερδοφορίας • Ο δείκτης κερδοφορίας είναι ο λόγος της παρούσας αξίας των μελλοντικών χρηματοροών (μετά την αφαίρεση του ποσού της αρχικής επένδυσης) προς το ποσό της αρχικής επένδυσης

More Related