jeremy-good
Uploaded by
55 SLIDES
703 VUES
550LIKES

商业银行经营管理 山东大学经济学院 于殿江

DESCRIPTION

商业银行经营管理 山东大学经济学院 于殿江. 1. 第二章 商业银行的资本管理. 银行资本是银行稳健经营的基础 银行资本的性质与作用 银行资本的构成 资本充足与银行稳健 资本的筹集与管理. 第一节 银行资本的性质与作用. 银行业面临的主要风险 ( 1 )信用风险:违约的潜在可能性、信用下降 ( 2 )利率风险:金融市场利率的波动 ( 3 )汇率风险:汇率的波动 ( 4 )经营风险:自然灾害、意外事故;突发性 ( 5 )流动性风险:其他各类风险长期隐藏和积累的结果 保持一定规模的银行资本是规避风险的策略之一. 3.

1 / 55

Télécharger la présentation

商业银行经营管理 山东大学经济学院 于殿江

An Image/Link below is provided (as is) to download presentation Download Policy: Content on the Website is provided to you AS IS for your information and personal use and may not be sold / licensed / shared on other websites without getting consent from its author. Content is provided to you AS IS for your information and personal use only. Download presentation by click this link. While downloading, if for some reason you are not able to download a presentation, the publisher may have deleted the file from their server. During download, if you can't get a presentation, the file might be deleted by the publisher.

E N D

Presentation Transcript


  1. 商业银行经营管理 山东大学经济学院 于殿江 1

  2. 第二章 商业银行的资本管理 • 银行资本是银行稳健经营的基础 • 银行资本的性质与作用 • 银行资本的构成 • 资本充足与银行稳健 • 资本的筹集与管理

  3. 第一节 银行资本的性质与作用 银行业面临的主要风险 (1)信用风险:违约的潜在可能性、信用下降 (2)利率风险:金融市场利率的波动 (3)汇率风险:汇率的波动 (4)经营风险:自然灾害、意外事故;突发性 (5)流动性风险:其他各类风险长期隐藏和积累的结果 保持一定规模的银行资本是规避风险的策略之一 3

  4. 关键:吸收意外损失,消除银行的不稳定因素 (1)缓冲器,吸收经营亏损,保证正常经营 (2)银行正常经营之前的启动资金 (3)显示银行实力,维持市场信心 (4)为银行扩张和业务拓展提供资金 (5)适应监管当局的需要,保证银行的持续增长 银行资本的多种功能 4

  5. 第二节 资本的构成 • 一、商业银行资本的概念与特点 • 资本,也称资本金,是商业银行在建立之初由投资者投入的资金,以及银行在经营管理过程中由税后留存收益和银行借入的次级长期债务用来转增资本的资金,它代表这投资者对商业银行的所有者权益。 • 在实践中,商业银行资本涉及以下相关概念:最低资本、注册资本、发行资本和实收资本。 • 与一般企业相比,银行的资本有着独特的特点。

  6. 银行资本的一般来源: (1)商业银行创立时所筹措的资本 (2)商业银行的留存利润 具体形式:实收资本、资本公积、盈余公积、未分配利润、重估储备、权益准备金、次级债务 6

  7. 对银行资产与银行资本关系的认识 (1)80年代中期以前,西方发达国家的银行监管当局基本上将银行的最低资本额与银行的总资产相联系,与各银行资产的质量及风险没有直接的联系 (2)1986年,美国金融当局首先提出了银行资本额应反映银行资产的风险程度 (3)1988年,BIS通过了《关于统一国际银行资本衡量和资本标准的协议》,规定12个参加国应以国际间可比性及一致性为基础制定各自的银行资本标准 7

  8. 《巴塞尔协议》的主要思想 商业银行的最低资本由银行资产结构形成的资产风险所决定,资产风险越大,最低资本额越高;银行的主要资本是银行持股人的股本,构成银行的核心资本;协议签署国银行的最低资本限额为银行风险资产的8%,核心资本不能低于风险资产的4%;国际间的银行业竞争应使银行资本金达到相似的水平 8

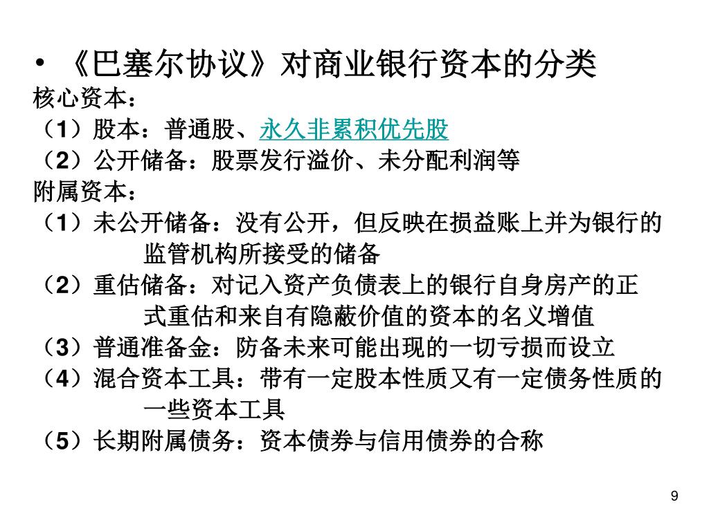
  9. 《巴塞尔协议》对商业银行资本的分类 核心资本: (1)股本:普通股、永久非累积优先股 (2)公开储备:股票发行溢价、未分配利润等 附属资本: (1)未公开储备:没有公开,但反映在损益账上并为银行的 监管机构所接受的储备 (2)重估储备:对记入资产负债表上的银行自身房产的正 式重估和来自有隐蔽价值的资本的名义增值 (3)普通准备金:防备未来可能出现的一切亏损而设立 (4)混合资本工具:带有一定股本性质又有一定债务性质的 一些资本工具 (5)长期附属债务:资本债券与信用债券的合称 9

  10. 永久非累积优先股 具有债券和普通股的双重特点 (1)只支付固定股息,且没有定期支付股息和到期偿还本金的义务 (2)银行没有法律义务支付累积未分配的股息 (3)优先股股息不能从税前盈余中扣除 (4)优先股股息支付义务先于普通股 返回 10

  11. 《巴塞尔协议》对资本扣除的规定: (1)商誉是一种无形资产,它通常能增加银行的价值,但它又是一种虚拟资本,价值大小比较模糊 (2)从总资本中扣除对从事银行业务和金融活动的附属机构的投资。其目的是:避免银行体系相互交叉控股,导致同一资本来源在一个集团中重复计算的“双重杠杆效应” ;避免跨国银行利用自己的全球网络巧妙调拨资金,规避管制或进行投机活动 11

  12. 银行规模与资本构成 规模较大的银行其资本构成中股票溢价和未分配利润占有较大比重,其次是银行发行的长期债务和普通股的股票 对于小银行而言,其资本的组成更主要地是依赖于自身的未分配利润 原因:大银行和小银行通过金融市场筹资的难易程度不同 从某种程度上讲,小银行更注重自有资本的充足程度的提高,因而资本充足性更高 12

  13. 我国商业银行的资本构成分析 《商业银行资本充足率管理办法》(2004)对我国商业银行资本的规定: (一)核心资本: 实收资本或普通股; 资本公积; 盈余公积; 未分配利润; 少数股权 (二)附属资本: 重估储备; 一般准备; 优先股; 可转换债券; 长期次级债务 (三)资本的扣除项:商誉; 商业银行对未并表银行机构的资本投资; 商业银行对非自用不动产、对非银行金融机构和企业的资本投资 13

  14. 《商业银行资本充足率管理办法》(2004)对我国商业银行资本的规定较1997年中国人民银行对我国商业银行资本规定的改进:《商业银行资本充足率管理办法》(2004)对我国商业银行资本的规定较1997年中国人民银行对我国商业银行资本规定的改进: (1)核心资本中增加了少数股权项目。少数股权是指子公司净经营成果和净资产中不以任何直接或间接方式归属于母银行的部分 (2)对附属资本进行了重新分类和定义 (3)资本的扣除项进行了合并与调整,并增加了商誉项目 14

  15. 2008年和2002年我国四大国有商业银行的资本构成2008年和2002年我国四大国有商业银行的资本构成 15

  16. 现实中,伴随我国商业银行盈利能力的增强和上市步伐的加快,其资本结构也发生了较大变化。 (1)2008年中国农业银行尚未上市,与其他国有银行在没有上市的2002年相同,资本的主要来源是实收资本。其中实收资本占资本总量最大的是中国农业银行,超过了95%,其次是中国工商银行,实收资本占比为90.37%;最低的中国银行也达到了64.69%。说明资本的增加对实收资本的依赖性很强。但是,在我国国有银行上市后,资本的构成发生了明显变化:2008年中国工商银行股本只占资本的55.02%,中国银行为51.40%,中国建设银行为49.98%,在资本规模快速增加的同时,资本结构得到了有效改善。 16

  17. (2)上市前,国有商业银行的盈利能力普遍较差,盈余公积和未分配利润对银行资本的贡献很小。2002年中国银行未分配利润规模最大,未分配利润占资本总额的比例最高,为4.81%。中国建设银行当年无未分配利润。但是从2008年的数据可以看到,除中国农业银行外,其他上市的三大国有商业银行盈利能力大幅提高,中国银行未分配利润占资本总额的比例达到16.89%,中国建设银行为12.75%,中国工商银行为11.88%。(2)上市前,国有商业银行的盈利能力普遍较差,盈余公积和未分配利润对银行资本的贡献很小。2002年中国银行未分配利润规模最大,未分配利润占资本总额的比例最高,为4.81%。中国建设银行当年无未分配利润。但是从2008年的数据可以看到,除中国农业银行外,其他上市的三大国有商业银行盈利能力大幅提高,中国银行未分配利润占资本总额的比例达到16.89%,中国建设银行为12.75%,中国工商银行为11.88%。 17

  18. 第三节 资本充足与银行稳健 思考:当一家银行的资本规模没有达到国际银行业的最低要求,或银行的资本规模远远高于最低标准时,是否就一定意味着其经营不稳健或非常稳健呢? 资本收益与倒闭风险——银行面临的两难抉择 (1)在资产收益率一定时,资本/资产比率的提高会降低资本的收益率 (2)在风险条件相同时,资本/资产比率的降低会使银行无法承担经营亏损,加剧银行的倒闭风险 18

  19. 资本充足与银行稳健 资本充足只是相对于银行的资产负债的状况而言,资本充足并不意味着银行没有倒闭的风险 比较A、B两个银行的资产负债情况: A、B银行资产规模相同,A的资本充足率低于B银行,但从资产的结构来看,A银行资产资产流动性强,负债稳定,B银行资产流动性弱,负债稳定性差,所以,相比而言,A银行的稳定性更高。 19

  20. 20 返回

  21. 美国银行监管当局曾向社会公众建议帮助判别银行资本充足程度的辅助性方法,它包括八个方面的因素:管理质量;资产的流动性;银行的历史收益及收益留存额;银行股东的情况;营业费用;经营活动效率;存款的变化;当地市场行情。美国银行监管当局曾向社会公众建议帮助判别银行资本充足程度的辅助性方法,它包括八个方面的因素:管理质量;资产的流动性;银行的历史收益及收益留存额;银行股东的情况;营业费用;经营活动效率;存款的变化;当地市场行情。 银行资本规模再加上以上因素,会帮助社会公众对银行经营作出较为准确的判断。 21

  22. 巴塞尔新资本协议对资本充足的测定 (1)核心资本与风险加权资产的比率不得低于4%,即: 核心资本比率=核心资本/风险加权资产×100% (2)总资本与风险加权总资产的比率不得低于8%,即: 总风险资本比率=总资本/风险加权资产×100%≥8% 国外主要商业银行资本充足率(2008年) 我国主要商业银行的资本充足率(2008年) 22

  23. 按资本量排名世界前十位商业银行的资本状况(2008)按资本量排名世界前十位商业银行的资本状况(2008) 23

  24. 24 返回

  25. 银行风险监管的三大支柱 (1)最低资本要求:论述如何计算信用风险、市场风险和操作风险总的最低资本要求 (2)监管当局的监督检查:保证银行有充足的资本应对业务中的所有风险,鼓励银行开发并使用更好的风险管理技术来监测和管理风险 (3)市场纪律:对第一支柱和第二支柱的补充 新巴塞尔协议的主要精神 25

  26. 附录:巴塞尔资本协议Ⅲ (2009年) • 巴塞尔资本协议Ⅲ (2009年) • 2009年中以来,基于本轮金融危机的教训,巴塞尔委员会对现行银行监管国际规则进行了重大改革,发布了一系列国际银行业监管新标准,统称为“第三版巴塞尔协议”(Basel III)。 • Basel III体现了微观审慎监管与宏观审慎监管有机结合的监管新思维,按照资本监管和流动性监管并重、资本数量和质量同步提高、资本充足率与杠杆率并行、长期影响与短期效应统筹兼顾的总体要求,确立了国际银行业监管的新标杆。

  27. 1、强化资本充足率监管标准。资本监管在巴塞尔委员会监管框架中长期占据主导地位,也是本轮金融监管改革的核心。 • (1)提高监管资本的损失吸收能力。2010年7月,巴塞尔委员会确定了监管资本工具改革的核心要素。一是恢复普通股(含留存收益)在监管资本中的主导地位;二是对普通股、其他一级资本工具和二级资本工具分别建立严格的合格标准,以提高各类资本工具的损失吸收能力;三是引入严格、统一的普通股资本扣减项目,确保普通股资本质量。

  28. (2)扩大资本覆盖风险的范围。本轮金融危机表明,新资本协议框架下的资产证券化风险暴露、交易头寸、场外衍生产品交易的风险权重方法不能充分反映这些业务的内在风险。(2)扩大资本覆盖风险的范围。本轮金融危机表明,新资本协议框架下的资产证券化风险暴露、交易头寸、场外衍生产品交易的风险权重方法不能充分反映这些业务的内在风险。 • 为此,2009年7月份以来,巴塞尔委员会调整风险加权方法以扩大风险覆盖范围。一是大幅提高证券化产品(特别是再资产证券化)的风险权重;二是大幅度提高交易业务的资本要求,包括增加压力风险价值(S-VaR)、新增风险资本要求等;三是大幅度提高场外衍生产品交易和证券融资业务的交易对手信用风险的资本要求。 • 巴塞尔委员会定量影响测算结果表明,加权风险的修订导致国际化大银行资本要求平均上升20%。

  29. (3)提高资本充足率监管标准。 • 2009年9月12日巴塞尔委员会确定了三个最低资本充足率监管标准,普通股充足率为4.5%,一级资本充足率为6%,总资本充足率为8%。 • 为缓解银行体系的亲周期效应,打破银行体系与实体经济之间的正反馈循环,巴塞尔委员还建立了两个超额资本要求: • 一是要求银行建立留存超额资本用于吸收严重经济和金融衰退给银行体系带来的损失。留存超额资本全部由普通股构成,最低要求为2.5%。

  30. 二是建立与信贷过快增长挂钩的反周期超额资本,要求银行在信贷高速扩张时期积累充足的经济资源,用于经济下行时期吸收损失,保持信贷跨周期供给平稳,最低要求为0~2.5%。二是建立与信贷过快增长挂钩的反周期超额资本,要求银行在信贷高速扩张时期积累充足的经济资源,用于经济下行时期吸收损失,保持信贷跨周期供给平稳,最低要求为0~2.5%。 • 待新标准实施后,正常情况下,商业银行的普通股、一级资本和总资本充足率应分别达到7%、8.5%和10.5%。 • 此外,巴塞尔委员会还与会计标准制定机构密切对话,推动建立前瞻性的动态损失拨备制度。

  31. 2、引入杠杆率监管标准。 • 本轮危机之前,金融工具创新以及低利率的市场环境导致银行体系积累了过高的杠杆率,使得资本充足率与杠杆率的背离程度不断扩大。危机期间商业银行的去杠杆化过程显著放大了金融体系脆弱性的负面影响。为此,巴塞尔委员会决定引入基于规模、与具体资产风险无关的杠杆率监管指标,作为资本充足率的补充。 • 2009年12月发布了杠杆率计算方法的征求意见稿,2010年7月巴塞尔委员会就杠杆率计算方法与监管标准达成共识,自2011年初按照3%的标准(一级资本/总资产)开始监控杠杆率的变化,2013年初开始进入过渡期,2018年正式纳入第一支柱框架。

  32. 3、建立流动性风险量化监管标准。 • 危机爆发的前几年,全球金融市场较低的利率水平以及金融交易技术的创新,增强了资本市场活力,银行融资流动性和资产流动性同时扩大,对金融市场流动性的依赖性明显增强。 • 本轮危机暴露出欧美大型银行过度依赖批发型融资来源的内在脆弱性。为增强单家银行以及银行体系维护流动性的能力,2009年12月巴塞尔委员会发布了《流动性风险计量标准和监测的国际框架(征求意见稿)》,引入了两个流动性风险监管的量化指标:

  33. 一是流动性覆盖率(LCR),用于度量短期压力情境下单个银行流动性状况,目的是提高银行短期应对流动性中断的弹性。一是流动性覆盖率(LCR),用于度量短期压力情境下单个银行流动性状况,目的是提高银行短期应对流动性中断的弹性。 • 二是净稳定融资比率(NSFR),用于度量中长期内银行解决资金错配的能力,它覆盖整个资产负债表,目的是激励银行尽量使用稳定资金来源。

  34. 4、确定新监管标准的实施过渡期。 • 鉴于目前全球经济复苏存在不确定性,为防止过快引入新的银行监管国际标准对经济复苏潜在的不利影响,按照G20领导人的要求,巴塞尔委员会从宏观和微观两个层面对国际新监管标准实施可能带来的影响进行了评估。 • 根据评估结果,2009年9月12日召开的中央银行行长和监管当局负责人(GHOS)会议决定设立为期8年(2011年-2018年)的过渡期安排。

  35. 各成员国应在2013年之前完成相应的国内立法工作,为实施新监管标准奠定基础,并从2013年初开始实施新的资本监管标准,随后逐步向新标准接轨,2018年底全面达标。2015年初成员国开始实施流动性覆盖率,2018年初开始执行净稳定融资比例。各成员国应在2013年之前完成相应的国内立法工作,为实施新监管标准奠定基础,并从2013年初开始实施新的资本监管标准,随后逐步向新标准接轨,2018年底全面达标。2015年初成员国开始实施流动性覆盖率,2018年初开始执行净稳定融资比例。

  36. 5、强化风险管理实践。 • 除提高资本与流动性监管标准外,危机以来巴塞尔委员会还发布了一系列与风险管理相关的监管原则、指引和稳健做法等。2008年9月巴塞尔委员会发布了《流动性风险管理和监管的稳健原则》,从定性方面提出了加强流动性风险管理和审慎监管的建议;2009年4月发布了《评估银行金融工具公允价值的监管指引》;2009年5月发布了《稳健压力测试实践及监管指引》;

  37. 2009年7月巴塞尔委员会大幅度强化了新资本协议第二支柱框架,要求商业银行建立集团层面的风险治理框架、加强对各类表外风险的管理、重视对各类集中度风险的管理等;2010年发布了《加强银行机构公司治理》和《薪酬原则和标准的评估方法》等,推动商业银行提升风险治理有效性和风险管理能力。

  38. 第四节 资本的筹集与管理 银行资本规模的衡量方法 (1)GAAP(会计)资本:由帐面价值计量的银行资本,资本账面价值GAAP=总资产账面值—总负债账面值 (2)RAP(管理)资本:银行RAP资本=股东股权+永久优先股+贷款与租赁损失储备+可转换次级债务+其他 (3)市场价值资本MVC:MVC=银行资产的市场价值(MVA)—银行负债的市场价值(MVL) 38

  39. 影响银行资本需要量的因素 (1)相关法律规定 (2)宏观经济形势 (3)银行的资产负债结构 (4)银行的信誉 39

  40. 银行资本的最低需要量 银行资本过高会降低财务杠杆比率,增加筹集资金的成本,影响银行的利润;资本过低会增加对存款等其他资金来源的需求,使银行边际收益下降 资本成本 资本成本曲线 最低成本 KCC 资本量 0 最佳资本量 银行资本量与资本成本之间的关系 40

  41. 银行的资本成本曲线要受到银行的资产规模、资产负债结构及其面临的市场状况所影响。即不同的资产规模、资产负债结构和所面临的市场状况会决定不同的资本成本曲线 资本成本 小银行 中银行 大银行 0 资本量 银行最佳资本需要量与银行规模的关系 41

  42. 银行的资本计划 42

  43. 随着银行业务的增长和经营变化,其资产量应呈现不断增长的趋势,这就决定商业银行需要不断增加资本,需要制订资本增长计划。随着银行业务的增长和经营变化,其资产量应呈现不断增长的趋势,这就决定商业银行需要不断增加资本,需要制订资本增长计划。 • 银行的资本计划包括两个步骤:估算资本需求和选择筹资渠道。 • 1、估算资本需求 • 商业银行估算资本需求时一般考虑以下几个因素:资产增长目标、银行预期的利润和股息政策、目前和预期的资本结构、资本乘数的变化(资本乘数等于资产总额与银行资本之比)。

  44. 2、筹资渠道的选择 • 商业银行筹措资本金的渠道主要有两种,即从内部筹资----未分配利润和从外部筹资--主要有发行股票和长期次级债务。 • 银行在选择筹资渠道时需考虑以下几个因素:监管当局的规定、银行利润的高低、股东的观点、银行资产流动性的要求、进入资本市场的难易程度、资本结构状况等。

  45. 举例:某银行资料如下: • 初始资产总额为932212万美元,资本额为49548万美元,资本对资产的比例为5.32%,即股权乘数为18 .8( 5.32%的倒数)。假如该银行下一年度资产增长率为8%,净收入的40%发放股息。问要保持这样的资本充足率,该商业银行的资产收益率应是多少?该行能否从内部补充所需资本。

  46. 资产总额 资本 49548 932212万 万美元 美元 其他882664 万美元 资产总额 资本:1006789 932212× ×5.32% (1+8%) =53561 =1006789 其他953228 • 计算如下 • 银行资本增加额:53561-49548=4013 • 若从内部补充资本,银行需取得利润为: 4013÷(1-40%)=6688 所需要达到的资产收益率为:6688÷932212 =0.717%

  47. 第二种情况:假如管理部门认为原来的资本比例太低(风险太大),要求银行将资本与资产的比例提高到6%(即股本乘数为16.67)。第二种情况:假如管理部门认为原来的资本比例太低(风险太大),要求银行将资本与资产的比例提高到6%(即股本乘数为16.67)。 • 若保持同样的股息率(40%)和资产增长率(8%),该银行需要多高的资产收益率?能否实现从内部补充资本?

  48. 资产总额 资本49548 932212 万美元 其他882664 资产总额 资本1006789× 932212× 6%=60407 1.08= 1006789 其他946382 • 计算如下 • 银行需增加资本金:60407-49548=10859 • 若从内部补充,银行需取得利润为: 10859÷(1-40%)=18098 • 所需达到资产收益率为: 18098÷932212=1.941%

  49. 很显然,在第二种情况下,银行所需要的资产收益率太高,在银行经营管理过程中是非常难以实现的。很显然,在第二种情况下,银行所需要的资产收益率太高,在银行经营管理过程中是非常难以实现的。 • 银行业是盈利率非常低的行业。与其他行业相比,银行业的盈利率是较低的。 • 如1995年,日本、法国、意大利、德国、瑞士、荷兰、加拿大、英国、美国等9个国家银行业的资产收益率分别为-0.18%、0.14%、0.17%、0.27%、0.39%、0.47%、0.69%、0.89%、0.91%,连最好的美国还不到1%。

  50. 再如中国华夏银行到2004年末,总资产为3043.26亿元,比上年增加574.97亿元,增长23.29%;实现利润总额为16.61亿元,比上年末增加2.86亿元,增长20.76%;实现净利润10.17亿元,比上年末增加2.15亿元,增长26.86%。股东权益为96.09亿元,每股收益为0.24亿元,每股净资产为2.29元,净资产收益率达到10.18%( 10.17 ÷ 96.09 );不良贷款绿由03年末的4.23%下降到3.96%。该行总资产收益率为(16.61÷ 3043.26)=0.546% • 原因有:(1)银行业“薄利多销”;(2)银行经营成本高;(3)银行对经济的周期性波动非常敏感。

More Related
SlideServe
Audio
Live Player
Audio Wave
Play slide audio to activate visualizer