1 / 31

Presentasjon for ”Universitetsprosjektstyret” - UPS

Presentasjon for ”Universitetsprosjektstyret” - UPS. Biri 14.01.2011. Visjon for Det nye universitetet. Vi skal skape et nasjonalt og internasjonalt kraftsenter for kompetanse, vekst og nyskapning i nordområdet. Det bærende prinsippet.

Télécharger la présentation

Presentasjon for ”Universitetsprosjektstyret” - UPS

An Image/Link below is provided (as is) to download presentation Download Policy: Content on the Website is provided to you AS IS for your information and personal use and may not be sold / licensed / shared on other websites without getting consent from its author. Content is provided to you AS IS for your information and personal use only. Download presentation by click this link. While downloading, if for some reason you are not able to download a presentation, the publisher may have deleted the file from their server. During download, if you can't get a presentation, the file might be deleted by the publisher.

E N D

Presentation Transcript


  1. Presentasjon for ”Universitetsprosjektstyret” - UPS Biri 14.01.2011

  2. Visjon for Det nye universitetet Vi skal skape et nasjonalt og internasjonalt kraftsenter for kompetanse, vekst og nyskapning i nordområdet

  3. Det bærende prinsippet ”Sammenslåingen skal skje mellom to likeverdige parter og målsetningen er full integrasjon i en ny type institusjon. I arbeidet skal det støttes opp under en positiv kultur som bygger på de beste sidene ved de to organisasjonene.” ”Programerklæringen 2006” 3 20.11.2014

  4. Universitetet i Tromsø i tall • Ca. 2500 ansatte • Ca. 9200 studenter • Budsjett ca. 2 milliarder/år (20% ekstern finansiering) • Mer enn 100 studieprogram • Mer enn 100 PhD-kandidater uteksaminert pr. år • 2 sentre for fremragende forskning • 3 sentre for forskningsdrevet innovasjon • 4 forskerskoler med nordområdefokus

  5. Et tilbakeblikk • Høgskolereformen 1994/95 – fusjonsinteresse høgskolene - UiT • Utredningen ”Venner for livet” 2000 – anbefalte sammenslåing med HiTø som et egen fakultet ved UiT • Kvalitetsreformen – fusjonen på is - samarbeidsavtale

  6. Hvorfor fusjon ? (1) – strategiske vurderinger • Ved å samle ressurser og fagmiljø vil vi skape rom for økt strategisk handlekraft • En sammenslått og styrket institusjon vil hevde seg bedre i konkurransen om studenter, studieplasser, medarbeidere, bevilgninger, forskningsmidler og samfunnets oppmerksomhet • Det nye universitetet muliggjør en mer helhetlig, overordnet styring og koordinering av det samlede studietilbudet i Tromsø. Særlig i første omgang innen teknologiske fag, økonomiske fag, kunstfag, helsefag og lærerutdanning • Fusjonen gir store muligheter for utvikling av tverrfaglige tilbud og satsinger

  7. Hvorfor fusjon ? (2) – spissing av aktivitet • Det nye universitetet skal videreutvikle forskningsaktiviteten på områder med særlig relevans for nordområdene. Utvalgte forskningsmiljøer skal prioriteres og skal hevde seg i den internasjonale forskningsfronten • Det nye universitetet skal ha økt fokus på forskning og utviklingsarbeid innenfor praksis- og profesjonsfeltet, og fagmiljøene skal kunne dra nytte av større og bredere forskningsmiljø • Det skal utvikles nye kombinasjoner av studier basert på kompetansen i de to fusjonerte institusjonene – teknologi, økonomi, helsefag og lærerutdanning

  8. Hvorfor fusjon? (3) – vårt samfunnsansvar • Fagporteføljen skal dekke behovene i samfunnet ved at det nye universitetet skal gi et bredt utdanningstilbud på ulike nivå (bachelor-, master- og doktorgradsnivå) – både tradisjonelle akademiske disiplinstudier som yrkes- og profesjonsstudier • Det nye universitetet skal være en viktig drivkraft for regionenes utvikling • Det nye universitetet skal være kunnskapsmotoren i nord • Det nye universitetet skal ha en regional, nasjonal og internasjonal dimensjon

  9. Hvorfor fusjon (4) – nasjonal pilot • Vårt prosjekt kan sees på som en nasjonal pilot • Vår fusjonsprosess kan synliggjøre synergier, muligheter og utfordringer ved en slik fusjon • Fusjonen i Tromsø er et verdifullt innspill til Stjernø-utvalgets arbeid

  10. Styringen av prosessen • to styrer • strategigruppe – gi råd • styringsgruppe – treffer beslutninger • to sekretærer – institusjonenes direktører • fusjonssekretariat (2+1)

  11. Prosessen (1) – Beslutningsfasen • Styreseminar mars 2006 – enstemmige styrevedtak om å arbeide for fusjon • Faktadokumentstyrebehandlet i juni 2006 med alle tall og fakta på bordet • Programerklæringen høsten 2006 – visjonen for det nye universitetet • Faglige tenkegrupper - muligheter og barrierer – likeverdig representasjon fra begge institusjoner (innen 5 fagområder)

  12. Nye muligheter Fem fagområder som er overlappende, komplementære og delvis i konkurranse med hverandre Lærerutdanning (Pilot i Nord) Helsefaglige utdanninger Kunst og kultur Økonomi (Handelshøgskole) Teknologi (Nytt NT-fakultet) 12 20.11.2014

  13. Prosessen (2) – Beslutningsfasen Etablering av fusjonssekretariat mars 2007 Etablering av strategigruppe/styringsgruppe utgått av begge styrene våren 2007 Nye og utvidete tenkegrupper – også med ekstern representasjon – våren 2007 Dialogkonferanse for alle tenkegruppene Allmøter/symposier for alle ansatte Avtale om medbestemmelse høst 2007 – forhandlet sentralt 13 20.11.2014

  14. Lærer- utdanning TENKEGRUPPER – utvidede Økonomi- fag Medisin og helsefag Teknologiske fag Kunst- og kulturfag Strategigruppe utgått av styrene Student- demokrati Søknad til KD Utdanning Randsone- virksomheten Forskning og fagl. og kunstn. utv.arb. Regional utvikling Formidling

  15. Prosess (3) – Beslutningsfasen: • Personalundersøkelsen – kartlegging av kompetanse • Ekstern utredning om ansattes rettigheter og plikter • Avtalen om forutsetninger for fusjon høst 2007 • Omstillingsavtale – forhandlet lokalt (17.6.08)

  16. Prosessen (4) – Beslutnings-fasen/interne utredninger: • Beslutningsdokument 18.10.07 – styrene vedtar å søke fusjon - styringsgruppe • Søknad om fusjon overlevert statsråden 4.12.07 • Prinsippvedtak fra KD 21.4.08 • Vedtak i Statsråd 26.9.08

  17. Prosessen (5) – Interne utredninger • Strategiplan for UiT 2009-2013 (er revidert) • Styring og ledelse • Valgreglement • Organisasjonsstruktur • Organisering av en ny Administrasjonen • Utdanningsvirksomheten - ”kjøreregler” • Sikker drift (hele 2008)

  18. 18 undergrupper

  19. » Tre viktige avtaler: 1 • Avtalen om forutsetninger for fusjon • Inngått mellom styrene sept. 2007 • Navnet bestemt – Universitetet i Tromsø • Likeverd • Rettigheter for ansatte (ingen sies opp – ingen ned i lønn) • Rettigheter for studenter • Studieprogramporteføljen • Logodebatt

  20. Tre viktige avtaler: 2 • Avtale om medbestemmelse • Gjelder for perioden fram til fusjon • Fastsetter partsforholdet • Arbeidsgiver • Arbeidstaker • Prinsipper om: • Arbeidsgivers utredningsplikt • Informasjonsplikt • Drøfting og forhandling

  21. Tre viktige avtaler 3: • Omstillingsavtalen – underskrevet av partene 17.6.08 og behandlet av styrene. Innholder viktige prinsipper for: • Ansettes rettigheter og plikter • Arbeidsgivers ansvar i omstilling • Ivaretakelse av ansatte i omstilling • Retningslinjer for innplassering/omstilling • Verktøy i bruk ved omstilling

  22. Ansattes rettigheter • Ingen oppsigelser • Ingen ned i lønn • Plassert ved egen enhet til annet bestemt • Rettigheter i omstillingsavtalen • Kartleggingssamtaler • Innplasseringssamtaler • Uenighet om innplassering • Omplassering, likeverdig stilling – passende stilling • Arbeidstidsnormering, jfr. avtalen om forutsetninger

  23. Ansattes medvirkning • Tenkegrupper • Undergrupper under Sikker drift • Allmøter/symposier • Debattforum • Informasjon på nett

  24. Tillitsvalgtes medvirkning • Idf-møter • Arbeidsgruppen for avtale om medbestemmelse • Arbeidsgruppen for omstillingsavtalen • Representert i arbeidsgruppene: • Strategi • Styring- og ledelse • Ny organisasjon • Utdanning • Administrasjon • Sikker drift

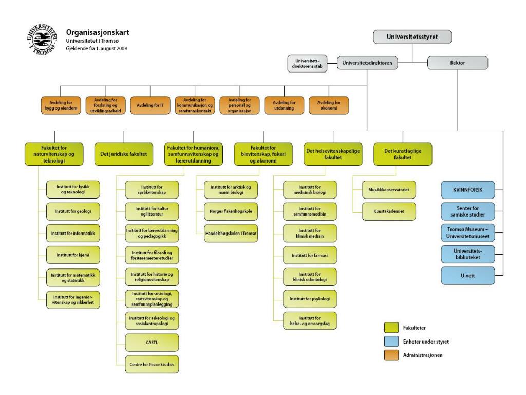
  25. Organisasjonsstruktur Rektor Universitets direktør UB TMU Sentrene U-vett Administrasjon 1: Medfak, AFH, Psykologi 2: MatNat, Ingeniør (fra AFI) 3: Svfak, Humfak, AFL 4: NFH, Økonomi (fra AFI) AAB IB 5: AFK, Forfatter- studiet 6: Jurfak

  26. 26 20.11.2014

  27. Interimsperiode1.1.- 31.7.2009 Prolongering • dekaner ved UiT og HiTø • instituttledere ved UiT • fakultetsstyrer ved UiT og avdelingsstyrer ved HiTø Etablering av • interimsstyrer for de nye fakulteter • eget mandat

  28. Pr i dag • 6 nye dekaner har begynt i sine stillinger 1.8.09 • 6 nye fakultetstyrer starter sitt arbeid • 25 instituttledere er tilsatt • fagporteføljen skal gjennomgås og reduseres – et arbeid som tar tid • nye regelverk og systemer implementeres • to kulturer skal samkjøres

  29. Mulige erfaringer – hvordan griper an mandatet for UPS (1) • En beslutning som modnet over tid • Svært gode relasjoner på toppnivå – identifisere de viktigste problemstillingene, særlig de hvor det var ulike oppfatninger, hyppige ”formøter” for å finne akseptable løsninger • To engasjerte styrer som var tydelige på hva de ville • Det overordnete styringsprinsippet var at dette var en integrasjonsprosess, hvor hovedmålet var å få ut faglige synergier • Utarbeide detaljert milepælsplan for hele prosessen

  30. Mulige erfaringer – hvordan gripe an mandatet for UPS - (2) • Etablere et godt fungerende fusjonssekretariat • Etablering av en styringsgruppe med fullmakt til treffe vedtak • Ingen aksept for ”omkamp-kultur” etter at vedtak var fattet • Etter hvert bred involvering – 300 til 400 ansatte i arbeidet • Konstruktivt samarbeid med de tillitsvalgte • Møteplasser - symposier

  31. Mulige erfaringer – hvordan gripe an mandatet for UPS (3) • Starte den administrative prosessen så tidlig som mulig (ble undervurdert i Tromsø-prosessen) • Et overordnet prinsipp var at den enkelte institusjon var i økonomisk balanse og hadde kontroll med sine økonomiske forpliktelser ved fusjonstidspunktet • Tidlig utarbeidelse av en økonomisk modell med overordnet prinsipp om ansvarliggjorte enheter

More Related