kemal
Uploaded by
20 SLIDES
379 VUES
200LIKES

Эко-эффективность и определение ее частного индикатора для российских регионов

DESCRIPTION

Эко-эффективность и определение ее частного индикатора для российских регионов. Автор: Егорова М. В. Научный руководитель: д.э.н. Рюмина Е. В. Понятие эко-эффективности.

1 / 20

Télécharger la présentation

Эко-эффективность и определение ее частного индикатора для российских регионов

An Image/Link below is provided (as is) to download presentation Download Policy: Content on the Website is provided to you AS IS for your information and personal use and may not be sold / licensed / shared on other websites without getting consent from its author. Content is provided to you AS IS for your information and personal use only. Download presentation by click this link. While downloading, if for some reason you are not able to download a presentation, the publisher may have deleted the file from their server. During download, if you can't get a presentation, the file might be deleted by the publisher.

E N D

Presentation Transcript


  1. Эко-эффективность и определение ее частного индикатора для российских регионов Автор: Егорова М. В. Научный руководитель: д.э.н. Рюмина Е. В.

  2. Понятие эко-эффективности • Эко-эффективностьдостигается при производстве конкурентоспособных, удовлетворяющих потребительские потребности и повышающих уровень качества жизни товаров и услуг, при условии постепенного сокращения вредного воздействия на окружающую среду и ресурсоемкости в течение жизненного цикла товара до достижения, по крайней мере, уровня ассимиляционных возможностей Земли

  3. Индикатор эко-эффективности (1) «Эко-индикатор-99» • Основывается на постоянном отслеживании эмиссии загрязняющих веществ и потребляемых ресурсов в течение жизненного цикла продукции. • Воздействие на окружающую среду классифицируется по категориям.

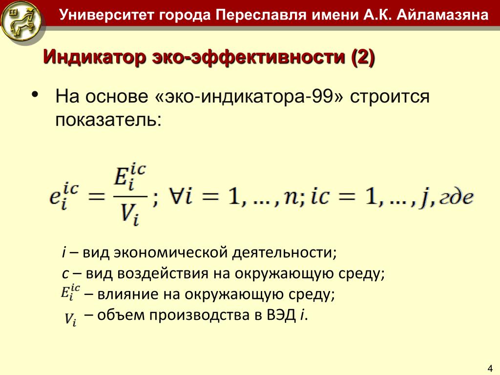
  4. Индикатор эко-эффективности (2) • На основе «эко-индикатора-99» строится показатель: i– вид экономической деятельности; с – вид воздействия на окружающую среду; – влияние на окружающую среду; – объем производства в ВЭД i.

  5. Модель интенсивности воздействия на окружающую среду в масштабах экономики Сельское хозяйство Обрабатывающие производства Производство и распределение электроэнергии, газа и воды

  6. Модель интенсивности воздействия на окружающую среду в масштабах экономики Добыча полезных ископаемых Обрабатывающие производства Производство и распределение электроэнергии , газа и воды

  7. Индикатор эко-эффективности для российских регионов (1) , где – количество выбросовi-го вида экономической деятельности в h-м регионе; – доля j-го ингредиента в общей массе выбросовв регионе h; – агрессивность j-го ингредиента; – валовая добавленная стоимость i-го вида экономической деятельности в h-м регионе.

  8. Индикатор эко-эффективности для российских регионов (2) Отходоемкость ВДС повидам экономической деятельности по субъектам Российской Федерации в 2009 г. , усл. т/тыс. руб.,

  9. Индикатор эко-эффективности для российских регионов (2) Отходоемкость ВДС повидам экономической деятельности по субъектам Российской Федерации в 2009 г. , усл. т/тыс. руб.,

  10. Индикатор эко-эффективности для российских регионов (2) Отходоемкость ВДС повидам экономической деятельности по субъектам Российской Федерации в 2009 г. , усл. т/тыс. руб.,

  11. Индикатор эко-эффективности для российских регионов (2) Отходоемкость ВДС повидам экономической деятельности по субъектам Российской Федерации в 2009 г. , усл. т/тыс. руб.,

  12. Достоинства подходов и перспективы их использования • Простота восприятия и реализации. • Возможность сравнения российских и европейских показателей, рассчитанных на основе одинаковых методик. • Возможность территориального сравнения показателей.

  13. Переход от абсолютных значений выбросов к условной нагрузке на окружающую среду Структура удельных выбросов по регионам Российской Федерации в 2009 г. (с учетом и без учета агрессивности ингредиентов), %

  14. Ущерб экономике от экологических нарушений (1) • На основе отходоемкости осуществляется оценка ущерба от экологических нарушений. • Расчет производится на основе Методики 1999 г. – экономический ущерб от загрязнения атмосферы; – удельный ущерб от единицы массы выброса; – показатель массы выбросов; – коэффициент экологической ситуации и экологической значимости состояния атмосферного воздуха территорий.

  15. Ущерб экономике от экологических нарушений (2) • Экономический ущерб от загрязнения атмосферы по отдельным видам экономической деятельности по субъектам Российской Федерации в 2009 г. в расчете на 1 руб. ВДС, руб./руб.,

  16. Ущерб экономике от экологических нарушений (2) • Экономический ущерб от загрязнения атмосферы по отдельным видам экономической деятельности по субъектам Российской Федерации в 2009 г. в расчете на 1 руб. ВДС, руб./руб.,

  17. Ущерб экономике от экологических нарушений (2) • Экономический ущерб от загрязнения атмосферы по отдельным видам экономической деятельности по субъектам Российской Федерации в 2009 г. в расчете на 1 руб. ВДС, руб./руб.,

  18. Ущерб экономике от экологических нарушений (2) • Экономический ущерб от загрязнения атмосферы по отдельным видам экономической деятельности по субъектам Российской Федерации в 2009 г. в расчете на 1 руб. ВДС, руб./руб.,

  19. Ущерб экономике от экологических нарушений (3) • Производится оценка ущерба по видам экономической деятельности. • Возможность сравнения показателей отдельного вида деятельности в региональном разрезе. • Возможность получить представление об ущербе от экологических нарушений в стране через анализ на мезоуровне.

  20. Спасибо за внимание!

More Related
SlideServe
Audio
Live Player
Audio Wave
Play slide audio to activate visualizer