kynton
Uploaded by
21 SLIDES
523 VUES
230LIKES

Точные результаты в суперсимметричных теориях и AdS / CFT соответствие

DESCRIPTION

Точные результаты в суперсимметричных теориях и AdS / CFT соответствие. Константин Зарембо ( ИТЭФ & Nordita). A. Buchel , J. Russo, K.Z. 1301.1597 J. Russo, K.Z. 1207.3806, 130 2 . 6968 , 13##.#### D. Young, K.Z. 13##.####. Померанчук-100 , ИТЭФ , 5.0 6 .13. AdS /CFT соответствие. z.

1 / 21

Télécharger la présentation

Точные результаты в суперсимметричных теориях и AdS / CFT соответствие

An Image/Link below is provided (as is) to download presentation Download Policy: Content on the Website is provided to you AS IS for your information and personal use and may not be sold / licensed / shared on other websites without getting consent from its author. Content is provided to you AS IS for your information and personal use only. Download presentation by click this link. While downloading, if for some reason you are not able to download a presentation, the publisher may have deleted the file from their server. During download, if you can't get a presentation, the file might be deleted by the publisher.

E N D

Presentation Transcript

Playing audio...

  1. Точные результаты всуперсимметричныхтеориях иAdS/CFTсоответствие Константин Зарембо (ИТЭФ& Nordita) A. Buchel, J. Russo, K.Z. 1301.1597 J. Russo, K.Z. 1207.3806, 1302.6968, 13##.#### D. Young, K.Z. 13##.#### Померанчук-100, ИТЭФ, 5.06.13

  2. AdS/CFT соответствие z 5D балк струны 0 калибровочные поля 4D граница

  3. Почему AdS/CFT работает? и когда? • Насколько важна • суперсимметрия? • конформная инвариантность? • интегрируемость…

  4. короткие расстояния <=> конформная симметрия • произвольная теория поля = возмущение • КТП релевантными операторами • N=4 супер-Янг-Миллс – простейшая взаимодействующая конформная теория • Простейшее релевантное возмущение N=4 супер-Янг-Миллса: N=2* теория

  5. N=2* теория • массивное возмущение N=4 супер-Янг-Миллса гипермультиплеты векторный мультиплет масса = масса =

  6. Пригипермультиплеты можно отынтегрировать: • N=2* регуляризация N=2 SYM UV: N=4 SYM N=2* λ=gYMN В дальнейшем: N=∞ IR: N=2 SYM Динамический масштаб:

  7. Эффективное действие и разложение слабой связи OPE: Разложение слабой связи в N=2* теории:

  8. Пример: • свободная энергия OPE:

  9. Фазовая диаграмма точки фазовых переходов Pilch-Warner N=2 SYM предел бесконечного объёма AdS/CFT дуальность N=4 SYM : радиус S4

  10. Мастер - поле Нарушение симметрии: SU(N) --> U(1)N-1 При N −> ∞: шкала нарушения симметрии

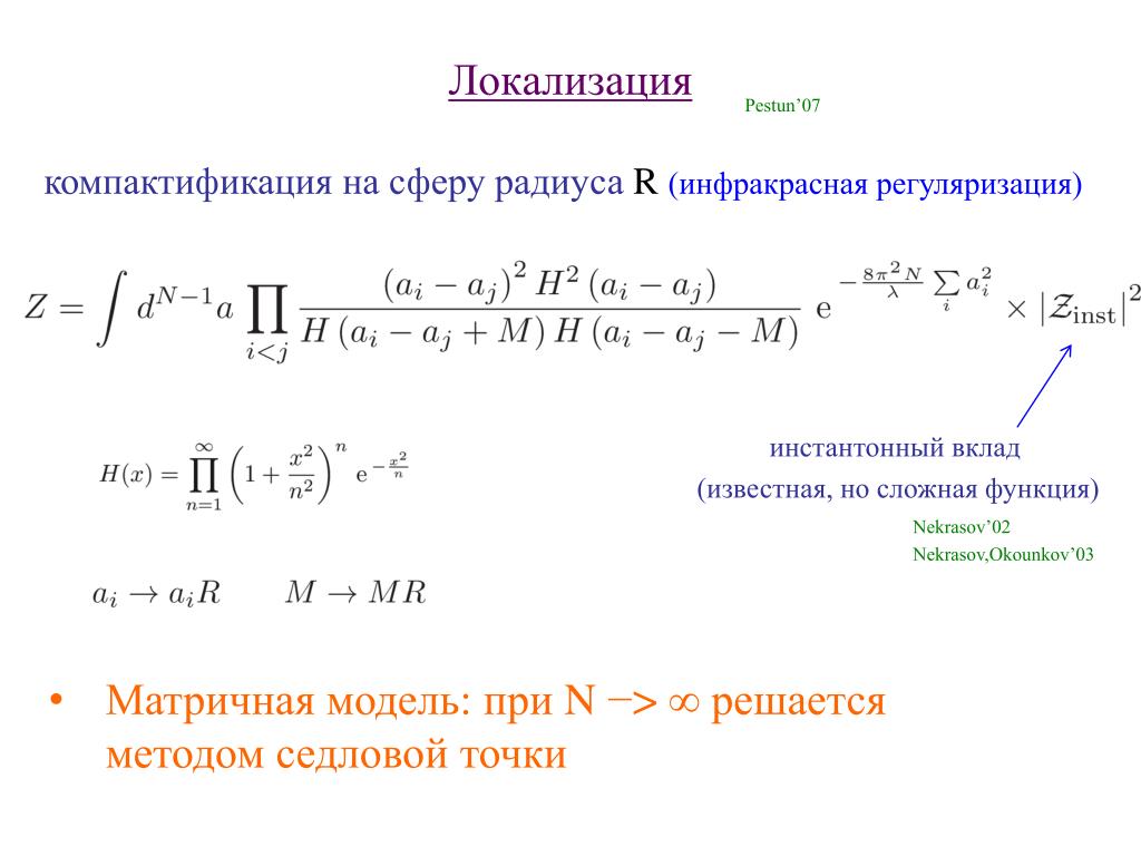
  11. Локализация Pestun’07 компактификация на сферу радиусаR(инфракрасная регуляризация) инстантонный вклад (известная, но сложная функция) Nekrasov’02 Nekrasov,Okounkov’03 • Матричная модель: при N−> ∞ решается методом седловой точки

  12. Петли Вильсона S4 локализация

  13. Пример: круглая Вильсоновская петля в N=4 SYM Erickson,Semenoff,Z.’00 Drukker,Gross’00 • Гауссова матричная модель 1 + + + … закон площадей в AdS5 флуктуации струны Drukker,Gross’00 Kruczenski,Tirziu’08 Kristjansen,Makeenko’12

  14. Предел сильной связив N=2* (что выполняется при )

  15. Закон периметра подставляя классическое значение <Φ> (закон периметра)

  16. “AdS5”: геометрия, дуальная N=2* SYM Pilch,Warner’00 Buchel,Peet,Polchinski’00 Энхансон AdS5 Граница

  17. Минимальная поверхность для окружности:

  18. Минимальная площадь устраняется перенормировкой согласуется с теорией поля!

  19. Мастер - поле Buchel,Peet,Polchinski’00 D3 Эффективный потенциал на D-бране: Такое-же распределение, как в матричной модели

  20. Заключение • В суперсимметричных теориях можно много чего посчитать точно • AdS/CFT работает для N=2* SYM • Не работает для N=2 SYM • Что можно сказать в общем случае? • Достаточно ли симметрий и общих соображений? Buchel’13

More Related