1 / 12

Izvedba geodetskih storitev

Izvedba geodetskih storitev. MF. Register. Register. Zemljiški. prostorskih. nepremièin. kataster. enot. Katasterska obèina. Obèina, naselje, ulica. Identifikacijske oznake. hišna št.., dodatek (èe. Parcela, Identifikacijske. stavba, del stavbe. obstaja). oznake stavba.

linore
Télécharger la présentation

Izvedba geodetskih storitev

An Image/Link below is provided (as is) to download presentation Download Policy: Content on the Website is provided to you AS IS for your information and personal use and may not be sold / licensed / shared on other websites without getting consent from its author. Content is provided to you AS IS for your information and personal use only. Download presentation by click this link. While downloading, if for some reason you are not able to download a presentation, the publisher may have deleted the file from their server. During download, if you can't get a presentation, the file might be deleted by the publisher.

E N D

Presentation Transcript


  1. Izvedba geodetskih storitev MF

  2. Register Register Zemljiški prostorskih nepremièin kataster enot Katasterska obèina Obèina, naselje, ulica Identifikacijske oznake hišna št.., dodatek (èe Parcela, Identifikacijske stavba, del stavbe obstaja) oznake stavba KATASTER STAVB Podatek o možnem obstoju stavbe, Identifikacijske ZKVL, podvložek, Številka stanovanja oznake stavba, Identifikacijske oznake del stavbe, stavba,del stavbe CCSI Evidenca Centralni reg. Zemljiška upravnih prebivalstva knjiga aktov

  3. Zahtevo lahko poda: • lastnik • lokalna skupnost in • državni organ po uradni dolžnosti Zahteva za geodetsko storitev podana geodetskemu podjetju Nadaljnje aktivnosti glede zahtevane storitve izvaja geodetsko podjetje Pridobitev ustreznih podatkov na Geodetski upravi in Zemljiški knjigi Pregled podatkov in priprava za izvedbo geodetske storitve (ustreznost podatkov, in njihova natančnost) predhodni terenski ogled in predhodna izmera NE Ustreznost podatkov dopolnitev elaborata DA Izvedba geodetske storitve na terenu Izdelava elaborata geodetske storitve Zahteva za uvedbo postopka in predaja elaborata geodetske storitve geodetski upravi NE Pregled elaborata zavrnitev zahteve DA NE Preizkus zahteve DA Podrobno obdelani diagrami glede na postopek Upravni postopek na geodetski upravi

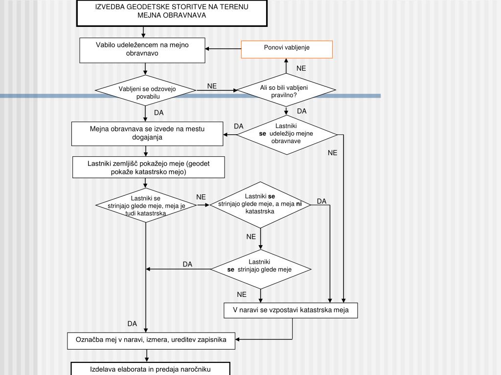
  4. IZVEDBA GEODETSKE STORITVE NA TERENU MEJNA OBRAVNAVA Vabilo udeležencem na mejno obravnavo Ponovi vabljenje NE NE Ali so bili vabljeni pravilno? • Vabljeni se odzovejo • povabilu DA DA DA Lastniki se udeležijo mejne obravnave Mejna obravnava se izvede na mestu dogajanja NE Lastniki zemljišč pokažejo meje (geodet pokaže katastrsko mejo) • Lastniki se • strinjajo glede meje, a meja ni katastrska NE • Lastniki se • strinjajo glede meje, meja je tudi katastrska DA NE Lastniki se strinjajo glede meje DA NE V naravi se vzpostavi katastrska meja DA Označba mej v naravi, izmera, ureditev zapisnika Izdelava elaborata in predaja naročniku

  5. IZVEDBA GEODETSKE STORITVE NA TERENU - PARCELACIJA lastnik, geodetsko podjetje investitor, drug organ Pridobitev parcelacijskega dovoljenja glede na načrt parcelacije Predhodni postopek pri parcelaciji je lahko mejna obravnava, če meje parcel niso dokončne. Vabljenje lastnikov isto kot pri mejni obravnavi. Če so meje parcele urejene, morajo biti obveščeni lastniki sosednjih parcel glede parcelacije, kjer bodo vzpostavljeni novi mejniki na urejenih mejah DA Meje so urejene Vabljen le lastnik parcele v postopku NE Vabljeni lastniki, mejna obravnava Parcelacija se izvede, kljub nestrinjanju lastnikov z vzpostavljenimi mejami, možna sodna določitev meje DA Izvedba parcelacije na terenu nimogoča ? Geodetska uprava preveri zahtevo za parcelacijo NE Parcelacija ni mogoča Parcelacija se izvede na terenu Geodetsko podjetje izdela elaborat. Predaja elaborata lastniku ali geodetski upravi.

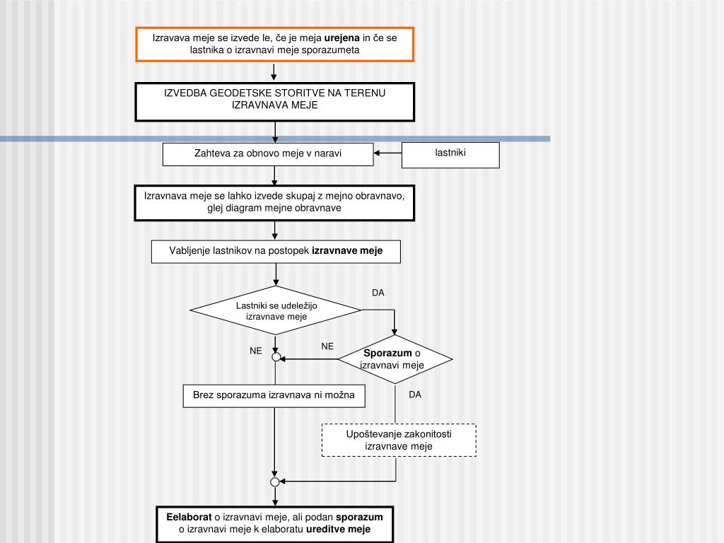
  6. Izravava meje se izvede le, če je meja urejena in če se lastnika o izravnavi meje sporazumeta IZVEDBA GEODETSKE STORITVE NA TERENU IZRAVNAVA MEJE lastniki Zahteva za obnovo meje v naravi Izravnava meje se lahko izvede skupaj z mejno obravnavo, glej diagram mejne obravnave Vabljenje lastnikov na postopek izravnave meje DA Lastniki se udeležijo izravnave meje NE NE Sporazum o izravnavi meje Brez sporazuma izravnava ni možna DA Upoštevanje zakonitosti izravnave meje Eelaborat o izravnavi meje, ali podan sporazum o izravnavi meje k elaboratu ureditve meje

  7. Obnova meje (tehnično poročilo) je dovoljena le, če je meja v zemljiškem katastru urejenna IZVEDBA GEODETSKE STORITVE NA TERENU OBNOVA MEJE (TEHNIČNO POROČILO) lastniki, sodišče, uradni dolžnosti Zahteva za obnovo meje v naravi Obvestilo o datumu izvedbe postopka lastnikom in izvedba postopka na terenu Tehnično poročilo o izvedbi postopka pošlje geodetsko podjetje na geodetsko upravo Dela izvede geodetsko podjetje Na podlagi poroćila geodetska uprava obvesti lastnike o opravljeni storitvi Postopek se ponovi. Ponovi ga lahko tudi geodetska uprava DA Lastniki vložijo ugovor glede meje (30 dni) DA NE Ugovor je utemeljen NE Zavrnitev ugovora z odločbo geodetske uprave Zapisnik (elaborat) o obnovljeni meji se doda v arhiv Izvede geodetska uprava

  8. Območje je v skladu s planskim aktom lokalne skupnosti Načrt komasacije in dovoljenje za komasacijo Pogodba med lastniki Izvedba komasacije in elaborat komasacije Zahteva za vpis pogodbene komasacije v zemljiški kataster Predlog vpisa v zemljiško knjigo in vpis Izvedene spremembe v zemljiškem katastru

  9. ZAHTEVA za ureditev meje skupaj z elaboratom ureditve meje ali skupnim elaboratom (parcelacija, izravnava meje...) NE Elaborat izdelan v skladu s predpisi Zavrnitev zahteve DA NE Mejna obravnava je izvedena na predpisan način Zahteva se zavrže DA Mejaodstopa od katastrske meje Geodetska uprava povabi lastnike, da potrdijo strinjanje z mejo NE Lastniki se ne strinjajo z mejo –USTNA OBRAVNAVA Soglasje doseženo na mejni obravnavi DA Lastniki se strinjajo z mejo in v 30 dneh ne poda izjave Soglasje o meji doseženo na ustni obravnavi Lastniki se odpovedo vabljenju in soglašajo z vzpostavljeno mejo NE DA Soglasje ni doseženo tako kot je označeno z mejniki. Obnovo izvede GU ali G. podjetje SPOR - sodna ureditev meje v 30 dneh NE GU preveri, če je bil postopek uveden Sprožen sodni postopek DA ODLOČBA geodetske uprave Sodna ureditev meje – sklep sodišča UVEDENA SPREMEMBA v zemljiškem katastru

More Related