1 / 21

教育部及其他單位專 案計畫經費報帳核銷

教育部及其他單位專 案計畫經費報帳核銷. 報告單位:會計室 99 年 10 月. 預算列編 審慎評估 嚴謹編製. 計畫執行 依循法規 照表操課. 計畫結案 如期結報 功德圓滿. 簡報架構. P69~94. 教育部計畫相關法令簡介 經費核撥結報 作業要點 經費編列基準 表 計畫執行注意事項提醒. 預算編製 ≠ 藝術創作 ≠ 吹牛比賽. ◎ 不要膨脹預算 並依規定使用經費 ,避免日後陷入 經費 被追繳 的窘境 !. 教育部 委辦與補助計畫之區分. 曾經有人問 … 學校經 費核銷標準不太一致?. 其實是因為 …… ..

Télécharger la présentation

教育部及其他單位專 案計畫經費報帳核銷

An Image/Link below is provided (as is) to download presentation Download Policy: Content on the Website is provided to you AS IS for your information and personal use and may not be sold / licensed / shared on other websites without getting consent from its author. Content is provided to you AS IS for your information and personal use only. Download presentation by click this link. While downloading, if for some reason you are not able to download a presentation, the publisher may have deleted the file from their server. During download, if you can't get a presentation, the file might be deleted by the publisher.

E N D

Presentation Transcript


  1. 教育部及其他單位專案計畫經費報帳核銷 報告單位:會計室 99年10月

  2. 預算列編 審慎評估 嚴謹編製 計畫執行 依循法規 照表操課 計畫結案 如期結報 功德圓滿 簡報架構 P69~94 • 教育部計畫相關法令簡介 • 經費核撥結報作業要點 • 經費編列基準表 • 計畫執行注意事項提醒 預算編製 ≠ 藝術創作 ≠ 吹牛比賽 ◎不要膨脹預算並依規定使用經費,避免日後陷入 經費被追繳的窘境!

  3. 教育部委辦與補助計畫之區分 曾經有人問… 學校經費核銷標準不太一致? • 其實是因為…….. • 校務基金經費來源多元化,不同來源有不同的法令規範或要求;法令與時俱進,配合時空環境修改……;以教育部為例,結報作業要點每年均會進行修正。 • 既使是來自同一部會(如教育部),不同性質的計畫款項亦有不同的標準(補助<-->委辦案件)。

  4. 情境 1: 情境 2: • 爸爸晚上肚子餓,卻又不太想出門。於是拿出100元,請兒子「小蕃茄」代為出門到巷口打包一碗90元蕃茄牛肉麵回家。 • 回家後,爸爸直誇小蕃茄孝順,還將剩餘10元給他當「走路工」。 • 晚上,「小蕃茄」自己肚子餓,想到巷口打包一碗90元蕃茄牛肉麵回家,但是口袋只有20元,於是向爸爸要求資助70元。 • 結果是,爸爸因心情不好,先數落小蕃茄吃消夜的壞處。最後,只給30元,湊50元買碗蕃茄湯麵。 委 辦 補 助 情境分析

  5. P70~71 補助計畫 委辦計畫 P92

  6. 教育部相關法規 P73~91 最新版 • 教育部補助及委辦經費核撥結報作業要點 • 教育部補助及委辦計畫經費編列基準表 民國99年1月12日教育部台會(三)字第0980210462C號令修正

  7. P93~94 教育部補助及委辦經費核撥結報作業要點98年《修正重點》

  8. P72 教育部補助及委辦經費核撥結報作業要點99年《修正重點》

  9. 預算列編 審慎評估 嚴謹編製 計畫執行 依循法規 照表操課 計畫結案 如期結報 功德圓滿 教育部補助及委辦經費核撥結報 作業要點 P73~77 • 委辦計畫之定義(要點§三) • 補助計畫之定義(要點§三、四-(四)) • 計畫經費預算之編列(要點§四) • 各項補助或委辦經費支用規定(要點§六) • 補助計畫結案(要點§八、九) • 依政府採購法委辦案件(要點§十) • 行政協助委辦案件(要點§十一)

  10. 教育部補助及委辦計畫經費編列基準表 P82~86 • 經費項目: • 委辦計畫:人事費、業務費、雜費、行政管理費 • 補助計畫:業務費、雜費 • 編列基準 • 定義 • 支用說明

  11. 計畫執行其他注意事項 • 校內行政流程完備:請於接獲委辦(及補助)單位「經費核定」來函時,務必儘速簽報校方知悉,俾使學校各行政單位能適時提供必要協助。 • 計畫人員聘任簽報:計畫案中主持人、協同主持人、專任行政助理及兼任助理等人事聘任,請依相關規定辦理。 • 另計畫聘有「專任行政助理」人員者,涉及勞健保投保、銜接等問題,請儘速簽報,以免損及當事人權益。 • 若屬政府採購法之投標案者:即可於決標日,依決標紀錄辦理。 若為行政委辦案件者:於「經費核定函」到校時簽報。 • 經費結報經手人核章:另計畫經費結報之「經手人」,必須為同一案內之前揭人員(主要為專任助理及兼任助理)方有權限核章。工讀生係臨時人力,不宜擔任案件結報「經手人」;若無助理人員者,建議商請系上助教協助。 • 「行政管理費」與「場地使用費」之列編:依行政院主計處97年12月30日處孝三字第0970007022號函建議事項及本校「建教合作收入收支管理要點」規定,委辦計畫請依規定提列「行政管理費」。另委辦計畫案中若需使用學校場地者,亦請編列繳交「場地使用費」,俾利學校之永續經營。

  12. 計畫執行其他注意事項 • 發票(或收據)日期應與計畫執行期限配合, 除與成果報告相關費用外,超過執行期限不得報支;報核發票請加註學校統編03729709,否則應加蓋該店統一發票專用章。 • 非本計畫人員及臨時工,不宜報支出差旅費。如因執行計畫之必要請依規定先簽校長核准。 • 補助資本門購買儀器設備,應以核定內容所列明之設備為限,且需列入財產登記。如有結餘數,亦僅限於購買相關之附件。 • 計畫依來函或契約係完成後始撥款者,欲動支經費請專簽校長核准由校務基金墊支。 • 計畫結案:依規定報部前五日,請與會計室連絡對帳,以確認實際動支經費數額,避免數據無法勾稽。確認經費後,編製收支結算表,原則上一式4份(教育部1份、會計室1份、文書組1份併函稿存檔、自存1份)。 • 教育部計畫經費收支結算表填列內容,各司、處要求小有差異,可事先將資料傳送教部承辦人請求協助確認。

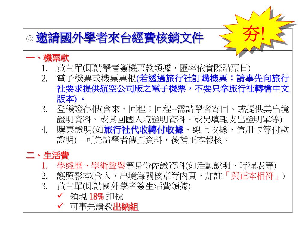
  13. 夯!

  14. 邀請國外顧問、專家或學者來台支付費用最高標準 (行政院93.07.12院授人給字第0930063130號函) ◎生活費中含膳宿費:膳宿費 4000 元為上限,若採核實報支請附飯店發票及住宿明細。 ◎不得另行支給出席費、演講費等酬勞。

  15. ◎其他提醒事項: 怕麻煩反而會製造更多的麻煩!! • 辦理計畫各項活動若對外收費者,其收取款項應按「國立大學校院校務基金管理及監督辦法」規定,一律繳入校務基金,俾設帳控管。各項活動經費收取與動支,均應循相關法令及行政程序辦理,不得自行開立收據收款,致事後難以核對勾稽。 • 若有超過1萬元之墊付情況,請附墊款理由說明;5萬元購案請先會總務處事務組等單位;另超過10萬元購案,有政府採購程序適用問題。 • 性質相同採購案件宜併案辦理,不要任意拆案;如有疑義請事先詢問總務單位意見,俾避免衍生經費核銷爭議。

  16. ◎其他提醒事項 • 委辦計畫另應詳閱合約書中權利義務的相關條款、執行期限、罰則及核定經費表(另請事前確認結餘款需否繳回,俾保障自身權益)。 • 計程車資上限為250元,並請註明急要公務之理由;遠程租車資不宜以「計程車資收據」報支。 • 經費核銷時,專或兼助理煩請加註身分—專或兼助,工讀日誌—請計畫主持人核章。

  17. 逾標準: 計程車上限為250元 請加註急要公務理由、 搭車人員、地點 遠程租車車資不宜以「計程車資收據」報支

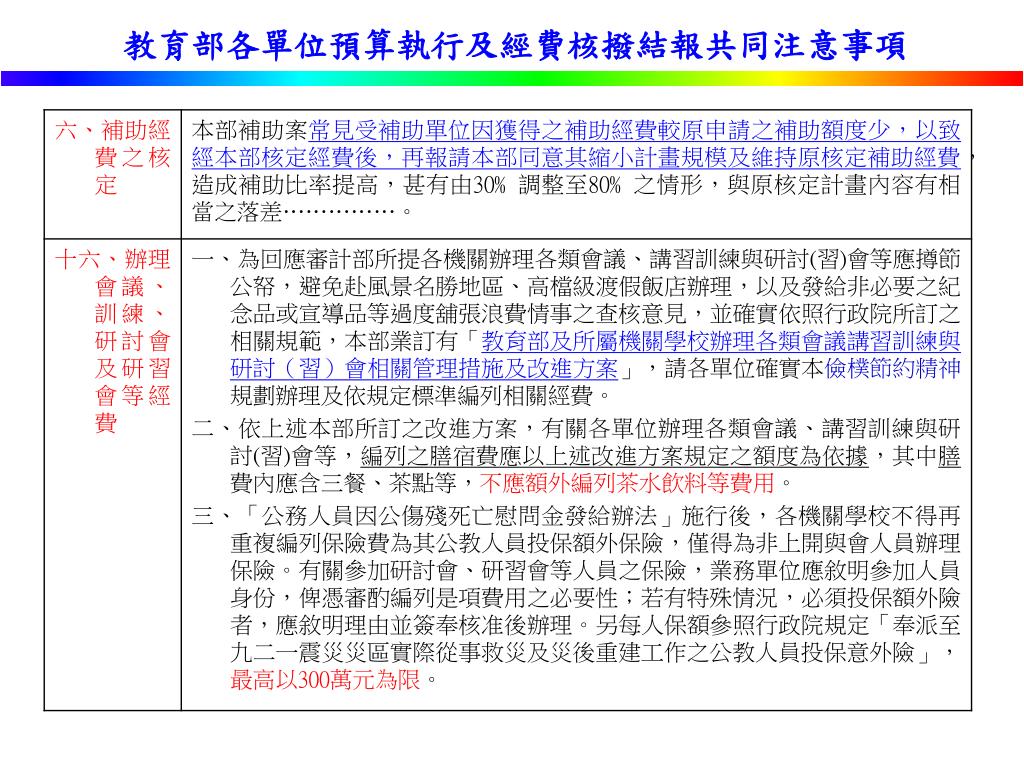
  18. 教育部各單位預算執行及經費核撥結報共同注意事項教育部各單位預算執行及經費核撥結報共同注意事項

  19. 行政程序瑕疵是經費稽查的起點與重點 政府部門 行政及採購程序完備真的很重要!! 當心被盯得滿頭包!

  20. 執行審核業務之困擾 有感而發 • 單位間立場不同、認知歧異,協調費心力。 • 會計功能職掌、角色難討喜,外界誤解深。 會計人員 宿命 懇請全校同仁 大力支持會計業務之推展!! 加強溝通 會計審核功能 --煞車系統--

  21. 善用講習手冊(床頭書)並多閱讀經費結報相關法令善用講習手冊(床頭書)並多閱讀經費結報相關法令 歡迎光臨會計室網站查詢或下載相關資料!! 預 祝: 經費結報流程順心! 經費使用安心! Thanks!

More Related