manton
Uploaded by
61 SLIDES
965 VUES
610LIKES

第 13 章 交变应力

DESCRIPTION

第 13 章 交变应力. 本章主要内容. § 13-1 交变应力及疲劳破坏. § 13-2 交变应力的循环特性应力幅度和平均应力. § 13-3 材料的持久极限. § 13-4 影响构件持久极限的因素. § 13-5 对称循环下构件的疲劳强度计算. § 13-6 持久极限曲线及其简化折线. § 13-7 不对称循环下构件的疲劳强度计算. § 13-8 弯曲和扭转组合交变应力下构件的疲劳强度计算. § 13-9 提高构件疲劳强度的措施. 机械实例. 材料力学. 机械实例. 材料力学. 机械实例. 机械实例.

1 / 61

Télécharger la présentation

第 13 章 交变应力

An Image/Link below is provided (as is) to download presentation Download Policy: Content on the Website is provided to you AS IS for your information and personal use and may not be sold / licensed / shared on other websites without getting consent from its author. Content is provided to you AS IS for your information and personal use only. Download presentation by click this link. While downloading, if for some reason you are not able to download a presentation, the publisher may have deleted the file from their server. During download, if you can't get a presentation, the file might be deleted by the publisher.

E N D

Presentation Transcript


  1. 第13章 交变应力

  2. 本章主要内容 §13-1 交变应力及疲劳破坏 §13-2 交变应力的循环特性应力幅度和平均应力 §13-3 材料的持久极限 §13-4 影响构件持久极限的因素 §13-5 对称循环下构件的疲劳强度计算 §13-6 持久极限曲线及其简化折线 §13-7不对称循环下构件的疲劳强度计算 §13-8弯曲和扭转组合交变应力下构件的疲劳强度计算 §13-9提高构件疲劳强度的措施

  3. 机械实例 材料力学

  4. 机械实例 材料力学

  5. 机械实例

  6. 机械实例

  7. §13-1 交变应力及疲劳破坏 大家考虑一下我们的日常所见,即可发现,工程中的许多载荷是随时间而发生变化的,而其中有相当一部分载荷是随时间作周期性变化的。例如火车的轮轴。

  8. 静平衡位置

  9. 机械零件的破坏 是由交变应力造成的,且危害性很 大。如列车轮轴的疲劳破坏会引起列车出轨。汽轮机任一叶片的疲劳破坏将打断整圈叶片,且破坏前无明显征兆,故常常令人防不胜防。 一、定义: 交变应力:构件中点的应力状态随时间而作周期性变化的应力。 疲劳破坏:在交变应力下,虽然最大应力小于屈服极限,长期 重复之后,也会突然断裂。即使是塑性较好的材料, 断裂前也没有明显的塑性变形。这种破坏现象习惯上 称为疲劳破坏。 二、交变应力所造成的危害:

  10. 三、疲劳破坏构件的特征: 1.断面呈现光滑区和粗糙区两部分。 2.光滑区有明显的裂纹源。 3.粗糙区域与脆性材料(铸铁)构件在静载下脆性破坏 的断口相似。 4.因交变应力产生破坏时,最大应力值一般低于静载荷 作用下材料的抗拉(压)强度极限σb,有时甚至低于 屈服极限σs 5.材料的破坏为脆性断裂,一般没有显著的塑性变形, 即使是塑性材料也是如此。在构件破坏的断口上, 明显地存在着两个区域:光滑区和颗粒粗糙区。 6.材料发生破坏前,应力随时间变化经过多次重复, 其循环次数与应力的大小有关。应力愈大,循环 次数愈少。

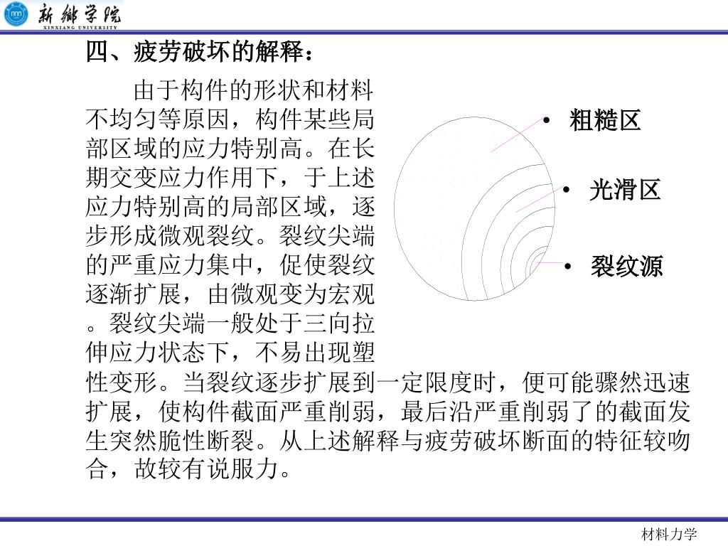
  11. 粗糙区 • 光滑区 • 裂纹源 四、疲劳破坏的解释: 由于构件的形状和材料 不均匀等原因,构件某些局 部区域的应力特别高。在长 期交变应力作用下,于上述 应力特别高的局部区域,逐 步形成微观裂纹。裂纹尖端 的严重应力集中,促使裂纹 逐渐扩展,由微观变为宏观 。裂纹尖端一般处于三向拉 伸应力状态下,不易出现塑 性变形。当裂纹逐步扩展到一定限度时,便可能骤然迅速扩展,使构件截面严重削弱,最后沿严重削弱了的截面发生突然脆性断裂。从上述解释与疲劳破坏断面的特征较吻合,故较有说服力。

  12. 从前面的应力时间曲线中,可看出:在承受交变应力的构件中,轴中的弯曲应力每转一周就要从最大值 变到最小值 然后又恢复到最大值,即:轴每转一周, 应力就完成一次循环。像 这样应力每循环一次,我们就 称为一个应力循环。当 (数值上)时,我们称其 为对称循环,否则为非对称循环。 §13-2 交变应力的循环特性 应力幅度和平均应力

  13. ——平均循环应力 ——循环振幅 ——循环特征

  14. 和幅度为 任一非对称循环都可以看成是静应力 的对称循环叠加的结果。 上述几个参数是描述交变应力状态下构件的应力变化规律的几个参数,我们称为循环特性参数。从这几个参数,我们可很直观地看出构件的应力变化规律。如: (1) 对称循环: (2)非对称循环:

  15. (3)脉动循环:变动于零到某一最大值之间的交变应力 (3)脉动循环:变动于零到某一最大值之间的交变应力 循环,称为脉动循环。 (4)静应力也可以看成是交变应力的一种特性: (5)稳定交变应力:交变应力的最大应力和最小应力 的值,在工作过程中始终保持不变,称为稳定交 变应力,否则称为不稳定交变应力。

  16. (1) 如果 ,试件经过无数次循环而不发生疲劳 破坏, 其中 为持久极限。 §13-3 材料的持久极限 如前所述:构件在交变应力下,当最大应力低于屈服极限时,就可能发生疲劳破坏。因此,屈服极限或强度极限等静强度指标已不能作为疲劳破坏的强度指标。故在交变应力下,材料的强度指标应重新设定。 一、实验: 把一级相同的试件从高到低加上一定载荷使其承受交变应力,直至其破坏为止,并记下每个试件在破坏前的应力循环次数N。 结果:当r一定时:

  17. (2) 如果 ,发现,试件经过N次循环就会发生疲劳 破坏。N——对应于某一应力水平的持久寿命。 值,我们可以得到一条 根据上述试验的每一个 曲线如下图所示: max maxA r N o 二、应力——寿命曲线:

  18. 1.从曲线中可看出:试件断裂前所能经受的循环次数N随 减小而增大。疲劳曲线最后趋近于水平,其水平渐近线 的纵坐标 就是材料的持久极限,对于对称循环的持久极限 表示(其角标-1表示对称循环的循环特征 ) 可用符号 2.疲劳曲线上任一点A的纵横坐标分别是 , 和 这表示最大应力为 时,试件断裂前所能经受的应力偱 。 时的持久寿命。 环次数为 称为最大应力为 而 称为持久寿命为 时,材料的条件持久极限,或 名义持久极限。显然,持久寿命趋于无限长时,其所对应的 最大应力就是材料的持久极限。 讨论:

  19. 次。 4.特殊材料:钢和铸铁: 含铝或镁有色金属: 次。 3.实际上,试验不可能无限期的进行下去,一般规定一个循环次数N0来代替无限长的持久寿命,这个规定的循环次数N0称为循环基数。与N0对应的就是持久极限。

  20. 实际构件的持久极限不但与材料有关,而且还受构件形状,尺寸厌上,表面质量和其他一些因素的影响。因此,用光滑小试件测定的材料的持久极限 还不能代表实际构件的持久极限。 §13-4 影响构件持久极限的因素 下面介绍影响构件持极限的几种主要因素: 一、构件外形的影响: 构件外形的突然变化,例如构件上有槽、孔、缺口、轴肩等,都将引起应力集中。在应力集中的局部区域更易形成疲劳裂纹,使构件的持久极限显著降低。由于这种应力集中是以应力集中系数表示的,故构件外形对持久极限的影响可通过应力集中系数来反映。

  21. ——有效应力集中系数 ——构件弯曲时的有效应力集中系数 ——构件扭转时的有效应力集中系数 ——对称循环下,无应力集中的光滑试件的持久极限 ——对称循环下,有应力集中的光滑试件的持久极限 式中: 关于有效应力集中系数与试件尺寸,外形的关系见图13-1至,13-6(刘鸿文编)从这些曲线中可看出:有效应力集中系数不仅与构件的形状,尺寸有关,而且与材料的极限强度 ,亦即与材 料的性质有关。一般说来,静载抗拉强度越高,有效应力集中系数越大,即对应力集中也就越敏感。

  22. 图 13-1

  23. 图 13-2

  24. 图 13-3

  25. 图 13-4

  26. 图 13-5

  27. 图 13-6

  28. ——尺寸系数 式中: ——对称循环下,光滑小试件的持久极限 ——对称循环下,光滑大试件的持久极限 二、构件尺寸的影响: 持久极限一般是用直径为7-10mm的小试件测定的,随着试件横截面尺寸的增大,持久极限却相应地降低。这种尺寸对持久极限的影响一般是通过尺寸系数来 表示的。 常用钢材的尺寸系数见下表:

  29. 思考题:试定性的分析,为什么大试件更容易发疲劳破坏?思考题:试定性的分析,为什么大试件更容易发疲劳破坏? 或,为什么 (或 )通常小于1)? 表面质量对持久极限的影响可通过下面的质量系数 来表示。 ——表面质量系数 ——表面磨光试件的持久极限 式中: ——其他加工情况的构件的持久极限 三、构件表面质量的影响: 构件表面的加工质量对持久极限也有影响,例如当表面存在刀痕时,刀痕的根部将出现应力集中,因而降低了持久极限,反之,构件表面经强化方法提高后,其持久极限也就得到提高。

  30. 注: (1)当构件表面质量低于磨光的试件时, ; (2)不同的表面加工质量,对高强度钢持久极限的 影响更为明显,所以对高强度钢要有较高的 表面加工质量,才能发挥高强度的作用。 而表面经强化处理后, 。 式中: ——光滑小试件的持久极限 总结:综合考虑:构件的外形的影响;构件尺寸的影响; 构件表面质量的影响三方面的因素,构件在对称 循环下的持久极限应该是: 注:除上述三方面的主要因素影响外,腐蚀介质和高温 也会影响持久极限。如遇此种因素,在上述公式中 还须加入相关系数。

  31. 用应力表示的强度条件: 极限应力: 许用应力: 强度条件: §13-5 对称循环下构件的疲劳强度计算 • 、强度条件: 2.用安全系数表示的强度条件:

  32. 强度条件: (13-11) 即: (13-12) 某减速器第一轴如图所示,键槽为端铣加工,A-A截面上的弯矩M=860Nm,轴的材料为A5钢, ,若规定安全系数n=1.4, 试校核A-A截 面的强度。 构件的工作安全系数: 二、应用举例:

  33. 解:1.计算A-A截面上的最大工作应力 若不计键槽对抗弯截面模量的影响,则A-A截面 的抗弯截面模量为: 轴不变弯矩M作用下旋转,故为弯曲变形下的对称循环。

  34. 2.确定 由刘鸿文主编〈材料力学〉图13-9,a 中曲线2查得端铣加工的键槽,当材料 时, 由表13-1 查得 ,由表13-2,使用插入法求得 。 3.校核强度: 故满足强度条件,A-A截面处的疲劳强度是足够的。

  35. 以平均应力 为横轴,应力幅度 为纵轴建立一坐标 系。对于任意一应力循环,根据其 、 值,就可以在可以 在坐标系中确定一个对应力C。因 ,即一点的 纵横坐标之和就是该点所代表的应力循环的最大应力, 由原点 向C点作一射线,其斜率应为: 可见循环特性r相同的所有应力 循环都在同一射线上。可以推想:在每条由原点出发的射线上,都有一个由持久极限确定的临界点,将这些点连接起来所得到的曲线就是持久极限曲线,如下图中的 曲线。 §13-6 持久极限曲线及其简化折线 • 、持久极限曲线:

  36. (1) A点: 表明纵坐标轴上的各点代表对称循环, (2) B点: 表明横坐标轴上的各点代表静应力, 讨论:

  37. (3) 曲线 与坐标轴在 坐标平面中围成一个 区域,区域内的各点,由于其对应的应力循环中的 ,所以不会引起疲劳破坏。 为了便于使用起见,工程上通常采用简化的持久极限曲线,最常用的简化曲线是根据材料的 , 在 坐标平面上确定A、B、C三点。 折线ACB即为简化曲线。 二、简化持久极限曲线:

  38. 1 .实验表明:构件的应力集中,尺寸大小,表面质量等 因素,只对属于动应力的应力幅度有影响,而对于 属于静应力的平均 应力 并无影响。在对称循环 和脉动循环下,考虑了上述因素的影响后,应力幅度分别为 和 ,在上图中 相当于E、D两点, 故实际构件的简化折线应为上图中的EDB。 讨论: 上图中: 2 . 应力循环对不对称性的敏感系数

  39. 引用记号 则: ——应力循环不对称性敏感系数 注: 正好等于图中斜线AC的斜率。对于普通钢的 值请见下表: 由上图可看出:

  40. 1. 时的强度条件的确定: 如图所示,P点的纵横坐标之种就是构件的持久极限 , 当构件的循环特性 范围内时,射线OG与线段 即: ED相交,此时构件的工作安全系数 应为: §13-7不对称循环下构件 的疲劳强度计算 • 、强度条件的确定: 在上图中,若以G点表示构件工作时危险点的交变应力,则:

  41. (a) 由 ∽ 得: 代入(a)得: (b) 又由 (c) ∽ 得: (d) 又因:

  42. 联解(c)(d)得: 代回<b>式得: (13-5) 从而得 时的强度条件为:

  43. 如下图所示,在 坐标系中, 的直线LJ。 一条在横轴和纵轴上的截距均为 2.塑性材料构件 对于塑性材料制成的构件,除应满足疲劳强度条件外,危险点上的最大应力不应超过屈服极限,即:

  44. 求出 (2) 若上述射线先与直线KJ相交,则表示构件将以出现塑性变形的方式破坏,此时,工作安全系数 进行疲劳强度计算 从图中可看出:为保证构件不发生屈服破坏,代表危险点应力的点,必须落在LJ下面。因此,构件既不发生疲劳破坏,也不发生屈服破坏的区域应是图中折线EKJ与坐标轴围成的区域。 3. 强度条件的选取 (1) 由构件工作应力循环特征r所确定的射线OP, 若先与直线 ED相交,则应按公式:

  45. 应按下式计算: 强度条件应为: 下图所示圆杆上有一个沿直径的贯穿圆孔,不对称交变弯矩为: 。材料为合金钢, ,圆杆表面经磨 ,试校核此杆的 强度。 削加工,若规定安全系数n=2, 注: 对某些构件,由于材料和具体条件的原因,在r>0 的情况下,也可能在没有明显塑性变形时,构件就 已经发生疲劳破坏,因此,当r>0时,通常要同时计 算构件的疲劳强度和屈服强度。 4.例题:

  46. 解: • 计算圆杆的工作应力:

  47. 2.确定系数 : 。根据刘鸿文主编《材料力学》 按照圆杆的尺寸, 图13-9,a中的曲线6查得,当 时, 。由表13-1查出: 。由表13-2查出:表面经磨削加工的 杆件, 。 3.疲劳强度校核: 故疲劳强度是足够的。

  48. 因r=0.2>0,所以需要校核屈服强度。 所以屈服强度条件也是满足的。

More Related