mariel
Uploaded by
80 SLIDES
1020 VUES
800LIKES

ФИЗИЧЕСКИЕ ОСНОВЫ ИОННО-ЛУЧЕВОГО ЛЕГИРОВАНИЯ МАТЕРИАЛОВ

DESCRIPTION

ФИЗИЧЕСКИЕ ОСНОВЫ ИОННО-ЛУЧЕВОГО ЛЕГИРОВАНИЯ МАТЕРИАЛОВ. Белорусский государственный университет. Комаров Фадей Фадеевич д.ф.-м.н., профессор, чл.-корр. НАН Беларуси. Лаборатория элионики. Компоновки установок ионной имплантации: а ) малых и средних доз;

1 / 80

Télécharger la présentation

ФИЗИЧЕСКИЕ ОСНОВЫ ИОННО-ЛУЧЕВОГО ЛЕГИРОВАНИЯ МАТЕРИАЛОВ

An Image/Link below is provided (as is) to download presentation Download Policy: Content on the Website is provided to you AS IS for your information and personal use and may not be sold / licensed / shared on other websites without getting consent from its author. Content is provided to you AS IS for your information and personal use only. Download presentation by click this link. While downloading, if for some reason you are not able to download a presentation, the publisher may have deleted the file from their server. During download, if you can't get a presentation, the file might be deleted by the publisher.

E N D

Presentation Transcript

Playing audio...

  1. ФИЗИЧЕСКИЕ ОСНОВЫ ИОННО-ЛУЧЕВОГО ЛЕГИРОВАНИЯ МАТЕРИАЛОВ Белорусский государственный университет Комаров Фадей Фадеевич д.ф.-м.н., профессор, чл.-корр. НАН Беларуси Лаборатория элионики

  2. Компоновки установок ионной имплантации: • а) малых и средних доз; • б) с разделением ионов по массам после ускорения; • в) сильноточных; • г) высокоэнергетических; • д) больших доз. • 1— источник ионов, • 2— система вытягивания и первичного формирования пучка; 3 — магнитный масс-сепаратор, • 4 — высоковольтный модуль, • 5 — регулируемая диафрагма, • 6 — система ускорения, • 7 — фокусирующая линза, • 8 — пластины электростатического сканирования пучка, • 9 — приемная камера. 1. Техника ионной имплантации

  3. Источники ионов Источники ионов с термокатодом (а, б), с катодами прямого и косвенного накала (в) и с холодным катодом (г): 1 — подача газа,2, 5, 6, 8 — катоды, 3 — анод, 4 — экстрактор, 7 — электромагнит, 9 — плазма

  4. 2. Системы сканирования ионного пучка Системы механического (а–г) и комбинированного (д, е) сканирования: 1 — пучок ионов, 2 — полупроводниковые подложки, 3 — колесо, 4 — конвейер, 5 — основание, 6 — лента, 7 — диск

  5. 3. Движение иона в центральном поле Рис. 3.1. Схема лобового столкновения иона с атомом мишени в лабораторной системе координат Рис. 3.2. Схема ион-атомного столкновения в ЛСК на прицельном расстоянии p Рис. 3.3. Схема рассеяния иона на рассеивающем центре в системе центра масс

  6. Исходя из законов сохранения энергии и момента количества движения для системы двух частиц, запишем: (3.1) (3.2) Здесь Eотн — относительная энергия движения сталкивающихся частиц. Подставим из (3.2) в (3.1) (3.3) Отсюда получим (3.4)

  7. Так как из (3.2) (3.5) то из (3.4) и (3.5) имеем (3.6) И, следовательно, проинтегрировав по R (т.е. траектории рис. 3.3) получим (3.7) Траектория частицы в поле неподвижного силового центра (рис. 3.3) симметрична относительно прямой, проведенной в ближайшую к центру точку орбиты (прямые OA). Углы между OA и обеими асимптотами к траектории одинаковы. Если обозначим эти углы 0, то будет видно, что (3.8)

  8. Здесь —угол отклонения частицы в силовом поле. Из (3.7) следует, что (3.9) Так как (3.10) то (3.11)

  9. Здесь Rmin — изображенное на рис. 3.3 минимальное расстояние, на которое частица приближается к рассеивающему центру, причем Rmin — это корень выражения стоящего под знаком радикала в формуле (3.11), E — энергия налетающей частицы в лабораторной системе координат, p — параметр удара, (прицельный параметр) — расстояние на котором частица прошла бы мимо рассеивающего центра в отсутствие силового поля, v — относительная скорость сталкивающихся частиц на “бесконечном” расстоянии друг от друга. Величина Rmin определяется из выражения: (3.12) В (3.12) остается пока не выраженной в явном виде величина потенциальной энергии взаимодействия налетающего иона с атомом мишени. Эту величину называют потенциалом ионно-атомного взаимодействия.

  10. Исходя из законов сохранения энергии и момента количества движения, а также геометрических соображений (рис. 3.1–3.3) можно определить углы отклонения частиц после столкновения по отношению к направлению удара (ЛСК) в лабораторной системе координат 1и 2(см. рис. 3.1 и 3.2). Они выражаются через угол в СЦМ системе следующим образом (3.13) Для малых углов рассеяния (3.14) Абсолютные величины скоростей этих частиц, после столкновения можно найти из формул: (3.15)

  11. (3.16) Энергия атома отдачи мишени в ЛСК согласно (3.16) запишется (3.17) где параметр определяет максимально возможную передачу энергии (лобовое столкновение), когда (3.18) E2 — очень важная величина в физике ионной имплантации и в радиационной физике твердого тела, так как если E2 в каком-то ионно-атомном столкновении превышает энергию связи атома кристалла в кристаллической решетке, т.е. E2 > Ed, то этот атом будет смещен из своего узлового положения. Он станет дефектом структуры, а именно междоузельным атомом.

  12. 4. Потенциалы ион-атомного взаимодействия (4.13) где Ф — функция экранирования для двухатомных систем, a — длина экранирования по Фирсову (4.14) Функцию экранирования Ф — Фирсов рассчитывал численно, однако, сейчас имеются и различные аналитические представления ее. Например, Мольер представил функцию экранирования в виде: (4.15) где Потенциал (4.13) с функцией экранирования по Мольеру годится для межъядерных расстояний R 3a0.

  13. Н. Бор для экранирования рассеивающего поля атомными электронами ввел эмпирический потенциал (4.16) где (4.17) (годится для Ra). При изучении влияния эффекта каналирования на процессы атомного рассеяния в кристаллах, когда вклад близких столкновений сильно подавлен, часто используют потенциал в форме Борна-Майeра (4.18) Значения A и b определяются для каждой пары атомов и интервала значений R путем подгонки к эксперименту или к имеющимся данным для потенциалов взаимодействия, полученных из точных расчетов. Потенциал (4.18) обычно применяют для описания поведения реальных потенциалов при R > a0.

  14. Для приближенных расчетов часто используют аналитические степенные потенциалы (4.19) гдеn = 1, 2, …, Kn = const  1. При расчетах столкновений ионов с энергиями в десятки килоэлектронвольт с атомами кристалла удовлетворительные результаты получаются с использованием (4.19) для n = 2, тогда K2 = 0,831 (годится дляa/2 < r < 5a). Иногда применяют также “стандартный” потенциал, предложенный Линдхардом , (4.20) где С2 = 3.

  15. Следует отметить, что потенциалы взаимодействия, полученные на основе атомной модели Томаса-Ферми, дают завышенные значения на больших межъядерных расстояниях. Покажем это на примере системы Ar+ Ar (рис. 4.2) (x = R/a, где a рассчитывается по Фирсову). Рис. 4.2. Безразмерная функция экранирования Ф для потенциалов ион-атомного взаимодействия в системе Ar+Ar как функция безразмерного расстояния x.

  16. 5. Сечения ион-атомного рассеяния • Важной характеристикой процесса ион-атомного рассеяния является дифференциальное сечение рассеяния d. Если на рассеивающий центр (атом) подает пучок частиц (ионов) с одинаковыми скоростями vи n число частиц, проходящих в 1 с через 1 см2 сечения однородного пучка, то доля частиц, имеющих прицельное расстояние от p до p + dp (относительного рассеивающего центра), определяется следующим образом: Величина (5.1) представляет собой дифференциальное сечение для столкновений с прицельным параметром p. Выражение (5.1) подразумевает, что в единице объема содержится только один рассеивающий центр.

  17. Так как имеется однозначная связь между p и ,то частицы, прицельное расстояние для которых заключено между p и p + dp, рассеиваются в интервале углов от  до  + d. Дифференциальное сечение рассеяния частицы на угол  запишется (5.2) Относя сечение к элементу телесного угла (5.3) получим (5.4)

  18. Учитывая указанную ранее формулу (3.8), а именно (5.5) для степенных потенциалов типа (4.19) может быть получено аналитическое выражение для  согласно (3.11). В этом случае (5.6) где С учетом (5.6) и (5.4) имеем (5.7) или заменив  на энергию, полученную атомом отдачи согласно (3.17) и предположив, что  мало, получим (5.8)

  19. Постоянная C определяется как (5.9) где1/3 = 1,309; 1/2 = 0,327; 1 = 0,5. Потенциалы с m = 1/3 могут использоваться для   0,02; m = 1/2 для 0,08 2; m = 1 (резерфордовское рассеяние) для   30. Удобно перейти от выражения (5.7) для d, как функции двух переменных  и, к одной переменнойt = 2sin2/2 = 2E2/E2max. Такой переход обусловлен тем, что для малых углов рассеяния p = p()  p(t1/2) В этом случае запишем (5.10)

  20. Для потенциалов взаимодействия из модели Томаса-Ферми хорошим приближением является аналитическое представление функции f(t1/2): (5.11) где  = 1,309. Эта формула удобна для конкретных численных расчетов. Для чисто кулоновского потенциала (5.12) Здесь b = z1z2e2/Eотн — расстояние наибольшего сближения при “лобовом” ударе или диаметр соударения. Учитывая (5.12) и (5.4), получим формулу Резерфорда (5.13) Это важная формула для многих задач, в частности, при анализе материалов методом обратного резерфордовского рассеяния.

  21. Сечения упругого торможения Поскольку ион, двигаясь в кристалле, может претерпевать столкновение с различными прицельными параметрами относительно атомов мишени p или передавать атомам мишени различную энергию от E2 = 0 до E2 = E2max = E, то для получения средних потерь энергии на единицу длины пути E/x или dE/dx или E/R или dE/dR необходимо провести интегрирование сечения d либо по прицельному параметру, либо по переданной энергии (5.1.1) измеряющейся в эВ/нм либо МэВ/см. Здесь N — число рассеивающих центров (т.е. атомов) в 1 см3 тормозящей среды.

  22. Сечение упругого торможения (или иногда называют сечением ядерного торможения) запишется (5.1.2) (измеряется обычно в эВ·см2/атом). Учитывая связь d с E2 согласно (5.8) для степенных потенциалов, получим (5.1.3) Для обратно-квадратичного потенциала (5.1.4) Этот потенциал дает сечение, не зависящее от энергии ионов.

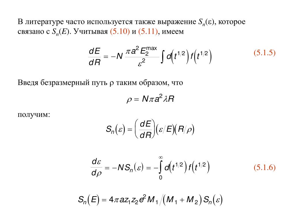
  23. В литературе часто используется также выражение Sn(), которое связано с Sn(E). Учитывая (5.10) и (5.11), имеем (5.1.5) Введя безразмерный путь таким образом, что получим: (5.1.6)

  24. Для степенных потенциалов получим (5.1.7) Для потенциала Томаса-Ферми (5.1.8)

  25. Рис. 5.1 иллюстрирует поведение сечений торможения для различных потенциалов. Рис. 5.1. Зависимость безразмерного сечения упругого торможения от приведенной энергии ионов для различных потенциалов ион-атомного взаимодействия Для 0,001  10 — формула Юдина: где а = 0,45, b= 0,3 (5.1.10) Из рис. 5.1 видим области применимости степенных потенциалов. Для потенциалаV(R)  R–3,  0,02. Для V(R)  R–2, 0,08 <  < 2. ДляV(R)  R–1, 30.

  26. 6. Сечение неупругого торможения Упругое (или ядерное) торможение доминирует только в области низких скоростей бомбардирующих ионов. С увеличением скорости или энергии ионов растет электронное торможение. Рис. 6.1. Зависимость сечения электронного торможения от скорости ионов Существует две теории энергетических потерь медленных тяжелых ионов (обл. I рис. 6.1): Линдхарда-Шарфа и Фирсова.

  27. Согласно Линдхарду-Шарфу Sе = Kеυ, (6.1) где (6.2) гдеv0 = 2,2·108 см/с — скорость электрона на первой Боровской орбите атома водорода, = z11/6  12. Эта формула с точностью до 20–30% описывает экспериментальные результаты приv < u0z12/3.

  28. Несколько иная модель электронного торможения была развита Фирсовым. В отличие от Линдхарда и Шарфа он считает, что налетающий ион и атом мишени в процессе столкновения образуют квазимолекулу. (6.3) Потеря энергии движущейся частицей 1 в процессе образования квазимолекулы, обусловлена обменом импульсом и энергией с электронами неподвижного до столкновения атома 2. Полная энергия, теряемая частицей 1 при ее движении от – до + относительно частицы 2 по Фирсову, приближенно описывается как (6.4)

  29. Тогда согласно (6.3) сечение электронного торможения после интегрирования по p запишется как (6.5) или в удобном для расчетов виде (6.6) ,эВ·см2/атом. Формула Фирсова (6.4) — весьма полезное выражение и для определения потерь энергии каналированных в кристаллах ионов, так как в нем имеется зависимость E от прицельного параметра столкновения p.

  30. Если скорость налетающей частицы существенно выше скорости любого атомного электрона мишени, то неупругие потери энергии описываются квантовомеханической формулой Бете (6.7) здесь m — масса электрона, I — средний ионизационный потенциал (более строго — среднее значение энергии возбуждения и ионизации электронов в атомах тормозящей среды). Простейшее приближение для I получено в рамках статистической модели атома Томаса-Ферми: I 13,6 z2, эВ. (6.8)

  31. При более низких скоростях тяжелый ион будет содержать определенное число связанных с ядром электронов и средний заряд иона будет z1eff < z1. Тогда в формуле для торможения (6.7)z12следует заменить наz12eff. В самом грубом приближении, как мы уже сказали, связанными с ядром иона остаются в твердом теле только электроны, скорость которых больше скорости иона. Скорость электронов на любой электронной оболочке можно оценить из выражения (6.10) где vi — скорость электронов i-ой оболочки, Eсв i— энергия связи таких электронов с ядром. Более строгие расчеты с учетом эффектов обдирки и захвата электронов в тормозящей среде получены в работе Бетца (6.11) здесь С* = 1,034;  = 0,688.

  32. 7. Пробеги ионов. Профили распределения ионов и выделенной энергии Одной из важных характеристик, определяющих судьбу ускоренного иона, внедряемого в твердое тело, является его пробег, т.е. тот путь, который он проходит до остановки. Для рассмотрения распределений ионов по пробегам рассмотрим основные положения, закладываемые во многие теоретические модели. 1) Вещество, с которым взаимодействует ускоренный ион является изотропным и однородным, атомы в нем располагаются хаотически, т.е. мишени аморфны; 2) Упругие и неупругие взаимодействия происходят независимо друг от друга, тогда dσ = dσe + dσn (7.1) 3) Упругие и неупругие потери энергии рассматриваются на основе статистической модели атома Томаса-Ферми; 4) Считается, что упругие взаимодействия можно рассматривать как парные, не учитывая изменения состояния внешних электронов в твердых телах и зарядовое состояние ионов; 5) Потери энергии в каждом акте соударения предполагаются много меньшими чем энергия иона, что позволяет использовать статистический подход к рассмотрению пробегов.

  33. Если сечение электронного и ядерного торможения известны, то суммарные потери энергии на единицу длины запишутся: (7.2) Проинтегрировав (7.2) по энергии, получим (7.3) где R — средняя общая длина пути частицы с начальной энергией Е в твердом теле.

  34. Траектория каждого иона в твердом теле представляет собой сложную кривую (рис. 7.1). Большое число остановившихся в мишени ионов будет определять распределение внедренных атомов по глубине мишени и в поперечных направлениях. Рис. 7.1. Связь между траекторным пробегом R, проецированным пробегом Rp, поперечным (литеральным) пробегом R ┴ и векторным пробегом RС.O и О′ — точки входа и остановки иона в твердом теле, соответственно.

  35. В настоящее время наиболее плодотворными для описания распределения внедренных атомов являются два теоретических подхода: а) метод статистических испытаний Монте-Карло и б) численные методы решения уравнения переноса Больцмана. С помощью первого метода моделируются на ЭВМ: траектории нескольких тысяч или десятков тысяч ионов, атомов отдачи, образование радиационных повреждений. Самая известная программа для моделирования транспортных задач методом Монте-Карло — программа Бирзака — TRIM (в 1991 г. переименована в SRIM).

  36. В рамках второго подхода исследуется процесс переноса внедряемых и выбитых из узлов кристалла атомов в каскадной модели на основе изучения баланса в вероятности столкновений. В качестве балансового уравнения получается уравнение Больцмана, описывающее процесс переноса ионов, атомов отдачи, выделенной энергии в упругих и неупругих столкновениях (т.е. на ядерное и электронное торможение радиационных дефектов и др.) Уравнение баланса: F — функция распределения ионов на глубине x по энергиям и углам,  = cos .

  37. Рис. 7.2 иллюстрирует разбиение по сетке энергий и углов. Обычно используется 20–100 разбиений по энергии и 5–20 разбиений по углу , а также разбиение модифицируемой приповерхностной области кристалла на 20–50 слоев. Распределения частиц по ячейкам энергии и угла относительно направления падения рассматриваются последовательно на каждом слое, начиная от самого поверхностного. Какая-то часть частиц в каждом слое может быть рассеяна на углы, близкие к 180°. В этом случае необходимо рассматривать и поток в обратном направлении, и возможность части его частиц быть повернутыми при последующих столкновениях снова вперед. Рис. 7.2. Схема численных расчетов функции распределения ионов F(E, , x) по углам  и энергии E.

  38. 8. Метод моментов распределений Исходя из уравнения Больцмана, Линдхард с сотрудниками получил уравнение переноса для F(E, Rn)— вероятности того, что ион, влетающий в мишень с энергией E, имеет пробег вдоль траектории между Rn и Rn + dRn, т.е. для распределения полных пробегов (8.1) Это уравнение решается численно только, положив Se = 0 и для V(R) R–2 или V(R) R–n. Момент m-го порядка рассматриваемого распределения определяется как (8.2)

  39. В качестве функции распределения ионов по глубине x мишени выбиралось гауссово распределение (8.3) где D — интегральная доза облучения (ион/см2), иногда называют флюенс, на единицу площади мишени. Для такой функции значение x = Rp соответствует максимальной концентрации введенной примеси (8.4) Рис. 8.1. Распределение Гаусса N(x) для имплантированных атомов.

  40. Концентрация убывает: в два раза на глубине x Rp ± 1,2Rp; в десять раз x Rp ± 2Rp, Rpравна ширине гауссова распределения на его полувысоте, деленной на 2(2 ln2)1/2. Когда Если облучение мишени проводится хорошо сколимированным пучком под углом относительно нормали к образцу, (8.5) В этом случае среднеквадратичный разброс глубин проникновения ионов x не совпадает со среднеквадратичным разбросом проецированных пробегов Rp, а зависит от поперечного разброса Y (или R) (8.6)

  41. Однако, во многих экспериментальных работах показан асимметричный (не гауссовый) вид распределений внедренных атомов. Поэтому для описания профилей внедренных атомов нами использована асимметричная функция распределения Пирсона 4-го типа. Расчеты первых четырех моментов распределений Rp,Rp, Skи2 выполнялись для функций распределения внедренных атомов, а также распределения по глубине мишени энергии ионов, выделенной в упругих столкновениях (смещение атомов из узлов решетки), и энергии, выделенной на возбуждение и ионизацию электронов тормозящей среды. Эти функции распределения для трех процессов обозначаются соответственно: (8.8)

  42. Интегралы от вводимых функций по всему пространству задают их нормировку и поясняют их физический смысл. Функция распределения по пробегам ионов нормируется на единицу с тем, чтобы значение интерпретировалось как вероятность остановки иона в окрестности точки (в (8.8) вектор характеризует направление движения иона, Е — энергия иона): (8.9) Интеграл от функции распределения упруго выделенной энергии (или “дефектов”) по пространственной переменной равен общему количеству энергии, выделенной в каскаде атомных столкновений на упругие столкновения: (8.10)

  43. Функция распределения ионизаций нормируется на общее количество энергии, выделенной в электронную подсистему (8.11) Сумма выделенных энергий должна равняться полной начальной энергии иона Е, поэтому (8.12) Как показано ранее, для упрощения расчетов уравнений типа (8.1) удобно рассматривать моменты в сферической системе координат: (8.13) где — косинус угла между направлением влета ионов вмишень и направлением на рассматриваемую точку .

  44. В наших таблицах параметров (моментов) пространственного распределения ионов и выделенной энергии (изданных в 1980 и 1985 гг.) рассчитаны пространственные моменты распределений. Пространственные моменты относительно оси X могут рассматриваться как параметры, характеризующие распределение по глубине. Так — это средняя глубина проникновения ионов в направлении пучка, т.е. средний проективный пробег Rp. Если в (8.13) усреднение проводится по или, то — это средняя глубина энерговыделениявупругих или соответственно в неупругих соударениях. Соответствующие величины будем обозначать и — по аналогии со средним проективным пробегом.

  45. Моменты второго порядка непосредственно связаны со среднеквадратичными разбросами величин в продольном и поперечном направлениях. Так, среднеквадратичный разброс пробегов определяется как: (8.14) а среднеквадратичный разброс пробегов в поперечном направлении (8.15) Из-за цилиндрической симметрии нечетные степени при усреднении дают 0.

  46. Момент третьего порядка по X связан с продольной асимметрией распределения: (8.16) Смешанный момент третьего порядка типа определяет смешанную асимметрию (8.17) Этот параметр определяет насколько скореллировано изменение поперечного разброса пробегов с изменением глубины. Так, если в распределении среднеквадратичный разброс в поперечном направлении не зависит от глубины, то Sky= 0. Смешанная асимметрия, таким образом, определяет форму двух и трехмерных распределений, например, при локальной ионной имплантации.

  47. Момент четвертого порядка по продольной координате x определяет эксцесс глубинного распределения (8.18) Для построения двух- и трехмерных распределений иногда необходимо введение смешанного эксцесса: (8.19) Эксцесс, равный трем, характерен для распределения Гаусса. Более острые распределения имеют больший эксцесс, а распределение с более плоской вершиной, но резче спадающие — меньший эксцесс. Заметим, что при асимметричных распределениях Rpне совпадает с модальным пробегом, т.е. с расстоянием от поверхности до максимума функции N(x).Асимметрия Sk = 0 соответствует симметричному распределению Гаусса.

  48. Рис. 8.2. Схематическое представление функций распределения Пирсона для различных значений асимметрииSk

  49. Для построения таких асимметричных профилей в наших работах применена функция Пирсона 4-го типа: (8.20) Здесь K — нормирующий множитель, а величины a*, q, * рассчитываются через рассмотренные выше моменты функций распределения. Имеются аналитические выражения для параметров a*, q и * в зависимости от Rp ,  Rp , Sk.

  50. Тогда профиль концентрации внедренных атомов может быть легко рассчитан по формуле (8.21) Здесь, как и ранее, D — доза внедряемых ионов, ион/см2. Концентрация примеси выразится в атомах на сантиметр кубический, если Rp задано в нанометрах. Значение Fп(X) берется из наших таблиц. В формуле (8.21) в аргументе функции Пирсона Fпстоит безразмерная переменная

More Related