1 / 61

全國毒性化學物質聯防組織 輔導推動說明

全國毒性化學物質聯防組織 輔導推動說明. 工業技術研究院 綠能與環境研究所 林祐任 副研究員. 前言. 毒災聯防組織現況. 毒災聯防組織未來規劃. 備查文件草案說明. 全國毒災聯防系統介紹. 2. 3. 4. 5. 1. 大綱. 前言. 「毒性化學物質管理法」於 102 年 12 月 11 日總統明令公布修正,本次修正增訂「 第 1 類至第 3 類 毒性化學物質 製造、使用、貯存、運送 ,應組設全國聯防組織」之罰則(該法第 35 條第 10 項),以強化業者自救互救能量。

Télécharger la présentation

全國毒性化學物質聯防組織 輔導推動說明

An Image/Link below is provided (as is) to download presentation Download Policy: Content on the Website is provided to you AS IS for your information and personal use and may not be sold / licensed / shared on other websites without getting consent from its author. Content is provided to you AS IS for your information and personal use only. Download presentation by click this link. While downloading, if for some reason you are not able to download a presentation, the publisher may have deleted the file from their server. During download, if you can't get a presentation, the file might be deleted by the publisher.

E N D

Presentation Transcript


  1. 全國毒性化學物質聯防組織輔導推動說明 工業技術研究院 綠能與環境研究所 林祐任 副研究員

  2. 前言 毒災聯防組織現況 毒災聯防組織未來規劃 備查文件草案說明 全國毒災聯防系統介紹 2 3 4 5 1 大綱

  3. 前言 • 「毒性化學物質管理法」於102年12月11日總統明令公布修正,本次修正增訂「第1類至第3類毒性化學物質製造、使用、貯存、運送,應組設全國聯防組織」之罰則(該法第35條第10項),以強化業者自救互救能量。 • 原第1類至第3類毒性化學物質製造、使用、貯存、運送之運作人(包括小量運作之學術機關、軍事機關、檢測業、運送公司等約3千餘家),依規定應於一年內(103年12月10日前)組設聯防組織,違反者將罰以新臺幣6萬元至30萬元。

  4. 前言 • 毒性化學物質管理法 第16條 第四項 • 製造、使用、貯存、運送第一類至第三類毒性化學物質者,應組設全國性毒性化學物質聯防組織,輔助前項事故發生時之防護、應變及清理措施。 • 毒性化學物質管理法施行細則 第7條 • 本法第16條第四項所定全國性毒性化學物質聯防組織,毒性化學物質之運作人得自行或共同聯合組設;其組設應報請中央主管機關備查。 • 前項報請備查內容,包括聯防組織之編組、任務、管理、運作人名冊、可提供救災支援器材清冊、支援協定及工作實施計畫等。

  5. 毒管法修法內容 102年12月11日總統華總一義字第10200225131號令修正公布 • 毒性化學物質管理法第35條 • 有下列情形之一者,處新臺幣六萬元以上三十萬元以下罰鍰,並令其限期改善;屆期未完成改善者,得命其停工或停業;必要時,並得勒令歇業、撤銷、廢止登記或撤銷、廢止其許可證: • 違反毒管法第16條第四項規定。 • 毒性化學物質管理法第44條 • 自公布後一年施行

  6. 毒災事故發生 啟動事故通報機制 提出應變支援申請 聯防專家到場支援 啟動業界聯防應變 應變設備資材支援 事故應變經驗彙整、檢討與分析 • 整合現有國內聯防組織運作能量,輔導毒性化學物質運作業者全面納入聯防體系 • 96年毒管法修正前輔導業界組設區域聯防-以”平時”預防、減災、整備為主 • 96年毒管法修正後輔導業界組設全國聯防-以”變時”災害現場應變處理為主 • 102年毒管法修正增訂「組設全國聯防組織」之罰則,以強化業者自救互救能量

  7. 毒災聯防組織現況

  8. 毒災聯防組織現況 • 全國毒災聯防組織 • 87組683家廠商 • 推動重點為輔導及強化涉及跨區域運送之運作業者組設聯防組織,目前毒化物運送量涵蓋率90.48%,運送155種中涵蓋114種毒化物。

  9. 毒災聯防組織現況 • 目前縣市毒災聯防小組(42組1,188家)屬於區域性聯防,未經法定備查程序,非屬「全國性毒性化學物質聯防組織」。 • 工業局區域聯防及科學園區聯防組織等亦屬區域性聯防,經1月27日研商會討論,目前經濟部及科技部表達轄下聯防組織或業者建議報請環保單位進行聯防組織備查程序。

  10. 毒災聯防組織現況 • 證件分析 統計時間:102年12月 • 毒化物運作聯單分析 業者數量 未加入聯防 統計時間:102年

  11. 毒災聯防組織現況 統計時間:102年9月 • 根據102年12月統計製造、使用、貯存業者共約有3942家業者 • 其中登記文件以上共約1000家 • 估計約有84.9%以上少量運作業者並無聯防組織(2844家),其中有53%用途為研究、試驗、教育(1506家)

  12. 大量運作業者聯防分析 74.9% 16.6% 統計時間:102年12月

  13. 少量運作業者聯防分析 96.4% 85.5%

  14. 少量運作業者聯防分析 統計時間:102年12月

  15. 少量運作業者縣市聯防分析 統計時間:102年12月

  16. 毒災聯防組織未來規劃

  17. 毒災聯防組織未來規劃 • 整合現有國內聯防組織運作能量,輔導毒性化學物質運作業者全面納入聯防體系 • 運輸將持續強化現有全國毒災聯防組織 全國毒災聯防組織 強化現有全國毒災聯防組織 • 87組683家 • 毒化物運送量涵蓋率90.48% • 促使以下業者加入 • 運送業者 • 使用業者

  18. 毒災聯防組織未來規劃 督促業者籌組聯防並完成備查 • 製造、使用、貯存整合現有縣市毒災聯防小組 縣市政府 • 毒管法施行細則修正後委請縣市主管機關備查 • 督促業者依規定完成聯防備查 • 既有縣市毒災聯防小組 • 尚未加入業者 • 督促業者依規定籌組或加入聯防組織 • 其他目的事業主管機關 其他目的事業主管機關 規劃作法 國防部 自行備查 由縣市主管機關輔導學術單位加入現有聯防組織,後續將評估由教育部自組聯防之可行性 教育部

  19. 後續工作規劃時程 1-2月 3-4月 4-5月 6-9月 12月10日前 Phase 1 Phase 2 Phase 3 Phase 4 Phase 5 • 中央部會協調會/縣市環保局/目的事業主管機關(國科會、工業局及勞委會)/業者代表諮商會 • 協調擬定配套措施 • 研擬修訂「毒管法施行細則」(預計9月修正完成) • 成立輔導專線 • 製作範例及Q&A • 輔導業者、地方政府及目的事業主管機關 • 召開相關說明會 • 建置全國毒災聯防系統線上審核功能 督促業者依規定完成聯防籌組

  20. 毒災聯防組織輔導專線 • 諮詢中心 • 林祐任副研究員 • 03-5916140 • 徐家偉副研究員 • 03-5912551

  21. 業者籌組聯防流程 第一至第三類毒化物運作場所尋找分組 可依區域劃分、大小量劃分、業別種類劃分、運作物質種類劃分,建議30家以上 7 月 至 9 月 各組選出組長 1.業者自行互選 2.由環保局舉薦 準備備查文件相關資料內容 提供備查文件範例格式文件 毒管法施行細則第4條、第7條修正發布 9 月 至 11 月 提供提報要點建議 業者至聯防簽審系統填寫資料並列印送件至環保局審查

  22. 組長及組員相關權責 • 組長: • 將該組成員拉進聯防簽審系統中 • 編輯該組的「編組、任務、管理及工作實施計畫」 • 檢視該組各運作人的聯防文件進度 • 完成進度100%時,列印備查文件,並將紙本彙整後發文(一式兩份)給環保局備查 • 組員: • 編輯自身的「運作人名冊、應變聯絡資訊、可提供救災支援器材清冊」 • 檢視該組各運作人的聯防文件進度,及整體備查文件

  23. 備查文件草案說明

  24. 備查文件草案大綱 • 編組 • 任務 • 管理 • 運作人名冊 • 應變聯絡資訊 • 可提供救災支援器材清冊 • 工作實施計畫 • 附件一 支援事項協定 • 附件二 個人資料保護法告知義務暨同意書 • 附件三 其他(補充資料)

  25. 備查文件草案 • 編組 • 組織成員表 (運作業者、貿易業者、運輸業者、小量運輸業者、無管編業者) • 任務 • 簽署並執行支援協定內容 • 熟悉毒性化學物質災害處理及應變原則 • 提供可支援救災器材清冊、緊急聯絡資訊供組織成員進行相互支援 • 依循相關緊急通報流程 • 參與相關訓練、演練及組訓 • 應變相關人員依據相關規定進行訓練 • 管理 • 定期舉辦聯防組織會議 • 組織成員權利義務 • 組織成員加入與除名 • 人事、通聯資料及可支援器材異動隨時上網更新

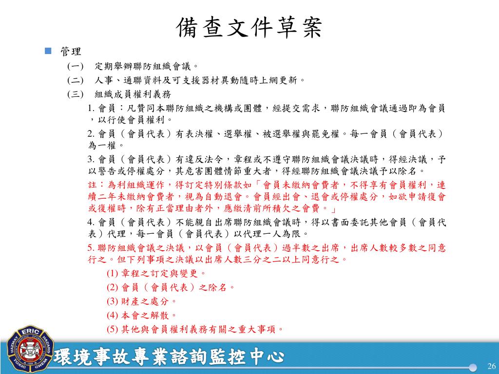
  26. 備查文件草案 • 管理 (一) 定期舉辦聯防組織會議。 (二) 人事、通聯資料及可支援器材異動隨時上網更新。 (三) 組織成員權利義務 1.會員:凡贊同本聯防組織之機構或團體,經提交需求,聯防組織會議通過即為會員,以行使會員權利。 2.會員(會員代表)有表決權、選舉權、被選舉權與罷免權。每一會員(會員代表)為一權。 3.會員(會員代表)有違反法令,章程或不遵守聯防組織會議決議時,得經決議,予以警告或停權處分,其危害團體情節重大者,得經聯防組織會議決議予以除名。 註:為利組織運作,得訂定特別條款如「會員未繳納會費者,不得享有會員權利,連續二年未繳納會費者,視為自動退會。會員經出會、退會或停權處分,如欲申請復會或復權時,除有正當理由者外,應繳清前所積欠之會費。」 4.會員(會員代表)不能親自出席聯防組織會議時,得以書面委託其他會員(會員代表)代理,每一會員(會員代表)以代理一人為限。 5.聯防組織會議之決議,以會員(會員代表)過半數之出席,出席人數較多數之同意行之。但下列事項之決議以出席人數三分之二以上同意行之。 (1)章程之訂定與變更。 (2)會員(會員代表)之除名。 (3)財產之處分。 (4)本會之解散。 (5)其他與會員權利義務有關之重大事項。

  27. 運作人名冊 註:無管編業者請進入http://toxicdms.epa.gov.tw/Toxic/LoginPage.aspx 註冊帳號後,填寫帳號於本欄

  28. 應變聯絡資訊-緊急聯絡人

  29. 應變聯絡資訊-緊急應變人員

  30. 可提供救災支援器材清冊

  31. 可提供救災支援器材清冊

  32. 可提供救災支援器材清冊

  33. 可提供救災支援器材清冊

  34. 可提供救災支援器材清冊

  35. 工作實施計畫 • 相互支援人力與設備方式與機制 • 互相支援單位:「運作人名冊」 • 「應變聯絡資訊」 • 「可提供救災支援器材清冊」 • 「毒性化學物質聯防組織毒災事故處理請求支援單」 • 支援期間(含起迄途中),發生人、車及器材損失或傷亡事故,所需賠償、醫療、住院、撫恤等費用,由保險公司與事故責任單位負擔

  36. 工作實施計畫-請求支援單 • 廠商名稱 • 請求支援日期 • 支援器材種類、廠牌、數量 • 填表人、環安主管、廠長(經理)或其代理人簽核同意 • 資材送抵之後需簽收

  37. 附件一 支援事項協定 • 支援內容 • 緊急聯絡資訊、緊急應變人員名冊、可提供救災支援器材清冊 • 更動日起一週內至【全國毒災聯防系統】更新資料 • 本公司將就以下項目支援聯防組織□資材支援 □專家諮詢 □人力支援□其他 • 申請支援程序 • 請求支援單 • 協調遵行事項 • 30天內歸還,或等值金額,有爭議得依法進行協調 • 適用範圍 • 未盡事宜依聯防組織會議議決辦理 • 經【組長】彙總簽署,由【直轄市、縣(市)環保局】發函各簽署成員後生效

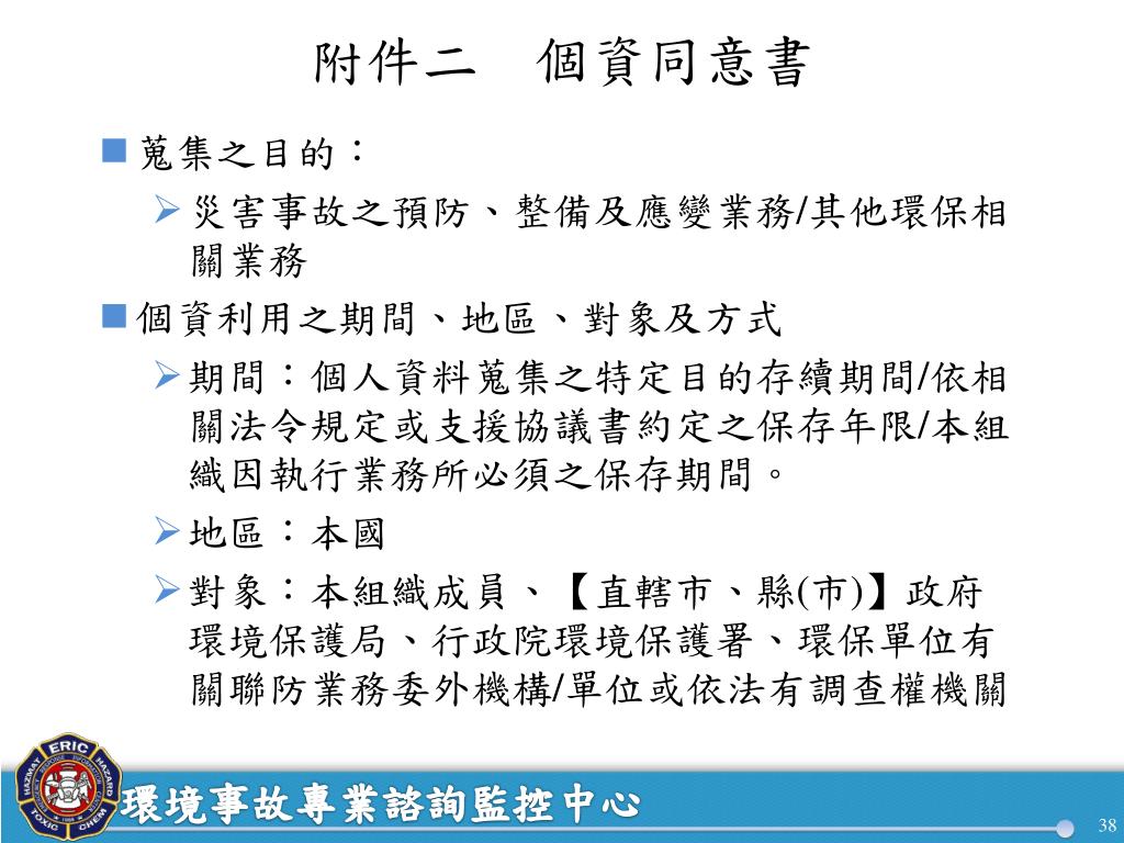
  38. 附件二 個資同意書 • 蒐集之目的: • 災害事故之預防、整備及應變業務/其他環保相關業務 • 個資利用之期間、地區、對象及方式 • 期間:個人資料蒐集之特定目的存續期間/依相關法令規定或支援協議書約定之保存年限/本組織因執行業務所必須之保存期間。 • 地區:本國 • 對象:本組織成員、【直轄市、縣(市)】政府環境保護局、行政院環境保護署、環保單位有關聯防業務委外機構/單位或依法有調查權機關

  39. 附件三 其他(補充資料) • 依主管機關需求(請洽詢當地縣市環保局)應提出之補充資料如: • 廠場平面圖 • 化學品資訊 • 危害資訊 • 儲槽資訊

  40. 聯防線上簽核系統

  41. 聯防線上簽核系統規劃說明 建置聯防組織組設申請系統 聯防小組 線上e化申請 加速審核速度 組長 組員 1 組織成員線上邀請 組織成員邀請 組長 2 組長編輯 組員填寫 紙本資料 編組、任務、管理、工作實施計畫文件 運作人名冊、應變聯絡資訊、可提供救災支援器材清冊 支援事項協定、個資同意書及其他補充資料上傳 運作聯防組織編組與文件上傳 救災支援器材清冊 聯防組織支援協定與工作實施計畫填寫 組長 小組線上共同編輯組織任務 聯防小組線上審核

  42. 聯防線上簽核系統規劃說明 對策作法 現況說明 建立審查意見編修功能 (審查意見填寫說明) 提供審查歷程查詢匯整 (彙整各審查意見,清單表示環保單位意見) 過去沒有提供線上審查意見填寫,如須業者補件係以書件往來方式通知修正,徒增審查時間。

  43. 全國毒災聯防系統 • 全國毒災聯防小組(依縣市轄區籌組) • 全國毒災聯防工作圈 聯防組織架構 • 使用者維護介面、平時管理管控與變時的調度查詢。 • 更新資料時間 • 組長審核機制 應變資材 應變專家 • 提供聯防組織的成員支援區域勾選與劃分的功能。 • 以兩小時內可以趕赴支援之時效為主。 支援區域 藉由條件式的問答輸入與邏輯式判斷後提供配對參考結果。 透過全國毒災聯防輔導小組進行實際媒合。 聯防媒合平台 • 發布活動訊息、熱門討論及經驗分享。 • 聯防支援請求及事故聯防簡訊通知。 交流園地 43

  44. 登入方式-運作廠場 毒性化學物質申報系統網址: http://flora2.epa.gov.tw/ 登入「毒性化學物質申報系統」後,於上方中間點選「全國毒災聯防系統」,即可進入 1 2 以運作場所管編登入

  45. 登入方式-運輸業者 毒性化學物質運送車輛即時監抗系統網址: http://toxicgps.epa.gov.tw 登入「運送車輛監控系統」後,於左方連結點選「全國毒災聯防組織」,即可進入 1 2

  46. 登入方式-無管編業者 無管編登入專頁 http://toxicdms.epa.gov.tw/Toxic/LoginPage.aspx • 非毒化物運作業者 • 無法以毒管申報系統身份登入 • 無法以毒化物即時追蹤系統登入 填寫相關資料欄位申請後請牢記帳號密碼 2 1 第一次登入先點選註冊

  47. 權限設定 • 編輯、查詢 • 本身的廠商資料、所屬縣市聯防組織、所屬全國聯防組織 廠商 • 編輯、查詢、管理 • 廠商資料、所屬縣市聯防組織、所屬全國聯防組織、管理聯防組織成員、審核聯防組織支援器材及人員異動 聯防組織組長 環保署 協辦單位 應變隊 • 編輯、新增、查詢 • 所有縣市廠商資料、所有縣市聯防組織、全國聯防組織 • 編輯、新增、查詢 • 各縣市廠商資料、各縣市聯防組織、全國聯防組織 縣市環保局

  48. 全國毒災聯防系統

  49. 首頁與統計情形 首頁功能:最新消息、檔案下載、問與答 目前毒災聯防小組與工作圈統計 加入聯防小組與工作圈的運作場廠家數、與資材總計

  50. 上傳協議書 2 1 點選所屬聯防組織 3 將備查文件中 支援協定掃瞄為JPG或BMP格式上傳,檔案需小於4Mb

More Related