neci
Uploaded by
7 SLIDES
413 VUES
130LIKES

奈米光觸媒( TiO 2 )

DESCRIPTION

奈米光觸媒( TiO 2 ). 一、奈米光觸媒的優點 二、何謂光觸媒 三、光觸媒五大功能及應用 四、光觸媒的適用場所 及特性比較 五、光觸媒的施工方法 六、 光觸媒材料殺菌功能 測試結果. 共有7頁,按 左鼠鍵 可翻頁 資料數據提供: Spodin. 奈米光觸媒( TiO 2 ) 的優點. 細菌病媒的 終結 空氣品質的 提昇. 無毒、無味、環保長效的 防疫利器. 何謂光觸媒?.

1 / 7

Télécharger la présentation

奈米光觸媒( TiO 2 )

An Image/Link below is provided (as is) to download presentation Download Policy: Content on the Website is provided to you AS IS for your information and personal use and may not be sold / licensed / shared on other websites without getting consent from its author. Content is provided to you AS IS for your information and personal use only. Download presentation by click this link. While downloading, if for some reason you are not able to download a presentation, the publisher may have deleted the file from their server. During download, if you can't get a presentation, the file might be deleted by the publisher.

E N D

Presentation Transcript


  1. 奈米光觸媒(TiO2) 一、奈米光觸媒的優點 二、何謂光觸媒 三、光觸媒五大功能及應用 四、光觸媒的適用場所 及特性比較 五、光觸媒的施工方法 六、光觸媒材料殺菌功能 測試結果 共有7頁,按左鼠鍵可翻頁 資料數據提供:Spodin

  2. 奈米光觸媒(TiO2)的優點 細菌病媒的終結 空氣品質的提昇 無毒、無味、環保長效的防疫利器

  3. 何謂光觸媒? 顧名思義即是利用大自然太陽光或照明光(紫外線)來作為化學反應能量來源,利用二氧化鈦為觸媒催化物,便有極強的氧化還原作用,使大氣中的氧氣及水分子激發成極具活性.OH.O2的自由離子.這些極強的自由基可分解對人體環境有害的有機物及部分無機物,使有害的有機物質迅速氧化分解再還原結合成無害物質達到淨化大氣之功用. 清新空氣的誕生 - 細菌病媒的終結

  4. 光觸媒五大功能及應用 五大功能 光觸媒的應用 清新空氣的誕生 - 細菌病媒的終結

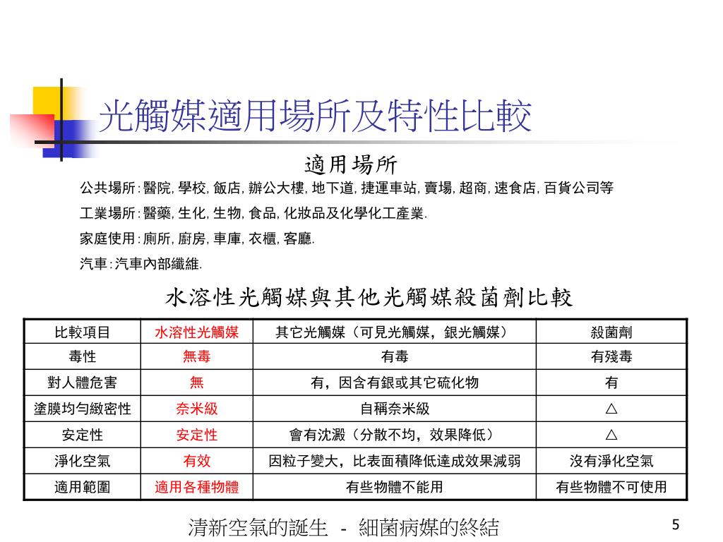
  5. 光觸媒適用場所及特性比較 適用場所 公共場所:醫院,學校,飯店,辦公大樓,地下道,捷運車站,賣場,超商,速食店,百貨公司等 工業場所:醫藥,生化,生物,食品,化妝品及化學化工產業. 家庭使用:廁所,廚房,車庫,衣櫃,客廳. 汽車:汽車內部纖維. 水溶性光觸媒與其他光觸媒殺菌劑比較 清新空氣的誕生 - 細菌病媒的終結

  6. 光觸媒使用施工法 一、噴塗施工方法: 1.用水或一般清潔劑將附著在表面的油污完全清除洗淨 2.洗淨後待其表面水份完全乾燥才能施工 3.為避免噴塗不均及浪費,噴槍噴嘴口徑愈小愈好,最好使用壓縮馬達式的噴氣槍 最好,口徑需小於0.8mm。 4.距離被塗物大約30-40公分噴塗,噴塗時需注意是否均勻,若覺得不夠均勻需待 乾燥後再噴塗一次。 二、使用後乾燥法: 1.可用吹風機、熱風機來加速乾燥速率,以提高接著性 2.需注意未乾燥前請勿碰觸噴塗面 3.需注意噴塗物是否耐熱及耐熱程度,以防火災 三、使用量: 50cc約一坪(大面積) 四、若沒有以上設備,可用噴槍噴頭來施工 清新空氣的誕生 - 細菌病媒的終結

  7. 光觸媒材料殺菌功能測試結果 殺菌率(%) 菌類種類 清新空氣的誕生 - 細菌病媒的終結

More Related