olisa
Uploaded by
1 SLIDES
168 VUES
10LIKES

USB Controlled Discharge Circuit for LED and HD44780 LCD using ATmega163

DESCRIPTION

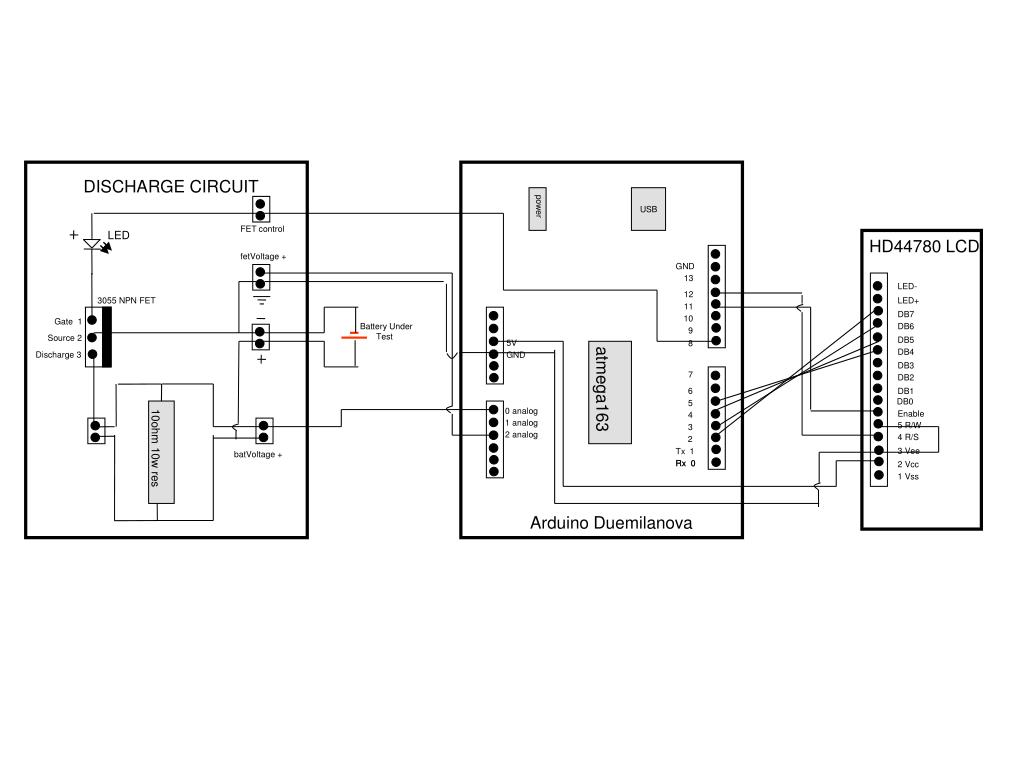
This project outlines the design of a USB-powered discharge circuit utilizing an ATmega163 microcontroller. It controls an LED indicator and an HD44780 LCD for displaying battery voltage and status during testing. The circuit includes a 3055 NPN FET and a 10-ohm, 10W resistor to manage battery discharge safely. The system is equipped with various digital outputs and analog inputs to monitor battery conditions and allow for efficient control over the charging and discharging processes. Enhance your electronics projects with this convenient and informative setup!

1 / 1

Télécharger la présentation

USB Controlled Discharge Circuit for LED and HD44780 LCD using ATmega163

An Image/Link below is provided (as is) to download presentation Download Policy: Content on the Website is provided to you AS IS for your information and personal use and may not be sold / licensed / shared on other websites without getting consent from its author. Content is provided to you AS IS for your information and personal use only. Download presentation by click this link. While downloading, if for some reason you are not able to download a presentation, the publisher may have deleted the file from their server. During download, if you can't get a presentation, the file might be deleted by the publisher.

E N D

Presentation Transcript


  1. atmega163 DISCHARGE CIRCUIT USB power FET control LED HD44780 LCD fetVoltage + GND 13 LED- 12 3055 NPN FET LED+ 11 DB7 10 Gate 1 Battery Under Test DB6 9 Source 2 DB5 5V 8 DB4 Discharge 3 GND DB3 7 DB2 6 DB1 DB0 5 0 analog Enable 10ohm 10w res 4 1 analog 5 R/W 3 2 analog 4 R/S 2 3 Vee Tx 1 batVoltage + Rx 0 Rx 0 2 Vcc 1 Vss Arduino Duemilanova

More Related