oneida
Uploaded by
17 SLIDES
319 VUES
170LIKES

Единый Государственный Экзамен

DESCRIPTION

Единый Государственный Экзамен. Математика - 2014. Малюгин Николай Иванович учитель математики МАОУ Боровская СОШ № 1. С 4. Многоконфигурационная планиметрическая задача. Две окружности касаются внешним образом в точке K . Прямая AB касается

1 / 17

Télécharger la présentation

Единый Государственный Экзамен

An Image/Link below is provided (as is) to download presentation Download Policy: Content on the Website is provided to you AS IS for your information and personal use and may not be sold / licensed / shared on other websites without getting consent from its author. Content is provided to you AS IS for your information and personal use only. Download presentation by click this link. While downloading, if for some reason you are not able to download a presentation, the publisher may have deleted the file from their server. During download, if you can't get a presentation, the file might be deleted by the publisher.

E N D

Presentation Transcript


  1. Единый Государственный Экзамен Математика - 2014 Малюгин Николай Иванович учитель математики МАОУ Боровская СОШ № 1

  2. С 4 Многоконфигурационная планиметрическая задача

  3. Две окружности касаются внешним образом в точке K . Прямая AB касается первой окружности в точке A, а второй — в точке B. Прямая BK пересекает первую окружность в точке D, прямая AK пересекает вторую окружность в точке C. а) Докажите, что прямые AD и BC параллельны. б) Найдите площадь треугольника AKB , если известно, что радиусы окружностей равны 4 и 1.

  4. D С К O1 O2 H В М А

  5. Решение. а) Обозначим центры окружностей О1 и О2 соответственно. Пусть общая касательная, проведённая к окружностям в Точке K , пересекает AB в точке M. По свойству касательных, проведённых из одной точки, AM = KM и KM = BM. Треугольник AKB, у которого медиана Равна половине стороны, к которой она проведена, — прямоугольный.

  6. Вписанный угол AKD — прямой, Поэтому он опирается на диаметр AD . Значит, AD AB. Аналогично получаем, что BC AB . Следовательно, прямые AD и BC параллельны. б) Пусть, для определенности, первая окружность имеет радиус 4, а радиус второй равен1. Треугольники BKC и AKD подобны. Пусть , тогда

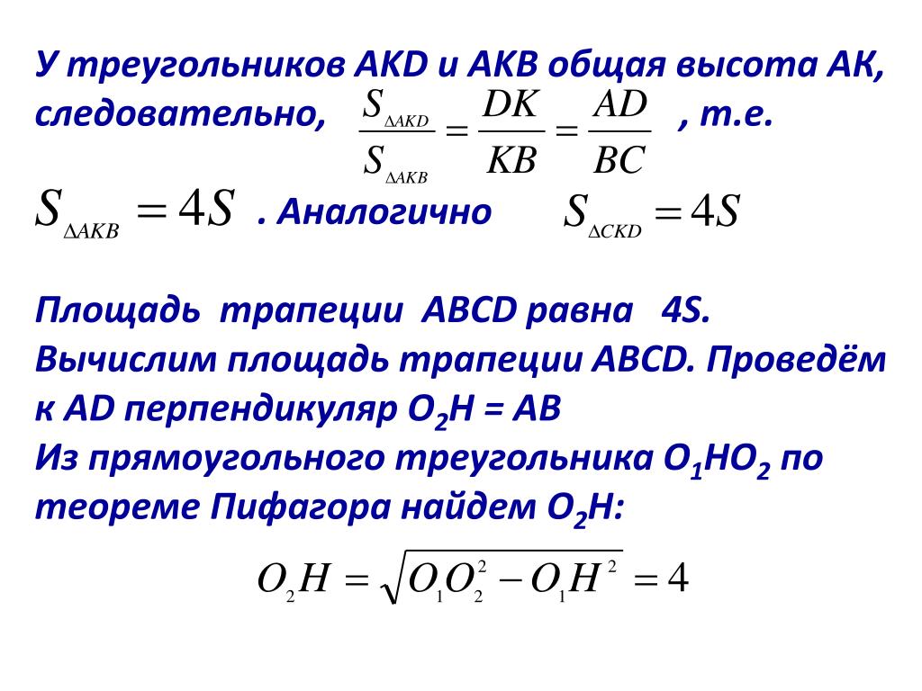
  7. У треугольников AKD и AKB общая высота АК, следовательно, , т.е. . Аналогично Площадь трапеции ABCD равна 4S. Вычислим площадь трапеции ABCD. Проведём к AD перпендикуляр О2Н = АВ Из прямоугольного треугольника О1НО2 по теореме Пифагора найдем О2Н:

  8. Тогда Следовательно, 25S = 20, S=0,8 Ответ: 3,2.

  9. С 5 Уравнения, неравенства, системы с параметром

  10. Найдите все значения a , при каждом из которых наименьшее значение функции больше1

  11. Определение: а, если а 0, ≥ |а| = - а, еслиa < 0

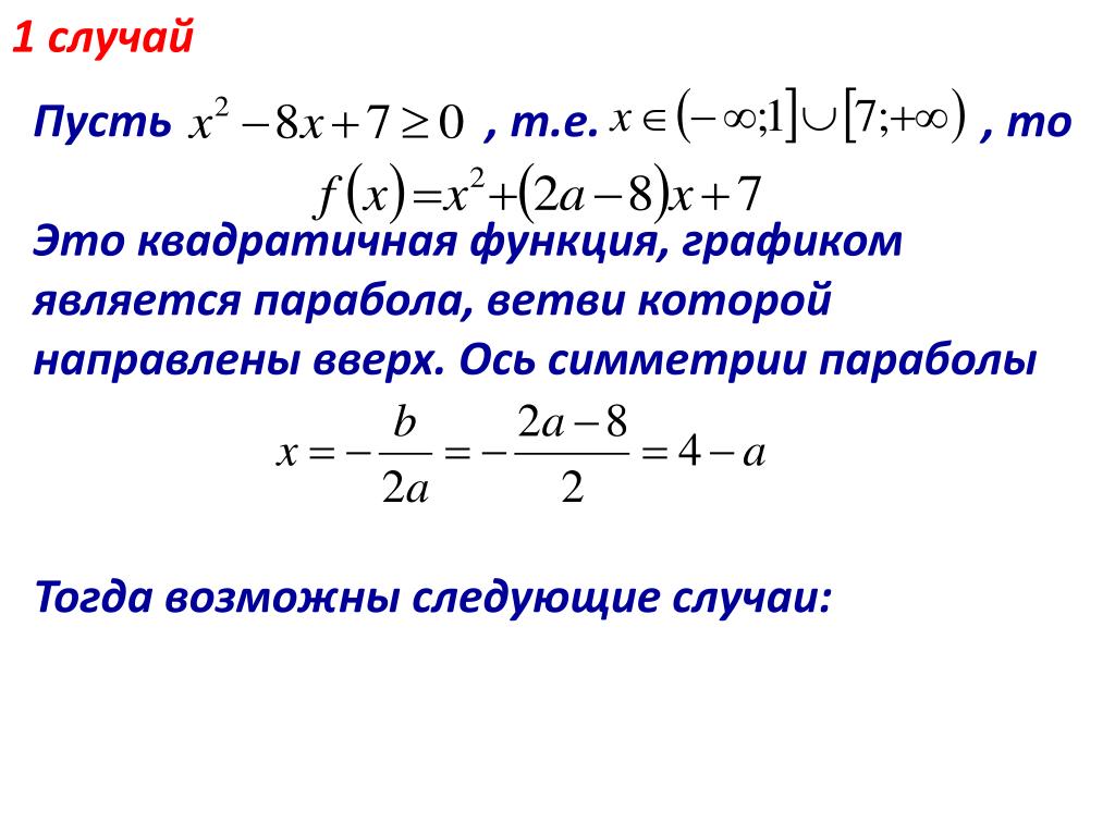
  12. 1 случай Пусть , т.е. , то Это квадратичная функция, графиком является парабола, ветви которой направлены вверх. Ось симметрии параболы Тогда возможны следующие случаи:

  13. 1 7 1 7 1 7 1 7

  14. 2 случай Пусть , т.е. , то Это квадратичная функция, графиком является парабола, ветви которой направлены вниз. Ось симметрии параболы Тогда возможны следующие случаи:

  15. 1 7 1 7

  16. Следовательно, нужно решить систему неравенств: а). Если , то -3 3

  17. б). Если , то 3

More Related