1 / 13

étudiant

responsable de . responsable . creer données. cours. cursus. générer edt. enseignant. administratif. session utilisateur. étudiant. générer statistiques. Direction. créer données de base année créneau horaire début créneau horaire fin durée du créneau vacances jours fériés

pello
Télécharger la présentation

étudiant

An Image/Link below is provided (as is) to download presentation Download Policy: Content on the Website is provided to you AS IS for your information and personal use and may not be sold / licensed / shared on other websites without getting consent from its author. Content is provided to you AS IS for your information and personal use only. Download presentation by click this link. While downloading, if for some reason you are not able to download a presentation, the publisher may have deleted the file from their server. During download, if you can't get a presentation, the file might be deleted by the publisher.

E N D

Presentation Transcript


  1. responsable de responsable creer données cours cursus générer edt enseignant administratif session utilisateur étudiant générer statistiques Direction

  2. créer données de base • année • créneau horaire début • créneau horaire fin • durée du créneau • vacances • jours fériés • début semestre • fin de semestre • cursus • dates début et fin d'inscription dans cours et filières • gérer ressources : créer/modifier /supprimer • salles • profs • anciens étudiants • déjà dans la base et changeant d'année • ex: ESSI2 passent en ESSI3 • inscrire cours obligatoire • propager l'inscription de tous les étudiants d'un cursus dans les cours obligatoires du cursus en vue de créer les fiches de notes • utile seulement si on gère aussi les relevés de notes • inscrire TD automatique • créer des groupes de TD /TP en fonction du nombre d'inscrits dans les cours • cours: défini par • libellé (ex applis relationnelles) • code ex LOG2 • niveau: ex : bac+5 sera codé 5 • prérequis (un cours de niveau inférieur) • objectif • contenu • volume cours magistral • volume TD • volume TP • nb inscrits (sera a renseigné après les inscriptions) • annuel/semestriel • générer les sessions d'un cours • affecter les enseignants pour chaque groupe de TD • Le résultat est un ensemble de sessions de type défini (ct, td, tp) • un enseignant est affecté à chaque session • si un TD est donné pour 3 groupes ça fait 3 sessions • une session a • une durée • une fréquence • (aléatoire sera programmée individuellement • hebdomadaire, bi hebdomadaire)

  3. Générer séances • affecter les créneaux horaires • un créneau est défini en terme de nb de plages horaires et de plage de début • chaque plage a une durée fixée définie en paramètre du programme. • Les sessions hebdomadaires ou bihebdomadaires sont fixées en priorité et affectées automatiquement en une seule fois en tenant compte des paramètres du programme (jours de congés; durée d'un semestre; jours fériés...) • Les sessions "aléatoires sont programmées une par une • A l'issue du processus on a des séances de cours ayant lieu a des créneaux horaires pour des groupes d'étudiants donnés, avec un enseignant défini • Affecter salles • Pour chaque séance on cherche une salle en fonction des besoins de la séance et des capacités de la salle (nb de places, équipement) • Modifier edt • changer une séance déjà programmée

  4. responsable de cours responsable administratif cursus enseignant session utilisateur utilisateur non identifié étudiant <<include>> <<include>> <<include>> Authentifier <<extend>> inscrire optionnel consulter edt Impression consulter par salle consulter par élève profil connu inscrire cours optionnel consulter par enseignant consulter par cursus Première connexion Inscrire filière Inscrire groupe TD

  5. Session utilisateur • La page d'accueil propose de s'identifier; le système peut aussi fonctionner sans identification • Par défaut le système affiche l'edt par cursus • En saison possibilité d'ouvrir une page "s'inscrire" • Inscrire optionnel • A certaines époques de l'année (définies dans créer données) les étudiants ont le droit de s'inscrire dans les filières ; les cours optionnels; les groupes de TP/TD associés à un cours. • Inscrire filière • Soumis à identification; l'élève choisit une des filières autorisées par son cursus actuel • Inscrire cours optionnel • Soumis à identification; l'élève choisit une des cours optionnels autorisés par sa filière actuelle dans la limite du nombre max autorisé par la filière • Inscrire groupe TP/TD • Soumis à identification; l'élève choisit un des groupes de TP/TD autorisés par le cours où il est inscrit dans la limite du nombre max d'élèves autorisé par groupe (fixé par le resp du cours). • Consulter edt • l'edt s'affiche par semaine,par défaut l'edt s'affiche par cursus • code cours, nom cours, horaire, salle , enseignant, groupe si besoin • boite de dialogue pour proposer d'autres affichages si utilisateur identifié • cours :choix parmi liste de cours • élève: choix parmi liste élève • enseignant: choix parmi liste enseignant • salle: choix parmi liste salle • Consulter par salle • L'utilisateur a choisi "salle" dans la boite de dialogue et il a donné un numéro de salle parmi la liste proposée • Les occupations de la salle pendant la semaine donnée sont affichées • Consulter par enseignant • L'utilisateur a choisi "enseignant" dans la boite de dialogue et il a donné un nom d'enseignant parmi la liste proposée • Les séances assurées par l'enseignant pendant la semaine donnée sont affichées • Consulter par cursus • C'est l'affichage par défaut ou bien L'utilisateur a choisi "cursus" dans la boite de dialogue après avoir visualisé autre chose; et il a choisi un nom de cursus parmi ceux proposé • Toutes les séances (obligatoires et optionnelles) relevant de ce cursus pendant la semaine donnée sont affichées • Consulter par élève • L'utilisateur a choisi "élève" dans la boite de dialogue; il a eu le choix entre les élèves ayant déjà un profil(y compris lui même s'il est élève); il a donné un nom d'enseignant parmi la liste proposée • Pour l'élève choisi, on regarde dans son profil les groupes auxquels il est inscrit et on cherche ces groupes dans les séances de la semaine que l'on affiche ensuite

  6. administratif générer statistiques • Générer statistiques • Accessible seulement sur demande d'un membre de l'équipe administrative • Inscriptions • sortir une liste d'étudiants pour chaque intervenant (cursus, cours, filière…) • Heures enseignement • calculer le nb d'heures effectives par enseignant • permanent de l'UFR • permanent autre UFR • vacataire exterieur stats inscriptions Heures enseignement

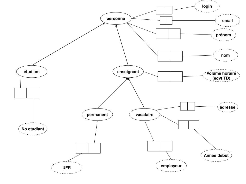
  7. login personne email prénom nom étudiant enseignant Volume horaire (eqvt TD) adresse permanent vacataire No etudiant Année début employeur UFR

  8. Fiche cours no cours Volume TP nb d'heures Volume CM nb d'heures Volume TD nb d'heures fréquence Objectif Fiche cours Prérequis cours Programme Modalités no Bibliographie

  9. nomlien • Ne prend en compte que l'edt et les inscriptions de l'année en cours • ne permet pas la vérification des prerequis • on peut générer automatiquement l'inscription d'un étudiant dans tous les cours obligatoires de la filière ou du cursus lien propagations père niveau NomUnité URL On peut générer automatiquement les sessions dès lors que l'on connaît le nombre d'heures, la durée des sessions, les enseignants responsables On ne peut pas savoir si une salle est libre ou occupée L'enseignant qui enseigne dans une séance est pae défaut celui qui est responsable de la session mais il peut être remplacé Unité (no) type nbinscrits inscrit étudiant session responsable enseignant cours enseigne semaine séance type nomgroupe Durée en nb de créneaux plage horaire début salle fréquence noséance

  10. jour no Plage horaire début créneau horaire salle no type Nb places Batiment adresse no Nom

  11. Créer données de base : administratif seul autorisé permet de créer tous les cursus un après l ’autre en commençant par le sommet de la hiérarchie, pour haque cursus, son niveau est défini (ex bac+1 sera de niveau 1) les cours composant le cursus seront renseignés ailleurs mises à jour de données année créneau horaire début créneau horaire fin durée du créneau vacances jours fériés début semestre fin de semestre cursus dates début et fin d'inscription dans cours et filières Créer étudiants : administratif demander nom du cursus à partir d’un fichier texte procédure stockée ; generation automatique de login et renseignement des champs; Créer cours : responsable cours fenetre interactive permet de renseigner les champs utiles à la publication de la fiche de cours; en particulier le niveau du cours permet d ’ouvrir une periode d ’inscription créer cursus : responsable cursus fenetre interactive liste des cours affichée en fonction des cours possibles pour le niveau de ce cursus l ’utilisateur coche optionnel ou obligatoire Les fenetres

  12. créer données de base • année • plage horaire début • plage horaire fin • durée du créneau • vacances • jours fériés • début semestre • fin de semestre • dates début et fin d'inscription dans cours et filières • gérer ressources : créer/modifier /supprimer • salles • profs • anciens étudiants • déjà dans la base et changeant d'année • ex: ESSI2 passent en ESSI3 • inscrire cours obligatoire • propager l'inscription de tous les étudiants d'un cursus dans les cours obligatoires du cursus en vue de créer les fiches de notes • utile seulement si on gère aussi les relevés de notes • inscrire TD automatique • créer des groupes de TD /TP en fonction du nombre d'inscrits dans les cours • cours: défini par • libellé (ex applis relationnelles) • code ex LOG2 • niveau: ex : bac+5 sera codé 5 • prérequis (un cours de niveau inférieur) • objectif • contenu • volume cours magistral • volume TD • volume TP • nb inscrits (sera a renseigné après les inscriptions) • annuel/semestriel • générer les sessions d'un cours • affecter les enseignants pour chaque groupe de TD • Le résultat est un ensemble de sessions de type défini (ct, td, tp) • un enseignant est affecté à chaque session • si un TD est donné pour 3 groupes ça fait 3 sessions • une session a • une durée • une fréquence • (aléatoire sera programmée individuellement • hebdomadaire, bi hebdomadaire)

More Related