sasson
Uploaded by
23 SLIDES
543 VUES
230LIKES

ГЕТЕРОГЕННЫЕ ПРОЦЕССЫ, МЕТОДЫ РАЗДЕЛЕНИЯ. 2 или более фазы

DESCRIPTION

ГЕТЕРОГЕННЫЕ ПРОЦЕССЫ, МЕТОДЫ РАЗДЕЛЕНИЯ. 2 или более фазы Гетерогенные системы применяются в операциях разделения, концентрирования и определения компонентов. В зависимости от того, какие две фазы используют, выделяют следующие гетерогенные системы:

1 / 23

Télécharger la présentation

ГЕТЕРОГЕННЫЕ ПРОЦЕССЫ, МЕТОДЫ РАЗДЕЛЕНИЯ. 2 или более фазы

An Image/Link below is provided (as is) to download presentation Download Policy: Content on the Website is provided to you AS IS for your information and personal use and may not be sold / licensed / shared on other websites without getting consent from its author. Content is provided to you AS IS for your information and personal use only. Download presentation by click this link. While downloading, if for some reason you are not able to download a presentation, the publisher may have deleted the file from their server. During download, if you can't get a presentation, the file might be deleted by the publisher.

E N D

Presentation Transcript


  1. ГЕТЕРОГЕННЫЕ ПРОЦЕССЫ, МЕТОДЫ РАЗДЕЛЕНИЯ. 2 или более фазы Гетерогенные системы применяются в операциях разделения, концентрирования и определения компонентов. В зависимости от того, какие две фазы используют, выделяют следующие гетерогенные системы: 1) жидкая + твердая — Ж+Т (осаждение, адсорбция); 2) жидкая + жидкая — Ж+Ж (экстракция, абсорбция); 3) газовая + твердая — Г+Т (сублимация, адсорбция); 4) газовая + жидкая — Г+Ж (дистилляция, абсорбция). • Важные замечания. • Для гетерогенных процессов при записи уравнений реакций необходимо • указывать, к какой фазе относится каждый компонент • 2) Для гетерогенных процессов при записи уравнений реакций с участием ионов • необходимо следить за тем, чтобы электронейтральность фаз не нарушалась.

  2. Осаждение. Влияние различных факторов на растворимость Гетерогенная система раствор — осадок. Используются как для разделения и концентрирования компонентов, так и для их количественного определения (гравиметрия, осадительное титрование). Равновесие раствор - осадок 1) Самый простой случай равновесия в системе Ж+Т, один компонент: Атв = Ар-р, Ks = [A]р-р [A]р-р – растворимость. При постоянных температуре, давлении и среде является постоянной величиной:

  3. 2) равновесие в системе раствор — осадок с участием электролита МА. Предполагаем формы М+, А–, МА (?). Тогда 2 гетерогенных равновесия MAs = MAaq, S0 MAs = M+aq + A–aq, Ks [MA]aq = S0 - собственная растворимость вещества МА. Ks = [M+][A–] - произведение растворимости (solubility product) M+aq + A–aq = MAaq, 1 S0 = Ks 1 S = [MA] + [M+] = S0 + [M+] - общая (молярная) растворимость.

  4. 3) равновесие растворения осадка cостава MnAm: тоже 2 гетерогенных равновесия MnAm (s) = MnAm (aq), S0 MnAm (s) = n Mm+aq + m An-aq, Ks Растворимость выражается в единицах молярной концентрации вещества MnAm, перешедшего в раствор: CM = n S CA = m S Если S0 мало, то и наоборот, Вопрос: будет ли выпадать осадок при смешивании реагентов? -Рассчитывают величину ионного произведения (ИП), исходя из заданных условий. Например, для осадка MA ИП = [M+]aq[A-]aq Если ИПKs, то произведение растворимости достигнуто и осадок выпадет.

  5. При этом мы не рассматриваем механизм образования осадка и не учитываем такие факторы, как степень пересыщения и время, необходимое для начала образования осадка (инд.). Значение Ks является константой равновесия. Величина общей растворимости S может изменяться в зависимости от условий. На практике часто возникает необходимость влияния на растворимость (S) осадков. Так, для увеличения полноты осаждения процесс следует вести в условиях, при которых растворимость осадка минимальна. В тех случаях, когда в растворе могут протекать конкурирующие равновесия, в частности для предотвращения выпадения осадка мешающего компонента, необходимо выбрать условия, при которых растворимость осадка мешающего иона максимальна и значение Ks для него не достигается. Такой подход — маскирование мешающего иона — позволяет получить осадок нужного компонента в чистом виде.

  6. Влияние на растворимость Влияние одноименного иона Если при осаждении иона металла в виде осадка МnАm добавлен избыток осадителя, то При увеличении концентрации осадителя Az- концентрация ионов металла уменьшается, следовательно, полнота осаждения увеличивается. Способом влияния на растворимость является проведение реакции осаждения в водно-органических или органических растворителях. Нередко введение органического растворителя приводит к понижению растворимости осадков малорастворимых электролитов. Это связано с влиянием сольватации на константу.

  7. Комплексообразование с общим ионом. Если к осадку МА, находящемуся в равновесии с раствором МАтв=МАр-р, добавлен избыток аниона А–, с которым ион металла может вступать также в реакцию комплексообразования, то в растворе устанавливаются равновесия: M+aq + A-aq = MAaq, 1 ... M+aq + i A-aq = MAi aq. i В этом случае S = CM и [M+]S. В большинстве случаев So <<S. Если осадок имеет стехиометрию MAn, то S0 = Ksn.

  8. Ур-я МБ по М(все процессы идут в растворе, поэтому индекс (aq) опущен): СМ=S=[M+]+[MA]+ ...+[MAi] +...+[MAn] Подставляем ЗДМ: [MAi] = i[M][A]i -- CM=S=[M+]+1[M+][A–]+2[M+][A–]2+… +i[M+][A–]i+...+ n[M+][A–]n= = [M] Ф где Ф - функция Ледена, Ф = 1/М. Следовательно, [M+] = S / Ф = МS С другой стороны, Ks = [M+][A–] = МS[A–] Таким образом,

  9. В общем случае для осадка MnAm Ks = (MnS)n[A–]m; Эти выражения служат для расчета растворимости осадка при добавлении избытка иона-осадителя, способного к комплексообразованию с металлом. Величина [A–], как правило, неизвестна. Однако процесс комплексообразования нередко проводят при условии CM<<CA (по меньшей мере на два порядка). Тогда [A–]=CA, и все расчеты значительно упрощаются. Примеры влияния одноименного иона. Добавление избытка одноименного иона может понижать и к повышать растворимость осадка. 1. BaSO4. Растворимость уменьшается как при добавлении избытка Ba2+, так и избытка SO42–

  10. 2. AgCl. Растворимость уменьшается при добавлении избытка ионов серебра. При увеличении концентрации [Cl–] растворимость AgCl вначале падает, проходит через минимум, а затем увеличивается из-за комплексообразования. 3. HgI2. Растворимость увеличивается как при добавлении избытка I– из-за комплексообразования: HgI2 + i I- = HgI2+i-i (i = 1, 2) так и при добавлении избытка Hg2+ вследствие реакции HgI2 + Hg2+ = 2 HgI+ Замечание. Для ртути(II) собственная растворимость S0 соединений HgX2 (X = Cl, Br, I, SCN, CN) высока. Комплексообразование с посторонним лигандом. Маскирование Пусть в насыщенном водном растворе над осадком MA устанавливаются равновесия MAs = MAaq, S0 MAs = M+aq + A–aq, Ks

  11. Если также присутствует лиганд L, то идут процессы комплексообразования: M+L=ML, ML+L=ML2, … MLi–1+L=MLi, … MLn–1+L=MLn. В этом случае [A–] = S. Используя уравнения МБ и ЗДМ, получим Если So<<S, то CM=[M+] или [M+]=MCM.

  12. Используя выражение для Ks Ks = [M+][A–]=MS2. Получим Дляосадка MnAm (So<<S) Ks = (MnS)n(mS)m Комплексообразование с посторонним лигандом является одним из процессов маскирования. При высоких значениях констант устойчивости растворимость осадка можно повысить на несколько порядков вплоть до полного растворения. Пример – растворение осадка AgCl в тиосульфате натрия Na2S2O3

  13. Влияние pH на растворимость Пусть есть насыщенный раствор соли MA, где А– — остаток слабой кислоты: Допустим сразу, что S0 << S, т.е. есть два равновесия MAs = M+aq + A–aq, Ks H+aq + A-aq = HAaq, KH Растворимость равна S = CA = CM, а CM = [M] МБ по A: CA = [A] + [HA] = [A](1 + KH[H+]) = [A] ФH Ks = [M][A] = CMCA/ФH = S2 / ФH или S = (KsФH)1/2 Напомним, что Ф = F (ф-я Ледена) = 1 + KH[H+] = 1/A, где

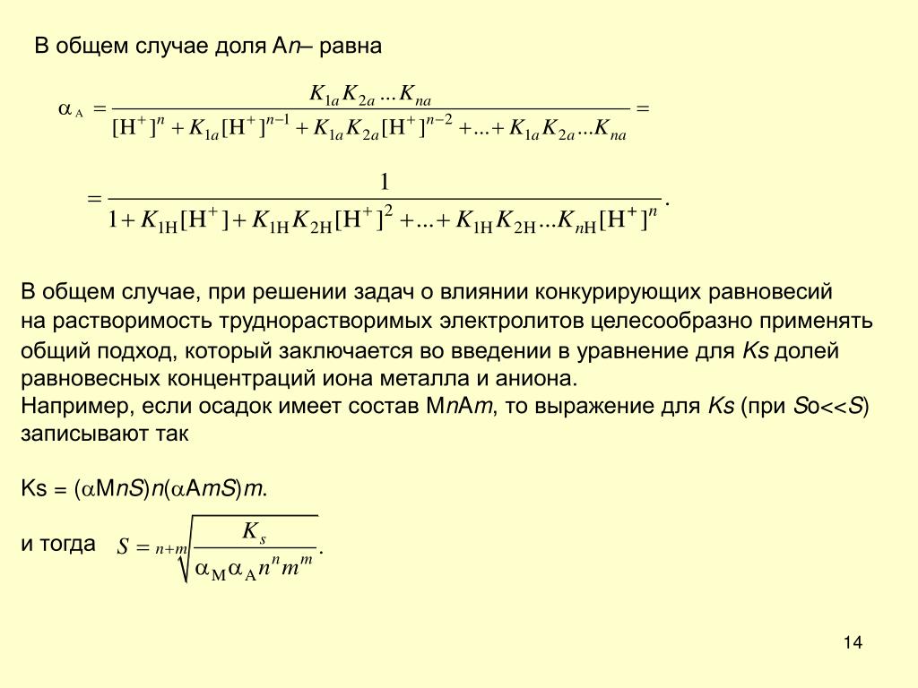
  14. В общем случае доля An– равна В общем случае, при решении задач о влиянии конкурирующих равновесий на растворимость труднорастворимых электролитов целесообразно применять общий подход, который заключается во введении в уравнение для Ks долей равновесных концентраций иона металла и аниона. Например, если осадок имеет состав MnAm, то выражение для Ks (при So<<S) записывают так Ks = (MnS)n(AmS)m. и тогда

  15. Пример. Изменение растворимости HgS при переходе от рН 7 к 0.1 М НСl. Солевой эффект Введение в раствор хорошо растворимых электролитов, не имеющих одноименных с осадком ионов, приводит к изменению растворимости осадка. Это явление называется солевым эффектом или влиянием ионной силы. Оно связано с изменением коэффициентов активности ионов труднорастворимого электролита. При невысоких значениях ионной силы раствора (I < 0,1—0,2) величины коэффициентов активности уменьшаются с ростом I согласно уравнению где z — заряд иона, I — ионная сила раствора. Для более высоких ионных сил обычно наблюдается увеличение коэффициента активности.

  16. Гравиметрический метод анализа Главное достоинство — метод, является абсолютным, т. е. безэталонным методом. Погрешность определения в гравиметрии составляет 0,1—0,2 %. Недостатки: длительность определения, высокий предел обнаружения и неселективность, поскольку реагенты, применяемые для осаждения, чаще всего не являются специфичными. Этапы гравиметрического (весового) определения - осаждение труднорастворимого соединения, -отделение осадка от раствора путем фильтрования, -промывание осадка, -его высушивание или прокаливание для получения постоянной массы гравиметрической формы -взвешивание осадка. Осаждаемая и гравиметрическая формы могут иметь как одинаковый, так и разный состав. Расчеты в гравиметрии удобно проводить, используя гравиметрический фактор F: он равен доле массы определяемого компонента в массе весовой формы

  17. Гравиметрические факторы для большинства осадков, применяемых в аналитической практике, приведены в справочниках по аналитической химии. Зная F, легко рассчитать содержание определяемого компонента по формуле: mx = F mвф В гравиметрии к осаждаемой и гравиметрической формам осадка предъявляют определенные требования. Требования к осаждаемой форме: 1. Количественное осаждение. В гравиметрии осаждение считается количественным, если масса определяемого компонента в растворе после осаждения не превышает 0,0002 г (точность обычных аналитических весов). 2. Чистота осадка. Для осаждения следует выбирать такие условия, чтобы осадок выделялся из раствора чистым, не содержащем посторонних примесей. 3. Хорошее аналитическое состояние осадка. Осадок должен быть получен в форме, удобной для фильтрования и промывания, поскольку именно эти стадии анализа являются наиболее длительными. 4. Осаждаемая форма должна при высушивании или прокаливании легко и полно переходить в гравиметрическую форму.

  18. Требования к гравиметрической форме: 1. Гравиметрическая форма должна быть стехиометрическим соединением. 2. Это соединение должно быть химически устойчивым, в частности, негигроскопичным. 3. Значение F должно быть по возможности мало для снижения погрешности определения. Гравиметрия является надежным и точным методом определения, вследствие чего гравиметрические методы применяют в качестве стандартных для оценки правильности определения другими методами, а также для калибровки аналитического сигнала в инструментальных методах анализа.

  19. Задача Для гравиметрического определения магния его осаждают в виде магний-аммоний фосфата с последующим прокаливанием осадка до пирофосфата. Из-за трудностей соблюдения условий осаждения конечный пирофосфат может содержать до 10 % ортофосфата магния. Оцените абсолютную и относительную погрешность определения магния в образце, если масса весовой формы составляет 0,8020 г. Задача Решение. Реакция превращения осаждаемой формы в весовую: 2МgNH4PO46H2O  Mg2P2O7 + 2 NH3 + 7H2O. Для пирофосфата и ортофосфата магния молярные массы равны соответственно 221,6 г и 262,9 г. Если весовая форма состоит только из пирофосфата, то содержание магния в ней будет составлять 0,8020  48,62 / 221,6 = = 0,1760 г. Если весовая форма содержит 10 % ортофосфата, то содержание магния рассчитывается как 0,9000  0,8020  48,62 / 221,6 + 0,1000  0,8020  72,93 / 262,9 = 0,1806 г. Абсолютная погрешность равна 0,0046 г, относительная — 2,6 %.

  20. Осадительное титрование В основе методов лежат реакции образования малорастворимых соединений. К реакциям осаждения в титриметрии предъявляются следующие требования: малая растворимость осадка, быстрое установление равновесия после добавления каждой порции титранта, минимальное осаждение примесей, а также наличие индикатора (если концентрации не определяются инструментально). Наибольшее практическое значение имеют методы титрования галогенидов и псевдогалогеногенидов раствором нитрата серебра (аргентометрия), реже используют метод с применением раствора соли ртути(I) (меркурометрия). Пусть есть раствор хорошо растворимой соли NaA (A = Cl–, Br–, SCN– и т. д). Его титруем раствором нитрата серебра. Кривые титрования в аргентометрии строят в координатах pAg—D, где pAg = –lg[Ag+], D — доля титрования.

  21. Выразим pAg для трех частей кривой титрования: -до точки эквивалентности: 0 < D  0,99, [Ag+] = Ks/(1 – D)CA', где CA' = CA0V0/V -в точке эквивалентности: [Ag+] = (Ks)1/2 -после точки эквивалентности: [Ag+] = (D – 1)CAg' Метод Мора (хлорид- и бромид-ионы). В качестве индикатора используют хромат калия, который в конце титрования, при появлении избытка ионов серебра, образует красный осадок Ag2CrO4. В растворе протекают реакции: Ag+ + A– = AgAтв 2Ag+ + CrO42- = Ag2CrO4 тв; Ks = 1,110–12. Метод Мора применим в интервале pH 6,5—10,5; так как в более кислой области протонируется хромат-ион, а в избытке гидроксид-ионов выпадает осадок Ag2O (Ks =2 10–8).

  22. Метод Фольгарда. Использует обратное титрование. К анализируемому раствору прибавляют избыток раствора AgNO3 с известной концентрацией. Затем избыток ионов Ag+ оттитровывают раствором роданида калия или аммония (Ks(AgSCN) = 1,110–12). В качестве индикатора применяют ионы железа(III). При взаимодействии избытка титранта с ионами Fe3+ образуются комплексы состава Fe(SCN)i3–i красного цвета. Применяют для определения хлоридных и других ионов, образующих малорастворимые соединения с Ag+. При определении Cl–, который образует с Ag+ осадок AgCl, более растворимый, чем AgSCN, осадок AgCl отделяют фильтрованием или добавляют тяжелый органический растворитель, который препятствует контакту осадка с раствором.

  23. Метод Фаянса. Проводят прямое определение галогенид- и псевдогалогенид-ионов раствором нитрата серебра с использованием адсорбционных индикаторов для фиксации точки эквивалентности. Адсорбционные индикаторы — это соединения, изменяющие свой цвет при адсорбции на поверхности осадка, в частности, флуоресцеин, дихлорофлуоресцеин, эозин и др.

More Related