sef
Uploaded by
31 SLIDES
639 VUES
340LIKES

ЯМР-спектроскопия. Теоретично предсказване на химични отмествания

DESCRIPTION

ЯМР-спектроскопия. Теоретично предсказване на химични отмествания. Ядреният магнитен резонанс (ЯМР) е вид молекулна спектроскопия, при която атомни ядра, притежаващи магнитен момент и поставени под действие на външно магнитно поле, могат да поглъщат радиочестотна енергия.

1 / 31

Télécharger la présentation

ЯМР-спектроскопия. Теоретично предсказване на химични отмествания

An Image/Link below is provided (as is) to download presentation Download Policy: Content on the Website is provided to you AS IS for your information and personal use and may not be sold / licensed / shared on other websites without getting consent from its author. Content is provided to you AS IS for your information and personal use only. Download presentation by click this link. While downloading, if for some reason you are not able to download a presentation, the publisher may have deleted the file from their server. During download, if you can't get a presentation, the file might be deleted by the publisher.

E N D

Presentation Transcript


  1. ЯМР-спектроскопия. Теоретично предсказване на химични отмествания

  2. Ядреният магнитен резонанс (ЯМР) е вид молекулна спектроскопия, при която атомни ядра, притежаващи магнитен момент и поставени под действие на външно магнитно поле, могат да поглъщат радиочестотна енергия. 1945 година, Пърсел и Блох

  3. Кювета за ЯМР-анализ в разтвор Приложение в медицината

  4. Атомното ядро е носител на положителен заряд, равен на произведението от поредния номер Z и заряда на протона (е). Освен това ядрата на повечето изотопи притежават импулс на въртене. Магнетизмът на ядрото се измерва количествено с магнитния момент μ: Коефициентът γ се нарича жиромагнитно отношение и е важна ядрена константа.

  5. За ЯМР-спектроскопията са от съществено значение проекциите на векторите на импулса на въртене и на магнитния момент в посоката z, по която е насочено външното магнитно поле. За даден вид ядро възможните ориентации (състояния) на тези вектори са 2I+1, където I е спиновото квантово число (спин). Стойността на I се определя от поредния номер Z и масовото число А на изотопа.

  6. Проекциите по оста z на импулса на въртене и на магнитния момент на ядрото за всяко едно състояние се определят по следните формули: m – магнитно квантово число, приема стойности I, I-1, .....- I+1, - I. Пример: 1Н I=1/2 Възможни са само 2 ориентации/състояния (2I+1=2.1/2+1=2), отговарящи на m=1/2 и m=-1/2.

  7. Населеност на ядрените енергетични нива В отсъствие на външно магнитно поле енергията на атомното ядро не зависи от магнитното квантово число m, тоест тя е еднаква за всички (2I+1) ориентации на ядрения магнитен момент. При наличие на външно магнитно поле Н0 вследствие на взаимодействието на двата магнитни вектора (μ и Н0) ядрото придобива енергия съгласно израза Отрицателният знак означава, че при еднаква насоченост на двата вектора енергията на системата намалява, а при противоположна насоченост – нараства. За ядра сI=1/2:

  8. За ядра сI=1/2: Основна зависимост на ЯМР - за даден тип ядро, характиризиращо се с жиромагнитно отношение , резонансната честота е пропорционална на приложеното външно магнитно поле Н0.

  9. Населеност на ядрените енергетични нива Ядрата се стремят да заемат състоянието с по-ниска енергия (при ядра с I = 1/2 това е състоянието с m = 1/2). На тази тенденция противодейства топлинното движение на молекулите. В резултат на това се установява равновесна населеност, определяща се по закона на Болцман: Разликата в населеностите на двете нива е незначителна (по-ниското ниво е с 0.001 % по-населено от по-високото. Тази нищожна разлика прави абсорбционните преходи по-вероятни от емисионните, в резултат на което пробата поглъща външна енергия с честота .

  10. Съгласно изведеното основно уравнение , трябва да сеочаква, че при фиксирана стойност на Н0 резонансните честоти на всички ядра от определен вид (например протони) в дадена молекула ще бъдат еднакви и ЯМР-спектърът ще съдържа само един сигнал. В действителност се оказва, че се наблюдават отделни сигнали за структурно различно разположените в молекулата атомни ядра. Пример за това е протонният спектър на оцетната киселина, съдържащ 2 сигнала-за метиловите и карбоксилния протон. Това се обяснява с факта, че резонансните параметри на ядрата се влияят от тяхното обкръжение и преди всичко от електронната плътност около тях, като особено съществена се оказва ролята на валентните електрони.

  11. 1H NMR spectrum of acetic acid CH3 COOH

  12. Под влияние на външното магнитно поле Н0 електроните (които също като ядрата притежават магнитни свойства) са принудени да циркулират така,че се индуцира локално магнитно поле Н’, Което е пропорционално, но обратно насочено на външното поле Н0. - константа на екраниране, мярка за електронната плътност около ядрата В резулатат на електронното екраниране върху ядрото действа не външното поле Н0, а по-слабото ефективно поле Неф: Това уравнение изразява резонансното условие за ядро, обкръжено от електрони.

  13. За да се осъществи резонанс на екранирано ядро при дадена честота е необходимо да се приложи по-силно външно поле, отколкото за изолирано ядро. Очевидно при различна електронна плътност около ядрата екранирането ще бъде различно. Това означава, че резонансът ще настъпва при различна стойност на Н0, т.е. ЯМР-сигналите ще бъдат отместени един спрямо друг по абсцисата на спектъра. Отместването на ЯМР-сигналите под влияние на електронното обкръжение се нарича химично отместване (chemical shift). Отместването на сигналите на оцетната киселина е лесно обяснимо, като се има предвид намалената електронна плътност при карбоксиловия протон в сравнение с тази при метиловите протони. По-слабото екраниране на карбоксиловия протонводи до поява на резонансния му сигнал при по-слабо поле (при ).

  14. В ЯМР-спектроскопията химичното отместване се измерва относително, тоест спрямо сигнала на стандарт.Обикновено се работи с вътрешен стандарт, който се прибавя към разтвора на изследваното вещество. Най-често използван стандартза водородни и въглеродни ядра е тетраметилсилан (TMС).

  15. CH3-CH2-OH (C) (A) (B) A 3.69 B 2.61 C 1.23

  16. 57.79 18.13 C1 C2

  17. Теоретично предсказване на химични отмествания

  18. Молекулните свойства, отговорни за генерирането на ЯМР спектрите (ядрените магнитни екранирания и индиректните ядрени спин-спинови костанти) са анализирани от гледна точка на теория на пертурбациите преди повече от 50 години от Ramsey. Поради практически проблеми, свързани с изчисляването на тези свойства, ранните приложения на аb initio методите не са били успешни. Тези препятствия са преодоляни през последните години в резултат на развитието на аb initio техниките и компютърните технологии, както и поради разработването на специални методи и програми за изчисляване на ЯМР-свойства. Изчисляването на ЯМР параметри чрез аb initio методи е полезно и популярно приложение на изчислителната квантова химия.

  19. Енергетичните нива, изучавани в ЯМР спектроскопията, са спиновите собствени стойности на химически свързани ядра при наличие на външно магнитно поле. Взаимодействията на на магнитните моменти на ЯМР-активните ядра с магнитното поле са модифицирани от обкръжаващите ги електрони от електронна система със затворена обвивка. Въпреки че тези взаимодействия са сложни, основните свойства на ЯМР спектрите могат да бъдат задоволително изчислени чрез решаване на уравнение за енергията за прост, ефективен Хамилтониан, където ядрата са представени само чрез техните спинове и асоциирани магнитни моменти. Такъв един ефективен Хамилтониан може да бъде записан като: където γК са ядрените жиромагнитни отношения и IK са ядрените спинови оператори, които са свързани с ядрените магнитни диполни моменти със зависимостта:

  20. В спиновия Хамилтониан са въведени: ядрените магнитни тензори на екраниране σК, описващи магнитните ефекти на екраниране на електроните класическите диполярни взаимодействия DKL, описващи директните взаимодействия на ядрените магнитни диполни моменти тензорите на индиректните спин-спинови взаимодействия КKL, описващи индиректните взаимодействия на ядрените диполи, предавани чрез обкръжаващите ги електрони. ЯМР-спиновият Хамилтониан е ефективен в смисъл, че неговите решения представят нивата на ядрената магнитна енергия в молекулната система без да се разглеждат електроните. Трябва да се отбележи, че при (фиктивно) отсъствие на обкръжаващи електрони константите на екраниране и индиректните константи на спин-спиново взаимодействие ще изчезнат и ЯМР-спектърът щеше да се определя само от ядрения Зееманов член и от директните диполни взаимодействия.

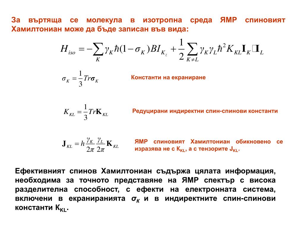
  21. За въртяща се молекула в изотропна среда ЯМР спиновият Хамилтониан може да бъде записан във вида: Константи на екраниране Редуцирани индиректни спин-спинови константи ЯМР спиновият Хамилтониан обикновено се изразява не с КKL, а с тензорите JKL. Ефективният спинов Хамилтониан съдържа цялата информация, необходима за точното представяне на ЯМР спектър с висока разделителна способност, с ефекти на електронната система, включени в екраниранията σК и в индиректните спин-спинови константи КKL.

  22. Разглеждаме електронния Хамилтониан като модифициран от наличието на хомогенно външно поле В и ядрените магнитни моменти МК. Електроните взаимодействат с тези пертурбации: • поради орбиталното движение и • поради постоянните магнитни моменти на електроните. където Аtot (ri) e векторният потенциал в позиция i на електрона Оператори за кинетичния момент За едноелектронна система при наличие на статично магнитно поле В и ядрени магнитни моменти МК:

  23. Разглеждаме поотделно приносите към Хамилтониана на външното магнитно поле и на ядрените магнитни моменти МК: За хомогенно външно магнитно поле, представено с вектора на магнитната индукция В, вектор-ният потенциал АО(ri) може да бъде записан във вида: Ако се включат комплексни фазови фактори директно към АОs, снабдявайки всяка базисна функция с неин собствен комплексен фактор: Векторният потенциал, асоцииран с ядрата, може да бъде записан като: • Диференцирането на уравнението по отношение на В и МК води до пертурбационни оператори и може да се използва за изчисляване на химичните екранирания и спин-спинови константи. • Получените АОs са известни като London atomic orbitalsилиgauge–invariant atomic orbitals (GIAO’s).

  24. GIAO химичните екранирания и константи на спин-спиново взаимодействиесе изчисляват след оптимизация на геометрията на определено ниво. • За да се сравняват с експеримента, изчислените химични екранирания се трансформират в химични отмествания чрез използване на съответно съединение стандарт: • TMС за въглеродни и водородни атоми • H2O за кислородни атоми • CCl3F за флуорни атоми • CS2за серни атоми • Se(CH3)2 за атомите на селена • δ = δcalc(reference) – δcalc • като δcalc(reference) и δcalcсе изчисляват с едни и същи метод и базисен набор.

  25. 2AT / DMSO-d6 39.8 182.7 187.7 // ppm ppm 2AT / D2O 43.1 195.0 // ppm ppm

  26. PTHA+3H2O

More Related