sinead
Uploaded by
52 SLIDES
800 VUES
520LIKES

Лекция 21

DESCRIPTION

Сегодня: четверг, 4 сентября 2014 г. Лекция 21. Содержание лекции:. 21.1. Магнитные моменты электронов и атомов ; 21. 2 . Атом в магнитном поле ; 21. 3 . Диамагнетики и парамагнетики в магнитном поле ; 21.4. Магнитное поле в веществе ; 21.5. Ферромагнетики.

1 / 52

Télécharger la présentation

Лекция 21

An Image/Link below is provided (as is) to download presentation Download Policy: Content on the Website is provided to you AS IS for your information and personal use and may not be sold / licensed / shared on other websites without getting consent from its author. Content is provided to you AS IS for your information and personal use only. Download presentation by click this link. While downloading, if for some reason you are not able to download a presentation, the publisher may have deleted the file from their server. During download, if you can't get a presentation, the file might be deleted by the publisher.

E N D

Presentation Transcript

Playing audio...

  1. Сегодня: четверг, 4 сентября 2014 г. Лекция 21 Содержание лекции: 21.1. Магнитные моменты электронов и атомов; 21.2.Атом в магнитном поле; 21.3. Диамагнетики и парамагнетики в магнитном поле; 21.4.Магнитное поле в веществе; 21.5. Ферромагнетики. Тема: МАГНИТНЫЕ СВОЙСТВА ВЕЩЕСТВА

  2. (21.1.1) (21.1.2)

  3. (21.1.3) Рис. 21.1 (21.1.4) · 10-34

  4. (21.1.5) (21.1.6) (21.1.7)

  5. (21.1.8) (21.1.9)

  6. (21.2.1) (21.2.2) (21.2.3)

  7. (21.2.4) Рис. 21.2

  8. (21.2.5) (21.2.6) (21.2.7)

  9. (21.3.1)

  10. (21.3.2) (21.3.3)

  11. 13.4. Магнитное поле в веществе (21.4.1)

  12. (21.4.2) (21.4.4) Рис21.3 (21.4.5)

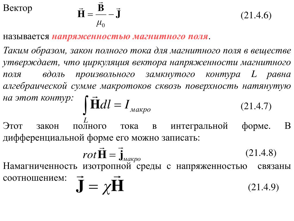
  13. (21.4.6) (21.4.7) (21.4.8) (21.4.9)

  14. Рис.21.4 Рис.21.5 Рис.21.6

  15. Рис.21.7

  16. Большой коэрцитивной силой (широкой петлей гистерезиса) обладают магнито-твердыематериалы, используемые для изготовления постоянных магнитов. Малую коэрцитивную силу имеют магнито-мягкие материалы, используемые для изготовления сердечников трансформаторов. Измерение гиромагнитного отношения для ферромагнетиков показали, что элементарными носителями магнетизма в них являются спиновые магнитные моменты электронов.

  17. Рис. 15.1,а

  18. (15.1.5) (15.1.6) (15.1.7)

  19. (15.1.8) (15.1.9)

  20. Сегодня: четверг, 4 сентября 2014 г. Лекция Содержание лекции: • Введение • 2. Уравнения Максвелла в интегральной – дифференциальной формах Тема: УРАВНЕНИЯ МАКСВЕЛЛА

  21. 1. Введение

  22. 2. Уравнения Максвеллав интегральной – дифференциальной формах

  23. (1) , (2) ,

  24. (3) , (4)

  25. Рис. 1. К выводу граничных условий для уравнений Максвелла в дифференциальной форме:  поверхностная плотность свободных электрических зарядов на границе раздела (a); i – поверхностная плотность тока проводимости на рассматриваемой поверхности S (б). D2n, D1n, B2n, В1n – проекции векторов D2, D1, В2, В1 на нормаль n. H2t, E2t, H1t, E1t – тангенциальные составляющие векторов Н, Е вдоль нормали к контуру N = = [n,]

More Related