sydney-payne
Uploaded by
14 SLIDES
410 VUES
141LIKES

Гвоздик Ярослав Михайлович,

DESCRIPTION

Учреждение Российской академии наук Санкт-Петербургский институт информатики и автоматизации РАН (СПИИРАН). Гвоздик Ярослав Михайлович, руководитель группы аттестационных испытаний информационно-управляющих систем ООО «Газинформсервис».

1 / 14

Télécharger la présentation

Гвоздик Ярослав Михайлович,

An Image/Link below is provided (as is) to download presentation Download Policy: Content on the Website is provided to you AS IS for your information and personal use and may not be sold / licensed / shared on other websites without getting consent from its author. Content is provided to you AS IS for your information and personal use only. Download presentation by click this link. While downloading, if for some reason you are not able to download a presentation, the publisher may have deleted the file from their server. During download, if you can't get a presentation, the file might be deleted by the publisher.

E N D

Presentation Transcript


  1. Учреждение Российской академии наук Санкт-Петербургский институт информатики и автоматизации РАН (СПИИРАН) Гвоздик Ярослав Михайлович, руководитель группы аттестационных испытаний информационно-управляющих систем ООО «Газинформсервис» МЕТОД ОЦЕНКИ СИСТЕМ ЗАЩИТЫ ИНФОРМАЦИИ АВТОМАТИЗИРОВАННЫХ СИСТЕМ

  2. ЦЕЛЬРАБОТЫ - повышение качества, полноты и оперативности представления информации, необходимой и достаточной для принятия обоснованных и своевременных решений по защите информации в автоматизированных системах на основе современных математических методов и методик проведения оценки НАУЧНАЯ ЗАДАЧА- разработка метода оценки систем защиты информации (СЗИ) АС требованиям нормативных, руководящих документов Российской Федерации в области защиты информации, обеспечивающего повышение качества, полноты и оперативности принятия владельцами АС обоснованных и своевременных решений по их защите. ОБЪЕКТ ИССЛЕДОВАНИЯ — системы защиты информации автоматизированных систем. ПРЕДМЕТ ИССЛЕДОВАНИЯ — модели и методы анализа систем защиты информации.

  3. Противоречия, порождающие задачи диссертационного исследования

  4. ЗАДАЧИ ИССЛЕДОВАНИЯ: • провести анализ требований нормативных, руководящих документов РФ в области защиты информации; • разработать подход к формированию критериев оценки СЗИ АС; • провести анализ и разработать методические принципы создания моделей оценки систем защиты информации АС; • разработать метод оценки систем защиты информации АС с использованием современного математического аппарата; • разработать методику оценки систем защиты информации АС; • апробировать метод оценки систем защиты информации АС. ОСНОВНЫЕ НАУЧНЫЕ РЕЗУЛЬТАТЫ 1. Метод оценки системы защиты информации АС. 2. Методика оценки системы защиты информации АС.

  5. 130*103 20 АКТУАЛЬНОСТЬ ТЕМЫ Рост числа официально зарегистрированных атак на автоматизированные системы (по данным http://book.itep.ru) Общее количество вредоносных программ,атакующих АС Снижение требований к квалификации злоумышленников, необходимой для успешного осуществления атак (Cnews Analytics на основе данных CERT Coordination Center)

  6. МЕТОД ОЦЕНКИ СИСТЕМ ЗАЩИТЫ ИНФОРМАЦИИ АС МЧС РОССИИ • Метод оценки систем защиты информации АС состоит из следующих этапов: • Построение многоуровневой иерархической структуры требований безопасности и формирование системы критериев оценки СЗИ АС. • Построение многоуровневой структуры моделей для решения задачи оценки. Построение многоуровневой иерархической структуры требований безопасности и формирование системы критериев оценки СЗИ АС. • В диссертационной работе анализировались: • Руководящие документы ФСТЭК (Гостехкомиссии) России по защите АС и СВТ от НСД. • Руководящий документы ФСТЭК (Гостехкомиссии) России «Безопасность информационных технологий. Критерии оценки безопасности информационных технологий». • ГОСТ Р ИСО/МЭК ТО 19791-2008 «Информационная технология. Методы и средства обеспечения безопасности. Оценка безопасности автоматизированных систем». • ГОСТ Р ИСО/МЭК 17791-2006 «Практические правила управления ИБ»; • ГОСТ Р ИСО/МЭК 27001-2006 «Методы и средства обеспечения безопасности. Системы менеджмента информационной безопасности» и т.д. По результатам анализа сделан вывод, что для оценки СЗИ АС необходимо использовать требования следующих документов: Руководящий документы ФСТЭК (Гостехкомиссии) России «Безопасность информационных технологий. Критерии оценки безопасности информационных технологий» (технические требования); ГОСТ Р ИСО/МЭК ТО 19791-2008 «Информационная технология. Методы и средства обеспечения безопасности. Оценка безопасности автоматизированных систем» (организационные требования).

  7. Для формирование требований и критериев оценки СЗИ АС в части требований к техническим регуляторам безопасности предлагается использовать РД «Общие критерии», а в части требований к регуляторам безопасности организационного уровня использовать положения ГОСТ Р ИСО/МЭК ТО 19791-2008 . Функциональные требования безопасности (ПЗ и/или ЗБ) Технические требования (РД «Общие критерии») Организационные требования (19791:2006) Класс Класс N Класс N Класс Семейство N Семейство Семейство N Семейство Компонент Компонент N Компонент N Компонент Элемент Элемент N Элемент N Элемент Система критериев оценки системы защита АС

  8. Построение многоуровневой структуры моделей для решения задачи оценки. • Принципы создания модели оценки СЗИ. • Принцип 1- первичность структуры критериев оценки перед видом модели. Суть принципа заключается в том, что модель оценки СЗИ АС создается как множество взаимоувязанных, согласованных на выбранной иерархической структуре критериев частных моделей и в полной мере должна соответствовать структуре критериев оценки. • Принцип 2 – согласованность входов модели вышестоящего уровня выходам нижестоящих моделей по типу передаваемых значений величин и их градации. • Принцип 3 – соответствие количества градаций оцениваемых величин уровню «уверенной» оценки эксперта. • Принцип 4 – рациональный выбор модели в соответствии с градациями и инциденциями конкретного критерия.

  9. Модель оценки систем защиты информации АС Критерии оценки Математический аппарат оценки Упрощенный метод анализа иерархий aij =ai1a1j=ai1/a1ji = 2,...,п, j = 2,...,п. w = (w1,w2,...,wn)T wi=a1n/a1i , i = 1,2,...,п. Функциональные требования безопасности (обобщённый показатель) Класс N Класс Семейство N Семейство Нечеткая (четкая) комплексная оценка Компонент N Компонент Элемент N Элемент Нечеткий логический вывод Экспертные оценки

  10. Класс «аудит безопасности» Оценку каждого критерия будем проводить по следующей шкале: не соответствует (Н), частично соответствует (ЧС), соответствует в основном (СВО), соответствует (С) Оценка элемента «FAU_SAR 1.1», который устанавливает требования к предоставлению записей аудита, может иметь следующие варианты: - ФБО не предоставляет возможность (Н); - ФБО предоставляет возможность только одному из уполномоченных пользователей (ЧС); - ФБО предоставляет возможность большинству уполномоченных пользователей, но не всем (СВО); - ФБО предоставляет возможность всем уполномоченным пользователям (С).

  11. Форма правила нечёткого вывода Если FAU_SAR 1.1 (Значение оценки) и FAU_SAR 1.2 (Значение оценки) то FAU_SAR 1 (Значение оценки) 1. Если FAU_SAR 1.1 (Н) и FAU_SAR 1.2 (Н) то FAU_SAR 1 (Н); 2. Если FAU_SAR 1.1 (Н) и FAU_SAR 1.2 (ЧС) то FAU_SAR 1 (Н); 3. Если FAU_SAR 1.1 (Н) и FAU_SAR 1.2 (СВО) то FAU_SAR 1 (Н); 4. Если FAU_SAR 1.1 (Н) и FAU_SAR 1.2 (С) то FAU_SAR 1 (ЧС); 5. Если FAU_SAR 1.1 (ЧС) и FAU_SAR 1.2 (Н) то FAU_SAR 1 (Н); … Редактор нечёткого вывода Fuzzy Logic Toolbox

  12. Иерархическое дерево критериев семействаFAU_SAR Матрицы свёртки для семейства «FAU_SAR» Структура классаFAU «Аудит безопасности»

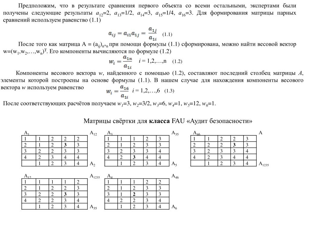
  13. Предположим, что в результате сравнения первого объекта со всеми остальными, экспертами были получены следующие результаты а12=2, а13=1/2, а14=3, а15=1/4, а16=3. Для формирования матрицы парных сравнений используем равенство (1.1) После того как матрица А = (аij)n*n при помощи формулы (1.1) сформирована, можно найти весовой вектор w=(w1,w2,…,wn)T. Его компоненты вычисляются по формуле (1.2) i = 1,2,…,n (1.2) Компоненты весового вектора w, найденного с помощью (1.2), составляют последний столбец матрицы А, элементы которой построены на основе формулы (1.1). В нашем случае для нахождения компоненты весового вектора w используем равенство После соответствующих расчётов получаем w1=3, w2=3/2, w3=6, w4=1, w5=12, w6=1. Матрицы свёртки для классаFAU «Аудит безопасности» i = 1,2,…,6 (1.3) (1.1)

More Related