wilson
PRESENTED BY
6 SLIDES
252 VUES
60 LIKES

CDO

DESCRIPTION

CDO. SDDM. RDM. CCDM. FADM. Asst FADM. Asst. TA. SPM. SRM. RM. BM. ASDM. SWDM. AH. FH. EDPH. AudH. OA. TO. NSpSup. Sr. Srv. Sup. SDD Bkpr. R Off. NF Stf. HR Asst. Cred Off. Legal Off. Col Off. EDP Stf. RFO. NA Stf. RFADO. RAO. SDDNSrSpvr. SDDNSpC1. SDDNSpC2.

1 / 6

Télécharger la présentation

CDO

An Image/Link below is provided (as is) to download presentation Download Policy: Content on the Website is provided to you AS IS for your information and personal use and may not be sold / licensed / shared on other websites without getting consent from its author. Content is provided to you AS IS for your information and personal use only. Download presentation by click this link. While downloading, if for some reason you are not able to download a presentation, the publisher may have deleted the file from their server. During download, if you can't get a presentation, the file might be deleted by the publisher.

E N D

Presentation Transcript


  1. CDO SDDM RDM CCDM FADM Asst FADM Asst. TA SPM SRM RM BM ASDM SWDM AH FH EDPH AudH OA TO NSpSup Sr. Srv. Sup SDD Bkpr R Off NF Stf HR Asst Cred Off Legal Off Col Off EDP Stf RFO NA Stf RFADO RAO SDDNSrSpvr SDDNSpC1 SDDNSpC2 SDDShP SDDWMCCu D&L RFADStf Brc. Bkpr Ext. Bkpr Cred Spvr Legal SDDSWDRgP Col Spvr Sls Spvr RDM Stf` Reg’l SP C SDDNSpCus SDDRSSu D&LN D&LRg Cashier Acct. Exec Collector Cred. App Ext CSC Int CSC SDDSPCu SDDSWDbBrP Doc. Stf SDDSRMech SDDSSuMech SDDSSu N Utl/Msgr SDD Driver B Utl/Msgr

  2. Chief Division Officer Credit and Collection Division Manager Senior Regional Manager Regional Manager Branch Manager Collection Officer Credit Officer Legal Officer Collection Supervisor Credit Supervisor Legal Accounts Executve Collector Credt Appraiser

  3. Retail Division Manager Chief Division Officer Special Projects Manager Senior Regional Mngr. Regional Manager Branch Manager Retail Officer Sales Supervisor Retail Division Staff External CSC Internal CSC

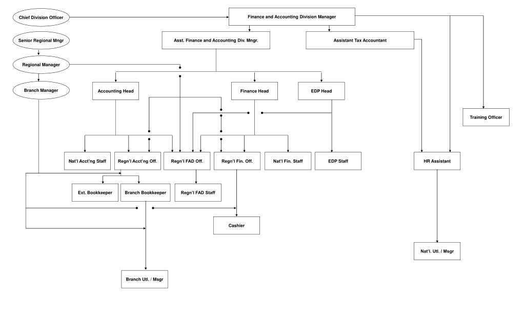
  4. Finance and Accounting Division Manager Chief Division Officer Senior Regional Mngr Asst. Finance and Accounting Div. Mngr. Assistant Tax Accountant Regional Manager Branch Manager Accounting Head Finance Head EDP Head Training Officer Nat’l Acct’ng Staff Regn’l Acct’ng Off. Regn’l FAD Off. Regn’l Fin. Off. Nat’l Fin. Staff EDP Staff HR Assistant Ext. Bookkeeper Branch Bookkeeper Regn’l FAD Staff Cashier Nat’l. Utl. / Msgr Branch Utl. / Msgr

  5. Supply and Distribution Division Manager Chief Division Officer Senior Regional Mngr Regional Manager After-Sales Dept. Mngr. Shipping and Whouse Dept. Mngr. Branch Manager SDD Nat’l. Spareparts Spvr. SDD Sr. Service Spvr SDD Bookkeper SDD Nat’l. Service Spvr. SDD Spareparts Coordinator1 SDD Spareparts Coordinator2 SDD Documentation And Liaison SDD Whouse MC Cust.odian SDD Shipping Personnel SDD Reg’l. Service Spvr. Nat’l Spareparts Custodian Reg’l Spareparts Coordinator SDD Asst. Shipping And Warehousing Personnel SDD SWD Reg’l Personnel SDD Documentation And Liaison (Nat’l) SDD Documentation And Liaison (Reg’l) SDD Srvc. Support Mech SDD Srvc. Roving Mech SDD SWD Branch Personnel SDD Spareparts Custodian SDD Service Spvr. Documentation Staff SDD Driver

  6. Chief Divisions Officer Senior Regional Manager Regional Manager Audit Head Branch Manager Office Auditor

More Related