1 / 24

Formatvorlage und Übungen zu Prozessabbildungen

Formatvorlage und Übungen zu Prozessabbildungen. Aufgabe mit Verfein. Aufgabe mit Verfein. Prozessverweis. Prozessverweis. Aufgabe mit Verfeinerung. Aufgabe mit Verfeinerung. Prozessverweis Prozessverweis. Prozessverweis Prozessverweis. Prozessverweis Prozessverweis Prozessverweis.

yan
Télécharger la présentation

Formatvorlage und Übungen zu Prozessabbildungen

An Image/Link below is provided (as is) to download presentation Download Policy: Content on the Website is provided to you AS IS for your information and personal use and may not be sold / licensed / shared on other websites without getting consent from its author. Content is provided to you AS IS for your information and personal use only. Download presentation by click this link. While downloading, if for some reason you are not able to download a presentation, the publisher may have deleted the file from their server. During download, if you can't get a presentation, the file might be deleted by the publisher.

E N D

Presentation Transcript


  1. Formatvorlage und Übungen zu Prozessabbildungen

  2. Aufgabe mit Verfein. Aufgabe mit Verfein. Prozessverweis Prozessverweis Aufgabe mit Verfeinerung Aufgabe mit Verfeinerung Prozessverweis Prozessverweis Prozessverweis Prozessverweis Prozessverweis Prozessverweis Prozessverweis Prozessverweis Prozessverweis Prozessverweis Aufgabe mit Verfeinerung Aufgabe mit Verfeinerung Informationssystem Informationssystem Modellelemente Ereignis Ereignis Ereignis Ereignis Ereignis Ereignis Aufgabe Aufgabe Aufgabe Aufgabe Aufgabe Aufgabe Kunden- auftragsbestätigung Ware/Service Organisationseinheit ` Informationsobjekt Stelle Stelle OR XOR AND ET Informationsfluss/ Materialfluss ` Informationsobjekt Informationsobjekt Kontrollfluss Informationsobjekt Attribut Informationsobjekt Informationsobjekt Attribut Freitext- kommentar Ereignis Ereignis Ereignis Ereignis Ereignis Ereignis Informationsobjekt Aufgabe Aufgabe Aufgabe Attribut Attribut Aufgabe Aufgabe Aufgabe Informationsobjekt Informationsobjekt Attribut Attribut Organisationseinheit Stelle Stelle Status OR XOR AND ET Bevorzugte Masseder Modellelemente: Höhen: 0.4 / 0.8 / 1.2Breiten: 3.2Schrift: Arial Narrow 11, Zeilenabstand 0.85Flächenfarbe: 234 / 234 / 234Linienfarbe: 196 / 196 / 196Linienstärke: 1.0 Version 1.2 vom 20.8.04 Eine Anleitung zur Erstellung von Prozessabbildungen finden Sie unter www.prozoom.ch Seite 2

  3. Aufgabe mit Verfein. Aufgabe mit Verfein. Prozessverweis Prozessverweis Aufgabe mit Verfeinerung Aufgabe mit Verfeinerung Prozessverweis Prozessverweis Prozessverweis Prozessverweis Prozessverweis Prozessverweis Prozessverweis Prozessverweis Prozessverweis Prozessverweis Aufgabe mit Verfeinerung Aufgabe mit Verfeinerung Informationssystem Informationssystem Modellelemente Ereignis Ereignis Ereignis Ereignis Ereignis Ereignis Aufgabe Aufgabe Aufgabe Aufgabe Aufgabe Aufgabe Kunden- auftragsbestätigung Ware/Service Organisationseinheit ` Informationsobjekt Stelle Stelle OR XOR AND ET Informationsfluss/ Materialfluss ` Informationsobjekt Informationsobjekt Kontrollfluss Informationsobjekt Attribut Informationsobjekt Informationsobjekt Attribut Freitext- kommentar Ereignis Ereignis Ereignis Ereignis Ereignis Ereignis Informationsobjekt Aufgabe Aufgabe Aufgabe Attribut Attribut Aufgabe Aufgabe Aufgabe Informationsobjekt Informationsobjekt Attribut Attribut Organisationseinheit Stelle Stelle Status OR XOR AND ET Bevorzugte Masseder Modellelemente: Höhen: 0.4 / 0.8 / 1.2Breiten: 3.2Schrift: Arial Narrow 11, Zeilenabstand 0.85Flächenfarbe: 234 / 234 / 234Linienfarbe: 196 / 196 / 196Linienstärke: 1.0 Version 1.2 vom 20.8.04 Eine Anleitung zur Erstellung von Prozessabbildungen finden Sie unter www.prozoom.ch Seite 2

  4. Platzierung der Hintergrundflächezu den Rasterlinien

  5. Übungen zurProzesssicht Stand: 20.08.2004

  6. Stelle ausschreiben Personal- einführung Übungsvorlage zu„Personalbeschaffung und –auswahl“ Bestehende Stelle ist neu zu besetzen Neu geschaffene Stelle ist zu besetzen XOR Personalbedarfs- meldung Bedarfstragende Abteilung Personalbedarf melden Stelle ist zu besetzen Stellen- beschreibung HR- Abteilung Anforderungen zusammentragen Anforderungs- profil Freigabe Stellenbesetzung einholen XOR Stellenbesetzung ohne Ausschreibung ist freigegeben Stellenbesetzung mit Ausschreibung ist freigegeben Stellen- ausschreibung Geeignete Kandidaten zur Bewerbung einladen Kandidaten- vorauswahl ist getroffen XOR Geeignete Bewerbungen gehen ein Bewerber auswählen Unterzeichneter Arbeitsvertrag Arbeitsvertrag abschliessen AND Arbeitsvertrag ist abgeschlossen

  7. Prozess Kredit- kartenbezahlung Telefonischer Kundenservice Prozess Vorkasse Telefonzentrale Auftragsabwicklung Typ Lieferungnach Vorkasse Auftragsabwicklung Typ Lieferungauf Rechnung Web-Service eines externen Dienstleisters ERP-System,Vertriebsmodul/Debitorenbuchhaltung ERP-System,Vertriebsmodul Telefonanlage Bestellannahme durch das Call-Center eines Handelsunternehmens Anruf geht im Call-Center ein Call-Center Anliegen zuordnen Anrufer ist ein Kun- de, will aber keine Bestellung aufgeben XOR Anrufer ist kein Kunde Anrufer will eine Bestellung aufgeben ggf. Kunde ` Warenkorb erfassen, Kunde erfassen,Lieferadresse erfassen erfasst Bestellung Status = vorerfasst Bestellpositionen Lieferadresse Kunde ist nicht bekannt Kunde ist bekannt Warenkorb und Adresse sind erfasst AND XOR AND AND Kreditrahmen automatisch überprüfen Über Allgemeine Geschäftsbedingungen aufklären Automatische Adressprüfung durchführen zeigt an Adresse Status zeigtan AND Kunde freier Kreditrahmen Kreditrahmen reicht nicht aus XOR XOR Adresse wurde bestätigt Kreditrahmen reicht aus Adresse wurde nicht bestätigt XOR XOR XOR Über Bezahlver- fahren informieren (2) Über Bezahlver- fahren informieren (1) Kreditkartendaten erfassen XOR XOR erfasst Bestellung Kreditkartendaten Lieferung auf Rechnung bestätigen, Bestellung freigeben verändert Bestellung XOR Status = freigegeben Liefertyp = [nach Vor- kasse ¦ auf Rechnung] XOR AND AND Bestellung ist angenommen Stand: 14.12.2004

  8. Kreditkarten-Bezahlung imCall-Center-Prozess

  9. Lösungen zu den Übungen zur Prozesssicht Stand: 20.08.2004

  10. Stelle ausschreiben Personal- einführung Lösung zu„Personalbeschaffung und –auswahl“ Bestehende Stelle ist neu zu besetzen Neu geschaffene Stelle ist zu besetzen XOR Personalbedarfs- meldung Bedarfstragende Abteilung Personalbedarf melden Stelle ist zu besetzen Stellen- beschreibung HR- Abteilung Anforderungen zusammentragen Anforderungs- profil Freigabe Stellenbesetzung einholen XOR Stellenbesetzung ohne Ausschreibung ist freigegeben Stellenbesetzung mit Ausschreibung ist freigegeben Stellenbesetzung überprüfen Stellen- ausschreibung Geeignete Kandidaten zur Bewerbung einladen Kandidaten- vorauswahl ist getroffen XOR Geeignete Bewerbungen gehen nicht ein XOR Geeignete Bewerbungen gehen ein Bewerber auswählen Unterzeichneter Arbeitsvertrag Arbeitsvertrag abschliessen AND Arbeitsvertrag ist abgeschlossen

  11. Zahlungsanfrage bearbeiten Prozess Vorkasse ERP-System,Vertriebsmodul,Payment-Gateway Applikation eines Online-Payment-Ser-vice-Providers ERP-System,Vertriebsmodul,Payment-Gateway Kreditkarten-Bezahlung imCall-Center-Prozess Kunde ist erfasst Kreditkartenzahlung im Call-Center-Prozess ist durchzuführen Bestellung ist vorerfasst Händleridentifikation ` AND Kunde Kundenname Zahlungsanfrage an Online-Payment-Ser-vice-Provider senden automatisch, Übermittlung via https enthält Bestellung Kreditkartendaten Auftragswert erzeugt ` Zahlungsanfrage Z.B. Saferpay Zahlungsbescheid von Online-Payment-Service-Provider empfangen automatisch, Übermittlung via https enthält Zahlungsanfrage Status Zahlungsbescheid ist positiv XOR Zahlungsbescheid ist negativ Bezahlung bestätigen, Bestellung freigeben verändert Call-Center Bestellung Status = freigegeben Vorkasse-Verfahren anbieten XOR Kunde wählt Vorkasse Kunde verzichtet auf Bestellung Bestellung ` löscht Bestellvorgang abbrechen macht Eintrag Kunde Kundenhistorie Kreditrahmen überprüfen auf niedrigste Stufe setzen Kunde freier Kreditrahmen Bestellung wurde abgebrochen Kreditkartenzahlung ist durchgeführt Stand: 28.11.2004

  12. Abbildungen zurProzesssicht Stand: 20.08.2004

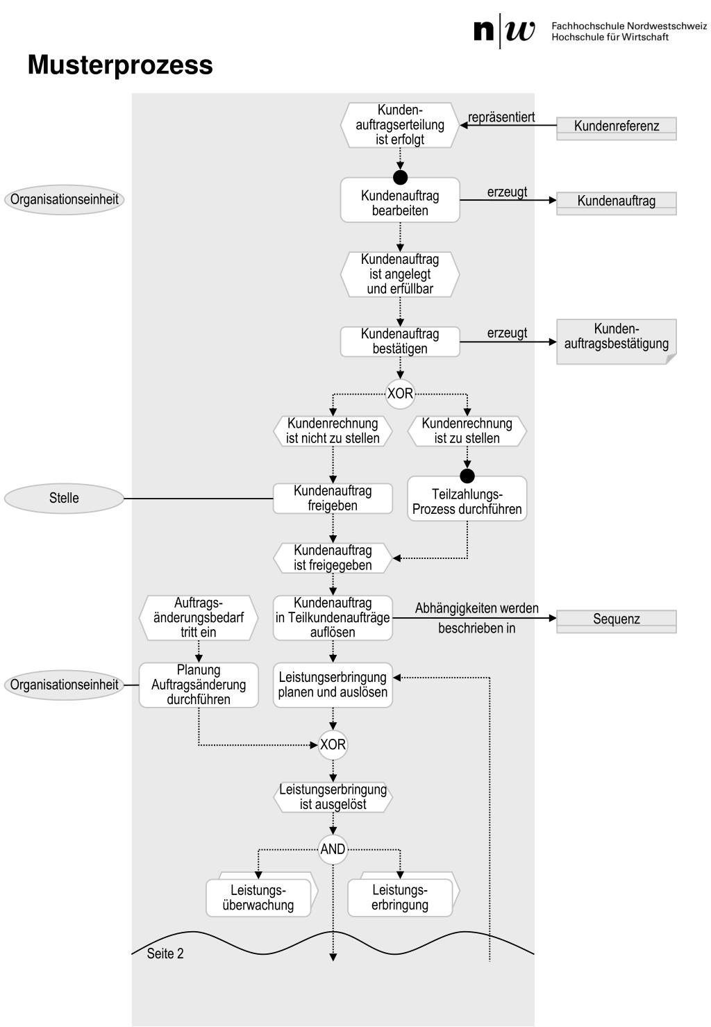
  13. Kundenauftrag bearbeiten Teilzahlungs- Prozess durchführen Leistungs- überwachung Leistungs- erbringung Musterprozess Kunden-auftragserteilungist erfolgt repräsentiert Kundenreferenz ` Organisationseinheit erzeugt Kundenauftrag ` Kundenauftragist angelegtund erfüllbar Kunden- auftragsbestätigung erzeugt Kundenauftrag bestätigen XOR Kundenrechnung ist nicht zu stellen Kundenrechnung ist zu stellen Stelle Kundenauftrag freigeben Kundenauftrag ist freigegeben Auftrags-änderungsbedarf tritt ein Kundenauftrag in Teilkundenaufträge auflösen Abhängigkeiten werden beschrieben in Sequenz ` Planung Auftragsänderung durchführen Leistungserbringung planen und auslösen Organisationseinheit XOR Leistungserbringung ist ausgelöst AND Seite 2

  14. BestandsmeldungECR-Lieferanten SAP R/3 – SDVersand Business Connector SAP R/3 – SDVersand SAP R/3 – SDAuftrag Business Connector SAP R/3 – SDVersand Business Connector SAP R/3 – SDFakturierung Business Connector Stadtmühle Schenk: Auftragsabwicklung VMI KorrespondierenderProzess bei Migros Prozess bei Stadtmühle Schenk Rahmenvertragist gültig Bestandsmeldung(EDI: INVRPT04) Bestandsmeldungist eingegangen trifft ein 1 ` AND Sachbearbeitermanuell 2 Nachschubmengenmanuell ermitteln ProzessBeschaffungsauftragfür ECR-Lieferanten Auftrag eröffnen,Mengen runden,Auftragsbestätigungerzeugen 3 Bestellunganlegen erzeugtu. sendet Auftragsbestätigung(EDI: ORDERS02) ` 4 Lieferschein imLager ausdrucken erzeugt Lieferschein Auftrag auf BasisLieferscheinmanuell eröffnen, Sendung komissionieren, SSCC-Code derPaletten erfassen,Auftrag abschliessen 5 Lieferschein abschreiben Lagermitarbeiter EtikettiersystemPago mitmobilen Scannern erzeugt Textdatei mitEtikettinformationen LieferscheinnummerEAN-Nummern der PalettenEAN-Nummern und Mengen der Ware Sendung istkomissioniert Etikettinformationenals „RückmeldungVersandelementdaten“übernehmen, Lieferbeleg alsLiefermeldung erzeugen,Empfangsliste fürEmpfänger drucken 6 einlesen Liefermeldung (EDI: DESADV02) Anlieferunganlegen erzeugtu. sendet ` erzeugt Empfangsliste Wareneingangbuchen,Empfangslisteunterzeichnen Ware mitEmpfangsliste Spedition versenden 7 Sendung liefern Sendung ist versandt Vom KundenunterzeichneteEmpfangsliste 8 Warenausgang buchen Eingangsrechnungbuchen Rechnung(EDI: INVOIC02) erzeugt Rechnung erstellen,verbuchen, versenden 9 ` VMI-Auftrag istabgeschlossen

  15. Swiss TS: Prüfung nach Modul G repräsentiert AnmeldeformularModul G mit Anlagen (Pläne) Anmeldeformularist eingegangen Druckgerät ` Sachbearbeitermanuell/SAP Erfassung in ProServ,Mappe anlegen erzeugt 2 Servicemeldungen ` Mappemit Checkliste Sachbearbeitermanuell Sichtung u. Freigabe,Ablage auf Stapel Sobald ein Sachverstän-diger Zeit hat, übernimmt er den Auftrag und erfasst sich selbst als Sachverständigen An vereinbarterStelle werden dieMappen neuerAufträge abgelegt Auftrag ist zubearbeiten Übernahme Auftragmit Erfassung Name Sachverständigermanuell/SAP Servicemeldung erfasst Name Sachverst. Wegen Rückfragen etc.kann sich der Prozesshinziehen, die Einzel-schritte werden nicht im System erfasst DurchführungEntwurfsprüfung Sachverständigermanuell Abschluss Entwurfs-prüfung erfassen,Freigabeschreibenu. Faktura auslösen erzeugt SachverständigerSAP Freigabeschreiben ändert Rechnung Mappe wird inZwischenarchivaufbewahrt Entwurfsprüfungist erfolgt Servicemeldung 1 Status = abgeschlossen Schlussprüfungwird angefordert repräsentiert Anforderung perFax oder Telefonvia Einsatzzentrale AND Servicemeldung Übernahme Auftrag,Herunterladen Datenauf Notebook Sachverständigermanuell/SAP erfasst Name Sachverst. Prüfbescheinigung Durchführung Geräte-abnahme vor Ort Sachverständigermanuell/Notebook erzeugt Zertifikatsentwurf Sachverständiger RückübertragungDaten auf SAP Zertifikat mitrechtsgültigerUnterschrift SachverständigerSAP Ausstellung Zertifikatund Rechnung erzeugt Rechnung ändert Servicemeldung 2 Abteilungsleiter/Sachbearbeiter Schlusskontrolleund Archivierung Status = abgeschlossen Modul G istabgeschlossen

  16. Attribut Attribut Attribut Attribut Rechnung inWorkflowprozessverarbeiten SAP FI SAP FI SAP MM / FI SAP Market Set Connector SAP MM / FI SAP Market Set Connector IXOS Rechnungsverarbeitung bei UBS Lieferanten-rechnung ist zubearbeiten Lieferanten-rechnung liegt alsSet von Dateienin Adapter vor Lieferantenrechnung Attribut Zertifikat zu Signatur Attribut AND Das Set beinhaltet: - xCBL-Datei - PDF-Datei - Zertifikat - Prüfprotokoll Digitale Signatur und Dokumente automatisch prüfen xCBL, PDF, Zertifikat,Prüfprotokollarchivieren AND Dokumenten-ablage Rechnungsdatei automatischin IDOC-Formatkonvertieren Rechnung autom. als vorerfassten Beleg erfassen Bestellnummer istvorhanden Bestellnummer istnicht vorhanden AND XOR AND Rechnungautomatischprüfen Personalnummer ist gültig Personalnummer ist nicht gültig XOR AND XOR AND Rechnung stimmtmit Bestellungüberein Rechnung stimmtmit Bestellungnicht überein Rechnung manuellbearbeiten Accounting Rechnungmanuellbearbeiten ProcurementService Team XOR Rechnung istzu bezahlen Rechnung wird abgelehnt XOR Beleg in Zahlungs-lauf übernehmen Lieferantinformieren Rechnungsprüfer Beleg nach Ablauf der Zahlungs-frist bezahlen Rechnung ablehnen, Belege mit Lösch-kennzeichen versehen Rechnungsprüfer Lieferantenrechnung ist bezahlt Lieferantenrechnungist zurückgewiesen

  17. SAP Workflow SAP Workflow SAP FI Rechnungsverarbeitungim Workflow bei UBS Lieferanten-rechnung ist alsvorerfasster Belegerfasst Lieferanten-rechnung enthälteine gültigePersonalnummer repräsentiert Lieferantenrechnung Personal-Nummer Rechnungsprüfer AND E-Mail mit Aufforderung und Link zurRechnungskontrolleautomatisch versenden Rechnung positionsweise prüfen und kontieren Rechnungsprüfer XOR Rechnung istkontiert und sachlich richtig E-Mail mit Aufforderung und Link auf Rechnungan Freigeber weiterleiten Rechnungals Zweitpersonkontrollieren Freigeber XOR Rechnung ist sachlich nicht richtig und ist nicht zu bezahlen Rechnung wird freigegeben undist zu bezahlen Rechnung wird nicht freigegeben

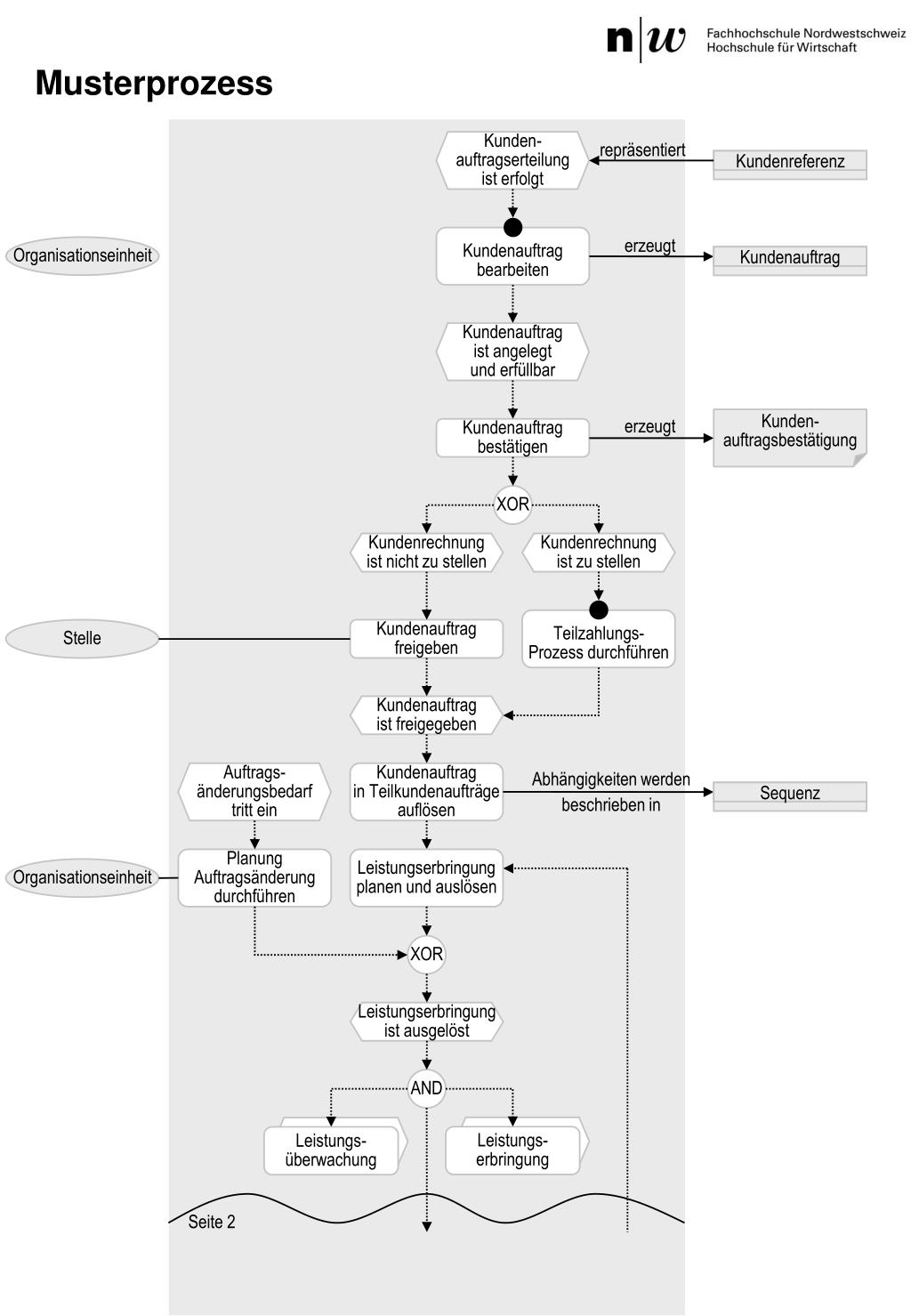
  18. Kundenauftrag bearbeiten Teilzahlungs- Prozess durchführen Leistungs- überwachung Leistungs- erbringung Musterprozess Kunden-auftragserteilungist erfolgt repräsentiert Kundenreferenz ` Organisationseinheit erzeugt Kundenauftrag ` Kundenauftragist angelegtund erfüllbar Kunden- auftragsbestätigung erzeugt Kundenauftrag bestätigen XOR Kundenrechnung ist nicht zu stellen Kundenrechnung ist zu stellen Stelle Kundenauftrag freigeben Kundenauftrag ist freigegeben Auftrags-änderungsbedarf tritt ein Kundenauftrag in Teilkundenaufträge auflösen Abhängigkeiten werden beschrieben in Sequenz ` Planung Auftragsänderung durchführen Leistungserbringung planen und auslösen Organisationseinheit XOR Leistungserbringung ist ausgelöst AND Seite 2

  19. BestandsmeldungECR-Lieferanten SAP R/3 – SDVersand Business Connector SAP R/3 – SDVersand SAP R/3 – SDAuftrag Business Connector SAP R/3 – SDVersand Business Connector SAP R/3 – SDFakturierung Business Connector Stadtmühle Schenk: Auftragsabwicklung VMI KorrespondierenderProzess bei Migros Prozess bei Stadtmühle Schenk Rahmenvertragist gültig Bestandsmeldung(EDI: INVRPT04) Bestandsmeldungist eingegangen trifft ein 1 ` AND Sachbearbeitermanuell 2 Nachschubmengenmanuell ermitteln ProzessBeschaffungsauftragfür ECR-Lieferanten Auftrag eröffnen,Mengen runden,Auftragsbestätigungerzeugen 3 Bestellunganlegen erzeugtu. sendet Auftragsbestätigung(EDI: ORDERS02) ` 4 Lieferschein imLager ausdrucken erzeugt Lieferschein Auftrag auf BasisLieferscheinmanuell eröffnen, Sendung komissionieren, SSCC-Code derPaletten erfassen,Auftrag abschliessen 5 Lieferschein abschreiben Lagermitarbeiter EtikettiersystemPago mitmobilen Scannern erzeugt Textdatei mitEtikettinformationen LieferscheinnummerEAN-Nummern der PalettenEAN-Nummern und Mengen der Ware Sendung istkomissioniert Etikettinformationenals „RückmeldungVersandelementdaten“übernehmen, Lieferbeleg alsLiefermeldung erzeugen,Empfangsliste fürEmpfänger drucken 6 einlesen Liefermeldung (EDI: DESADV02) Anlieferunganlegen erzeugtu. sendet ` erzeugt Empfangsliste Wareneingangbuchen,Empfangslisteunterzeichnen Ware mitEmpfangsliste Spedition versenden 7 Sendung liefern Sendung ist versandt Vom KundenunterzeichneteEmpfangsliste 8 Warenausgang buchen Eingangsrechnungbuchen Rechnung(EDI: INVOIC02) erzeugt Rechnung erstellen,verbuchen, versenden 9 ` VMI-Auftrag istabgeschlossen

  20. io-network el. Bestellung ` ` ` el. Bestellung el. Auf.-best. ` ` el. Bestellung Kundendaten ` AktuelleArtikeldaten ` AktuelleArtikeldaten SAP B1 Date ExchangeClient (io-DExM) Date ExchangeClient (io-DExM) SAP B1 Auftragsabwicklung bei MTF Micomp MTF Micomp Kunde Login auf derE-CommercePlattform MTF-Kunde wurdeidentifiziert 1 Auswahl von Produkten Preisanfrageliegt vor 2 el. Preisanfrage Berechnung ind.Verkaufspreis 3 Preisberechnungabgeschlossen 4 Preis angezeigt Entscheid fürAngebot 5 6 Bestellung überE-CommercePlattform Bestellung ist eingegangen Bestellung wird generiert Bestellung validiert 7 Auftrags-bestätigung an Kunde Empfang el.Auftrags-bestätigung 8 Auftragsbestätigung für Kunde aufbereiten Start Auftragsbearbeitung 9 10 Vergleich Artikeldatender verschiedenenLieferanten Distributoren Bestellung überE-CommercePlattform Lieferant mit bestemPreis und Verfüg-barkeit identifiziert 11 Kommission-ierungund Lieferung 12 Auslösen der Bestellung Bestellung fürDistributor aufbereiten Ware Kunden Empfang derWare 13 BearbeitungRechnungs-eingang 14 Rechnungsabwicklung Rechnung

  21. Swiss TS: Prüfung nach Modul G repräsentiert AnmeldeformularModul G mit Anlagen (Pläne) Anmeldeformularist eingegangen Druckgerät ` Sachbearbeitermanuell/SAP Erfassung in ProServ,Mappe anlegen erzeugt 2 Servicemeldungen ` Mappemit Checkliste Sachbearbeitermanuell Sichtung u. Freigabe,Ablage auf Stapel Sobald ein Sachverstän-diger Zeit hat, übernimmt er den Auftrag und erfasst sich selbst als Sachverständigen An vereinbarterStelle werden dieMappen neuerAufträge abgelegt Auftrag ist zubearbeiten Übernahme Auftragmit Erfassung Name Sachverständigermanuell/SAP Servicemeldung erfasst Name Sachverst. Wegen Rückfragen etc.kann sich der Prozesshinziehen, die Einzel-schritte werden nicht im System erfasst DurchführungEntwurfsprüfung Sachverständigermanuell Abschluss Entwurfs-prüfung erfassen,Freigabeschreibenu. Faktura auslösen erzeugt SachverständigerSAP Freigabeschreiben ändert Rechnung Mappe wird inZwischenarchivaufbewahrt Entwurfsprüfungist erfolgt Servicemeldung 1 Status = abgeschlossen Schlussprüfungwird angefordert repräsentiert Anforderung perFax oder Telefonvia Einsatzzentrale AND Servicemeldung Übernahme Auftrag,Herunterladen Datenauf Notebook Sachverständigermanuell/SAP erfasst Name Sachverst. Prüfbescheinigung Durchführung Geräte-abnahme vor Ort Sachverständigermanuell/Notebook erzeugt Zertifikatsentwurf Sachverständiger RückübertragungDaten auf SAP Zertifikat mitrechtsgültigerUnterschrift SachverständigerSAP Ausstellung Zertifikatund Rechnung erzeugt Rechnung ändert Servicemeldung 2 Abteilungsleiter/Sachbearbeiter Schlusskontrolleund Archivierung Status = abgeschlossen Modul G istabgeschlossen

  22. Attribut Attribut Attribut Attribut Rechnung inWorkflowprozessverarbeiten SAP FI SAP FI SAP MM / FI SAP Market Set Connector SAP MM / FI SAP Market Set Connector IXOS Rechnungsverarbeitung bei UBS Lieferanten-rechnung ist zubearbeiten Lieferanten-rechnung liegt alsSet von Dateienin Adapter vor Lieferantenrechnung Attribut Zertifikat zu Signatur Attribut AND Das Set beinhaltet: - xCBL-Datei - PDF-Datei - Zertifikat - Prüfprotokoll Digitale Signatur und Dokumente automatisch prüfen xCBL, PDF, Zertifikat,Prüfprotokollarchivieren AND Dokumenten-ablage Rechnungsdatei automatischin IDOC-Formatkonvertieren Rechnung autom. als vorerfassten Beleg erfassen Bestellnummer istvorhanden Bestellnummer istnicht vorhanden AND XOR AND Rechnungautomatischprüfen Personalnummer ist gültig Personalnummer ist nicht gültig XOR AND XOR AND Rechnung stimmtmit Bestellungüberein Rechnung stimmtmit Bestellungnicht überein Rechnung manuellbearbeiten Accounting Rechnungmanuellbearbeiten ProcurementService Team XOR Rechnung istzu bezahlen Rechnung wird abgelehnt XOR Beleg in Zahlungs-lauf übernehmen Lieferantinformieren Rechnungsprüfer Beleg nach Ablauf der Zahlungs-frist bezahlen Rechnung ablehnen, Belege mit Lösch-kennzeichen versehen Rechnungsprüfer Lieferantenrechnung ist bezahlt Lieferantenrechnungist zurückgewiesen

  23. SAP Workflow SAP Workflow SAP FI Rechnungsverarbeitungim Workflow bei UBS Lieferanten-rechnung ist alsvorerfasster Belegerfasst Lieferanten-rechnung enthälteine gültigePersonalnummer repräsentiert Lieferantenrechnung Personal-Nummer Rechnungsprüfer AND E-Mail mit Aufforderung und Link zurRechnungskontrolleautomatisch versenden Rechnung positionsweise prüfen und kontieren Rechnungsprüfer XOR Rechnung istkontiert und sachlich richtig E-Mail mit Aufforderung und Link auf Rechnungan Freigeber weiterleiten Rechnungals Zweitpersonkontrollieren Freigeber XOR Rechnung ist sachlich nicht richtig und ist nicht zu bezahlen Rechnung wird freigegeben undist zu bezahlen Rechnung wird nicht freigegeben

  24. ProZoom ProZoom ist eine Initiative der Fachhochschule Nordwestschweiz aus dem Jahr 2003. Sie dokumentierte eine Reihe von Geschäfts-prozessen nach einer leicht vereinfachten Version der erweiterten Ereignisgesteuerten Prozesskette (siehe www.prozoom.ch). ProZoom wurde von SAP unterstützt. Nähere Informationen erhalten Sie bei:Competence Center E-Business Basel an der Fachhochschule Nordwestschweiz (FHNW)Hochschule für WirtschaftPeter Merian-Strasse 86CH-4002 Basel Telefon +41 61 279 17 90Telefax +41 61 279 17 98E-Mail info@prozoom.chInternet www.prozoom.ch

More Related