1 / 43

La documentazione sanitaria il segreto professionale e la riservatezza dei dati

La documentazione sanitaria il segreto professionale e la riservatezza dei dati. Luca Benci Firenze http://www.lucabenci.it Twitter @ Luca_Benci. Il testo unico sulla privacy. D. Lgs. 30 giugno 2003, n. 196 “ Codice in materia di protezione dei dati personali ”. I DATI PERSONALI.

bert-monroe
Télécharger la présentation

La documentazione sanitaria il segreto professionale e la riservatezza dei dati

An Image/Link below is provided (as is) to download presentation Download Policy: Content on the Website is provided to you AS IS for your information and personal use and may not be sold / licensed / shared on other websites without getting consent from its author. Content is provided to you AS IS for your information and personal use only. Download presentation by click this link. While downloading, if for some reason you are not able to download a presentation, the publisher may have deleted the file from their server. During download, if you can't get a presentation, the file might be deleted by the publisher.

E N D

Presentation Transcript


  1. La documentazione sanitariail segreto professionale e la riservatezza dei dati Luca Benci Firenze http://www.lucabenci.it Twitter @Luca_Benci

  2. Il testo unico sulla privacy D. Lgs. 30 giugno 2003, n. 196 “Codice in materia di protezione dei dati personali”

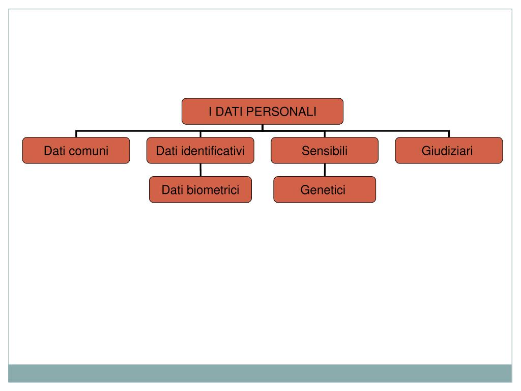
  3. I DATI PERSONALI Dati comuni Dati identificativi Sensibili Giudiziari Dati biometrici Genetici

  4. Dato personale • Qualunque informazione relativa a persona fisica, persona giuridica, ente od associazione, identificati o identificabili, anche indirettamente, mediante riferimento a qualsiasi altra informazione, ivi compreso un numero di identificazione personale Art. 4 punto a) Codice privacy

  5. Dati identificativi • I dati personali che permettono l’identificazione diretta dell’interessato Art. 4 punto b) Codice privacy

  6. Dati sensibili • I dati personali idonei a rivelare l'origine razziale ed etnica, le convinzioni religiose, filosofiche o di altro genere, le opinioni politiche, l'adesione a partiti, sindacati, associazioni od organizzazioni a carattere religioso, filosofico, politico o sindacale, nonché i dati personali idonei a rivelare lo stato di salute e la vita sessuale. Art. 4 punto c) Codice privacy

  7. Il trattamento • Qualunque operazione o complesso di operazioni, effettuati anche senza l'ausilio di strumenti elettronici, concernenti la raccolta, la registrazione, l'organizzazione, la conservazione, la consultazione, l'elaborazione, la modificazione, la selezione, l'estrazione, il raffronto, l'utilizzo, l'interconnessione, il blocco, la comunicazione, la diffusione, la cancellazione e la distruzione di dati, anche se non registrati in una banca di dati. Art. 4 punto a) Codice privacy

  8. Il principio del consenso • Il consenso al trattamento • I casi di esclusione dal consenso

  9. Casi nei quali può essere effettuato il trattamento senza consensoart. 20 • Il consenso non è richiesto quando: • a) è necessario per adempiere ad un obbligo previsto dalla legge, da un regolamento o dalla normativa comunitaria; • b) …… • c) riguarda dati provenienti da pubblici registri, elenchi, atti o documenti, conoscibili da chiunque; • d) ……… • e) è necessario per la salvaguardia della vita o dell’incolumità fisica di un terzo.

  10. Casi nei quali può essere effettuato il trattamento senza consenso • Se la medesima finalità riguarda l’interessato e quest’ultimo non può prestare il proprio consenso per impossibilità fisica, per incapacità di agire o per incapacità di intendere e volere, il consenso è manifestato da chi esercita legalmente la potestà, ovvero da un prossimo congiunto, da un familiare, da un convivente o, in loro assenza, da responsabile della struttura presso cui dimora l’interessato.

  11. Soggetti che effettuano il trattamento • Il titolare • Il responsabile • L’incaricato

  12. Comunicazione di dati all’interessatoart. 84 1. I dati personali idonei a rivelare lo stato di salute possono essere resi noti all’interessato o ai soggetti di cui all’art. 82, comma 2, lettera a), da parte di esercenti le professioni sanitarie ed organismi sanitari, solo per il tramite di un medico designato dall’interessato o dal titolare. Il presente comma non si applica in riferimento ai dati personali forniti in precedenza dal medesimo interessato.

  13. Comunicazione di dati all’interessatoart. 84 2. Il titolare o il responsabile possono autorizzare per iscritto esercenti le professioni sanitarie diversi dai medici, che nell’esercizio dei propri compiti intrattengono rapporti diretti con i pazienti e sono incaricati di trattare i dati personali idonei a rivelare lo stato di salute, a rendere noti i medesimi dati all’interessato o ai soggetti di cui all’art. 82, comma 2, lettera a). L’atto di incarico individua appropriate modalità e cautele rapportate al contesto nel quale è effettuato il trattamento dei dati.

  14. Rivelazione del segreto professionaleart. 622 cp • Chiunque, avendo notizia, per ragioni del proprio stato o ufficio, o della propria professione o arte, di un segreto, lo rivela senza giusta causa, ovvero lo impiega a proprio o altrui profitto, è punito, se dal fatto può derivare nocumento, con la reclusione fino a un anno o con la multa da lire 12 000 a 200 000. Il delitto è punibile a querela della persona offesa.

  15. La documentazione sanitaria • Atti pubblici • Atti privati

  16. La documentazione sanitaria • Cartella clinica • Registro di sala operatoria • Cartella infermieristica • Modulistica consenso informato • Registro di pronto soccorso • Scheda di dimissione ospedaliera • Lettera di dimissione • Registro di carico e scarico stupefacenti • Scheda infermieristica di triage

  17. La documentazione sanitaria imminente • Il fascicolo sanitario elettronico • La ricetta elettronica

  18. La documentazione sanitaria di fine ricovero • Ricetta elettronica di farmaci (copia del promemoria) • Certificato di malattia on line per i lavoratori dipendenti (copia del certificato inviato)

  19. La documentazione sanitaria prossima ventura? • Le direttive anticipate • Il testamento biologico • Le dichiarazioni anticipate di trattamento

  20. La funzione della documentazione clinica • Documentazione di attività svolta • Fornire una base informativa per le scelta assistenziali • Identificare e consentire la rintracciabilità di tutte le attività svolte • Garantire la continuità assistenziale

  21. Le funzioni delle documentazione sanitaria • Consentire l’integrazione delle competenze (interprofessionali) polifunzionali • Consentire la valutazione della qualità dell’assistenza • Tutelare gli interessi legali di tutte le parti interessate

  22. Quali dati raccogliere: il principio della pertinenza • Non esiste una fonte normativa che predetermini il contenuto della documentazione clinica

  23. La documentazione sanitaria • La regolare compilazione • Il segreto e la riservatezza • La conservazione • La circolazione

  24. La documentazione sanitaria • I fatti devono essere annotati contestualmente al loro verificarsi • Ogni annotazione deve essere sottoscritta • Ogni annotazione assume autonomo valore documentale e non può essere modificata successivamente • Ogni verbalizzazione deve essere effettuata con grafia chiara e leggibile

  25. I reati sulla documentazione • Falsità ideologica in atto pubblico (art. 479 cp) • Falsità materiale in atto pubblico (art. 476 cp)

  26. Falsificazione per aggiunta • Falsificazione per sostituzione • Falso innocuo (o inutile o superfluo) • Falso grossolano • Falso inutile • La falsificazione “ora per allora”

  27. Codice deontologia medicaart. 26 • La cartella clinica delle strutture pubbliche e private deve essere redatta chiaramente, con puntualità e diligenza, nel rispetto delle regole della buona pratica clinica e contenere, oltre ad ogni dato obiettivo relativo alla condizione patologica e al suo decorso, le attività diagnostico-terapeutiche praticate.

  28. Codice deontologia medicaart. 26cartella clinica • La cartella clinica deve registrare i modi e i tempi delle informazioni nonché i termini del consenso del paziente, o di chi ne esercita la tutela, alle proposte diagnostiche e terapeutiche; deve inoltre registrare il consenso del paziente al trattamento dei dati sensibili, con particolare riguardo ai casi di arruolamento in un protocollo sperimentale.

  29. Codice deontologia medicaart. 26Certificazione • Il medico è tenuto a rilasciare al cittadino certificazioni relative al suo stato di salute che attestino dati clinici direttamente constatati e/o oggettivamente documentati. Egli è tenuto alla massima diligenza, alla più attenta e corretta registrazione dei dati e alla formulazione di giudizi obiettivi e scientificamente corretti.

  30. Codice deontologico Ipasvi • Articolo 26 • L'infermiere assicura e tutela la riservatezza nel trattamento dei dati relativi all’assistito. Nella raccolta, nella gestione e nel passaggio di dati, si limita a ciò che è attinente all’assistenza.

  31. Codice deontologico Ipasvi • Articolo 27 • L'infermiere garantisce la continuità assistenziale anche contribuendo alla realizzazione di una rete di rapporti interprofessionali e di una efficace gestione degli strumenti informativi.

  32. Firma elettronica • “L'insieme dei dati in forma elettronica, allegati oppure connessi tramite associazione logica ad altri dati elettronici, utilizzati come metodo di identificazione informatica.” • In genere “credenziali di accesso”. • Liberamente valutabile del giudice che deve tenere conto della “qualità, sicurezza, integrità e immodificabilità”

  33. Firma elettronica avanzata • “un insieme di dati in forma elettronica allegati oppure connessi a un documento informatico che consentono l'identificazione del firmatario del documento e garantiscono la connessione univoca al firmatario, creati con mezzi sui quali il firmatario può conservare un controllo esclusivo, collegati ai dati ai quali detta firma si riferisce in modo da consentire di rilevare se i dati stessi siano stati successivamente modificati"

  34. Firma elettronica qualificata • La Firma Elettronica Qualificata è la Firma Elettronica Avanzata basata su un certificato qualificato e realizzata mediante un dispositivo sicuro per la creazione della firma. • Es. firma su tablet dove l’hardware memorizza alcune caratteristiche biometriche come “velocità di firma, pressione, accelerazione”

  35. Firma elettronica digitale • "un particolare tipo di Firma Elettronica Avanzata basata su un certificato qualificato e su un sistema di chiavi crittografiche, una pubblica e una privata, correlate tra loro, che consente al titolare tramite la chiave privata e al destinatario tramite la chiave pubblica, rispettivamente, di rendere manifesta e di verificare la provenienza e l'integrità di un documento informatico o di un insieme di documenti informatici”

  36. Dm 3 agosto 2001Approvazione del registro di carico e scarico degli stupefacenti per le unità operative • Il responsabile dell’assistenza infermieristica è incaricato della buona conservazione del registro. Dopo due anni dalla data dell’ultima registrazione il registro può essere distrutto.

  37. Dm 3 agosto 2001Approvazione del registro di carico e scarico degli stupefacenti • Il dirigente medico dell’unità operativa è responsabile della effettiva corrispondenza tra la giacenza contabile e reale delle sostanze psicotrope e stupefacenti.

  38. Il registro degli stupefacenti informatico D.M. 11 maggio 2010 Modalità di registrazione con sistemi informatici della movimentazione delle sostanze stupefacenti e psicotrope, dei medicinali e delle relative composizioni di cui alle tabelle allegate al decreto del Presidente della Repubblica 9 ottobre 1990, n. 309, recante il testo unico delle leggi in materia di disciplina degli stupefacenti e sostanze psicotrope e di prevenzione, cura e riabilitazione dei relativi stati di tossicodipendenza.

  39. La responsabilità per la tenuta del registro • E’ responsabile della tenuta del registro previsto dall'art. 60, comma 3 del Testo unico, il dirigente medico preposto all'unità operativa delle strutture sanitarie pubbliche e private.

  40. La delega del responsabile • Il responsabile del registro può delegare l'accesso ad altra figura aziendale con documento redatto nei modi di legge, da allegare alle procedure interne.

  41. Agenda digitale D.L. 18 ottobre 2012, n. 179 Ulteriori misure urgenti per la crescita del paese

  42. Ricette elettroniche • 2013 60% • 2014 80% • 2015 90% • Dal primo gennaio 2014 le prescrizioni farmaceutiche in formato elettronico sono valide su tutto il territorio nazionale.

  43. A decorrere dal primo gennaio 2013, la conservazione delle cartelle cliniche può essere effettuata, senza nuovi o maggiori oneri a carico della finanza pubblica, anche solo in forma digitale. • Le disposizioni del presente articolo si applicano anche alle strutture private accreditate.

More Related