1 / 23

Why are we building it?

Why are we building it?. Leadership Vision - collaborative network of networks Opportunity – Network Tasman Ltd support Inevitability – new level of demand and complexity Necessity – no suitable commercial offerings Self defense – individual schools too vulnerable.

joann
Télécharger la présentation

Why are we building it?

An Image/Link below is provided (as is) to download presentation Download Policy: Content on the Website is provided to you AS IS for your information and personal use and may not be sold / licensed / shared on other websites without getting consent from its author. Content is provided to you AS IS for your information and personal use only. Download presentation by click this link. While downloading, if for some reason you are not able to download a presentation, the publisher may have deleted the file from their server. During download, if you can't get a presentation, the file might be deleted by the publisher.

E N D

Presentation Transcript


  1. Why are we building it? • Leadership Vision - collaborative network of networks • Opportunity – Network Tasman Ltd support • Inevitability – new level of demand and complexity • Necessity – no suitable commercial offerings • Self defense – individual schools too vulnerable So, we’ve taken the plunge pursuing a new model

  2. A Multimedia Paradigm • Digital delivery – and creation • Data storage, analysis and sharing • Digital classrooms • Scaffolds – accessing digital services, content and communities. • Collaborative networks “Go live” – and go “offsite”

  3. The Loop Concept • Very fast, Economic • Simple, Flexible, Reliable • Educationally valid • Responsive ….an edge network -owned and driven by the users – fat, fast and free!!

  4. What did the Loophave to do? • Manage broadband • Cater for simple Internet to virtual reality • Be open access • Be non-proprietary • Be accommodating ….”fat pipes not skinny straws”…moving to the new connectivity era

  5. The Launch? • A very impressive demonstration • Excited the troops • Answered the questions • Got the Telco's attention

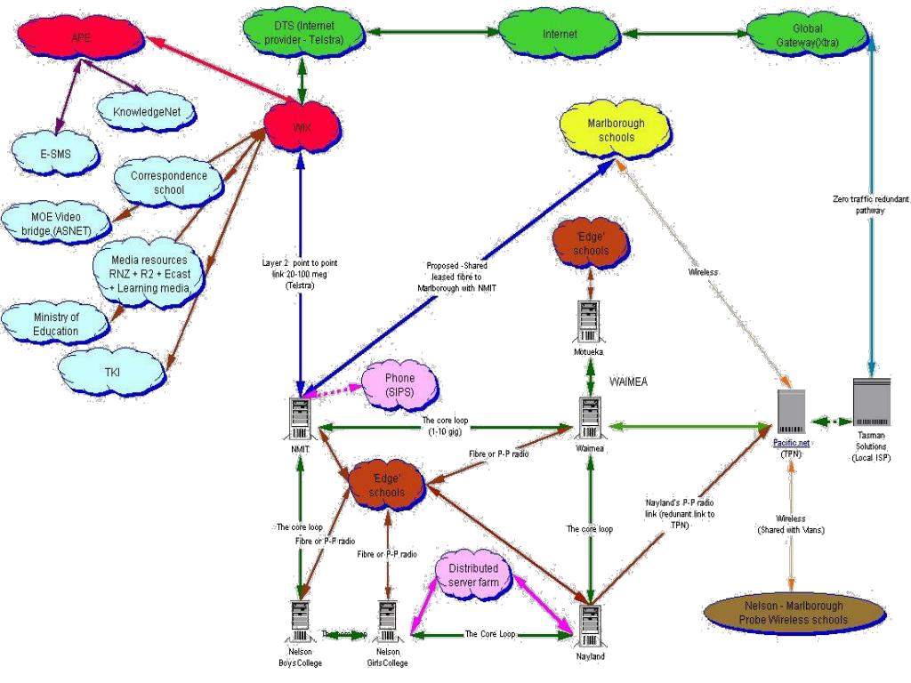
  6. The Tech Stuff • The core loop is … • a fibre pair loop. • Layer 2/3 AT switches • Schools join by … • Fibre (100meg to 1 gig – scaleable) • Point to Point Radio (20-30 meg) • Shared radio (TPN/Probe)(2- 10 meg)

  7. Stage 1 - The Core

  8. Stage 2 - Internet Stage 2 Connecting to the World

  9. Stage 3 - Resources

  10. Stage 4 – Edge Networks

  11. Joining with other edge networks !!!!!

  12. The Goal

  13. What is the Loop providing? • Delivery infrastructure • Digital Services • Economies of scale • Sharing software and hi spec functions • Supportive collaboration • Future proofing …a technical framework way beyond any one school’s capacity

  14. Looking beyond local schools? • Schools are at the core of our region • Community use • Non commercial services • Working with our EDA’s on MUSH. • “Last mile “ and ‘Learning Community’ assistance on the Advanced Research Network. • Marlborough and Westport schools? • Wellington and North Shore Loops?

  15. The Loop Menu • Internet Access • Offsite Backup and Recovery • Intranet • Digital Resources • Video Conferencing • IP Security Camera’s • IP Telephony • IP Video Streaming

  16. The Benefits – so far … • Building alignment • Sharing expertise • Sharing resources • Helping individuals • Building communities • Empowering and sense of ownership …and the combined clout of 20,000 potential users!

  17. … and what have we learnt? • Pro’s • It can be done. • It does work – fantastically. • Cons • Layer 3 is difficult for schools • Edge networks are a problem It all takes time, blood, sweat and tears.Lots of it.

  18. Our thanks to the following: • Network Tasman Ltd – Wayne Mackey • TorqueIP – Phil Earle and Steve Webb • United Gooder – Neil Farnell • Ministry of Education – Douglas Harre • NMIT – Adri Andover • Nelson ISP consultant – Neil Fenemore • PC Systems – Barry Benbow • Computer Networx – Danny Hill • CityLink – Neil De Witt and Jonny Martin • The Loop technical group …… and the growing band of people who are supporting us.

  19. Questions • Network Tasman Ltd – Wayne Mackey • TorqueIP – Phil Earle and Steve Webb • NMIT – Adri Andover (NMIT network manager) • Nelson ISP Consultant – Neil Fenemore (NOC) • PC Systems – Barry Benbow (Databases) • Computer Networx – Danny Hill (Server farm) • The Loop technical group (Nelson IT businesses supporting schools) Steve and Neil - are in the audience somewhere – ready for questions

More Related