lalo
Uploaded by
63 SLIDES
847 VUES
630LIKES

第四章 电子商务环境中的市场 本章教学目的与要点 1. 掌握电子商务市场价格形成规则与传统市场价格形成规则的异同 , 掌握分析在线市场价格特征的布赖约夫逊 — 斯密斯方法。

DESCRIPTION

第四章 电子商务环境中的市场 本章教学目的与要点 1. 掌握电子商务市场价格形成规则与传统市场价格形成规则的异同 , 掌握分析在线市场价格特征的布赖约夫逊 — 斯密斯方法。 2. 了解在线市场( B2B 、 B2C )的市场结构。 3. 了解和认识电子商务市场的价值创造和价值转移,并运用经济学原理对其进行分析。. 4.1 定价规则与在线市场价格 4.1.1 价格形成规则 在实践中,市场上商品价格的决定规则通常有讨价还价、标签价格、拍卖、反向拍卖( reverse auction )和物物交换( barter )等方式。. ( 1 )讨价还价

1 / 63

Télécharger la présentation

第四章 电子商务环境中的市场 本章教学目的与要点 1. 掌握电子商务市场价格形成规则与传统市场价格形成规则的异同 , 掌握分析在线市场价格特征的布赖约夫逊 — 斯密斯方法。

An Image/Link below is provided (as is) to download presentation Download Policy: Content on the Website is provided to you AS IS for your information and personal use and may not be sold / licensed / shared on other websites without getting consent from its author. Content is provided to you AS IS for your information and personal use only. Download presentation by click this link. While downloading, if for some reason you are not able to download a presentation, the publisher may have deleted the file from their server. During download, if you can't get a presentation, the file might be deleted by the publisher.

E N D

Presentation Transcript


  1. 第四章 电子商务环境中的市场 本章教学目的与要点 1. 掌握电子商务市场价格形成规则与传统市场价格形成规则的异同,掌握分析在线市场价格特征的布赖约夫逊—斯密斯方法。 2. 了解在线市场(B2B、B2C)的市场结构。 3. 了解和认识电子商务市场的价值创造和价值转移,并运用经济学原理对其进行分析。

  2. 4.1 定价规则与在线市场价格 4.1.1 价格形成规则 在实践中,市场上商品价格的决定规则通常有讨价还价、标签价格、拍卖、反向拍卖(reverse auction)和物物交换(barter)等方式。

  3. (1)讨价还价 讨价还价(bargaining)是一种最古老的价格决定方式。 讨价还价过程中的价格谈判过程包含大量的信息内容。所谓价格的信息内容,就是市场参加者提出的价格中隐含的市场知识。 讨价还价的能力:口才、心理、专业知识、市场知识 P S 消费者剩余 生产者剩余 D Q

  4. (2)标签价格 标签价格(posted price)或者菜单价格(menu price)是人们最熟悉、最常见的价格决定方式。消费者在商场、超市等地方购买物品时通常是按照标签上由卖主事先标示好的价格付钱。 传统标签价格的优点:节省时间成本和交易成本; 传统标签价格的缺点:具有粘性,一旦设定改变成本较高。

  5. (3)拍卖 拍卖(auction)和投标(bid)在人类历史上有着悠久的历史。拍卖的最大好处是可以使交易的价值更大化,最终获胜的买主是对交易品评价最高的人,从而使交易给买卖双方带来的剩余更多。 传统拍卖的缺点: 成本高; 容易出现串谋; 难以有效撮合买卖双方。

  6. 4.1.2 市场竞争假设与测度方法 (1)市场竞争假设 基本命题: 电子商务使得市场的竞争程度增强,尽管电子商务市场的均衡结果还远不是完全竞争的结果,但是,它使得市场的均衡结果进一步趋近于完全竞争。 在线销售的竞争程度比传统市场上零售业的竞争程度更强,原因在于:一方面,在线市场的搜寻成本更低;另一方面,在线市场的运营成本更低。

  7. (2)在线价格 在线价格最大的竞争优势在于能够实实在在地帮助消费者节省费用。

  8. 表4-2显示,通过现有分销渠道进行在线销售汽车给美国汽车消费者带来的实惠。网站通过撮合汽车分销商与消费者的交易,对每销售一辆汽车都抽取一小笔佣金来盈利。表4-2显示,通过现有分销渠道进行在线销售汽车给美国汽车消费者带来的实惠。网站通过撮合汽车分销商与消费者的交易,对每销售一辆汽车都抽取一小笔佣金来盈利。

  9. (3)布赖约夫逊—斯密斯研究方法 1999年,埃里克·布赖约夫逊和迈克尔·斯密斯选择CD和书籍的在线与离线零售市场为对象,对在线市场价格进行了研究,由于他们使用的方法恰当,研究获得的结论得到了较为广泛的认同。 1)收集数据的方法: 第一,为什么选择书籍和CD作为研究对象;(同质性) 第二,零售商的选择;(三种类型各4家) 第三,书籍和CD的选择;(各20种) 第四,信息获得途径。 2)结论推导的方法: 第一,价格水平的比较; 第二,价格调整的比较; 第三,价格离散的比较。

  10. 4.1.3 在线市场价格 (1)价格水平 在1999年之前,学者们进行的研究表明,平均而言,在线销售的商品价格比传统销售方式更高。 1999年,布赖约夫逊和斯密斯的研究表明,在线销售的商品价格低于传统销售方式。

  11. 布赖约夫逊和斯密斯研究的四个结论: 第一,无论是否考虑市场份额,在线市场的平均价格水平都要比离线市场低; 第二,在线市场的最低价格低于离线市场的最低价格; 第三,价格水平具有上述特征的可能原因一是消费者在线搜寻比离线搜寻具有更低的搜寻成本,二是在线厂商的运营成本更低; 第四,在线市场的充分发展有可能蚕食离线市场,或者更广泛地说,电子商务的发展可能会在一定程度上蚕食传统市场。

  12. (2)价格调整 在竞争的环境中,产品价格会随着进入市场的厂商数量的多少而做出调整。然而,在现实中,厂商进行价格调整是有成本的,因此,许多厂商往往会采取多样化的价格策略来谋取最大化场收益。 在市场竞争程度较弱的市场上,厂商具有定价能力,并会根据调整价格的成本和调整价格后的预期利润之间的平衡来调整价格。具有定价能力的厂商价格调整的频率较低,因为相对于成本而言调整价格获得的预期的利润增加额较少。如果市场上竞争厂商的数量较多,厂商的定价能力减弱时,厂商调整价格的频率就会增加,并因此而提高市场效率。

  13. 在现实中改变标签价格是有成本的,这构成了菜单成本。在现实中改变标签价格是有成本的,这构成了菜单成本。 在线销售的产品改变价格时的菜单成本比传统销售要小得多。 贝利(1998)的观点:在线市场比离线市场有更大程度和更加频繁的价格调整。 布赖约夫逊和斯密斯(1999)的观点:在线价格比离线价格变化更小。 讨论:在线与离线价格调整

  14. 在线价格调整的特征: 第一,在线市场的平均价格调整幅度小于离线市场的价格调整幅度,因为在线市场有更小的搜寻成本; 第二,在线市场的最低价格调整幅度远远小于离线市场的最低价格调整幅度,因为在线市场有更小的菜单成本; 第三,在线市场的价格调整标准差低于离线市场的价格调整标准差(参见表4-5)。

  15. (3)价格离散 在传统市场,价格离散是一种普遍现象。 在电子商务环境中,信息更容易获取并且获取信息的成本比离线市场有所降低。从直观上判断,这种情况会促使在线销售产品的价格离散程度有减弱的趋势。 贝利、布赖约夫逊和斯密斯、汉纳(Hann)和希特(Hitt)等人的研究均认为,在线销售具有强而持久的价格离散,这个结论与人们直观的推测相反。 布赖约夫逊和斯密斯发现,在线销售商之间对同一本书和同一张CD的价格离散会高达33%,部分书籍和CD的价格离散甚至高达50%。一项对在线旅行社所销售的机票的调查表明,平均价格差异在28%左右。

  16. 在不考虑市场份额的条件下,在线市场的价格离散程度要大于离线市场的价格离散程度。如果考虑市场份额,在线市场的价格离散程度要小于离线市场的价格离散程度,但这种结果并不意味着是由于搜寻成本低和信息的完整性导致的。在不考虑市场份额的条件下,在线市场的价格离散程度要大于离线市场的价格离散程度。如果考虑市场份额,在线市场的价格离散程度要小于离线市场的价格离散程度,但这种结果并不意味着是由于搜寻成本低和信息的完整性导致的。 讨论:导致在线市场价格离散的主要原因: 第一,消费者偏好; 第二,搜寻成本; 第三,转换成本; 第四,产品/服务差异化。

  17. (4)价格灵敏度 经济学分析中,通常用价格弹性来表示消费者对价格的灵敏程度。 EP =(ΔQ/ΔP)(P/Q) 价格弹性是指价格变化所导致的需求反应。 在线价格灵敏度的特征: 第一,在线市场提高消费者的价格灵敏度; 第二,在线销售的价格竞争增强了离线市场的竞争水平,但另一方面,在线销售的卖主可以有更多的策略来破坏价格竞争增强的趋势; 第三,虽然消费者在线购买的搜寻成本降低了,但不为零; 第四,在线销售时关于质量的信息比传统更多,但这些信息同样需要鉴别和评价。

  18. 4.2 在线市场及市场结构 • 4.2.1 在线市场结构 • (1)在线市场的集中度 • 市场集中度测度方法之一:用系数Cm表示市场集中度,即最大的m家企业的市场份额之和。例如, • 其中,si代表厂商i的市场份额,厂商按市场份额的大小依次排序。C4的值在0与1之间变化,即在最小集中度与最大集中度之间变化。

  19. 市场集中度测度方法之二:赫芬达尔指数(Herfindahl index),即 H值在0(最小集中度)与1(最大集中度)之间变化,由于H值通常乘以10000,因此,该指数在0与10000之间变动。 赫芬达尔指数比Cm方法可以更好地衡量市场集中度,但更难计算,因为它需要掌握行业中所有厂商的市场份额,而Cm方法只需要掌握市场中最大的m家厂商的市场份额就可以了。

  20. 汽车产业与IT业的市场集中度比较: 70 50 2002t 汽车产业 IT业 两个产业全球最大的10家公司的市场集中度

  21. 从全球在线市场来看,食品饮料、运输、化学制品和塑料制品、农产品、健康护理、建筑、金融和电信行业的在线市场集中度较高。从全球在线市场来看,食品饮料、运输、化学制品和塑料制品、农产品、健康护理、建筑、金融和电信行业的在线市场集中度较高。 在在线B2C市场上,2000年,11家公司分享了世界各国人口上网时间的约50%,但是,到2002年,仅美国在线、雅虎、微软和Napster4家公司就占有了全球因特网用户50%的上网时间。 2002年1月,亚马逊书店和电子港湾在在线市场上的市场份额分别达到28%和22%,雅虎购物网站为21%,即这三家电子商务公司已占据在线市场71%的市场份额,其他购物网站所占市场份额基本没有超过9%,这意味着B2C电子商务市场逐步从自由竞争向垄断竞争转变。

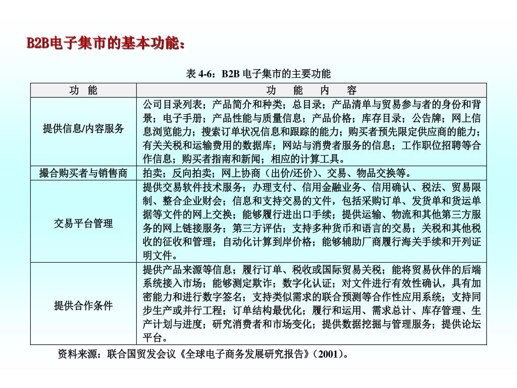
  22. B2B电子集市的基本功能:

  23. (2)在线市场对离线市场的竞争 在线市场的竞争程度及竞争方向的变化会迅速影响到离线市场的竞争。相反,离线市场的竞争水平对在线市场的影响程度却远不及在线市场对离线市场的影响水平。 传统理论认为,引入类似在线市场这样新的交易系统有利于离线市场的竞争。但有研究认为,引入在线市场也有可能削弱离线市场特别是离线市场的行业中介的竞争水平。 渠道冲突(channel conflict)及管理 如果同一厂商的客户群通过在线市场与离线市场的不同渠道以不同的价格获得同质商品,就会导致制造商与中介、合作伙伴以及客户之间的冲突,这就是厂商的渠道冲突。渠道冲突常常成为厂商经营在线市场时需要考虑的关键问题之一。

  24. 在线渠道对传统渠道的影响: ——构成威胁 ——难以协调 渠道冲突的关键问题: 1、价格问题 2、服务问题 3、市场问题 渠道管理的策略: 替代策略 互补策略

  25. 4.2.2 在线B2B市场结构 (1)卡普兰—萨尼模式 芝加哥大学的斯蒂文卡普兰(Steven Kaplan)教授和西北大学默罕博萨尼(Mohanbir Sawhney)教授共同提出了他们对B2B交易模式的分类结果,称为卡普兰—萨尼模式或卡普兰—萨尼矩阵结构。 图4-3给出了卡普兰—萨尼模式的基本框架。该模式只选择两个分析标准:第一,厂商购买什么商品,以及厂商如何购买商品;第二,厂商购买的商品也可以归纳为两个类别:一是生产资料型商品,包括原材料和配件等,二是办公类商品,包括计算机、技术支持服务等。

  26. (2)美林模式 美国投资银行美林证券(Merrill Lynch)认为,可以将在线B2B市场划分为四种类别: (1)产品目录式B2B电子商务——一店买全; (2)拍卖式B2B电子商务——更多选择和机会; (3)交易所式B2B电子商务——大宗商品交易; (4)社区式B2B电子商务——服务多样化。

  27. (3)摩根斯坦利模式 美国投资银行摩根斯坦利(Morgan Stanley & Dean Witter)从另一个角度将B2B电子商务模式划分为四个类别: (1)买方市场(buyer managed);(采购) (2)卖方市场(supplier managed);(销售/拍卖) (3)中介(distributors/market makers); (4)内容管理商(content aggregator)。 其中,“内容管理商”是指建立并管理多门类交易的窗口,并提供商品目录服务和B2B电子商务网站。实际上可以看作是美林证券目录式与社区式结合的混合型B2B电子商务。

  28. 4.2.3 在线B2C市场结构

  29. 4.3 价值创造与价值转移 4.3.1 在线交易的价值创造 (1)价值创造 图4-1给出了一个厂商的供给与需求曲线。该图中的曲线与一般的供给与需求曲线不同,它清楚地显示出消费者承担的交易成本和生产者的交易成本对交易效率的影响。

  30. 在图4-1中,虚线表示当市场上不存在交易成本时的潜在需求,实线表示当存在既定的消费者交易成本a时实际的需求曲线。另一方面,生产者与消费者交易时同样需要承担相应的交易成本,虚线表示当市场上不存在交易成本时的潜在供给,实线表示当存在既定的生产者交易成本b时实际的供给曲线。在图4-1中,虚线表示当市场上不存在交易成本时的潜在需求,实线表示当存在既定的消费者交易成本a时实际的需求曲线。另一方面,生产者与消费者交易时同样需要承担相应的交易成本,虚线表示当市场上不存在交易成本时的潜在供给,实线表示当存在既定的生产者交易成本b时实际的供给曲线。

  31. 厂商实现盈利的关键就是要发现价值创造的途径并具有获得和管理这种途径的能力。厂商实现盈利的关键就是要发现价值创造的途径并具有获得和管理这种途径的能力。 图4-1表明,厂商至少可以借助以下四种途径来持续提升产品和服务价值: 第一,降低生产成本或生产者交易成本,使实际供给曲线向右下方移动; 第二,降低消费者交易成本,使实际需求曲线向右上方移动; 第三,通过降低成本来刺激需求,使潜在需求曲线向右上方移动; 第四,通过创造新的产品和服务,以及通过产品与服务的有机结合创造出新的商业价值。

  32. 20世纪70年代开始, 日本7-11便利店提供胶卷冲洗、送货上门等服务 。 20世纪80年代,便利店开始提供传真、电话卡、出售电影和音乐会的人场券、代付电费和水费等服务。 1988年起,便利店还担负夜间投递邮件的服务工作。 2002年开始年开始,日本人可到便利店付款并取走经由网络订购书籍、录像带和各种各样小商品。 完善的预购系统和订单处理中心。 Pos系统:帮助企业实现合作与物流配送。 物流体系 7-ELEVEN 便 利 店 支付体系 银行在便利店内开设自动柜员机,消费者选择自助金融业务进行付款。 也可通过在便利店内取货进行现金付款。

  33. 在线市场降低了生产者的生产、管理和交易成本而使厂商的实际供给曲线从图4-2中的S1向右下方移动为S2,扩大的生产者剩余为在线市场的价值创造之一,即图4-2中三角形P5BP3减去阴影部分P4AP3得到的ΔS。同时,在线市场也降低消费者的交易成本而刺激需求线从图4-2中的D1向右上方移动到D2,扩大的消费者剩余构成在线市场的另一部分价值创造,即图4-2中的三角形P1BP3减去阴影部分P2AP3得到的ΔD。在线市场降低了生产者的生产、管理和交易成本而使厂商的实际供给曲线从图4-2中的S1向右下方移动为S2,扩大的生产者剩余为在线市场的价值创造之一,即图4-2中三角形P5BP3减去阴影部分P4AP3得到的ΔS。同时,在线市场也降低消费者的交易成本而刺激需求线从图4-2中的D1向右上方移动到D2,扩大的消费者剩余构成在线市场的另一部分价值创造,即图4-2中的三角形P1BP3减去阴影部分P2AP3得到的ΔD。

  34. (2)在线增值机制 电子商务可以从四方面来获得市场增值: 一、在线交易的聚合机制就是将大量的买主和卖主聚集在一个共同的交易平台上或集市中,通过大量的随机购买形成的规模经济效应来降低整体上的交易成本。 二、在线交易的匹配机制就是使交易平台中的卖主低成本地搜寻到需要它们商品的买主,或者使买主以低廉的搜寻成本找到能够提供它们希望购买商品的卖主,通过将“合适的商品卖给合适的买主”来创造更多的剩余。 三、在线交易的信息效益就是利用交易中获取的信息,厂商可以开发新产品和服务,或为客户提供个性化服务来创造更多的价值。 四、在线交易的时间效益就是利用网络的连接,节省供应链各个环节的时间,从而可以获得更多的收益。 此外,在线交易市场的价值创造形式还包括消费者外部性创造的市场价值,以及在线市场的运作降低了市场的整体运作成本两个领域。

  35. 匹配机制、时间效益: 通用汽车——每年需要处理大量的机器设备,原来,通过传统的中介进行拍卖,价格较低,而且需向中介支付20%的佣金。后来,公司建立了专门的网站,进行在线拍卖,拍卖价格提高了1-2倍,处理周期由原来的4-6周缩短为2小时。 信息效益: 美国网上医药零售商Drugstore.com——利用客户的购买信息,衍生出多种服务,例如药品的注意事项提示、到期提示、相关的医疗保健信息、在线医疗咨询等。

  36. 4.3.2 在线B2B价值创造 (1)电子交易联盟 电子交易联盟是指基于共同的内部电子网络形成的封闭或半封闭的电子商务市场。

  37. 电子交易联盟为企业通过产业信息化模式建立有效的企业信息化深度水平提供了基础。它通过建立区域性或全国性产业信息化数据交换中心或数据交易中心来替代企业信息化的高成本。电子交易联盟为企业通过产业信息化模式建立有效的企业信息化深度水平提供了基础。它通过建立区域性或全国性产业信息化数据交换中心或数据交易中心来替代企业信息化的高成本。

  38. (2)价值创造与转移 B2B电子商务的价值创造主要体现在: ——供应链管理 ——库存管理

  39. 在图4-5中,假设所有供给曲线都是与产销量平行的直线。P0是信息对称条件下的市场价格,D0是市场需求曲线,A点是信息对称条件下的市场均衡点,市场交易量为M0。P1是信息非对称条件下的市场价格,P1-P0可直观理解为卖方利用信息非对称而抬高的价格及买方为搜寻而付出的成本。B为信息非对称条件下的市场均衡点,市场交易量为M1。(静态分析)在图4-5中,假设所有供给曲线都是与产销量平行的直线。P0是信息对称条件下的市场价格,D0是市场需求曲线,A点是信息对称条件下的市场均衡点,市场交易量为M0。P1是信息非对称条件下的市场价格,P1-P0可直观理解为卖方利用信息非对称而抬高的价格及买方为搜寻而付出的成本。B为信息非对称条件下的市场均衡点,市场交易量为M1。(静态分析)

  40. 厂商加入B2B电子交易联盟的福利结果: 1)由于交易的价值创造(b+c)而获得福利。交易创造或价值创造是由形成电子交易联盟而创造出来的新的交易量。交易创造或价值创造可以理解为由于搜寻成本的下降而形成高效率的匹配机会,从而创造贸易机会带来的价值; 2)由于交易的价值转移(a)而损失福利。交易转移或价值转移是从电子交易联盟外部市场向联盟内部伙伴转移的交易量。交易转移或价值转移的基础可以理解为技术壁垒导致的路径依赖或锁定构成的转换成本; 3)厂商从一个电子交易联盟的获利有赖于交易创造,而它们的潜在损失则与交易转移相关。厂商加入B2B电子交易联盟的净福利依赖于交易价值的创造是否超过交易价值的转移。

  41. 由图4-5可以得出四点推论: 第一,电子交易联盟的交易产品标准化程度越高,或者需求弹性越大,厂商加入电子交易联盟的收益越大; 第二,电子交易联盟的价格越接近外部市场的交易价格,厂商加入电子交易联盟由于交易创造获得的收益就会越大; 第三,电子交易联盟的交易量越大,或参加会员数量越多,厂商加入电子交易联盟由于交易创造获得的收益就会越大; 第四,如果不断有新的厂商加入,会推动电子交易联盟出现正反馈的效益,从而成为某个行业或区域的电子交易核心网站或电子社区。

  42. 案例: 索尼B2B分销平台 价值创造: 1、降低购货成本和库存管理成本——设立“标准库存”,系统自动检测、自动补货; 2、对系统信息进行分析,以帮助分销商调整和改进业务; 3、根据信息,掌握市场情况,迅速进行市场调整和策略变更; 4、将分销平台作为远程培训和沟通管理平台。 索尼ERP 索尼B2B分销平台 分销商 分销商 分销商

  43. 案例:北京铁路局B2B采购平台 价值创造: 1、降低采购成本和库存成本; 2、缩短交易时间和订购周期,降低交易成本; 3、共享信息,及时了解和掌握市场行情,筛选供应商; 4、将采购平台作为沟通管理平台,保持长期的合作关系。 北京铁路局ERP 北京铁路局B2B采购平台 供应商 供应商 供应商

  44. 案例: 思科B2B销售平台 价值创造: 1、降低运作管理成本; 2、降低库存成本; 3、提高客户服务水平的同时,降低服务成本; 4、不断提升技术能力。 思科ERP 索尼B2B销售平台 客户 客户 客户

  45. 4.3.3 在线B2C价值创造 (1)在线B2C价值创造 在线B2C市场乃至在线C2C市场的价值创造不完全取决于供给厂商,它与消费者市场的发展特别是消费者的市场成熟性有着密切的关系。 消费者市场对于厂商的创新或市场的技术创新往往有一个从忽视、怀疑、等待,到尝试、试探参与到积极参与的接受过程。这个过程可以用消费者接受曲线(adoption curve)来描述(如图4-7所示)。 消费者接受曲线将消费者接受厂商创新和新的商业模式的变化规律划分为六个阶段或六类消费者群体,大致描述了早期的接受者如何影响后期的接受者的过程。

  46. 密度 早期接受者 行动缓慢者 13.5% 16% 早期主力 晚期主力 创新者 34% 34% 不接受者 2.5% 早期接受者 晚期接受者 时间 图4-7:在线B2C或C2C市场的接受曲线

  47. 在线B2C市场的价值创造与价值转移的具体形式与在线B2B市场存在着一定的差别。在线B2C市场的价值创造与价值转移的具体形式与在线B2B市场存在着一定的差别。 1)在线B2C交易主要是通过降低消费者搜寻成本,提供产品、时间与服务的捆绑服务来提高生产者剩余和消费者剩余。 2)在线B2C市场的价值创造主要体现在电子商务供给创造需求方面,通过降低厂商的供给交易成本,提供在线个性化服务来刺激消费者需求。

  48. 案例1:索尼B2C商务平台 价值创造: 1、通过信息的及时发布和全天候在线服务,降低客户交易成本; 2、通过商务平台的应用,降低客户管理的成本和销售成本; 3、通过了解客户信息,可以为客户提供个性化服务; 4、通过商务平台的应用,可以保持现有客户并吸引新客户。

More Related