ophira
Uploaded by
32 SLIDES
555 VUES
320LIKES

Web check points

DESCRIPTION

Lectura. Guia de trabajo Materia : Admon . Estrategica Lic. Olga Arrieta. Tema. Caso. Web check points. www.olgaarrieta.wordpress.com. Web Check Points . Administracion Estrategica El de la guerra Que es Estrategia Empresarial LUIS A. http://www.youtube.com/watch?v=pbo06jXjjIM

1 / 32

Télécharger la présentation

Web check points

An Image/Link below is provided (as is) to download presentation Download Policy: Content on the Website is provided to you AS IS for your information and personal use and may not be sold / licensed / shared on other websites without getting consent from its author. Content is provided to you AS IS for your information and personal use only. Download presentation by click this link. While downloading, if for some reason you are not able to download a presentation, the publisher may have deleted the file from their server. During download, if you can't get a presentation, the file might be deleted by the publisher.

E N D

Presentation Transcript


  1. Lectura Guia de trabajo Materia: Admon. Estrategica Lic. Olga Arrieta Tema Caso Web check points www.olgaarrieta.wordpress.com

  2. Web Check Points .AdministracionEstrategica El de la guerra Que es Estrategia Empresarial LUIS A. http://www.youtube.com/watch?v=pbo06jXjjIM PlaneacionEstrategicaMcDonalds"CoachingGestalt http://www.youtube.com/watch?v=U-FVeW9WrSs Coca-Cola vs Pepsi, Duelo de Titanes http://www.youtube.com/watch?v=Ka3CuUOmHxY Michael Porter - Las empresas y la sociedad http://www.youtube.com/watch?v=fxPSmaQaqQk Web check points www.olgaarrieta.wordpress.com

  3. Guia de trabajo Admon. Estrategica Lic. Olga Arrieta Introducción a la Admon. Estrategica. Una de las actividades humanas más importantes es la administración. Desde que se empezaron a formar grupos para alcanzar objetivos que no podían conseguir los individuos solos; la administración ha sido esencial para cumplir la coordinación de los empeños individuales. El trabajo de los administradores ha ganado importancia conforme la sociedad depende cada vez más de los esfuerzos grupales y los muchos grupos organizados van creciendo. DEFINICIÓN DE ADMINISTRACIÓN: NATURALEZA Y OBJETIVOS La administración es el proceso de diseñar y mantener ambientes en los que individuos, que colaboran en grupos, cumplen eficientemente objetivos seleccionados. Sin embargo, habrá que ampliar esta definición básica: 1. Un administrador desempeña las funciones gerenciales de planear, organizar, integrar personal, dirigir y controlar. 2. La administración se aplica en toda organización. 3. La administración concierne a administradores de todos los niveles de la organización. 4. El objetivo de todos los administradores es el mismo: generar un excedente. 5. La administración tiene que ver con la productividad, lo que significa eficacia y eficiencia. PROCESO ADMINISTRATIVO. Tema Las funciones de los administradores proveen una estructura conveniente para organizar el conocimiento. No hay ideas, resultados de investigación ni técnicas que no encuentren fácilmente un lugar en la clasificación de la planeación, organización, intergración de personal, dirección y control. Planeación La planeación consiste en elegir misiones y objetivos y en encaminar acciones para materializarlos. Requiere tomar decisiones, lo que significa elegir líneas de acción entre alternativas. No hay un plan concreto si no se ha tomado una decisión, esto es, si no se han empeñado recursos humanos o materiales o reputación. Antes de tomar una decisión, todo lo que hay es un estudio de planeación, un análisis o una propuesta, no un plan verdadero.

  4. Guia de trabajo Admon. Estrategica Lic. Olga Arrieta Organización Quienes trabajan en grupo para alcanzar un objetivo deben cumplir ciertos roles, en buena medida como los roles que representan los actores en escena, ya sean roles establecidos por los mismos empleados, accidentales o fortuitos o bien definidos y estructurados por alguien que quiere cerciorarse de que los empleados hacen un cometido específico por el esfuerzo del grupo. El concepto de “rol” implica que los empleados realizan aquello que tiene un objetivo o propósito definido; saben cuál es la parte de su trabajo en el esfuerzo del grupo y tienen la autoridad, herramientas e información que necesitan para terminar sus encargos. La organización es la parte de la administración que consiste en establecer una estructura deliberada de roles para que los desempeñen los miembros de una organización. Es deliberada en el sentido de que ve que se asignen todos los trabajos necesarios para alcanzar los objetivos y de que, se espera, se asignen a quienes mejor pueden ejecutarlos. La finalidad de la estructura de una organización es crear un entorno apropiado para el desempeño humano. Por consiguiente, es una herramienta de administración y no un fin Tema Dirección La dirección consiste en influir en las personas para que contribuyan a las metas de las organizaciones y grupos. En particular se relaciona con el aspecto de trato personal de la administración. Todos los administradores estarán de acuerdo con que los problemas más importantes tienen que ver con la gente: sus deseos y actitudes, su comportamiento como individuos y en grupo. Los buenos administradores también tienen que ser líderes eficaces. Como el liderazgo requiere seguidores y los empleados siguen a quienes les ofrecen un medio de satisfacer sus necesidades, anhelos y deseos, es entendible que la dirección comprenda motivación, estilos y métodos de liderazgo y comunicación. Control El control es medir y corregir el desempeño de individuos y organizaciones para comprobar que los hechos corresponden a lo planeado. Consiste en medir el desempeño en relación con las metas y los planes, señalar las desviaciones de los estándares y corregirlas. En síntesis, controlar facilita la realización de los planes. Aunque la planeación debe anteceder al control, los planes no se consiguen solos. Éstos guían a los administradores en el sentido del aprovechamiento de los recursos para alcanzar los objetivos particulares. Posteriormente, las actividades se verifican para determinar si concuerdan con los planes. Las actividades de control atañen a la medición de lo realizado. Se conocen algunos mecanismos de control, como el presupuesto de gastos, registros de inspección y bitácora de horas laborales perdidas. Cada uno mide y muestra si los planes funcionan. Si las anomalías persisten, hay que aplicar correctivos. ¿Qué es lo que se corrige? Se corrigen las actividades por medio de las personas. Por ejemplo, no puede hacerse nada para reducir los desperdicios, comprar según las especificaciones o manejar las devoluciones de ventas, en caso de que no se sepa quién es responsable de estas funciones.

  5. Guia de trabajo Admon. Estrategica Lic. Olga Arrieta Tema

  6. Guia de trabajo Admon. Estrategica Lic. Olga Arrieta ¿QUÉ ES LA DIRECCIÓN ESTRATÉGICA? Había una vez dos directores generales de empresas que competían en la misma industria. Estos dos directores decidieron ir a un viaje de campamento para analizar una posible fusión. Se internaron profundamente en el bosque y, de repente, se encontraron con un oso pardo que se levantó sobre sus patas traseras y gruñó. En forma instantánea, el primer director general se quitó la mochila y sacó de ella un par de zapatos para correr. El segundo director dijo: “¡Oye, tú no pue des correr más que ese oso!” El primer director respondió: “Quizá no pueda correr más que ese oso,¡ pero seguramente sí más que tú!” Esta historia capta el concepto de la dirección estratégica, que es lograr y mantener una ventaja competitiva. Definición de dirección estratégica. La dirección estratégica se define como el arte y la ciencia de formular, implantar y evaluar las decisiones a través de las funciones que permitan a una empresa lograr sus objetivos. Según esta definición, la dirección estratégica se centra en la integración de la gerencia, la mercadotecnia, las finanzas, la contabilidad, la producción, las operaciones, la investigación y desarrollo, y los sistemas de información por computadora para lograr el éxito de la empresa. El término dirección estratégica se utiliza en este texto como sinónimo del término planeación estratégica. Este último término se utiliza más a menudo en el mundo de los negocios, mientras que el primero se usa en el ambiente académico. En ocasiones, el término dirección estratégica se emplea para referirse a la formulación, implantación y evaluación de la estrategia, mientras que el término planeación estratégica se refiere sólo a la formulación de la estrategia. El propósito de la dirección estratégica es explotar y crear oportunidades nuevas y diferentes para el futuro; la planeación a largo plazo, como contraste, intenta optimizar para el futuro las tendencias actuales. Tema Etapas de la dirección estratégica El proceso de dirección estratégica presenta tres etapas: la formulación de la estrategia, implantación de la estrategia y evaluación de la estrategia. La formulación de la estrategia incluye la creación de una visión y misión, la identificación de las oportunidades y amenazas externas de una empresa, la determinación de las fortalezas y debilidades internas, el establecimiento de objetivos a largo plazo, la creación de estrategias alternativas y la elección de estrategias específicas a seguir. La implantación de la estrategia requiere que una empresa establezca objetivos anuales, diseñe políticas, motive a los empleados y distribuya los recursos de tal manera que se ejecuten las estrategias formuladas; la implantación de la estrategia incluye el desarrollo de una cultura que apoye las estrategias, la creación de una estructura de organización eficaz, la orientación de las actividades de mercadotecnia, la preparación de presupuestos, la creación y la utilización de sistemas de información y la vinculación de la compensación de los empleados con el rendimiento de la empresa.

  7. Guia de trabajo Admon. Estrategica Lic. Olga Arrieta La evaluación de la estrategia es la etapa final de la dirección estratégica. Los gerentes necesitan saber cuándo ciertas estrategias no funcionan adecuadamente; y la evaluación de la estrategia es el principal medio para obtener esta información. Todas las estrategias están sujetas a modificaciones futuras porque los factores externos e internos cambian constantemente. Términos clave en la dirección estratégica Adaptación al cambio. El proceso de dirección estratégica se basa en la creencia de que las empresas deben continuar vigiland las tendencias de los acontecimientos internos y externos, de tal forma que cuando sea necesario se realicen los cambios de manera oportuna. La velocidad y magnitud de los cambios que afectan a las empresas están aumentando en forma drástica. Considere, por ejemplo, el comercio electrónico, la medicina láser, la guerra contra el terrorismo, la recesión económica, el envejecimiento de la población, el escándalo de Enron y la manía por las fusiones. Para sobrevivir, todas las empresas deben tener la capacidad de identificar y adaptarse al cambio en forma inteligente. Tema Estrategas Los estrategas son los individuos que poseen la mayor responsabilidad en el éxito o el fracaso de una empresa. Los estrategas tienen diversos puestos laborales, como son director general, presidente,propietario, presidente del consejo, director ejecutivo, canciller, rector o empresario. Los estrategas ayudan a una empresa a recabar, organizar y analizar información. Vigilan la industria y las tendencias competitivas, desarrollan el análisis de escenarios y los modelos para el pronóstico, evalúan el desempeño de la dirección y de las divisiones, detectan nuevas oportunidades de mercado, identifican las amenazas para la empresa y elaboran planes de acción creativos. Estrategias Las estrategias son los medios por los cuales se logran los objetivos a largo plazo. Las estrategias de negocios incluyen la expansión geográfica, la diversificación, la adquisición, el desarrollo de productos, la penetración en el mercado, la reducción de costos, la enajenación, la liquidación y las empresas conjuntas. Las estrategias son acciones potenciales que requieren decisiones de parte de la gerencia y de recursos de la empresa. Además, las estrategias afectan las finanzas a largo plazo de una empresa, por lo menos durante cinco años, orientándose así hacia el futuro. Las estrategias producen efectos en las funciones y divisiones de la empresa, y exigen que se tomen en cuenta tanto los factores externos como los factores internos que enfrenta la empresa.

  8. Guia de trabajo Admon. Estrategica Lic. Olga Arrieta Políticas Las políticas son los medios por los cuales se logran los objetivos anuales. Las políticas incluyen directrices, reglas y procedimientos establecidos con el propósito de apoyar los esfuerzos para lograr los objetivos establecidos. Las políticas son guías para la toma de decisiones y abordan situaciones repetitivas o recurrentes. Las políticas se establecen con frecuencia en términos de las actividades de la gerencia, mercadotecnia, finanzas, contabilidad, producción, operaciones, investigación y desarrollo, y sistemas de información de cómputo. Las políticas se pueden establecer a nivel de dirección y aplicarse a toda una empresa, a nivel de división y aplicarse a una sola división o a nivel funcional y aplicarse a actividades o departamentos operativos específicos Beneficios de la dirección estratégica Tema 1. Representa una estructura para mejorar la coordinación y el control de las actividades. 2. Reduce al mínimo los efectos de las condiciones y los cambios adversos. 3. Permite que las decisiones importantes apoyen mejor los objetivos establecidos. 4. Facilita la distribución eficaz del tiempo y los recursos para identificar las oportunidades. 5. Ayuda a dedicar menos recursos y tiempo a la corrección de decisiones equivocadas o relacionadas con éstas. Motivos por los que algunas empresas no llevan a cabo la planeación estratégica • Estructuras de recompensa inadecuadas. Cuando una empresa logra el éxito, olvida con frecuencia recompensarlo. Cuando ocurren fracasos, la empresa los castiga. En esta situación, es mejor que un individuo no haga nada (para no llamar la atención), que arriesgarse tratando de lograr algo, fracasar y recibir un castigo. • Manejo de crisis. Una empresa puede estar tan involucrada en el manejo de las crisis que no tiene tiempo para planear. • Pérdida de tiempo. Algunas empresas ven la planeación como una pérdida de tiempo ya que no se elabora ningún producto para su venta. El tiempo utilizado en la planeación es una inversión. • Demasiado costosa. Algunas empresas se oponen, por motivos culturales, a gastar recursos.

  9. Guia de trabajo Admon. Estrategica Lic. Olga Arrieta Lectura

  10. Guia de trabajo Admon. Estrategica Lic. Olga Arrieta La Misión y la Vision de la empresa. ¿Cuál es nuestro negocio? Los conceptos actuales sobre las declaraciones de la misión se basan principalmente en directrices establecidas a mediados de la década de los setenta por Peter Drucker, quien es conocido como “el padre de la dirección moderna” debido a sus estudios pioneros en General Motors Corporation y por sus 22 libros y cientos de artículos. La Harvard Business Review ha denominado a Drucker como “el preeminente pensador en dirección de nuestro tiempo”. Drucker afirma que plantear la pregunta “¿cuál es nuestro negocio?”, es sinónimo de “¿cuál es nuestra misión?” La declaración de la misión, una declaración duradera sobre el propósito que distingue a una empresa de otra similar, es la declaración de la “razón de ser” de una empresa. Responde a la pregunta clave “¿cuál es nuestro negocio?” Una declaración de la misión definida es esencial para establecer objetivos y formular estrategias con eficacia. Tema Características de una declaración de la misión Una declaración de actitud Una declaración de la misión es más que una declaración de detalles específicos; es una declaración de actitudes y puntos de vista. Por lo general, su alcance es amplio al menos por dos motivos En primer lugar, una buena declaración de la misión permite la creación y la consideración de una variedad de objetivos y posibles alternativas de estrategias sin reprimir en forma excesiva la creatividad de la gerencia, ya que el exceso de especificidad limitaría el potencial de crecimiento creativo de la empresa. En segundo lugar, una declaración de la misión necesita ser amplia para reconciliar con eficacia las diferencias entre los diversos grupos de interés de una empresa y atraerlos. Estos grupos de interés están constituidos por los individuos y grupos de individuos que poseen un interés o derecho especial sobre la empresa. Los grupos de interés incluyen a empleados, gerentes, accionistas, consejos directivos, clientes, proveedores, distribuidores, acreedores, gobiernos (locales, estatales,federales y extranjeros), sindicatos, competidores, grupos ambientales y público en general. Componentes de una declaración de la misión 1. Clientes: ¿quiénes son los clientes de la empresa? 2. Productos o servicios: ¿cuáles son los principales productos o servicios de la empresa? 3. Mercados: geográficamente, ¿dónde compite la empresa? 4. Tecnología: ¿está la empresa actualizada en el aspecto tecnológico? 5. Interés en la supervivencia, el crecimiento y la rentabilidad: ¿está la empresa comprometida con el crecimiento y la solidez financiera? 6. Filosofía: ¿cuáles son las creencias, los valores, las aspiraciones y las prioridades éticas de la empresa? 7. Concepto propio: ¿cuál es la capacidad distintiva o la mayor ventaja competitiva de la empresa? 8. Preocupación por la imagen pública: ¿es la empresa sensible a las inquietudes sociales, comunitarias y ambientales? 9. Interés en los empleados: ¿son los empleados un activo valioso de la empresa?

  11. Guia de trabajo Admon. Estrategica Lic. Olga Arrieta VISION ¿qué queremos llegar a ser? Los gerentes y los ejecutivos de una empresa deben estar de acuerdo con la visión principal que la empresa intenta hacer realidad a largo plazo. Una declaración de la visión debe responder a la pregunta básica “¿qué queremos llegar a ser?” Una visión definida proporciona el fundamento para crear una declaración de la misión integral. Muchas empresas poseen tanto la declaración de la visión como la de la misión, pero la declaración de la visión debe establecerse en primer lugar. La declaración de la visión debe ser corta, formada de preferencia por una oración y desarrollada por tantos gerentes como sea posible. Lectura Tema

  12. Guia de trabajo Admon. Estrategica Lic. Olga Arrieta Caso

  13. Guia de trabajo Admon. Estrategica Lic. Olga Arrieta Evaluacion externa. El propósito de una auditoría externa es crear una lista definida de las oportunidades que podrían beneficiar a una empresa y de las amenazas que deben evitarse. Como sugiere el término definida,el objetivo de la auditoría externa no es elaborar una lista exhaustiva de cada factor posible que pudiera influir en la empresa; más bien, su objetivo es identificar las principales variables que ofrezcan respuestas prácticas. Las empresas deben responder a los factores de manera tanto ofensiva como defensiva, por medio de la formulación de estrategias que aprovechen las oportunidades externas o que reduzcan el impacto de las amenazas potenciales Tema Análisis competitivo: el modelo de las cinco fuerzas de porter. Como muestra la figura 3-3, El modelo de las cinco fuerzas de competencia es un método de análisis muy utilizado para formular estrategias en muchas industrias. La intensidad de la competencia entre las empresas varía en gran medida en función de las industrias. La tabla 3-6 revela el rendimiento promedio sobre el capital contable de empresas de 24 industrias diferentes en el 2001. La intensidad de la competencia es mayor en las industrias de menor rendimiento. Según Porter, la naturaleza de la competitividad en una industria determinada es vista como el conjunto de cinco fuerzas:

  14. Guia de trabajo Admon. Estrategica Lic. Olga Arrieta EJERCICIO PRÁCTICO PROPÓSITO Este ejercicio le ayudará a familiarizarse con fuentes importantes de información externa disponibles en la biblioteca de su universidad. Una parte clave en la preparación de una auditoría externa es la búsqueda en Internet y la revisión de fuentes publicadas de información para conocer las tendencias y los acontecimientos económicos, sociales, culturales, demográficos, ambientales, políticos, gubernamentales, legales, tecnológicos y competitivos importantes. Las oportunidades y las amenazas externas se deben identificar y evaluar antes de formular estrategias de manera eficaz. INSTRUCCIONES Paso 1 Elija una empresa o negocio. Conduzca una auditoría externa para esta empresa. Encuentre las oportunidades y las amenazas en asuntos recientes publicados en periódicos y revistas. Busque información en Internet. Paso 2 En una hoja de papel anote diez oportunidades y diez amenazas que enfrenta esta empresa. Sea específico al establecer cada factor. Paso 3 Incluya una bibliografía que revele dónde encontró la información. Paso 4 Comparta su información con un gerente de esa empresa. Pídale sus comentarios y sugerencias. Paso 5 Escriba un resumen de tres páginas con sus hallazgos y entréguelo a su profesor Caso

  15. Guia de trabajo Admon. Estrategica Lic. Olga Arrieta Lectura Caso

  16. Guia de trabajo Admon. Estrategica Lic. Olga Arrieta Auditoria Interna. Todas las empresas poseen fortalezas y debilidades en las áreas funcionales de negocios. Ninguna empresa es igual de fuerte o débil en todas las áreas; por ejemplo, Maytag es reconocida por su excelente producción y su diseño de productos, mientras que Procter & Gamble es conocida por su magnífica mercadotecnia. Las fortalezas y las debilidades internas, junto con las oportunidades y las amenazas externas y una declaración de la misión definida, proporcionan una base para establecer objetivos y estrategias con la intención de aprovechar las fortalezas internas y superar las debilidades Fuerzas internas clave En un texto sobre política de negocios no es posible revisar a profundidad todo el material presentado en cursos como mercadotecnia, finanzas, contabilidad, dirección, manejo de sistemas de información y producción y operaciones, pues existen muchas subáreas dentro de estas funciones, como el servicio al cliente, las garantías, la publicidad, el empaque y el establecimiento de precios por medio de la mercadotecnia. Las áreas funcionales de negocios difieren, por supuesto, en los distintos tipos de empresas, como hospitales, universidades y oficinas gubernamentales; por ejemplo, en un hospital, entre las áreas funcionales están la cardiología, la hematología, la enfermería, el mantenimiento, el apoyo médico y las cuentas por cobrar. Las áreas funcionales de una universidad incluyen programas deportivos, bolsa de trabajo, residencias estudiantiles, recaudación de fondos, investigación académica, consejería y programas intramuros. En las grandes empresas, cada división tiene ciertas fortalezas y debilidades. Las fortalezas de una empresa, que otros competidores no pueden imitar, se denominan capacidades distintivas. La creación de ventajas competitivas implica el aprovechamiento de las capacidades distintivas; por ejemplo, 3M explota su capacidad distintiva en investigación y desarrollo por medio de la fabricación de una amplia gama de productos innovadores. Las estrategias se diseñan en parte para reducir las debilidades de una empresa, convirtiéndolas en fortalezas y quizá incluso en capacidades competitivas. Tema

  17. Guia de trabajo Admon. Estrategica Lic. Olga Arrieta Estrategias en acción. Lectura Objetivos a largo plazo Los objetivos a largo plazo representan los resultados esperados por aplicar ciertas estrategias. Las estrategias representan las acciones que se llevarán a cabo para lograr los objetivos a largo plazo. El periodo considerado debe concordar para los objetivos y las estrategias y, por lo general, es de dos a cinco años. La naturaleza de los objetivos a largo plazo Los objetivos deben ser cuantitativos, cuantificables, realistas, comprensibles, desafiantes, jerárquicos, fáciles de lograr y congruentes entre las unidades de la empresa. Cada objetivo debe relacionarse con un límite de tiempo. Los objetivos se establecen con frecuencia en términos como crecimiento en activos, crecimiento en ventas, rentabilidad, participación en el mercado, grado y naturaleza de diversificación, grado y naturaleza de integración vertical, ganancias por acción y responsabilidad social. Los objetivos establecidos con claridad ofrecen muchos beneficios, pues proporcionan dirección, permiten la sinergia, ayudan en la evaluación, establecen prioridades, reducen la incertidumbre, disminuyen al mínimo los conflictos, estimulan el desempeño y ayudan tanto en la distribución de recursos como en el diseño de trabajos. Los objetivos a largo plazo son necesarios en los niveles funcionales, de división y corporativos de una empresa, además constituyen una medida importante del desempeño de la gerencia. Muchos profesionales y académicos atribuyen una parte significativa de la declinación competitiva de la industria estadounidense a la orientación estratégica a corto plazo, más que a largo plazo, de los gerentes en ese país. Arthur D. Little argumenta que ahora el pago de bonos o méritos para los gerentes se debe basar en mayor grado en objetivos y estrategias a largo plazo.. Tema Caso Actividades

  18. Guia de trabajo Admon. Estrategica Lic. Olga Arrieta Tipos de Estrategias Lectura Tema Caso Actividades

  19. Guia de trabajo Admon. Estrategica Lic. Olga Arrieta EJERCICIO PRÁCTICO PROPÓSITO Este ejercicio mejorará su comprensión de diversas estrategias al proporcionarle experiencia enla clasificación de estrategias. Esta habilidad le ayudará a utilizar las herramientas para la formulación de la estrategia presentadas más adelante. Considere las siguientes estrategias de varias empresas para los próximos diez años a partir del 2002: 1. Una empresa telefónica sueca, Telia AB, adquirió la empresa telefónica finlandesa Sonera Corp. en el 2002. Ésta fue la primera fusión de dos empresas telefónicas nacionales en Europa. 2. eBay cerró sus operaciones de subastas por Internet en Japón en marzo del 2002, concediendo su participación en el mercado a Yahoo! y Japan’sSoftbank Corp. en ese país. 3. General Electric anunció que vendería sus operaciones de seguros de propiedades y siniestros. 4. La principal empresa farmacéutica de Japón, TakedaChemicalIndustries, incrementa su abastecimiento externo en operaciones de manufactura de medicamentos del 30% en el 2002 al 70% para el 2006. 5. Ford rediseña por completo sus vehículos deportivos de uso frecuente (VDU) Ford Expedition y Lincoln Navigator para revertir la caída de las ventas y utilidades. 6. Travelocity.com adquirió Site59.com, una empresa de viajes de “último minuto”. 7. Dell Computer firmó un contrato por 5 mil millones de dólares para que Philips Electronics NV abastezca sus cinescopios, monitores y periféricos de cómputo. 8. Merck & Co., la importante empresa farmacéutica, vende su división de apoyo farmacéutico, Medco. 9. Adolph CoorsCo., de Colorado, adquirió CarlingBrewers del Reino Unido. 10. eBay adquirió NeoCom de Taiwán en un intento por expandir sus operaciones en ese país. INSTRUCCIONES Paso 1 Escriba en una hoja del uno al diez. Estos números corresponden a las estrategias descritas previamente. Paso 2 ¿Qué tipo de estrategia describe mejor las diez acciones citadas? Anote sus respuestas. Paso 3 Intercambie su hoja con un compañero de clase y califique el trabajo de éste conforme su profesor proporciona las respuestas. Caso

  20. Guia de trabajo Admon. Estrategica Lic. Olga Arrieta Caso

  21. Guia de trabajo Admon. Estrategica Lic. Olga Arrieta Naturaleza del análisis y la selección de la estrategia. El análisis y la selección de la estrategia intentan determinar los cursos alternativos de acción que permitirán a la empresa lograr su misión y objetivos. Las estrategias, los objetivos y la misión actuales de la empresa, junto con la información de las auditorías externa e interna, proporcionan una base para crear y evaluar alternativas de estrategias posibles La matriz de las amenazas, oportunidades, debilidades y fortalezas ( FODA) La matriz de las amenazas, oportunidades, debilidades y fortalezas (FODA) es una herramienta de ajuste importante que ayuda a los gerentes a crear cuatro tipos de estrategias: estrategias de fortalezas y oportunidades (FO), estrategias de debilidades y oportunidades (DO), estrategias de fortalezas y amenazas (FA) y estrategias de debilidades y amenazas (DA).3 El ajuste de los factores externos e internos es la parte más difícil de desarrollar en una matriz FODA y requiere un criterio acertado (además de que no existe uno mejor Tema

  22. Guia de trabajo Admon. Estrategica Lic. Olga Arrieta Tema

  23. Guia de trabajo Admon. Estrategica Lic. Olga Arrieta El enfoque del Boston ConsultingGroup. Al utilizar el enfoque del Boston ConsultingGroup(BCG), la empresa clasifica todas sus UEN según la matriz de crecimiento-participación que se muestra en la figura 2.2. En el eje vertical, la tasa de crecimiento del mercado es una medida de qué tan atractivo resulta el mercado. En el eje horizontal, la participación relativa de mercado sirve como medida de la fuerza que tiene la empresa en ese mercado. Al dividir la matriz de crecimiento-participación como se indica, es posible distinguir cuatro tipos de UEN: Tema

  24. Guia de trabajo Admon. Estrategica Lic. Olga Arrieta EJERCICIO PRÁCTICO 6F La prueba maquiavélica PROPÓSITO El propósito de este ejercicio es mejorar su comprensión y que obtenga una mayor conciencia del impacto que los factores políticos y de comportamiento ejercen en el análisis y la selección de la estrategia. INSTRUCCIONES Paso 1 En una hoja de papel escriba del uno al diez. Anote uno, dos, tres, cuatro o cinco al lado de cada una de las diez afirmaciones siguientes para indicar su actitud, siendo: 1 = Estoy totalmente en desacuerdo. 2 = Estoy un poco en desacuerdo. 3 = Mi actitud es neutral. 4 = Estoy un poco de acuerdo. 5 = Estoy totalmente de acuerdo. 1. La mejor manera de manejar a las personas es decirles lo que desean escuchar. 2. Cuando uno le pide a alguien que haga algo para uno, es mejor dar el motivo real de lo que se desea, en vez de una razón que pudiera tener más peso. 3. Cualquiera que confía por completo en otra persona se busca problemas. 4. Es difícil llegar al frente sin quitar los obstáculos. 5. Es más seguro suponer que todas las personas tienen un lado violento y que saldrá a relucir cuando se les dé la oportunidad. 6. Uno debe actuar sólo cuando sea moralmente correcto. 7. La mayoría de las personas son buenas y amables. 8. No hay excusa para mentirle a alguien. 9. La mayoría de las personas olvidan con más facilidad la muerte de su padre que la perdida de su propiedad. 10. En términos generales, las personas no trabajarán con empeño a menos que se les obligue a hacerlo. Paso 2 Sume los números que registró junto a las afirmaciones uno, tres, cuatro, cinco, nueve y diez. Esta suma es el subtotal uno. Para las otras cuatro afirmaciones, invierta los números que registró, de tal manera que cinco se convierta en uno, cuatro en dos, dos en cuatro, uno en cinco y tres siga siendo tres. Después, sume esos cuatro números para obtener el subtotal dos; por último, sume los subtotales uno y dos para obtener su puntaje final. SU PUNTAJE FINAL Su puntaje final es su puntaje maquiavélico. Los principios de Maquiavelo se definen en un diccionario como “manipuladores, deshonestos, engañosos y favorecedores de la conveniencia política sobre la moralidad”. Estas tácticas no son deseables, tampoco son éticas ni recomendables en el proceso de dirección estratégica. Sin embargo, uno podría encontrar algunos individuos muy maquiavélicos en su carrera, así que hay que tener cuidado. Es importante que los estrategas no manipulen a otros en el intento de lograr los objetivos de la empresa. En la actualidad, las personas reconocen y resienten las tácticas manipuladoras más que antes. J.R. Ewing (personaje de la serie de televisión Dallas de la década de los ochenta) era un buen ejemplo de alguien que es un Maquiavelo consumado (un puntaje mayor de 30). El NationalOpinion Research Center utilizó esta pequeña prueba en una muestra al azar de adultos estadounidenses y descubrió que el puntaje final promedio a nivel nacional era de 25.1 Mientras más alta sea su puntuación, más maquiavélico (manipulador) resultará ser. La escala siguiente describe los puntajes individuales de esta prueba: • Menor de 16: nunca utiliza la manipulación como herramienta. • De 16 a 20: en raras ocasiones utiliza la manipulación como herramienta. • De 21 a 25: en ocasiones utiliza la manipulación como herramienta. • De 26 a 30: con frecuencia utiliza la manipulación como herramienta. • Mayor de 30: siempre utiliza la manipulación como herramienta. Caso

  25. Guia de trabajo Admon. Estrategica Lic. Olga Arrieta Implantación de estrategias: asuntos relacionados con la gerencia la naturaleza de la Implantación de la estrategia La formulación eficaz de la estrategia no garantiza la implantación exitosa de la estrategia. ¡Siempre es más difícil hacer algo (implantación de la estrategia) que decir que uno lo hará (formulación de la estrategia)! Aunque están muy vinculadas entre sí, la implantación de la estrategia es muy distinta de la formulación de la estrategia y presentan los siguientes contrastes: • La formulación de la estrategia es el posicionamiento de las fuerzas antes de la acción. • La implantación de la estrategia es el manejo de las fuerzas durante la acción. • La formulación de la estrategia se centra en la eficacia. • La implantación de la estrategia se centra en la eficiencia. • La formulación de la estrategia es sobre todo un proceso intelectual. • La implantación de la estrategia es sobre todo un proceso operativo. • La formulación de la estrategia requiere una buena intuición y habilidades analíticas. • La implantación de la estrategia requiere una motivación especial y habilidades de liderazgo. • La formulación de la estrategia exige la coordinación entre algunos individuos. • La implantación de la estrategia exige la coordinación entre muchos individuos Tema objetivos anuales El establecimiento de objetivos anuales es una actividad descentralizada que involucra de manera directa a todos los gerentes de una empresa. La participación activa en el establecimiento de objetivos anuales conduce a la aceptación y al compromiso. Los objetivos anuales son importantes para la implantación de la estrategia porque 1) representan la base para la distribución de recursos; 2) constituyen un mecanismo básico para evaluar a los gerentes; 3) son el instrumento principal para la supervisión del progreso hacia el logro de objetivos a largo plazo; y 4) establecen prioridades corporativas, de división y departamentales.

  26. Guia de trabajo Admon. Estrategica Lic. Olga Arrieta Tema

  27. Guia de trabajo Admon. Estrategica Lic. Olga Arrieta Lectura Tema Caso Actividades

  28. Guia de trabajo Admon. Estrategica Lic. Olga Arrieta Lectura

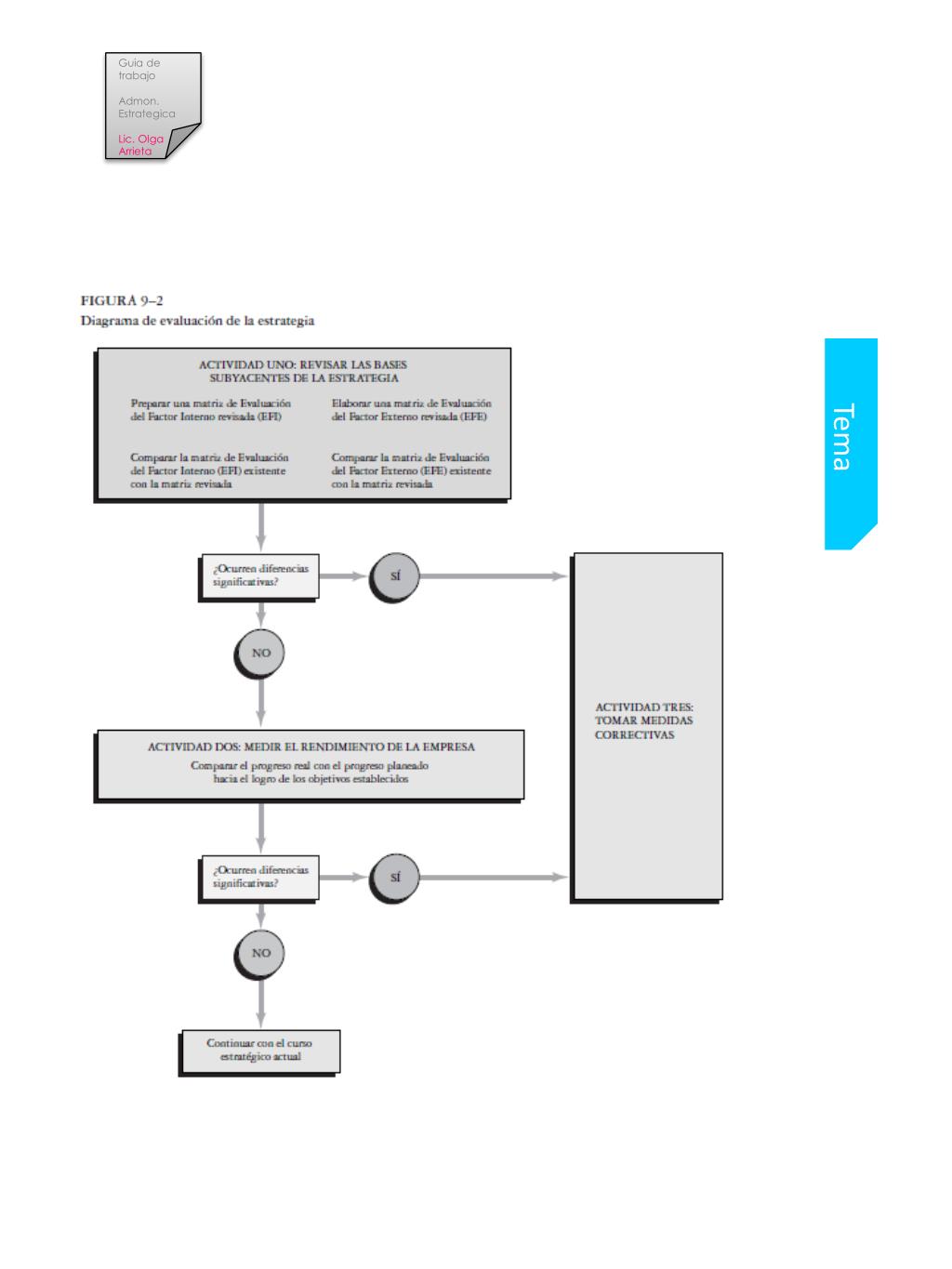
  29. Guia de trabajo Admon. Estrategica Lic. Olga Arrieta La naturaleza de la evaluación de la estrategia. El proceso de dirección estratégica genera decisiones que producen consecuencias significativas de larga duración. Las decisiones estratégicas erróneas imponen castigos severos muy difíciles, si no imposibles, de revertir; por lo tanto, la mayoría de los estrategas concuerda que la evaluación de la estrategia es vital para el bienestar de una empresa; las evaluaciones oportunas advierten a la gerencia sobre problemas reales o problemas potenciales antes de que una situación se vuelva crítica. La evaluación de la estrategia incluye tres actividades básicas: 1) el examen de las bases subyacentes de la estrategia de una empresa; 2) la comparación de los resultados esperados con los resultados reales; y 3) la toma de medidas correctivas para garantizar que el rendimiento concuerde con los planes. La figura 9-1 ilustra la etapa de evaluación de la estrategia del proceso de dirección estratégica. La retroalimentación adecuada y oportuna es la pieza clave de la evaluación eficaz de la estrategia. La evaluación de la estrategia no es mejor que la información sobre la que opera, y la presión de parte de los gerentes de alto nivel logra que los gerentes de niveles inferiores arreglen las cifras según consideren que serán satisfactorias. La evaluación de la estrategia es una empresa compleja y sensible, y el hecho de dar demasiada importancia a la evaluación de las estrategias es costoso y contraproducente. ¡A nadie le gusta que lo evalúen demasiado! Mientras más tratan los gerentes de evaluar el comportamiento de otros, menos control tienen. No obstante, la evaluación escasa o excesiva crea problemas aún peores. La evaluación estratégica es esencial para tener la seguridad de que los objetivos establecidos se logren. Tema

  30. Guia de trabajo Admon. Estrategica Lic. Olga Arrieta Tema

  31. Guia de trabajo Admon. Estrategica Lic. Olga Arrieta Tema

  32. Guia de trabajo Admon. Estrategica Lic. Olga Arrieta Planeación de la contingencia. Una premisa básica de la buena dirección estratégica es que las empresas deben planear formas de enfrentar los acontecimientos favorables y desfavorables antes de que éstos ocurran. Muchas empresas preparan planes de contingencia sólo para los sucesos desfavorables y esto es un error, ya que tanto la reducción al mínimo de las amenazas como el aprovechamiento de las oportunidades mejoran la posición competitiva de una empresa. A pesar del cuidado con que se hayan formulado, implantado y evaluado las estrategias, los acontecimientos imprevistos como las huelgas, los boicots, los desastres naturales, la llegada de competidores extranjeros y las acciones gubernamentales pueden volver obsoleta una estrategia. Para reducir al mínimo el impacto de las amenazas potenciales, las empresas deben diseñar planes de contingencia como parte de su proceso de evaluación de la estrategia. Los planes de contingencia se definen como planes alternativos que se ponen en marcha si ciertos acontecimientos no ocurren según lo esperado. Sólo las áreas de gran prioridad requieren el seguro de planes de contingencia. Los estrategas no deben tratar de cubrir todas las bases planificando para todas las contingencias potenciales; pero, en cualquier caso, los planes de contingencia deben ser tan sencillos como sea posible. Algunos planes de contingencia que las empresas establecen en forma común incluyen lo siguiente: 1. Si un competidor importante sale de ciertos mercados según indican los informes de inteligencia, ¿qué medidas debe tomar nuestra empresa? 2. Si no se logran nuestros objetivos de ventas, ¿qué acciones debe realizar nuestra empresa para evitar la pérdida de utilidades? 3. Si la demanda de nuestro nuevo producto supera lo planeado, ¿qué medidas debe tomar nuestra empresa para satisfacer el aumento de la demanda? 4. Si ocurren ciertos desastres, como una pérdida de herramientas de cómputo, un intento de toma de control hostil, la pérdida de protección de patentes o la destrucción de instalaciones de manufactura debido a terremotos, tornados o huracanes, ¿qué acciones debe llevar a cabo nuestra empresa? 5. Si un nuevo avance tecnológico hace que nuestro producto se vuelva obsoleto antes de lo esperado, ¿qué medidas debe tomar nuestra empresa? Tema

More Related