1 / 2

Mapping Uganda's Pharmaceutical Supply Chain: Private and Public Sector Dynamics

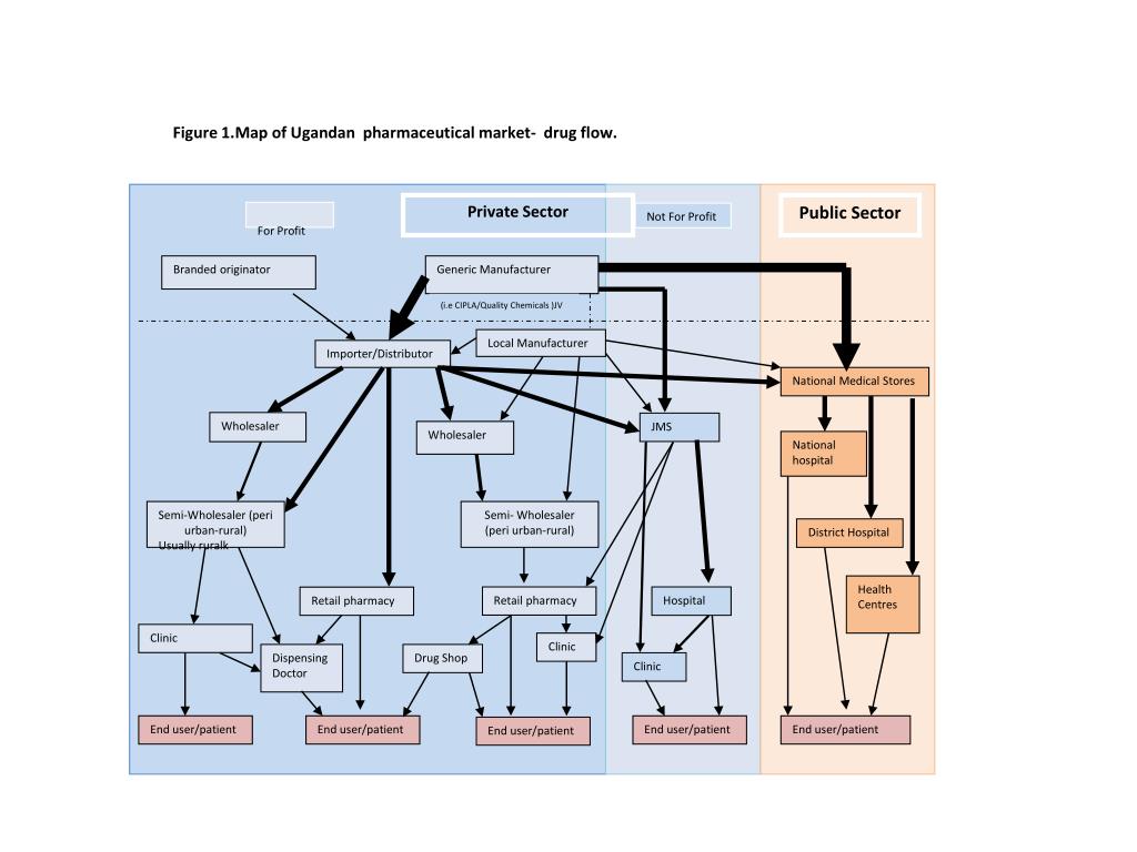
This document details the intricate structure of the Ugandan pharmaceutical market, illustrating the drug flow between various stakeholders in the healthcare system. It highlights the roles of private and public sectors, distinguishing between for-profit and not-for-profit entities. Key players include local manufacturers, wholesalers, and healthcare providers, such as clinics and hospitals. Understanding this landscape is critical for effective drug distribution and ensuring access to medications for patients across urban and rural settings.

piper
Télécharger la présentation

Mapping Uganda's Pharmaceutical Supply Chain: Private and Public Sector Dynamics

An Image/Link below is provided (as is) to download presentation Download Policy: Content on the Website is provided to you AS IS for your information and personal use and may not be sold / licensed / shared on other websites without getting consent from its author. Content is provided to you AS IS for your information and personal use only. Download presentation by click this link. While downloading, if for some reason you are not able to download a presentation, the publisher may have deleted the file from their server. During download, if you can't get a presentation, the file might be deleted by the publisher.

E N D

Presentation Transcript


  1. Drug Supply System – Kenya Source: SSDS Inc for the World Bank

  2. Figure 1.Map of Ugandan pharmaceutical market- drug flow. Private Sector Public Sector For Profit Not For Profit Branded originator Generic Manufacturer (i.e CIPLA/Quality Chemicals )JV Local Manufacturer Importer/Distributor National Medical Stores Wholesaler JMS Wholesaler National hospital Semi-Wholesaler (peri urban-rural) Usually ruralk Semi- Wholesaler (peri urban-rural) District Hospital Health Centres Retail pharmacy Hospital Retail pharmacy Clinic Clinic Dispensing Doctor Drug Shop Clinic End user/patient End user/patient End user/patient End user/patient End user/patient

More Related