1 / 26

Comparative Evaluation of Semantic Browsing: User Experience and HCI Strategies

This research paper conducts a comparative evaluation of semantic browsing interfaces, focusing on user interaction and human-computer interaction (HCI) principles. It explores the development of an ontology-based dataset utilizing various data sources, including the Book-Crossing dataset and library records, to facilitate faceted browsing. The paper details the design of the evaluation protocol, outlining user-centric tasks and measurement strategies to assess usability. Insights into cognitive challenges and the effectiveness of different browsing methods are provided, promoting enhanced user experiences in semantic web environments.

tracey
Télécharger la présentation

Comparative Evaluation of Semantic Browsing: User Experience and HCI Strategies

An Image/Link below is provided (as is) to download presentation Download Policy: Content on the Website is provided to you AS IS for your information and personal use and may not be sold / licensed / shared on other websites without getting consent from its author. Content is provided to you AS IS for your information and personal use only. Download presentation by click this link. While downloading, if for some reason you are not able to download a presentation, the publisher may have deleted the file from their server. During download, if you can't get a presentation, the file might be deleted by the publisher.

E N D

Presentation Transcript


  1. A Method for a Comparative Evaluation of Semantic Browsing Sami Lini – Research Intern at the DERI, Galway – July 2008

  2. Table of contents • Introduction • The dataset • Introduction • Ontology development • Data sources • The interfaces • Introduction • The Blacklight Project • The evaluation protocol • The tasks • The measures • Conclusion

  3. Introduction • What is faceted-browsing? • Browsing a dataset by applying constraints classified in categories and sub categories (facets) • Why for the Semantic Web • Data described by several variables • Good way to narrow down big datasets

  4. Introduction • Why a Human-Computer Interaction (HCI) evaluation? • Semantic Web  “dynamic” data treatment (domain independant) • HCI challenges • Interface design: • Exploit the full potential of the SW • Cognitive charge (memory, attention…) • Explanation of what the Semantic Web empowers the users to do • No benchmark dataset, no typical evaluation protocol (TREC)

  5. Introduction • Requirements • Why a books dataset? • Exhaustive enough • General topic • Free to use • Allow faceted browsing

  6. How we create the Book dataset

  7. The dataset IntroductionOntology developmentData sources • Ontology building issues: • Use of existing ontologies • Taking into account the most information possible • Way to match the different datasets • Solution: • Mapping on ISBN/LCCN values ISBN & LCCN • ISBN: International Standard Book Number • LCCN: Library of Congress Control Number • One book = several ISBN and LCCN (different editions)

  8. IntroductionOntology developmentData sources

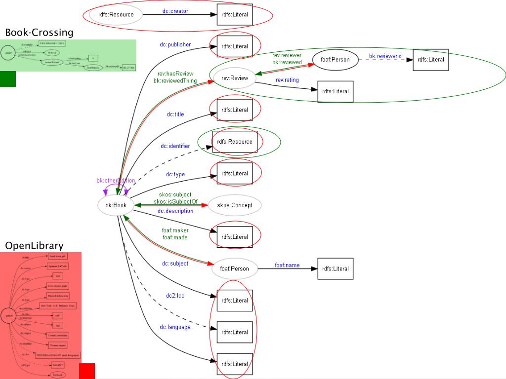
  9. The dataset IntroductionOntology developmentData sources • Book-Crossing Dataset • CSV dataset: user ID, books ratings, ISBN values • C++ script to convert it into RDF

  10. IntroductionOntology developmentData sources Book-Crossing

  11. The dataset IntroductionOntology developmentData sources • OpenLibrary.org • Library of Congress MARC records dataset (books: title, author, publisher, date, categories…) MARC records: • MAchine Readable Cataloguing records • Binary files • Standard way of classifying books in digital libraries • Issues • MARC records contain either ISBN or LCCN values • Many languages = many different alphabets  character conversion issues

  12. IntroductionOntology developmentData sources Book-Crossing OpenLibrary

  13. The dataset IntroductionOntology developmentData sources • LibraryThing.com • Web API: ISBN value  XML: matching ISBN & LCCN values • XSL transformation to convert it into RDF

  14. IntroductionOntology developmentData sources Book-Crossing OpenLibrary LibraryThing

  15. The dataset IntroductionOntology developmentData sources • The RDF Book Mashup • RDF dataset: contains additional books information from Amazon.com • We crawl all instances of foaf:Person to have further information about authors

  16. IntroductionOntology developmentData sources Book-Crossing Book Mashup OpenLibrary LibraryThing

  17. The dataset Data sources Ontology development Book-Crossing OpenLibrary LibraryThing Book Mashup

  18. The interfaces IntroductionThe Blacklight Project • Mandatory criteria: • Faceted-browsing • Ability to handle the same dataset than SWSE (dataset bias) Dataset bias: Book-Crossing dataset (= 130.000 books IDs) + additional information (ISBN/LCCN, categories) = SWSE Books Dataset  Way to index SWSE Books dataset in compared interface

  19. The interfaces IntroductionThe Blacklight Project • The Blacklight Project • Properties • Faceted and keyword search • Index MARC records  RDF to MARC records conversion

  20. The interfaces IntroductionThe Blacklight Project Keywords Facets and facet-values

  21. The evaluation protocol • The tasks • The measures • Tasks • User-based 4 tasks with subtasks: inspired by existing tasks in Digital Libraries and faceted-browsing evaluation • First 3 tasks: scenario based • Last task: based on AOL dataset (link with automatic evaluation): evaluate different type of queries: directed search / simple browse / complex browse

  22. The evaluation protocol • The tasks • The measures • Tasks • User-based Task 3: Gather materials for an essay about French history. Complete 4 subtasks, ranging from very specific to more open ended: • find books about French history written in English; • choose the decade for which the collection seems to have the most books about history; • find all books of an author of your choice, who has published books during the 1980's; • find another U.S. writer who wrote about Charles De Gaulle in a different way.

  23. The evaluation protocol • User-centred evaluation procedure • Consent form • Questionnaire (demographic questions) • Performing tasks on Blacklight/SWSE(inter-interfaces bias) after reading written tasks (inter-users bias) • Questionnaire (System Usability Scale about Blacklight) • Performing tasks on SWSE/Blacklight after reading written tasks • Questionnaire (System Usability Scale about SWSE) • Questionnaire about global preferences and suggestions

  24. The evaluation protocol • The tasks • The measures • Tasks • Automatic • Automatically crawl both interfaces according to a rating table and heuristics performance evaluation • Use of ratings (faceted-browsing) (ex: books having a better rating than…) • Use of AOL datasets (keyword search/faceted-browsing)(ex: “books on managing family home work school children social life and time for me”)

  25. The evaluation protocol • The tasks • The measures • Measures • User-based • Objective • Time taken • Click • Search terms used • Success score • Subjective • Time evaluated by the user • Automatic • “Clicks” • Response time

  26. Conclusion • What has been done: • Large benchmark dataset • Comparative evaluation methodology • Blacklight up and running • Limits: • Tasks inspired by existing works  No typical evaluation protocol • Blacklight interface: Specialised interface (domain specific) • Interface bias

More Related