1 / 96

洞悉现在 发现未来 利用 Web of Science 数据库助力科学研究

洞悉现在 发现未来 利用 Web of Science 数据库助力科学研究. 曹燕 华南农业大学图书馆. 做好科学研究 掌握 科技文献 是前提. 2. 主要内容. 文献检索基本知识 认识 Web of Knowledge 平台及 Web of Science 利用 Web of Science 来加速您的科研流程 以具体案例来演示如何解决科研工作流中的各种问题 在科研选题中如何快速准确 检索 到与我们课题相关的信息? 在选题 分析 中如何获取新的思路、创新研究? 如何 跟踪 课题的最新进展,把握最新的信息? 如何 管理 具有重要价值的参考文献?

urania
Télécharger la présentation

洞悉现在 发现未来 利用 Web of Science 数据库助力科学研究

An Image/Link below is provided (as is) to download presentation Download Policy: Content on the Website is provided to you AS IS for your information and personal use and may not be sold / licensed / shared on other websites without getting consent from its author. Content is provided to you AS IS for your information and personal use only. Download presentation by click this link. While downloading, if for some reason you are not able to download a presentation, the publisher may have deleted the file from their server. During download, if you can't get a presentation, the file might be deleted by the publisher.

E N D

Presentation Transcript


  1. 洞悉现在 发现未来利用Web of Science数据库助力科学研究 曹燕 华南农业大学图书馆

  2. 做好科学研究 掌握科技文献是前提 2

  3. 主要内容 • 文献检索基本知识 • 认识Web of Knowledge平台及Web of Science • 利用Web of Science来加速您的科研流程 以具体案例来演示如何解决科研工作流中的各种问题 • 在科研选题中如何快速准确检索到与我们课题相关的信息? • 在选题分析中如何获取新的思路、创新研究? • 如何跟踪课题的最新进展,把握最新的信息? • 如何管理具有重要价值的参考文献? • 如何提高论文写作、投稿效率,加速科研成果发表? • 问题与解答 3

  4. 定 检 索 策 略 分 析 检 索 课 题 试 检 索 导入 文献 管理 软件 获 取 全 文 课 题 正 式 检 索 文献检索的基本过程 • 分析检索课题的目的:弄清信息需求,明确检索目的,以达到良好的检索效果 • 制定检索策略的步骤包括:选择数据库,了解检索系统;确定检索途径,选定 检索方法;扩充检索词,构造检索式

  5. 科技文献的获取和利用 文献的类型(按加工深度) 零次文献:口头信息、未公开发表的文字资料(手稿、书信、笔记等);时效性强;大量而无序 一次文献:期刊论文、专利文献、科技报告、会议录等;研究人员最终索取的文献 二次文献:检索工具;如SCI、EI、CA(SciFinder)、BP、Medline、FSTA、三大农业数据库(CABI、Agris、Agricola) 三次文献:选用大量有关的文献,经过综合、分析、研究而编写出来的文献。 如:综述、评论、评述、进展、动态 等;研究人员最终需要的文献

  6. 科研人员与科学信息的获取和利用 科研过程中合理利用文献 • 研究人员的文献平台可以由二次文献作为入口,满足整体的需求;然后,通过这个入口来获取有用的高质量的全文期刊(一、三次文献)来满足纵深的研究需要。

  7. 数据库的选择 对于新手,建议使用经过二次加工的文摘型数据库来查找文献,熟悉相关领域。常用的二次数据库有: SCI(Science Citation Index,科学引文索引) EI(The Engineering Index,工程索引) CPCI-S(Conference Proceedings Citation Index- Science, 科技会议录索引) 其他专业型的文摘数据库,比如CA(SciFinder)、BP、MEDLINE、三大农业数据库、FSTA

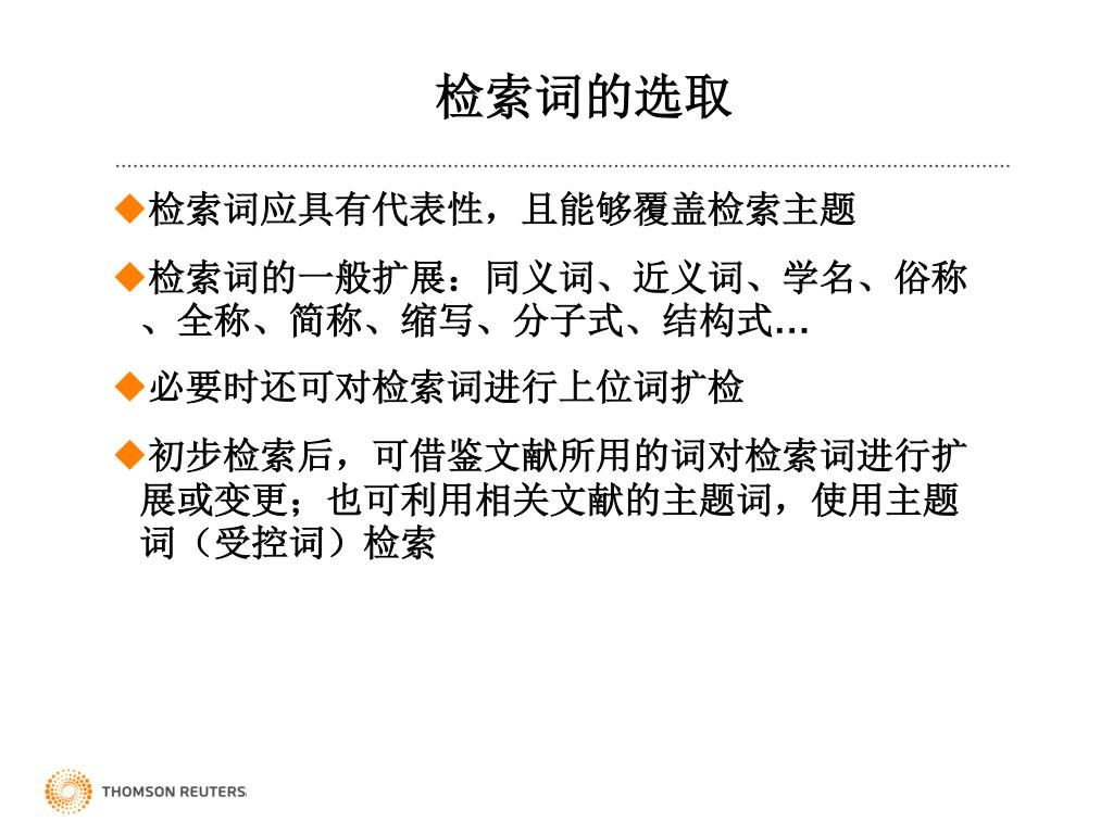
  8. 检索词的选取 检索词应具有代表性,且能够覆盖检索主题 检索词的一般扩展:同义词、近义词、学名、俗称、全称、简称、缩写、分子式、结构式… 必要时还可对检索词进行上位词扩检 初步检索后,可借鉴文献所用的词对检索词进行扩展或变更;也可利用相关文献的主题词,使用主题词(受控词)检索

  9. 布尔逻辑算符

  10. 通配符

  11. 词组检索和位置检索

  12. 调整检索策略 当检索结果较少时,可以进行扩检 修改检索字段,如改为文摘、全文检索等 扩充检索词,如补充检索词的近义词、上位词等 使用通配符,如*、?、$等 调整布尔逻辑算符,如改AND为OR 取消或放宽检索限定,如检索年限,检索期刊等 当检索结果较多时,可以进行缩检 具体方法与扩检相反 当检索结果与课题相关性不大时,重新分析课题,再次检索

  13. 获取全文的方法 数据库提供的全文链接按钮 GOOGLE学术搜索引擎 图书馆文献传递 文献互助平台 小木虫 丁香园 鸭绿江 作者E-mai联系或作者主页 ……

  14. 主要内容 • 文献检索基本知识 • 认识Web of Knowledge平台及Web of Science • 利用Web of Science来加速您的科研流程 以具体案例来演示如何解决科研工作流中的各种问题 • 在科研选题中如何快速准确检索到与我们课题相关的信息? • 在选题分析中如何获取新的思路、创新研究? • 如何跟踪课题的最新进展,把握最新的信息? • 如何管理具有重要价值的参考文献? • 如何提高论文写作、投稿效率,加速科研成果发表? • 问题与解答 14

  15. Web of Knowledge 与 Web of Science

  16. 为全球研究人员提供服务 Web of Knowledge内容覆盖: 23,000+ 期刊, 4,000百万件专利, 6万个会议录, 5,500 专业网站, 5,000本学术专著, 2 百万化学结构 Web of Knowledge提供: 一个世纪的科学发展 - 100 年的科学引文 • Web of Knowledge服务于: • 2千万使用者,81个国家 • 超过3,000家用户 • 每天15万使用者

  17. Web of Science • Science Citation Index Expanded(科学引文索引,SCIE): ~8336种核心期刊,可回溯到1899年(图书馆购买了2002年至今) • Social Science Citation Index(社会科学引文索引,SSCI):~3031种核心期刊,可回溯到1898年(未购买) • Arts & Humanities Citation Index(艺术与人文引文索引,A&HCI): ~1671种核心期刊,可回溯到1975年(未购买) • Conference Proceedings Citation Index - Science (CPCI-S)--1990-至今(图书馆购买了1997年至今) • Conference Proceedings Citation Index - Social Science & Humanities (CPCI-SSH)--1990-至今(图书馆购买了1997年至今)

  18. Dr. Eugene Garfield Founder & Chairman Emeritus ISI, Thomson Scientific “Our ultimate goal is to extend our retrospective coverage of the scientific literature back to the twentieth century. The Century of Science initiative makes that dream come true.” 引文索引 Dr. Garfield 1955年在 Science 发表论文提出将引文索引作为一种新的文献检索与分类工具。将一篇文献作为检索字段从而跟踪一个Idea的发展过程 1963年出版Science Citation Index 1973年出版 Social Sciences Citation Index 1978年出版Arts & Humanities Citation Index

  19. 从一篇高质量的文献出发 沿着科学研究的发展道路… 2004 2003 Times Cited 2003 1998 2004 Cited References 分析: 学科分布、发展趋势、机构/作者等 1995 Related Records 1993 1991 2004 1980 2002 Citing  1999 … Cited References 越查越深 Times Cited 越查越新 Related Records 越查越广 1994

  20. 全记录的引文链接(施引文献)

  21. 全记录的引文链接(参考文献)

  22. 全记录的引文链接(相关记录)

  23. Synthesis of Amino Acids Synthesis of Amino Acids Synthesis of Amino Acids Synthesis of Amino Acids Synthesis of Amino Acids Synthesis of Amino Acids Synthesis and/or collection of Synthesis and/or collection of amino acids is critical for cell survival. They not only serve as the building blocks for proteins but also as starting points for the synthesis of many important cellular molecules including vitamins and nucleotides. Synthesis and/or collection of Synthesis and/or collection of amino acids is critical for cell survival. They not only serve as the building blocks for proteins but also as starting points for the synthesis of many important cellular molecules including vitamins and nucleotides. Synthesis and/or collection of Synthesis and/or collection of amino acids is critical for cell survival. They not only serve as the building blocks for proteins but also as starting points for the synthesis of many important cellular molecules including vitamins and nucleotides. Synthesis and/or collection of Synthesis and/or collection of amino acids is critical for cell survival. They not only serve as the building blocks for proteins but also as starting points for the synthesis of many important cellular molecules including vitamins and nucleotides. Synthesis and/or collection of Synthesis and/or collection of amino acids is critical for cell survival. They not only serve as the building blocks for proteins but also as starting points for the synthesis of many important cellular molecules including vitamins and nucleotides. Synthesis and/or collection of Synthesis and/or collection of amino acids is critical for cell survival. They not only serve as the building blocks for proteins but also as starting points for the synthesis of many important cellular molecules including vitamins and nucleotides. Web of Science中的相关记录 论文乙 论文甲 Synthesis of Amino Acids Synthesis of Amino Acids Synthesis and/or collection of Synthesis and/or collection of amino acids is critical for cell survival. They not only serve as the building blocks for proteins but also as starting points for the synthesis of many important cellular molecules including vitamins and nucleotides. Synthesis and/or collection of Synthesis and/or collection of amino acids is critical for cell survival. They not only serve as the building blocks for proteins but also as starting points for the synthesis of many important cellular molecules including vitamins and nucleotides. A B C D E F

  24. 全记录的引文链接(相关记录)

  25. 一篇论文的全记录页面——引证关系图(参考文献)一篇论文的全记录页面——引证关系图(参考文献)

  26. 一篇论文的全记录页面——引证关系图(施引文献)一篇论文的全记录页面——引证关系图(施引文献)

  27. 从一篇高质量的文献出发 沿着科学研究的发展道路… 2004 2003 Times Cited 2003 1998 2004 Cited References 分析: 学科分布、发展趋势、机构/作者等 1995 Related Records 1993 1991 2004 1980 2002 Citing  1999 … Cited References 越查越深 Times Cited 越查越新 Related Records 越查越广 1994

  28. 主要内容 • 文献检索基本知识 • 认识Web of Knowledge平台及Web of Science • 利用Web of Science来加速您的科研流程 以具体案例来演示如何解决科研工作流中的各种问题 • 在科研选题中如何快速准确检索到与我们课题相关的信息? • 在选题分析中如何获取新的思路、创新研究? • 如何跟踪课题的最新进展,把握最新的信息? • 如何管理具有重要价值的参考文献? • 如何提高论文写作、投稿效率,加速科研成果发表? • 问题与解答 28

  29. 22,000种学术期刊 • 100年科技文献与引文 • 3,100万发明专利 • 6万个学术会议 • 机构知识库 • 在Microsoft Word中边写作边引用 • 自动生成文中和文后参考文献 • 提供2,300多种期刊的参考文献格式 • 分析研究趋势 • 发现技术热点 • 揭示论文间的潜在联系 • 提供引文报告 • 管理参考文献 • 管理检索策略 • 定题/引文跟踪(Email/RSS) • 管理全文

  30. 22,000种学术期刊 • 100年科技文献与引文 • 3,100万发明专利 • 6万个学术会议 • 机构知识库 • 在Microsoft Word中边写作边引用 • 自动生成文中和文后参考文献 • 提供2,300多种期刊的参考文献格式 • 分析研究趋势 • 发现技术热点 • 揭示论文间的潜在联系 • 提供引文报告 • 管理参考文献 • 管理检索策略 • 定题/引文跟踪(Email/RSS) • 管理全文

  31. 个性化服务

  32. 检索辅助工具:作者索引,出版物名称索引

  33. 案例一:低碳经济——生物质能源的开发与利用案例一:低碳经济——生物质能源的开发与利用 生物质能:是人类赖以生存的重要能源,它是仅次于煤炭、石油和天然气而居于世界能源消费总量第四位的能源。 生物质通过光合作用,能够把太阳能富集起来,储存在有机物中,这些能量是人类发展所需能源的源泉和基础。 麻疯树:有很高的经济价值,是国际上研究最多的能生产生物柴油的能源植物之一,是世界公认的最有可能成为未来替代化石能源的具有巨大开发潜力的树种。 别名羔桐、臭油桐、黄肿树、小桐子、假白榄、假花生

  34. 输入关键词 检索课题:: (jatr* cur* or jatro* )

  35. 如何快速定位研究领域中高影响力的论文? • 如何从检索结果中找到某个学科的相关论文? • 如何准确找到研究领域中的综述性文献? • 如何查找课题最相关的课题组网站及研究者博客?

  36. 快速锁定高影响力的论文

  37. 快速锁定特定学科领域论文

  38. 快速检索到高影响力、最新的综述

  39. 帮助我们查找与课题最相关的机构网站及研究者博客帮助我们查找与课题最相关的机构网站及研究者博客

  40. 检索到与本课题最相关的互联网信息159条,包含科技新闻12条,研究人员博客71条等内容,点击即可浏览检索到与本课题最相关的互联网信息159条,包含科技新闻12条,研究人员博客71条等内容,点击即可浏览

  41. 利用Web of Science来提高您的科研工作流程

  42. 利用Web of Science来提高您的科研工作流程 • 23,000种学术期刊 • 100年科技文献与引文 • 4,000万发明专利 • 12万种学术会议录 • 机构知识库 • 科研选题 • 继承创新 • 追踪前沿 • 论文成果 • 在Microsoft Word中边写作边引用 • 自动生成文中和文后参考文献 • 提供3,300多种期刊的参考文献格式 • 分析研究趋势 • 发现技术热点 • 揭示论文间的潜在联系 • 提供引文报告 • 管理参考文献 • 管理检索策略 • 定题/引文跟踪(Email/RSS) • 管理全文

  43. 如何对现有文献进行全方位的分析以发现有用的信息如何对现有文献进行全方位的分析以发现有用的信息 • 分析某研究课题的总体发展趋势。 • 找到该研究课题中潜在的合作者和合作机构。 • 对该课题领域的国家信息分析,例:国家内领先机构和高校等。 • 被引参考文献检索--了解某一研究理论是如何发展和被应用的,以发现新的研究思路。

  44. 强大的分析功能: ▪作者 ▪出版年 ▪来源期刊 ▪文献类型 ▪会议名称 ▪国家/地区 ▪基金资助机构 ▪授权号 ▪团体作者 ▪机构 ▪语种 ▪学科类别 ▪ WOS学科类别 ▪编者

  45. 出版年分析(结合引文报告):了解课题的发展趋势以及判断课题的发展阶段。出版年分析(结合引文报告):了解课题的发展趋势以及判断课题的发展阶段。

More Related