1 / 3

Ecografía prenatal 17-20 semanas

Ecografía prenatal 17-20 semanas. Dilatación unilateral Grave (DAP > 10 mm). Dilatación leve Uni o bilateral (DAP 4-7mm). Dilatación bilateral Grave (DAP > 10 mm. Control ecográfico individualizado. Malformaciones Graves asociadas. No malformaciones Graves asociadas.

Télécharger la présentation

Ecografía prenatal 17-20 semanas

An Image/Link below is provided (as is) to download presentation Download Policy: Content on the Website is provided to you AS IS for your information and personal use and may not be sold / licensed / shared on other websites without getting consent from its author. Content is provided to you AS IS for your information and personal use only. Download presentation by click this link. While downloading, if for some reason you are not able to download a presentation, the publisher may have deleted the file from their server. During download, if you can't get a presentation, the file might be deleted by the publisher.

E N D

Presentation Transcript


  1. Ecografía prenatal 17-20 semanas Dilatación unilateral Grave (DAP > 10 mm) Dilatación leve Uni o bilateral (DAP 4-7mm) Dilatación bilateral Grave (DAP > 10 mm Control ecográfico individualizado Malformaciones Graves asociadas No malformaciones Graves asociadas Oligohidramnios Control Ecográfiaco rutinario LA normal Evaluación pronóstica Quistes corticales Ecogenicidad Orina fetal Cariotipo Eco cada 7-15 días Consejo genético Buen pronóstico Mal pronóstico >30 semanas < 30 semanas Madurez pulmonar Inmadurez pulmonar LA estable Valorar Intervención intraútero Posibilidad Interrumpir embarazo Precisa Evaluación Postnatal (etiología incieta Precisa evaluación Postnatal (descartar obstrucción) Evaluación postnatal Inducir parto Esperar Madurez pulmonar Algoritmo para el manejo de las dilataciones del tracto urinario durante el periodo prenatal Tomado de: Tratamiento de las dilataciones del tracto urinario del recién nacido detectadas prenatalmente. Areses-Trapote, Ramón; Valenciano-Fuente, Blanca; Gracia Romero Jesús. An Pediatr Contin. 2009;7(5):303-8.

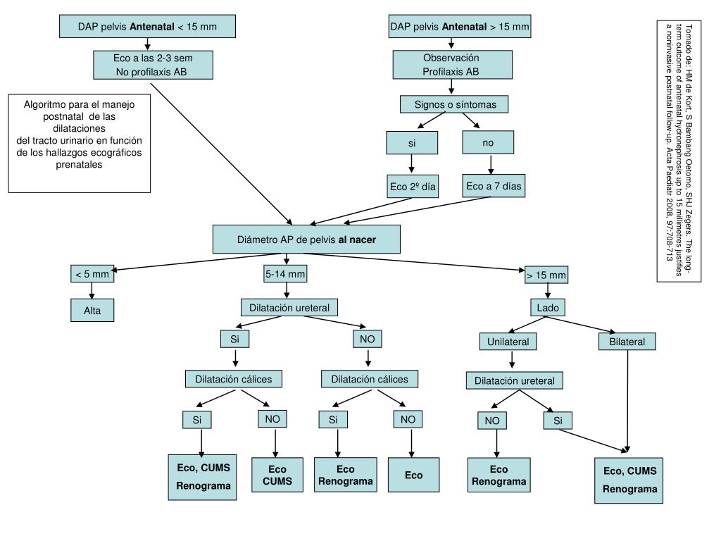
  2. DAP pelvis Antenatal< 15 mm DAP pelvis Antenatal> 15 mm Tomado de: HM de Kort, S Bambang Oetomo, SHJ Zegers. The long-term outcome of antenatal hydronephrosis up to 15 millimetres justifies a noninvasive postnatal follow-up. Acta Paediatr 2008, 97:708-713 Observación Profilaxis AB Eco a las 2-3 sem No profilaxis AB Algoritmo para el manejo postnatal de las dilataciones del tracto urinario en función de los hallazgos ecográficos prenatales Signos o síntomas no si Eco a 7 días Eco 2º día Diámetro AP de pelvis al nacer < 5 mm 5-14 mm > 15 mm Alta Dilatación ureteral Lado Si NO Unilateral Bilateral Dilatación cálices Dilatación cálices Dilatación ureteral NO NO Si Si NO Si Eco, CUMS Renograma Eco Renograma Eco CUMS Eco Eco Renograma Eco, CUMS Renograma

  3. Tomado de: Tratamiento de las dilataciones del tracto urinario del recién nacido detectadas prenatalmente. Areses-Trapote, Ramón; Valenciano-Fuente, Blanca Gracia Romero Jesús. An Pediatr Contin. 2009;7(5):303-308 Algoritmo para el manejo postnatal de las dilataciones del tracto urinario en función del resultado de la CUMS y del renograma diurético CUMS convencional normal Válvulas uretrales RVU Eco al mes Protocolo de RVU Dilatación de pelvis, cálices y ureter distal Dilatación de pelvis y cálices ¿Estenosis ureterovesical? ¿Estenosis pieloureteral? Renograma Diurético (a las 5 semanas) Tº medio lavado Función renal Tipo de curva > 20 min < 20 min Indeterminada Obstructiva No obstructiva < 20 % 20-40 % >40 % Indicación quirúrgica Observación Situaciones intermedias

More Related