rahim-foreman
Uploaded by
11 SLIDES
279 VUES
110LIKES

2015届毕业生 《 推荐表 》 、 《 协议书 》 注册、打印操作说明

DESCRIPTION

2015届毕业生 《 推荐表 》 、 《 协议书 》 注册、打印操作说明. 201 4 年 10 月. 目录 一、基本流程 二、学生注册 三、审核生成 四、下载打印 五、 常见问题 六、 就业办盖章时间. 学校向教育厅上报2015届生源数据,进行就业资格审核. 一、基本流程. 学生登录 江苏省高校毕业生就业网络联盟 ,进行实名注册. 院(系)进行审核,调整补充数据,生成相关电子文档. 院(系)打印相关电子文档集中到就业办盖章,下发学生. 学生在东南大学就业信息网录入单位信息(毕业去向) ,将协议书 第二联复印件

1 / 11

Télécharger la présentation

2015届毕业生 《 推荐表 》 、 《 协议书 》 注册、打印操作说明

An Image/Link below is provided (as is) to download presentation Download Policy: Content on the Website is provided to you AS IS for your information and personal use and may not be sold / licensed / shared on other websites without getting consent from its author. Content is provided to you AS IS for your information and personal use only. Download presentation by click this link. While downloading, if for some reason you are not able to download a presentation, the publisher may have deleted the file from their server. During download, if you can't get a presentation, the file might be deleted by the publisher.

E N D

Presentation Transcript


  1. 2015届毕业生《推荐表》、《协议书》注册、打印操作说明2015届毕业生《推荐表》、《协议书》注册、打印操作说明 2014年10月

  2. 目录 一、基本流程 二、学生注册 三、审核生成 四、下载打印 五、常见问题 六、就业办盖章时间

  3. 学校向教育厅上报2015届生源数据,进行就业资格审核学校向教育厅上报2015届生源数据,进行就业资格审核 一、基本流程 学生登录江苏省高校毕业生就业网络联盟,进行实名注册 院(系)进行审核,调整补充数据,生成相关电子文档 院(系)打印相关电子文档集中到就业办盖章,下发学生 学生在东南大学就业信息网录入单位信息(毕业去向),将协议书第二联复印件 和高校毕业生接收函(原件)以及其他材料(如人才市场接收函)交到院(系)学办 学校通过就业管理信息系统网络版,将毕业生就业信息转入派遣系统,办理报到证

  4. 二、学生注册 登录方式:登录江苏省高校毕业生就业网络联盟(http://www.91job.gov.cn),点击“注册推荐表”链接;或直接输入网址http://tjb.91job.gov.cn 也可通过http://url7.me/dac91下载91job就业网络联盟手机客户端。

  5. 二、学生注册 注意事项: 1.用户名是用来登陆就业网络联盟的帐户名, 可以使用字母、字符、数字等。用户名应由注册学生自主选择。

  6. 二、学生注册 2.下拉菜单选择学校、录入姓名、学号。

  7. 二、学生注册 3.按照要求填写下列信息。

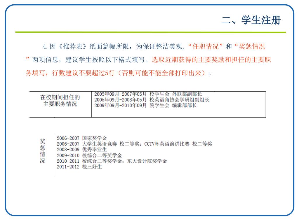
  8. 4.因《推荐表》纸面篇幅所限,为保证整洁美观,“任职情况”和“奖惩情况”两项信息,建议学生按照以下格式填写。选取近期获得的主要奖励和担任的主要职务填写,行数建议不要超过5行(否则可能不能全部打印出来)。4.因《推荐表》纸面篇幅所限,为保证整洁美观,“任职情况”和“奖惩情况”两项信息,建议学生按照以下格式填写。选取近期获得的主要奖励和担任的主要职务填写,行数建议不要超过5行(否则可能不能全部打印出来)。 二、学生注册

  9. 二、学生注册 5.显示以下页面,表示注册已完成。

  10. 至此,2015届毕业生注册《推荐表》、《协议书》部分已完成!至此,2015届毕业生注册《推荐表》、《协议书》部分已完成! 下面进入院(系)审核生成部分……

  11. Thank You 谢谢大家

More Related