channer
Uploaded by
38 SLIDES
653 VUES
390LIKES

RFID 科技與 ERP 系統整合應用 - 以運動健身器材產業為例

DESCRIPTION

RFID 科技與 ERP 系統整合應用 - 以運動健身器材產業為例. 專題生: 胡穎昕 廖翊辰 羅郁雯. 大綱. 前言 動機 目的 技術探討 技術理論背景 現階段技術與工具 系統環境 實務專題內容 專題描述 製作方法與過程 專題成果範例 結論 研究成果 後續研究. 第一章 前言. 研究動機 研究目的. 研究動機 (1/2). 全球競爭激烈的影響,企業提昇競爭力的方式除了使用 ERP 系統,快速即時的感應機制也成為了許多企業努力的方向。

1 / 38

Télécharger la présentation

RFID 科技與 ERP 系統整合應用 - 以運動健身器材產業為例

An Image/Link below is provided (as is) to download presentation Download Policy: Content on the Website is provided to you AS IS for your information and personal use and may not be sold / licensed / shared on other websites without getting consent from its author. Content is provided to you AS IS for your information and personal use only. Download presentation by click this link. While downloading, if for some reason you are not able to download a presentation, the publisher may have deleted the file from their server. During download, if you can't get a presentation, the file might be deleted by the publisher.

E N D

Presentation Transcript


  1. RFID科技與ERP系統整合應用-以運動健身器材產業為例RFID科技與ERP系統整合應用-以運動健身器材產業為例 專題生: 胡穎昕 廖翊辰 羅郁雯

  2. 大綱 • 前言 • 動機 • 目的 • 技術探討 • 技術理論背景 • 現階段技術與工具 • 系統環境 • 實務專題內容 • 專題描述 • 製作方法與過程 • 專題成果範例 • 結論 • 研究成果 • 後續研究

  3. 第一章 前言 研究動機 研究目的

  4. 研究動機(1/2) • 全球競爭激烈的影響,企業提昇競爭力的方式除了使用ERP系統,快速即時的感應機制也成為了許多企業努力的方向。 • 近年來RFID的應用廣泛,ABI Research指出,自2008年到2013年全球RFID市場成長率將達到15%左右。 • 美國零售業龍頭Wal-Mart將RFID技術運用到倉儲管理,最終也得到良好的效益。

  5. 研究動機(2/2) • 相較之下,個案公司未導入RFID與內部的ERP結合,導致在庫存盤點需5小時到8小時;商品出貨20台從檢查到確認需15分鐘到25分鐘。 • 若導入RFID技術可達到即時性和快速性,節省成本並提高利潤

  6. 研究目的 • ERP系統已普遍使用於各個企業,但成效仍有待加強,其主要原因為: • 企業管理層人員對軟體使用的培養仍待加強 • 企業資訊化設備落後,資訊傳輸速度緩慢 • 本研究探討SAP Business One與 RFID結合 ,取代過去紙張記錄,並評估可協助個案公司如何節省成本提升利潤

  7. 第二章 技術探討 技術理論背景 現階段技術與工具 系統環境

  8. 技術理論背景 • RFID介紹 • RFID發展歷史 • RFID的系統架構及組成 • RFID 特性 • RFID 應用 • 中介軟體 • SAVANT系統 • 特色 • 貨品追蹤介紹

  9. RFID發展歷史 表1.RFID發展歷史

  10. RFID的系統架構及組成 • 電子標籤 (Tag) • 讀取器(Reader) • 系統應用

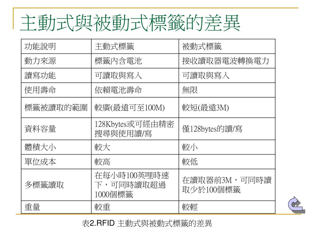
  11. 主動式與被動式標籤的差異 表2.RFID 主動式與被動式標籤的差異

  12. 讀取器(Reader) • 隧道型讀取器 • 拱門型讀取器 • 輕巧型讀取器 • 攜帶型讀取器 • 平台型讀取器

  13. RFID頻率比較 表格 3表3.RFID頻率比較

  14. RFID 特性 • 數據的讀寫機能 • 容易小型化和多樣化的形狀 • 耐環境性 • 可重複使用 • 穿透性 • 數據的記憶容量大 • 防偽性高 • 通訊距離長

  15. Bar Code 和 RFID比較 表4.比較Bar Code 和 RFID

  16. RFID 應用 • 低階應用 • 取代商品條碼 • 降低成本並增加功能 • 中階應用 • 門禁管理 • 航空行李標籤識別 • 高階應用 • 汽車輪胎氣壓監測系統晶片 • 有效降低汽車失竊率 • 系統應用導向

  17. 中介軟體(Middleware) • 中介軟體位於Reader和企業應用系統之間,用來處理一連串Reader所輸出的資料。 • 加上RFID Tag的產品在生產運輸及銷貨過程中,Reader將不斷收到一連串的EPC 碼,並由中介軟體控制Reader的讀取,將不正確的資料過濾,將取得的結果與上層的應用系統進行交換。

  18. SAVANT系統 • Auto-ID Center所開發,是目前最被為接受且推廣的中介軟體。 • 擅長處理巨量資料、靈活過濾數據。 • 在EPC 網路裡,讀取器將收集到的EPC 碼傳送給Savant,依據資訊向散落各處的ONS 提出詢問,由ONS 找尋對應該EPC 碼的產品資料位址,再回傳答覆給Savant。

  19. 主要任務 • 資料校對 • 讀取器間協調 • 資料傳送 • 資料儲存 • 任務管理

  20. 特色 • 獨立基礎設備 • 資料流 • 流程 • 標準

  21. 貨品追蹤介紹 • 貨櫃資訊追蹤 • 物流棧板資訊追蹤 • 包裝箱資訊追蹤 • 個別產品資訊追蹤

  22. 現階段技術與工具 • SAP Business One • RFID設備及支援軟體 • RFID 設備 • .NET Framework 1.1 • AWID MPR Demo AP 驅動程式

  23. RFID 設備 表6.AWID MPR-2010BN RFID 讀取器

  24. .NET Framework 1.1 • .NET Framework 是一種新的運算平台,可簡化在網際網路高度分散式環境中的應用程式開發。 • 提供一致的物件導向程式設計環境。 • 提供可減少軟體部署和版本控制衝突的程式碼執行環境。 • 提供保證程式碼安全執行的程式碼執行環境。 • 提供可消除編寫指令碼或解譯環境效能問題的程式碼執行環境。 • 讓開發人員在使用各式各樣的應用程式時仍能體驗一致性。 • 根據業界標準建置所有通訊。

  25. 系統環境 表8.系統環境

  26. 第三章 實務專題內容 專題描述 製作方法與過程 專題成果範例

  27. 專題描述 • 入庫流程 • 建立產品項目主檔資料 • 對應的Tag貼附至產品 • 出庫流程 • 確認出庫產品資訊 • 自動產生交貨單 • 貨品追踨 • 確認貨品位置

  28. RFID結合貨物追踨圖

  29. 設備設定部份 • Microsoft SQL server 2000 資料庫 • SAP Business One 系統 • .NET Framework SDK 1.1 • AWID MPR Demo AP 驅動程式 • 品項的建立與Tag編碼清單對照

  30. 製作方法與過程 • 寒暑假上SAP Business One訓練課程 • 基礎介紹 • 實務探討 • 操作過程 • 成果驗收 • 老師指導、請教專員 • 遠端控管 • 寄發E-mail

  31. 實際的操作與模擬 • 場地:專題教室為一間倉庫 • 貨品:椅子當作貨品,數量以20為例 • 出貨檢查 • 人員作業:印出銷貨訂單去比對椅子的資料和數量,資料檢查完畢,再回到系統上產生交貨單,即可完成。 • 固定式Reader:當貼上Tag的椅子經過Reader時,Reader會自動讀取椅子上Tag的資料,也自動產生出交貨單,即可完成。

  32. 專題成果範例 • 登入SAP Business One • 進入銷貨系統 • 經由Reader去讀取Tag • 在貨品送出時,可以直接將銷售訂單結案 圖.RFID出庫流程

  33. 第四章 實務專題內容 研究結果 後續研究

  34. 研究成果 • 從上述過程得知ERP與RFID結合能帶來許多效益,個案公司整合之後,勢必會降低人力與時間成本,提升績效

  35. 導入RFID之比較(1/2)

  36. 導入RFID之比較(2/2)

  37. 效益

  38. 後續研究 • 本研究中,我們還有很大的進步空間,往後的研究工作希望可以往寫出一套仲介軟體這個方面發展,以及對貨品追蹤管理有更好的方法,使整個交易過程更流暢更順利。 • 在未來的日子,希望能夠多多推廣SAP Business One 軟體,在空閒的課堂中教導學弟妹練習如何操作這套系統,並把重要的細節指導給她們瞭解,使自己的專業知識與能力更精進。

More Related