devaki
PRESENTED BY
1 SLIDES
155 VUES
10 LIKES

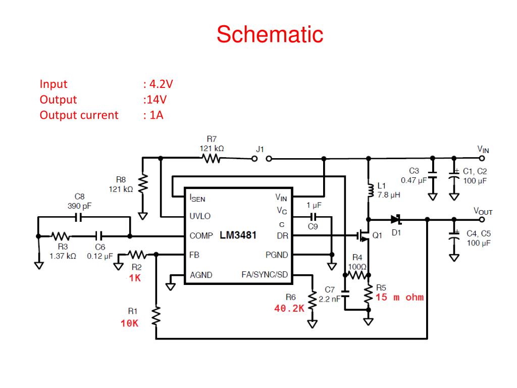
4.2V to 14V DC-DC Step-Up Converter Circuit Schematic

DESCRIPTION

This schematic outlines a DC-DC step-up converter circuit capable of converting an input voltage of 4.2V to an output voltage of 14V, with an output current capability of up to 1A. Ideal for applications requiring higher voltage from a lower voltage source, this circuit can be used in battery-powered devices or other scenarios where voltage boosting is necessary. Detailed components and connections of the circuit are illustrated for easy implementation and troubleshooting.

1 / 1

Télécharger la présentation

4.2V to 14V DC-DC Step-Up Converter Circuit Schematic

An Image/Link below is provided (as is) to download presentation Download Policy: Content on the Website is provided to you AS IS for your information and personal use and may not be sold / licensed / shared on other websites without getting consent from its author. Content is provided to you AS IS for your information and personal use only. Download presentation by click this link. While downloading, if for some reason you are not able to download a presentation, the publisher may have deleted the file from their server. During download, if you can't get a presentation, the file might be deleted by the publisher.

E N D

Presentation Transcript


  1. Schematic Input : 4.2V Output :14V Output current : 1A

More Related