1 / 35

Modelo de competencias taller

Modelo de competencias taller. Submodelo MISA. Submodelo Competencia Transponer. Alcance y límites de MISA. I. II. III. IV. I. II. III. IV. Enfoque por competencias (resultados mesurables) Independiente del contenido, enfoque pedagógico y media

justis
Télécharger la présentation

Modelo de competencias taller

An Image/Link below is provided (as is) to download presentation Download Policy: Content on the Website is provided to you AS IS for your information and personal use and may not be sold / licensed / shared on other websites without getting consent from its author. Content is provided to you AS IS for your information and personal use only. Download presentation by click this link. While downloading, if for some reason you are not able to download a presentation, the publisher may have deleted the file from their server. During download, if you can't get a presentation, the file might be deleted by the publisher.

E N D

Presentation Transcript


  1. Modelo de competencias taller

  2. Submodelo MISA

  3. Submodelo Competencia Transponer

  4. Alcance y límites de MISA I. II. III. IV. I. II. III. IV. • Enfoque por competencias (resultados mesurables) • Independiente del contenido, enfoque pedagógico y media • Producto: plan del diseño de SA y no un curso • Aprendizaje de la modelización por objetos tipificados (MOT) • Centrado en la pedagogía • No es un sistema autor

  5. Objetivos MISA • Tener en cuenta las exigencias de la formación Online e integrar la modelización de los conocimientos dentro de sus procesos, de sus productos y de sus principios operativos. • Conseguir que el proceso de diseño pedagógico sea legible y estructurado de tal manera que permita un control de calidad tanto de los procesos como de los productos que resulten de ello. • Facilitar la comunicación entre los diferentes actores implicados. • Facilitar la producción de sistemas de aprendizaje que ofrezcan itinerarios de aprendizaje variados, adaptables tanto para los estudiantes como a los profesores. • Permitir nuevas utilizaciones del sistema de aprendizaje y de sus componentes. • Mantener la coherencia del conjunto del sistema de aprendizaje tanto a nivel del contenido como de las demás dimensiones

  6. Estructura La utilización de la metodología puede hacerse de varias maneras: Siguiendo las 6 fases o etapas definidas Siguiendo 4 ejes ( o direcciones ) : Cada uno de esos cuatro ejes comprenderá un modelo gráfico elaborado con el lenguaje MOT y representando (1) los conocimientos y competencias, (2) la estrategia pedagógica, (3) la estructura de los medias o recursos, (4) el rol de los diferentes actores implicados en la impartición de la formación. Por elementos de documentación I. II. III. IV. I. II. III. IV. Reportes de Diseño de SA

  7. Fases 1. Definir el problema 2. Definir una solución preliminar 3. Construir la arquitectura del sistema 4. Diseñar los materiales pedagógicos 5. Realizar y validar los materiales 6. Preparar la difusión I. II. III. IV. I. II. III. IV. Diseño de un SA

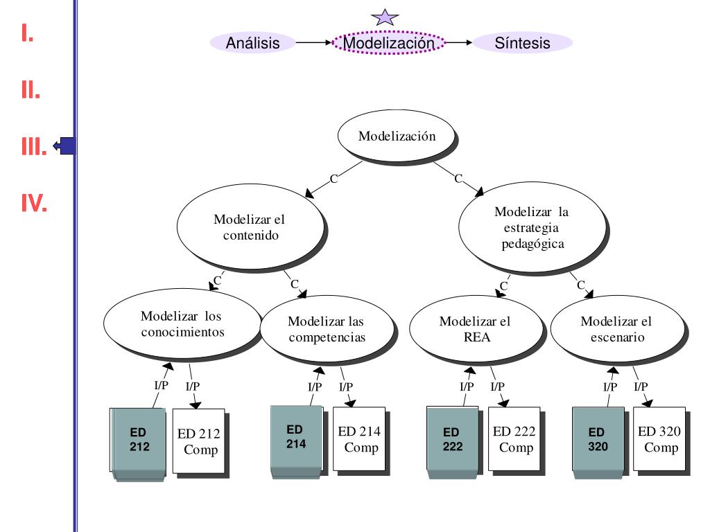
  8. Ejes Contenido Pedagógico Mediático Difusión I. II. III. IV. I. II. III. IV. Diseño de un SA

  9. I. II. III. IV. I. II. III. IV.

  10. Modelos Representación gráfica Contenido Estrategia pedagógica Mediatización Difusión I. II. III. IV. I. II. III. IV.

  11. Modelo de Conocimientos(Contenido) ED 212

  12. Modelo de la Red de Eventos de Aprendizaje (REA) ED 222

  13. Modelo del Escenario de Aprendizaje ED 320

  14. Procedimiento(7 Ed)

  15. Procedimiento(7 Ed) 320 320

  16. Contenido Modelo de conocimientos Modelo de competencias Estrategia pedagógica Modelo de Red de Eventos de Aprendizaje Modelo de escenario pedagógico I. II. III. IV. I. II. III. IV. Análisis Modelización Síntesis ED 212 ED 214 ED 222 ED 320

  17. I. II. III. IV. I. II. III. IV. Análisis Modelización Síntesis ED 214 ED 214 ED 222 ED 320 ED 212 ED 212 ED 212

  18. Tipos de conocimientos Conceptos: Objetos, ideas, emociones Procedimientos: Operaciones, acciones, tareas, actividades, instrucciones algoritmos, etapas de un “storyboard” Reglas o principios: Condiciones, reglas de acción, heuristícas, principios relacionales, leyes, teorías, agentes decisionales I. II. III. IV. I. II. III. IV. Análisis Modelización Síntesis

  19. Tipos de enlaces (vínculos) I. II. III. IV. I. II. III. IV. Análisis Modelización Síntesis C I/P R P S Composición Insumo / Producto* Regulación Precedencia* eSpecialización Está compuesto de Contiene Tiene como origen / Resulta Es Input / Es Output Tiene como regla Es condición Va antes Va después Es una forma o clase de *Según el sentido de la flecha

  20. En los MC se representan las habilidades mediante un “rectángulo con aristas redondeadas” Representación gráfica de las habilidades I. II. III. IV. I. II. III. IV. Análisis Modelización Síntesis Habilidad A

  21. Taxonomía de habilidades I. II. III. IV. I. II. III. IV. Análisis Modelización Síntesis Recibir Reproducir Producir/Crear Auto-gerenciar Recibir Reproducir Producir/Crear Auto-gerenciar Prestar atención Memorizar Instanciar Precisar Transponer Traducir Aplicar Analizar Reparar Sintetizar Evaluar Auto-controlar Prestar atención Memorizar Instanciar Precisar Transponer Traducir Aplicar Analizar Reparar Sintetizar Evaluar Auto-controlar

  22. Taxonomía de habilidades Prestar atención 1 Identificar-Memorizar 2 Ilustrar-Precisar 3 Transponer-Traducir 4 Aplicar 5 Analizar 6 Reparar 7 Sintetizar 8 Evaluar 9 Autocontrol 10 I. II. III. IV. I. II. III. IV. Análisis Modelización Síntesis Complemento: Resumen de MISA y MOT. Sección Habilidades

  23. Taxonomía de habilidades

  24. Modelo de REA Estructurar el aprendizaje. Ejem: Secuencia Prioridades Identificar los recursos necesarios. Ejem: Recursos humanos (tutor, técnico) Materiales y equipo (proyector, email, impresora) Servicios (inscripción a distancia) Distribuir las unidades de aprendizaje Enfoque pedagógico Número y tipo de competencias I. II. III. IV. I. II. III. IV. Análisis Modelización Síntesis ED 222

  25. Modelo de la Red de Eventos de Aprendizaje (REA) ED 222

  26. REA TALLER

  27. Una REA incluye… Eventos de aprendizaje Unidades de aprendizaje Guías Instrumento Servicio Locación Producto Herramientas Medios de comunicación Reglas: secuencia, colaboración, evaluación y adaptación I. II. III. IV. I. II. III. IV. Análisis Modelización Síntesis

  28. Modelo del Escenario Pedagógico El escenario pedagógico describe las actividades del estudiante y las del tutor. Las actividades son modelizadas de manera a destacar la relación entre el estudiante y el tutor. Cada actividad incluye los materiales utilizados, las cosignas y los recursos humanos que intervienen, tales como los gestionarios, los técnicos, etc. I. II. III. IV. I. II. III. IV. Análisis Modelización Síntesis

  29. El Escenario Pedagógico incluye… Actividades de aprendizaje (alumno) Actividades de apoyo (tutor) Guías Instrumentos Productos Servicios Medio (local) Herramientas Medios de comunicación Consignas de secuencia Consignas de colaboración Consignas de evaluación Consignas de adaptación I. II. III. IV. I. II. III. IV. Análisis Modelización Síntesis

  30. Modelo de materiales ED 432

  31. Validación Los 4 modelos son conformes a los datos del análisis. Todos conocimientos del MC se encuentran cubiertos y distribuídos en las unidades de aprendizaje. Las actividades propuestas llevan al desarrollo de las competencias proyectadas Los materiales, instrumentos y servicios corresponden a los objetivos del SA I. II. III. IV. I. II. III. IV. Análisis Modelización Síntesis

  32. Redacción del reporte Objetivo Presentar la justificación pedagógica de las decisiones tomadas en el diseño de un SA. Demostrar la coherencia entre el contenido, las actividades, y los recursos del SA diseñado. Tomar en cuenta criterios organizacionales. Criterios de base Los datos de los EDs son claros y fáciles de localizar. I. II. III. IV. I. II. III. IV. Análisis Modelización Síntesis

More Related